//
ТехЛит.ру
- крупнейшая бесплатная электронная интернет библиотека для "технически умных" людей.
WWW.TEHLIT.RU - ТЕХНИЧЕСКАЯ ЛИТЕРАТУРА

:: Алготрейдинг::


АЛГОТРЕЙДИНГ
шаг за шагом
с нуля по урокам!

Торговые роботы на PYTHON, BackTrader,
Pandas, Pine Script для TradingView. Связка с брокерами, телеграм и легкими приложениями.


ГОСУДАРСТВЕННЫЙ СТАНДАРТ
СОЮЗА ССР

КОМПРЕССОРЫ

ТЕРМИНЫ И ОПРЕДЕЛЕНИЯ

ГОСТ 28567-90

ГОСУДАРСТВЕННЫЙ КОМИТЕТ СССР
ПО УПРАВЛЕНИЮ КАЧЕСТВОМ ПРОДУКЦИИ И СТАНДАРТАМ

Москва

ГОСУДАРСТВЕННЫЙ СТАНДАРТ СОЮЗА ССР

КОМПРЕССОРЫ

Термины и определения

Compressors.
Terms and definitions

ГОСТ
28567-90

Дата введения 01.07.91

Настоящий стандарт устанавливает термины и определения понятий в области компрессорной техники.

Настоящий стандарт не распространяется на авиационные компрессоры, являющиеся частью авиационного двигателя.

Термины, установленные настоящим стандартом, обязательны для применения во всех видах документации и литературы, входящих в сферу работ по стандартизации или использующих результаты этих работ.

1. Стандартизованные термины с определениями приведены в табл. 1.

2. Для каждого понятия установлен один стандартизованный термин. Применение терминов - синонимов стандартизованного термина не допускается. Недопустимые к применению термины-синонимы приведены в табл. 1 в качестве справочных и обозначены пометкой «Ндп».

2.1. Для отдельных стандартизованных терминов в табл. 1 приведены в качестве справочных краткие формы, которые разрешается применять в случаях, исключающих возможность их различного толкования.

2.2. Приведенные определения можно при необходимости изменять, вводя в них производные признаки, раскрывая значение используемых в них терминов, указывая объекты, входящие в объем определяемого понятия. Изменения не должны нарушать объем и содержание понятий, определенных в данном стандарте.

2.3. В случае когда в термине содержатся все необходимые и достаточные признаки понятия, определение не приведено и в графе «Определение» поставлен прочерк.

2.4. В табл. 1 в качестве справочных приведены иноязычные эквиваленты для ряда стандартизованных терминов на немецком (D) и английском (Е) языках.

3. Алфавитные указатели содержащихся в стандарте терминов на русском языке и их иноязычных эквивалентов приведены в табл. 2 - 4.

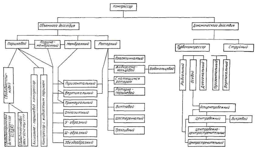
4. В стандарте имеется приложение, содержащее схему классификации компрессоров по принципу действия и основным конструктивным признакам.

5. Стандартизованные термины набраны полужирным шрифтом, их краткая форма - светлым, а недопустимые термины-синонимы - курсивом.

Таблица 1

Термин

Определение

1. ОБЩИЕ ПОНЯТИЯ

1. Компрессор

Ндп. Нагнетатель

Воздуходувка

Газодувка

Эксгаустер

D. Komprеssor, Vеrdichter

Е. Compressor

Энергетическая машина или устройство для повышения давления и перемещения газа или их смесей (рабочей среды)

2. Компрессорный агрегат

D. Kompressorsatz

Е. Compressor set

Компрессор (или компрессоры) с приводом

3. Компрессорная установка

D. Verdichteranlage

Е. Compressor unit

Компрессорный агрегат с дополнительными системами, обеспечивающими его работу

4. Компрессорная станция

D. Kompressorstation

Е. Compressor installation

Комплекс, включающий в себя одну или более компрессорных установок, здание, в котором они размещены, шасси, кузов, платформу, навес, систему управления и необходимое вспомогательное оборудование

5. Компрессор низкого давления

D. Niderdruckverdichter

Е. Low-pressure compressor

Компрессор с конечным давлением до 1,5 МПа

6. Компрессор среднего давления

D. Mitteldruckverdichter

Е. Medium-pressure compressor

Компрессор с конечным давлением от 1,5 до 10 МПа

7. Компрессор высокого давления

D. Hochdruckverdichter

Е. High-pressure compressor

Компрессор с конечным давлением от 10 до 100 МПа

8. Компрессор сверхвысокого давления

D. Oberdruckkompressor

Е. Super high-pressure compressor

Компрессор с конечным давлением от 100 МПа

9. Дожимающий компрессор

D. Nachverdichter

Компрессор, у которого начальное давление не ниже 0,1 МПа

10. Стационарный компрессор (стационарная компрессорная установка, станция)

D. Stationar Verdichter, Stationare Verdichteranlage, Stationare Kompressorstation

E. Stationary compressor

Компрессор (установка, станция), местоположение которого при эксплуатации не меняется

11. Передвижной компрессор (передвижная компрессорная установка, станция)

D. Fahrbar Kompressor, Fahrbare Verdichteranlage, Fahrbare Kompressorstation E. Portable compressor

Компрессор (компрессорная установка, станция), смонтированный (ая) на самоходном, передвижном, переносном шасси или на передвижной, переносной платформе, раме, предназначенный (ая) для обслуживания объекта без дополнительных монтажных работ

12. Переносной компрессор (переносная компрессорная установка, станция)

D. Tragbar Kompressor, Tragbare Verdichteranlage, Tragbare Kompressorstation E. Portable compressor

Передвижной компрессор (передвижная компрессорная установка, станция), переносимый (ая) с одного места эксплуатации на другое без дополнительных монтажных работ

13. Прицепной компрессор (прицепная компрессорная установка, станция)

D. Anhangerverdichter, Anhangerverdichteranlage, Anhangerkompressorstation

E. Trailer-mounted compressor

Передвижной компрессор (передвижная компрессорная установка, станция), перемещаемый (ая) с одного места эксплуатации на другое путем буксировки транспортным средством

14. Самоходный компрессор (самоходная компрессорная установка, станция)

D. Selbstfahrverdichter, Selbstfahrverdichteranlage, Selbstfahrkompressorstation

E. Portable compressor

Передвижной компрессор (передвижная компрессорная установка, станция), установленный (ая) на самоходном транспортном средстве, предназначенном для перемещения компрессора (компрессорной установки, станции) с одного места эксплуатации на другое

15. Транспортный компрессор

D. Transportverdichter

E. Transport compressor

Компрессор, установленный на транспортном средстве и предназначенный для обеспечения сжатым воздухом или газом данного транспортного средства

16. Автомобильный компрессор

Е. Motor vehicle compressor

Транспортный компрессор, установленный на автомобиле

17. Судовой компрессор

D. Schiffsverdichter

Е. Marine compressor

Транспортный компрессор, установленный на судне

18. Железнодорожный компрессор

Транспортный компрессор, установленный на подвижном составе железнодорожного транспорта

19. Газовый компрессор

D. Gasverdichter

Е. Gas compressor

Компрессор для сжатия газа или смеси газов, кроме воздуха.

Примечание. В зависимости от рода газа различают кислородные, водородные, аммиачные и т.д. газовые компрессоры

20. Воздушный компрессор

D. Luftkompressor Luftverdichter

Е. Air compressor

Компрессор для сжатия воздуха

21. Компрессор общего назначения

Е. General service compressor

Компрессор, предназначенный для сжатия атмосферного воздуха до 0,8 - 1,5 МПа и выполненный без учета специальных требований, характерных для отдельных областей его применения

22. Циркуляционный компрессор

Компрессор, предназначенный для обеспечения циркуляции газа в замкнутом контуре

23. Специальный компрессор

D. Sonderverdichter

Е. Special purpose compressor

Компрессор, выполненный с учетом специфических требований, характерных для заданной области применения

24. Многоцелевой компрессор

Е. Multipurpose compressor

Компрессор, предназначенный для попеременного сжатия различных газов

25. Многослужебный компрессор

Е. Multiservice compressor

Специальный компрессор, предназначенный для одновременного сжатия различных газов

26. Микрокомпрессор

Е. Microcompressor

Специальный компрессор мощностью до 1 кВт

27. Холодильный компрессор

Е. Refrigeration compressor

По ГОСТ 24393

28. Криогенный компрессор

Компрессор, в котором сжимаемый газ хотя бы на одной из стадий цикла имеет криогенную температуру, т.е. температуру ниже 120 К

29. Герметичный компрессор

D. Luft-und gasdichter Kompressor

E. Pressure-tight compressor

Специальный компрессор, в котором обеспечено отсутствие утечки сжимаемого газа из компрессора и проникновения газа из окружающей среды в компрессор

30. Бессмазочный компрессор

Ндп. Сухой компрессор

D. Verdichter ohne Zylinderschmierung (Trockenlauf)

E. Oil-free compressor

Специальный поршневой компрессор без смазки цилиндров и сальников или роторный компрессор без подачи масла в полость сжатия

31. Ступень компрессора

Ступень

D. Verdichterstufe

E. Compressor stage

Совокупность элементов компрессора, обеспечивающих повышение давления и перемещение газа в определенном интервале давлений внутри заданного диапазона

32. Одноступенчатый компрессор

D. Einstufenverdichter

E. Single-stage compressor

Компрессор, повышение давления газа в котором от начального значения до конечного достигается одной ступенью

33. Многоступенчатый компрессор

D. Mehrstufenverdichter

E. Multi-stage compressor

Компрессор, повышение давления газа в котором от начального значения до конечного достигается последовательным сжатием более чем в одной ступени.

Примечание. По числу ступеней в компрессоре различают двухступенчатые, трехступенчатые и т.д. компрессоры

34. Комбинированный компрессор

E. Combined compressor

Многоступенчатый компрессор, у которого не все ступени однотипны (например, осевые - центробежные, поршневые - мембранные)

35. Одновальный компрессор

Компрессор, имеющий один вал

36. Многовальный компрессор

Компрессор, имеющий два или более валов.

Примечание. По числу валов различают двухвальные, трехвальные и т.д. компрессоры

37. Рабочий процесс компрессора

E. Operating characteristics

Совокупность физических явлений, сопровождающих повышение давления и перемещение газа в компрессоре и обеспечивающих передачу газу механической энергии двигателя

38. Привод компрессора

Привод

D. Antriebsmaschine

E. Drive

Двигатель компрессора и устройства для передачи подводимой энергии компрессору.

Примечание. В струйном компрессоре - генератор струи с большей удельной энергией

2. КОМПРЕССОРЫ ОБЪЕМНОГО ДЕЙСТВИЯ

39. Компрессор объемного действия

D. Verdrangerverdichfer

Е. Displacement compressor

Компрессор, в котором рабочий процесс осуществляется в результате циклического изменения объемов рабочих камер

40. Поршневой компрессор

D. Hubkolbenverdichter

Е. Reciprocating compressor

Компрессор объемного действия, в котором изменение объемов рабочих камер осуществляется поршнями, совершающими прямолинейное возвратно-поступательное движение

41. Аксиально-поршневой компрессор

E. Axial-piston compressor

Поршневой компрессор с механизмом движения, у которого ось вращения вала параллельна осям рабочих цилиндров или составляет с ними угол не более 45°

42. Свободнопоршневой компрессор

D. Freikolbenmaschine

Е. Free piston compressor

Поршневой компрессор, у которого передача движения от привода к поршням осуществляется непосредственно без применения кривошипно-шатунного механизма

43. Свободнопоршневой дизель-компрессор

D. Freikolbenverdichter

Е. Free piston diesel-engine compressor

Свободнопоршневой компрессор, конструктивно объединенный с приводом свободнопоршневым двигателем внутреннего сгорания

44. Свободнопоршневой электрокомпрессор

Е. Free piston electrical engine compressor

Свободнопоршневой компрессор с электромагнитным приводом поршней

45. Компрессор с жидкостным поршнем

Специальный поршневой компрессор, в котором роль поршня выполняет жидкость

46. Мембранный компрессор

D. Mуmbranverdichter

E. Diaphragm compressor

Компрессор объемного действия, в котором изменение объемов рабочих камер осуществляется циклически колеблющимися мембранами

47. Поршнемембранный компрессор

Е. Reciprocating-diaphragm compressor

Комбинированный компрессор, одна часть ступеней которого поршневого, а другая - мембранного типа

48. Мотокомпрессор

Е. Engine compressor

Поршневой или мембранный компрессор с кривошипно-шатунным механизмом движения и приводной двигатель внутреннего сгорания, имеющие общие станину, картер и коленчатый вал

49. Роторный компрессор

Ндп. Ротационный компрессор

D. Drehkolbenverdichter

Е. Rotary compressor

Компрессор объемного действия, в котором рабочие камеры образуются расточкой корпуса и размещенным в ней ротором (роторами), а изменение объемов рабочих камер происходит в результате вращения ротора (роторов)

50. Однороторный компрессор

Е. One-rotor compressor

Роторный компрессор, имеющий один ротор

51. Многороторный компрессор

Роторный компрессор, имеющий два или более роторов.

Примечание. По числу роторов, различают двухроторные, трехроторные и т.д. компрессоры

52. Однокорпусный роторный компрессор

Ндп. Одноцилиндровый компрессор

Роторный компрессор, выполненный в одном корпусе

53. Многокорпусный роторный компрессор

Ндп. Многоцилиндровый компрессор

Роторный компрессор, выполненный в двух или более самостоятельных корпусах.

Примечание. По числу корпусов различают двухкорпусные, трехкорпусные и т.д. компрессоры

54. Пластинчатый компрессор

D. Zellenverdichter

Е Rotary vane compressor

Роторный компрессор, в цилиндрической расточке корпуса которого вращается эксцентрично установленный ротор, представляющий собой вал с установленными на нем продольными подвижными в радиальном направлении или гибкими в окружном, направлении пластинами

55. Жидкостно-кольцевой компрессор

D. Flussigkeitsringverdicihter

Е. Liquid ring compressor

Роторный компрессор, в цилиндрической расточке корпуса которого вращается эксцентрично установленный ротор, представляющий собой вал с неподвижно закрепленными на нем радиальными или загнутыми вперед лопатками, а зазор между концами лопаток и поверхностью расточки уплотняется с помощью жидкостного кольца, формирующегося при вращении ротора под действием его лопаток и центробежных сил

56. Водокольцевой компрессор

D. Wasserringverdichter

E. Water-ring compressor

Жидкостнокольцевой компрессор, в котором для жидкостного кольца используется вода

57. Компрессор с катящимся ротором

D. Rollkolbenverdichter

Е. Rolling piston compressor

Роторный компрессор с двумя рабочими камерами, образуемыми цилиндрической расточкой корпуса, разделительной пластиной и эксцентрично расположенным по отношению к корпусу ротором, обкатывающим внутреннюю поверхность корпуса так, что ось ротора обегает вокруг оси цилиндрической расточки корпуса

58. Роторно-поршневой компрессор

Е. Rotary-piston compressor

Роторный компрессор, в котором расточка корпуса и ротор имеют специальные профили, и ось вращения ротора обегает вокруг осп цилиндрической расточки корпуса

59. Винтовой компрессор

D. Schraubenverdichter

E. Rotary screw compressor

Роторный компрессор, в котором рабочая камера образуется корпусом и винтообразными роторами, имеющими различные профили зубьев

60. Шестеренчатый компрессор

Ндп. Воздуходувка

Газодувка

Компрессор Рутса

D. Zahnradkompressor

Е. Roots compressor

Роторный компрессор с двумя роторами, имеющими зубчатые сопряженные профили

61. Трохоидный компрессор

Роторный компрессор, в котором профилирование рабочих поверхностей корпуса и ротора осуществляется таким образом, что теоретический профиль одной из них - исходный - выполняется по какой-либо из трохоид (эпи - или гипотрохоиде), а профиль другой - сопряженный - по огибающей семейства этих трохоид

62. Жидкостнозаполненный компрессор

Компрессор объемного действия с впрыском в рабочие полости жидкости с целью уплотнения зазоров и уменьшения работы сжатия

63. Маслозаполненный компрессор

E. Oil flooded compressor

Жидкостнозаполненный компрессор, в котором в качестве впрыскиваемой жидкости используется масло

64. Горизонтальный компрессор

D. Verdichter, Lage der Zylinder liegend

E. Horizontal compressor

Компрессор с горизонтальным расположением осей цилиндров в поршневом компрессоре, мембранных блоков в мембранном компрессоре, роторов в роторном или турбокомпрессоре

65. Вертикальный компрессор

D. Verdichter, Lage der Zylinder stehend

E. Vertical compressor

Компрессор с вертикальным расположением осей цилиндров в поршневом компрессоре, мембранных блоков в мембранном компрессоре, роторов в роторном или турбокомпрессоре

66. Оппозитный компрессор

D. Hubkolbenverdichier, Lage der Zylinder einander waagerecht gegenuberliegend (Вохerbauart)

E. Opposed compressor

Поршневой компрессор, оси цилиндров которого расположены в двух противоположных от коленчатого вала направлениях и лежат в горизонтальной плоскости

67. V-образный компрессор

D. Hubkolbenverdichter, Lage der Zylinder V-Form

E. V-type compressor

Поршневой компрессор, оси цилиндров которого в плоскостях, перпендикулярных к оси коленчатого вала, расположены в двух направлениях, составляющих одинаковые, меньшие 90°, углы с вертикальной плоскостью

68. Прямоугольный компрессор

D. Hubkolbenverdichter oder Membranverdichter, Lage der Zylinder oder Membran rechtwinklig zueinander (Winkelbauart)

E. L-type compressor

Поршневой или мембранный компрессор, оси цилиндров или мембранных блоков которых в плоскостях, перпендикулярных к оси коленчатого вала, расположены в двух направлениях, одно из которых совпадает с вертикальной плоскостью, а другое - с горизонтальной

69. Ш-образный компрессор

D. Hubkolbenverdichter, Lage der Zylinder W-Form

E. W-type compressor

Поршневой компрессор, оси цилиндров которого в плоскостях, перпендикулярных к оси коленчатого вала, расположены в трех направлениях, одно из которых совпадает с вертикальной плоскостью, а два другие образуют одинаковые углы с вертикальной плоскостью меньше 90º

70. Звездообразный компрессор

D. Hubkolbenverdichter, Lage der Zylinder Stern-Form

E. Star-delta compressor

Поршневой компрессор, оси цилиндра которого в плоскостях, перпендикулярных к оси коленчатого вала, расположены звездообразно в четырех и более направлениях

71. Механизм движения поршневого (мембранного) компрессора

Механизм движения

D. Kurbelgetriebe

E. Running gear

Совокупность элементов поршневого (мембранного) компрессора, предназначенная для преобразования и передачи движения от привода к поршням (мембранам)

72. База поршневого (мембранного) компрессора

База компрессора

Совокупность сборочных единиц, объединяющая кривошипно-шатунные механизмы и включающая станину с коренными подшипниками и направляющими крейцкопфов, коленчатый вал, шатуны, крейцкопфы, элементы системы смазки кривошипно-шатунных механизмов, предназначенная для использования в различных компрессорах

73. Рабочая камера компрессора объемного действия

Рабочая камера компрессора

D. Verdichtungsraum

Е. Compression chamber

Полость компрессора объемного действия, в которой происходит сжатие газа

3. КОМПРЕССОРЫ ДИНАМИЧЕСКОГО ДЕЙСТВИЯ

74. Компрессор динамического действия

D. Dynamikpresser

Е. Dynamic compressor

Компрессор, в котором рабочий процесс осуществляется путем динамического воздействия на непрерывный поток сжимаемого газа

75. Турбокомпрессор

D. Turbokompressor, Turboverdichter, Slromungsverdichter

E. Turbocompressor

Компрессор динамического действия, в котором воздействие на поток сжимаемого газа осуществляется вращающимися решетками лопаток

76. Однороторный турбокомпрессор

Турбокомпрессор, имеющий один ротор

77. Многороторный турбокомпрессор

Турбокомпрессор, имеющий два или более роторов.

Примечание. По числу роторов различают двухроторные, трехроторные и т.д. компрессоры

78. Однокорпусный турбокомпрессор

Турбокомпрессор, выполненный в одном корпусе

79. Многокорпусный турбокомпрессор

Турбокомпрессор, выполненный в двух или более самостоятельных корпусах.

Примечание. По числу корпусов различают двухкорпусные, трехкорпусные и т.д. турбокомпрессоры

80. Радиальный компрессор

D. RadiaIkomprcssor, Radialverdichter

E. Radial compressor

Турбокомпрессор, в котором поток во вращающихся решетках лопаток в меридиональной плоскости имеет в основном радиальное направление

81. Центробежный компрессор

D. Kreiselkompressor, Kreiselverdichter

Е. Centrifugal compressor

Радиальный компрессор, в котором поток во вращающихся решетках лопаток в меридиональной плоскости направлен от центра к периферии

82. Центростремительный компрессор

D. Zentripetalkompressor

E. Inward-flow compressor

Радиальный компрессор, в котором поток во вращающихся решетках лопаток в меридиональной плоскости направлен от периферии к центру

83. Осевой компрессор

D. Axialverdichter

Е. Axial compressor

Турбокомпрессор, в котором поток во вращающихся решетках лопаток в меридиональной плоскости имеет в основном осевое направление

84. Диагональный компрессор

D. Diagonalkompressor

Е. Mixed-flow compressor

Турбокомпрессор, в котором поток во вращающихся решетках лопаток в меридиональной плоскости имеет направление, промежуточное между радиальным и осевым

85. Вихревой компрессор

D. Wirbelkompressor

Е. Vortex compressor

Центробежный компрессор с многократной циркуляцией сжимаемого газа через вращающуюся решетку лопаток

86. Струйный компрессор

D. Strahlverdichter

Е. Ejector compressor

Компрессор динамического действия, в котором воздействие на поток сжимаемого газа осуществляется потоком с большей удельной энергией

87. Осецентробежный компрессор

D. Axialkreiselkompressor

Е. Axial-centrifugal compressor

Комбинированный турбокомпрессор, одна часть ступеней которого осевого типа, а другая - центробежного

88. Центробежно-центростремительный компрессор

D. Kreiselzentripetalkompressor

Е. Centrifugal-inward-flow compressor

Комбинированный турбокомпрессор, содержащий ступени центробежного и центростремительного типа

89. Секция турбокомпрессора

Секция

D. Verdichtersektion

Е. Compressor section

Ступень или группа ступеней, расположенных между соседними вводом и выводом газа из компрессора

90. Проточная часть компрессора динамического действия

Проточная часть компрессора

Полость компрессора динамического действия, по которой движется основной поток сжимаемого газа

91. Рабочее колесо турбокомпрессора

Колесо

D. Schaufelrad

Е. Impeller

Вращающийся элемент ступени турбокомпрессора, включающий решетку лопаток, передающий энергию потоку газа

92. Помпаж

Е. Surge

Неустойчивый режим работы турбокомпрессора, характеризующийся последовательно чередующимся нагнетанием газа в сеть и выбрасыванием газа из сети на всасывание

4. ОСНОВНЫЕ РАСЧЕТНЫЕ ПАРАМЕТРЫ

93. Начальное давление компрессора (секции, ступени)

Начальное давление

D. Druck im Eintritt

Е. Inlet pressure

Давление газа на входе в компрессор (секцию, ступени)

94. Конечное давление компрессора (секции, ступени)

Конечное давление

D. Druck im Austritt

Е. Discharge pressure

Давление газа на выходе из компрессора (секции, ступени)

95. Отношение давлений в компрессоре (секции, ступени)

Отношение давлений

Ндп. Степень сжатия

D. Druckverhaltnis, Verdichtungsverhaltnis

E. Pressure ratio

Отношение конечного давления газа в компрессоре (секции, ступени) к начальному

96. Повышение давления в компрессоре (секции, ступени)

D. Druckerhohung

Е. Raise of pressure

Разность между конечным давлением газа в компрессоре (секции, ступени) и начальным

97. Индикаторная диаграмма D. Indikalorcliagramm Е. Pressure-volume diagram

Диаграмма зависимости давления в цилиндре поршневой машины от его переменного объема

98. Индикаторное давление в рабочей камере компрессора

Индикаторное давление

D. Innendruck

Е. Indicated pressure

Давление в рабочей камере компрессора объемного действия, которое может быть зафиксировано индикаторной диаграммой

99. Номинальное давление компрессора

Номинальное давление

D. Nenndruck

E. Rated pressure

Расчетное значение давления

100. Начальная температура компрессора (секции, ступени)

Начальная температура

D. Temperatur im Eintritt

Е. Inlet temperature

Температура газа на входе в компрессор (секцию, ступень)

101. Конечная температура компрессора (секции, ступени)

Конечная температура

D. Temperatur im Austritt

Е. Discharge temperature

Температура газа на выходе из компрессора (секции, ступени)

102. Номинальная температура компрессора

Номинальная температура

D. Nenntemperatur

Е. Nominal temperature

Расчетное значение температуры

103. Индикаторная работа компрессора

Индикаторная работа

D. Innenarbeit

Е. Indicated power

Внутренняя работа за один цикл процесса в рабочей камере компрессора объемного действия

104. Работа всасывания компрессора

Работа всасывания

Работа перемещения газа из полости всасывания в цилиндр поршневого компрессора

105. Работа сжатия компрессора

Работа сжатия

Е. Compression work

-

106. Работа расширения компрессора

Работа расширения

D. Ausdehnungsarbeit

Е. Expansion work

-

107. Работа нагнетания компрессора

Работа нагнетания

Е. Discharge work

Работа перемещения газа из полости цилиндра в полость нагнетания

108. Объемная производительность компрессора (секции, ступени)

D. Volumenstrom

Е. Actual volume rate of flow

Объемный расход газа на выходе из компрессора (секции, ступени).

Примечание. В документации обычно применяют объемную производительность компрессора, приведенную к начальным условиям

109. Массовая производительность компрессора (секции, ступени)

D. Massestrom

Е. Mass rate of flow

Массовый расход газа на выходе из компрессора (секции, ступени)

110. Внутренняя мощность компрессора (секции, ступени)

Внутренняя мощность

D. Innere Leistung

Е. Internal power

Мощность, затрачиваемая в компрессоре (секции, ступени) на сжатие газа, за вычетом мощности утечек

111. Мощность утечек компрессора

Мощность утечек

D. Verlustleistung

Е. Leakage power

Мощность, теряемая в результате утечек из компрессора

112. Индикаторная мощность компрессора

Индикаторная мощность

D. Innenleistung

Е. Indicated power

Отношение индикаторной работы к длительности рабочего цикла

113. Механическая мощность компрессора

D. Mechanische Verlustleistung

Е. Mechanical power absorbed

Мощность, затрачиваемая на преодоление механического трения в компрессоре

114. Мощность компрессора

D. Leistungsbedarf der Verdichter

E. Power absorbed

Сумма внутренней мощности, мощности утечек и механической мощности компрессора

115. Вспомогательная мощность компрессора

Вспомогательная мощность

D. Hilfsleistungsbedarf

Е. Additional power absorbed

Мощность, затрачиваемая на привод вспомогательных механизмов и дополнительных устройств от вала компрессора

116. Мощность на валу компрессора

D. Kupplungsleistung, Wllenleistung

E. Shaft power

Сумма мощности компрессора и вспомогательной мощности компрессора

117. Мощность на валу приводного двигателя

D. Aufgenommene Leistung der Antriebsmaschine, Leistungsaufnahme

Сумма мощности на валу компрессора и мощности, теряемой в устройствах передачи движения от приводного двигателя к компрессору

118. Удельная мощность компрессора (компрессорной установки, станции)

Е. Specific power

Отношение мощности на валу приводного двигателя к объемной производительности компрессора, приведенной к начальным условиям состояния газа

119. Изотермная мощность компрессора (секции, ступени)

D. Isothermische Leistung

Е. Isothermal power

Мощность изотермного сжатия газа при отсутствии вязкости от начального состояния в компрессоре (секции, ступени) до конечного давления в компрессоре (секции, ступени), подсчитываемая по массовой производительности

120. Адиабатная мощность секции (ступени)

D. Adiabatische Leistung

E. Adiabatic power

Мощность адиабатного сжатия газа при отсутствии вязкости от начального состояния в компрессоре, секции, ступени до конечного давления в секции (ступени), подсчитываемая по массовой производительности

121. Политропная мощность компрессора (секции, ступени)

D. Polytrope Leistung

Е. Polytropic power

Мощность политропного сжатия газа от начального состояния в компрессоре, секции, ступени до конечного давления в компрессоре (секции, ступени), подсчитываемая по массовой производительности

122. Мощность компрессорного агрегата

Мощность, потребляемая приводным двигателем компрессора

123. Мощность компрессорной установки

D. Leistungsbedarf der Verdichteranlage

Сумма мощности компрессорного агрегата и мощностей дополнительных систем, обеспечивающих работу компрессорного агрегата

124. Изотермный внутренний КПД компрессора (секции, ступени)

D. Isothermer innerer

Wirkungsgrad

Отношение изотермной мощности компрессора (секции, ступени) к внутренней мощности компрессора (секции, ступени)

125. Изотермный КПД компрессора

D. Isothermer Wirkungsgrad

Е. Isothermal efficiency

Отношение изотермной мощности компрессора к мощности на валу компрессора

126. Политропный КПД компрессора

D. Polytroper Wirkungsgrad

Е. Polytropic efficiency

Отношение политропной мощности компрессора к мощности на валу компрессора

127. Механический КПД компрессора

D. Mechanischer Wirkungsgrad

Е. Mechanical efficiency

Отношение суммы внутренней мощности компрессора и мощности утечек к мощности на валу компрессора

128. Коэффициент производительности компрессора

D. Fullungsgrad

Е. Capacity factor

Отношение действительной производительности к теоретической

Таблица 2

АЛФАВИТНЫЙ УКАЗАТЕЛЬ ТЕРМИНОВ НА РУССКОМ ЯЗЫКЕ

Термин

Номер термина

Агрегат компрессорный

2

База компрессора

72

База поршневого компрессора

72

База мембранного компрессора

72

Воздуходувка

1, 60

Газодувка

1, 60

Давление индикаторное

98

Давление индикаторное в рабочей камере компрессора

98

Давление конечное

94

Давление конечное компрессора

94

Давление конечное секции

94

Давление конечное ступени

94

Давление начальное

93

Давление начальное компрессора

93

Давление начальное секции

93

Давление начальное ступени

93

Давление номинальное

99

Давление номинальное компрессора

99

Диаграмма индикаторная

97

Дизель-компрессор свободнопоршневой

43

Камера компрессора объемного действия рабочая

73

Камера компрессора рабочая

73

Колесо

91

Колесо турбокомпрессора рабочее

91

Компрессор

1

Компрессор автомобильный

16

Компрессор аксиально-поршневой

41

Компрессор бессмазочный

30

Компрессор вертикальный

65

Компрессор винтовой

59

Компрессор вихревой

85

Компрессор водокольцевой

56

Компрессор воздушный

20

Компрессор высокого давления

7

Компрессор газовый

19

Компрессор герметичный

29

Компрессор горизонтальный

64

Компрессор диагональный

84

Компрессор динамического действия

74

Компрессор дожимающий

9

Компрессор железнодорожный

18

Компрессор жидкостнозаполненный

62

Компрессор жидкостно-кольцевой

55

Компрессор звездообразный

70

Компрессор комбинированный

34

Компрессор криогенный

28

Компрессор маслозаполненный

63

Компрессор мембранный

46

Компрессор многовальный

36

Компрессор многокорпусный роторный

53

Компрессор многороторный

51

Компрессор многослужебный

25

Компрессор многоступенчатый

33

Компрессор многоцилиндровый

53

Компрессор многоцелевой

24

Компрессор низкого давления

5

Компрессор общего назначения

21

Компрессор объемного действия

39

Компрессор одновальный

35

Компрессор однокорпусный роторный

52

Компрессор однороторный

50

Компрессор одноступенчатый

32

Компрессор одноцилиндровый

52

Компрессор оппозитный

66

Компрессор осевой

83

Компрессор осецентробежный

87

Компрессор передвижной

11

Компрессор переносной

12

Компрессор пластинчатый

54

Компрессор поршневой

40

Компрессор поршнемембранный

47

Компрессор прицепной

13

Компрессор прямоугольный

68

Компрессор радиальный

80

Компрессор ротационный

49

Компрессор роторный

49

Компрессор роторно-поршневой

58

Компрессор Рутса

60

Компрессор с жидкостным поршнем

45

Компрессор с катящимся ротором

57

Компрессор самоходный

14

Компрессор сверхвысокого давления

8

Компрессор свободнопоршневой

42

Компрессор специальный

23

Компрессор среднего давления

6

Компрессор стационарный

10

Компрессор струйный

86

Компрессор судовой

17

Компрессор сухой

30

Компрессор транспортный

15

Компрессор трохоидный

61

Компрессор V-образный

67

Компрессор холодильный

27

Компрессор центробежный

81

Компрессор центробежно-центростремительный

88

Компрессор центростремительный

82

Компрессор циркуляционный

22

Компрессор Ш-образный

69

Компрессор шестеренчатый

60

КПД компрессора изотермный

125

КПД компрессора механический

127

КПД компрессора политропный

126

КПД компрессора изотермный внутренний

124

КПД секции изотермный внутренний

124

КПД ступени изотермный внутренний

124

Коэффициент производительности компрессора

128

Механизм движения

71

Механизм движения мембранного компрессора

71

Механизм движения поршневого компрессора

71

Микрокомпрессор

26

Мотокомпрессор

48

Мощность агрегата компрессорного

122

Мощность внутренняя

110

Мощность вспомогательная

115

Мощность вспомогательная компрессора

115

Мощность индикаторная

112

Мощность индикаторная компрессора

112

Мощность компрессора

114

Мощность компрессора механическая

113

Мощность компрессора внутренняя

110

Мощность компрессора изотермная

119

Мощность компрессора политропная

121

Мощность компрессора удельная

118

Мощность компрессорной станции удельная

118

Мощность компрессорной установки удельная

118

Мощность секции адиабатная

120

Мощность секции внутренняя

110

Мощности секции изотермная

119

Мощность секции политропная

121

Мощность ступени адиабатная

120

Мощность ступени внутренняя

110

Мощность ступени изотермная

119

Мощность ступени политропная

121

Мощность на валу компрессора

116

Мощность на валу приводного двигателя

117

Мощность установки компрессорной

123

Мощность утечек

111

Мощность утечек компрессора

111

Нагнетатель

1

Отношение давлений

95

Отношение давлений в компрессоре

95

Отношение давлений в секции

95

Отношение давлений в ступени

95

Повышение давления в компрессоре

96

Повышение давления в секции

96

Повышение давления в ступени

96

Помпаж

92

Привод компрессора

38

Привод

38

Производительность компрессора массовая

109

Производительность компрессора объемная

108

Производительность секции массовая

109

Производительность секции объемная

108

Производительность ступени массовая

109

Производительность ступени объемная

108

Процесс компрессора рабочий

37

Работа всасывания

104

Работа всасывания компрессора

104

Работа индикаторная

103

Работа индикаторная компрессора

103

Работа нагнетания

107

Работа нагнетания компрессора

107

Работа расширения

106

Работа расширения компрессора

106

Работа сжатия

105

Работа сжатия компрессора

105

Работа удельная внутренняя

105

Секция

89

Секция турбокомпрессора

89

Станция компрессорная

4

Станция компрессорная передвижная

11

Станция компрессорная переносная

12

Станция компрессорная прицепная

13

Станция компрессорная самоходная

14

Станция компрессорная стационарная

10

Степень сжатия

95

Ступень

31

Ступень компрессора

31

Температура конечная

101

Температура конечная компрессора

101

Температура конечная секции

101

Температура конечная ступени

101

Температура начальная

100

Температура начальная компрессора

100

Температура начальная секции

100

Температура начальная ступени

100

Температура номинальная

102

Температура номинальная компрессора

102

Турбокомпрессор

75

Турбокомпрессор многокорпусный

79

Турбокомпрессор многороторный

77

Турбокомпрессор однокорпусный

78

Турбокомпрессор однороторный

76

Установка компрессорная

3

Установка компрессорная передвижная

11

Установка компрессорная переносная

12

Установка компрессорная прицепная

13

Установка компрессорная самоходная

14

Установка компрессорная стационарная

10

Часть проточная компрессора

90

Часть проточная компрессора динамического действия

90

Эксгаустер

1

Электрокомпрессор свободнопоршневой

44

Таблица 3

АЛФАВИТНЫЙ УКАЗАТЕЛЬ ТЕРМИНОВ НА НЕМЕЦКОМ ЯЗЫКЕ

Термин

Номер термина

Adiabatische Leistung

120

Anhangerkompressorstation

13

Anhangerverdichteranlage

13

Anhangerverdichter

13

Antriebsmaschine

38

Aufgenommene Leistung der Antriebsmaschine

117

Ausdehnungsarbeit

106

Axialkreiselkompressor

87

Axialverdichter

83

Diagonalkompressor

84

Drehkolbenverdichter

49

Druck im Austritt

94

Druck im Eintritt

93

Druckerhohung

96

Druckverhaltnis

95

Dynamikpresser

74

Einstufenverdichter

32

Fahrbar Kompressor

11

Fahrbare Kompressorstation

11

Fahrbare Verdichteranlage

11

Flussigkeitsringverdichter

55

Freikolbenmaschine

42

Freikolbenverdichter

43

Fullungsgrad

128

Gasverdichter

19

Hilfsleistungsbedarf

115

Hochdruckverdichter

7

Hubkolbenverdichter

40

Hubkolbenverdichter; Lage der Zylinder einander waagerecht

 

gegenuberliegend (Boxerbauart)

66

Hubkolbenverdichter, Lage der Zylinder V-Form

67

Hubkolbenverdichter, Lage der Zylinder W-Form

69

Hubkolbenverdichter, Lage der Zylinder Stern-Form

70

Hubkolbenverdichter oder Membranverdichter,

Lage der Zylinder oder Membran rechtwinklig zueinander

 

(Winkelbauart)

68

Indikatordiagramm

97

Innenarbeit

103

Innendruck

98

Innenleistung

112

Innere Leistung

110

Isothermische Leistung

119

Isothermer innerer Wirkungsgrad

124

Isothermer Wirkungsgrad

125

Kompressor

1

Kompressorsatz

2

Kompressorstation

4

Kreiselkompressor

81

Kreiselverdichter

81

Kreiselzentripetalkompressor

88

Kupplungsleistung

116

Kurbelgetriebe

71

Leistungsaufnahme

117

Leistungsbedarf der Verdichter

114

Leistungsbedarf der Verdichteranlage

123

Luftkompressor

20

Luft - und gasdichter Kompressor

29

Massestrom

109

Mechanische Verlustleistung

113

Mechanischer Wirkungsgrad

127

Mehrstufenverdichter

33

Membranverdichter

46

Mitteldruckverdichter

6

Nachverdichter

9

Nenndruck

99

Nenntemperatur

102

Niderdruckverdichter

5

Polytrope Leistung

121

Polytroper Wirkugsgrad

126

Radialkompressor

80

Radialverdichter

80

Rollkolbenverdichter

57

Schaufelrad

91

Schiffsverdichter

17

Schraubenverdichter

59

Selbstfahrkompressorstation

14

Selbstfahrverdichter

14

Selbstfahrverdichteranlage

14

Sonderverdichter

23

Stationare Kompressorstation

10

Stationer Verdichter

10

Stationare Verdichteranlage

10

Strahlverdichter

86

Stromungsverdichter

75

Temperatur im Austritt

101

Temperatur im Eintritt

100

Tragbar Kompressor

12

Tragbare Kompressorstation

12

Tragbare Verdichteranlage

12

Transportverdichter

15

Turbokompressor

75

Turboverdichter

75

Uberdruckkompressor

8

Verdichter

1

Verdichteranlage

3

Verdichter, Lage der Zylider liegend

64

Verdichter, Lage der Zylider stehend

65

Verdichterstufe

31

Verdichter ohne Zylinderschmierung (Ttockenlauf)

30

Verdichtersektion

89

Verdichtungsraum

73

Verdichtungsverhltnis

95

Verdrangerverdichter

39

Verlustleistung

111

Volumenstrom

108

Wasserringverdichter

56

Wellenleistung

116

Wirbelkompressor

85

Zahnradkompressor

60

Zellenverdichter

54

Zentripetalkompressor

82

Таблица 4

АЛФАВИТНЫЙ УКАЗАТЕЛЬ ТЕРМИНОВ НА АНГЛИЙСКОМ ЯЗЫКЕ

Термин

Номер термина

Actual volume rate of flow

108

Additional power absorbed

115

Adiabatic power

120

Air compressor

20

Axial-centrifugal compressor

87

Axial compressor

83

Axial-piston compressor

41

Capacity factor

128

Centrifugal compressor

81

Centrifugal-inward-flow compressor

88

Combined compressor

34

Compression chamber

73

Compressor

105

Compression work

1

Compressor installation

4

Compressor section

89

Compressor set

2

Compressor stage

31

Compressor unit

3

Diaphragm compressor

46

Discharge pressure

94

Discharge temperature

101

Discharge work

107

Displacement compressor

39

Drive

38

Dynamic compressor

74

Ejector compressor

86

Engine compressor

48

Expansion work

106

Free piston compressor

42

Free piston diesel-engine compressor

43

Free piston electrical engine compressor

44

Gas compressor

19

General service compressor

21

High-pressure compressor

7

Horisontal compressor

64

Impeller

91

Indicated power

103, 112

Indicated pressure

98

Inlet pressure

93

Inlet temperature

100

Internal power

110

Inward-flow compressor

82

Isothermal efficiency

125

Isothermal power

119

Leakage power

111

Liquid ring compressor

55

L-type compressor

68

Low-pressure compressor

5

Marine compressor

17

Mass rate of flow

109

Mechanical efficiency

127

Mechanical power absorbed

113

Medium-pressure compressor

6

Microcompressor

26

Mixed-flow compressor

84

Motor vehicle compressor

16

Multipurpose compressor

24

Multiservice compressor

25

Multi-stage compressor

33

Nominal temperature

102

Oil-flooded compressor

63

Oil-free compressor

30

One rotor compressor

50

Operating characteristics

37

Opposed compressor

66

Polylropic efficiency

126

Polytropic power

121

Portable compressor

11, 12, 14

Power absorbed

114

Pressure ratio

95

Pressure-tight compressor

29

Pressure-volume diagram

97

Radial compressor

80

Raise of pressure

96

Rated pressure

99

Reciprocating compressor

40

Reciprocating-diaphragm compressor

47

Refrigeration compressor

27

Rolling piston compressor

57

Roots compressor

60

Rotary compressor

49

Rotary-piston compressor

58

Rotary screw compressor

59

Rotary vane compressor

54

Running gear

71

Shaft power

116

Single-stage compressor

32

Special purpose compressor

23

Specific power

118

Star-delta compressor

70

Stationary compressor

10

Super high-pressure compressor

8

Surge

92

Trailer-mounted compressor

13

Transport compressor

15

Turbocompressor

75

Vertical compressor

65

Vortex compressor

85

V-type compressor

67

Water-ring compressor

56

W-type compressor

69



ИНФОРМАЦИОННЫЕ ДАННЫЕ

1. РАЗРАБОТЧИКИ

И.Ф. Однобоков (руководитель разработки); И.В. Семененко, канд. техн. наук; Н.В. Коныгин; Л.Я. Руденко; К.П. Селезнев (руководитель разработки), д-р техн. наук; А.К. Григорьев, Б.С. Хрусталев, Ф.С. Рекстин, Н.И. Бабенко; Е.Б. Доброклонский; И.Н. Дмитриев

2. УТВЕРЖДЕН И ВВЕДЕН В ДЕЙСТВИЕ Постановлением Государственного комитета СССР по управлению качеством продукции и стандартам от 30.05.90 № 1346

3. Срок проверки - 2001 г., периодичность проверки - 10 лет

4. Стандарт соответствует международным стандартам ИСО 3857/1-77, ИСО 3857/2-77, ИСО 5390-77 в части терминологии

5. ВЗАМЕН ОСТ 26.12.2032-86

6. ССЫЛОЧНЫЕ НОРМАТИВНО-ТЕХНИЧЕСКИЕ ДОКУМЕНТЫ

Обозначение НТД, на который дана ссылка

Номер пункта

ГОСТ 24393-80

27

СОДЕРЖАНИЕ

 




Яндекс цитирования



   Copyright © 2007-2026,  www.tehlit.ru.

[ ѓосты, стандарты, нормативы, инструкции, правила, строительные нормы ]