//
ТехЛит.ру
- крупнейшая бесплатная электронная интернет библиотека для "технически умных" людей.
WWW.TEHLIT.RU - ТЕХНИЧЕСКАЯ ЛИТЕРАТУРА

:: Алготрейдинг::


АЛГОТРЕЙДИНГ
шаг за шагом
с нуля по урокам!

Торговые роботы на PYTHON, BackTrader,
Pandas, Pine Script для TradingView. Связка с брокерами, телеграм и легкими приложениями.


МИНИСТЕРСТВО СТРОИТЕЛЬСТВА И ЭКСПЛУАТАЦИИ
АВТОМОБИЛЬНЫХ
ДОРОГ РСФСР

ГИПРОДОРНИИ

МЕТОДИЧЕСКИЕ РЕКОМЕНДАЦИИ
ПО ОЦЕНКЕ
УСЛОВИЙ ДВИЖЕНИЯ
В
РАЗНЫЕ СЕЗОНЫ ГОДА

МОСКВА

1975

Предисловие

Основным методом, применяемым в настоящее время для оценки условий движения на автомобильных дорогах, является разработанный проф. В.Ф. Бабковым метод итоговых коэффициентов аварийности, представляющих собой произведение частных коэффициентов, которые учитывают влияние отдельных элементов плана и профиля дороги на относительную вероятность возникновения дорожноранспортных происшествий. Каждый из 15-ти частных коэффициентов характеризует ухудшение условий движения на данном участке дороги по сравнению с эталонными условиями на горизонтальном участке с проезжей частью шириной 7,5 м, шероховатым покрытием и укрепленными обочинами. Указанный метод нашел широкое применение на практике для оценки влияния дорожных условий на безопасность движения, выявления наиболее опасных участков дорог и сравнения вариантов проектов дорог по безопасности движения. Однако он позволяет получить только осредненную среднегодовую оценку условий движения на дороге, так как значения большинства частных коэффициентов определены на основании отечественных и зарубежных статистических данных об аварийности на дорогах в среднем за год без учета различия в погодно-климатических условиях отдельных районов нашей и других стран, а также без учета сезонных колебаний аварийности, связанных с изменениями состояния дорог и метеорологических условий по сезонам года (за исключением частного коэффициента, учитывающего сцепные качества покрытия). В Гипродорнии разработана методика оценки безопасности движения по графикам сезонных коэффициентов аварийности, которая предназначена для дифференцированной оценки условий движения с учетом погоднолиматических характеристик различных районов, состояния дорог и метеорологических условий по сезонам года.

«Методические рекомендации» содержат указанную методику и основные мероприятия по повышению безопасности движения в неблагоприятные периоды года и в сложных погодных условиях и окажут практическую помощь дорожно-эксплуатационным и проектным организациям.

«Методические рекомендации» разработаны канд. техн. наук А.П. Васильевым и старшим научным сотрудником В.П. Расниковым. Алгоритм и программа построения сезонных графиков коэффициентов аварийности на ЭВМ составлены В.П. Расниковым и инж. Т.Н. Гололобовой (Вычислительный центр Минавтодора РСФСР) научное редактирование выполнено А.П. Васильевым.

Директор Гипродорнии

канд. техн. наук                                                                                 Е.К. Купцов

1. ОБЩИЕ ПОЛОЖЕНИЯ

1.1. Состояние дорог и их транспортно-эксплуатационные характеристики, режим и безопасность движения автомобилей в значительной степени зависят от погодно-климатических условий, особенно в весенне-осенний и зимний периоды. Влияние погодно-климатических факторов ощущается на любой дороге, однако степень их воздействия во многом зависит от технического совершенства дороги, тщательности ее содержания и уровня организации движения.

1.2. При оценке безопасности движения приняты следующие основные понятия и определения ис. 1).

1.2.1. Условия движения - это та реальная обстановка на дороге, в которой движется отдельно взятый автомобиль или поток автомобилей в данный момент времени. К условиям движения относятся дорожные условия, транспортный поток и метеорологические условия (состояние окружающей среды) в данный момент времени.

1.2.2. Дорожные условия - совокупность геометрических параметров и транспортно-эксплуатационных качеств дороги, характеризующих дорогу и ее состояние, инженерное оборудование и обустройство (т.е. это вся дорога и обустройство в полосе отвода), имеющее непосредственное отношение к движению в данный момент времени и в данном месте.

Рис. 1. Схема взаимодействия комплекса «автомобильодитель-дорога-среда»

Указанная совокупность может быть разделена на две большие группы: постоянные и переменные параметры. К постоянным относятся параметры и характеристики дороги, которые меняются в пространстве, т.е. по длине дороги, но не меняются по времени в течение календарного года. Таковыми являются продольные уклоны, радиусы кривых в плане и длины прямых участков.

1.2.3. К переменным относятся параметры и характеристики дорог, которые меняются не только по длине дороги, но и во времени, т.е. по сезонам года. Переменными являются: ширина эффективно используемой проезжей части и обочин, видимость в плане и профиле, ширина эффективно используемой проезжей части на мостах, трубах и участках других сужений, параметры пересечений дорог, число полос движения, наличие тротуаров, переходных и велосипедных дорожек в населенных пунктах, величина коэффициента сцепления.

1.2.4. Транспортный поток - поток автомобилей, движущихся по данной дороге. Он характеризуется интенсивностью и составом, которые относятся к переменным характеристикам условий движения, поскольку и интенсивность, и состав движения изменяются в широких пределах по сезонам года.

1.2.5. Метеорологические условия - это комплекс погодно-климатических факторов, характеризующих состояние окружающей среды.

Метеорологические условия (состояние окружающей среды) оказывают существенное влияние на состояние дорог и условия движения. Их воздействие на переменные параметры и характеристики дорог подразделяются на воздействия с немедленным откликом и воздействия с накопленным откликом. К воздействиям с немедленным откликом относится влияние ветра, тумана, осадков и гололеда. К воздействиям с накопленным откликом относятся влияние температуры и влажности воздуха и осадков на ровность (пучинообразование, снежные отложения), скользкость покрытия, состояние обочин, видимость (снежные отложения) и др.

Состояние метеорологических условий определяет длительность последействия отдельных метеорологических явлений (просыхание покрытия и обочин, таяние выпавшего снега и др.).

1.3. С точки зрения условий движения автомобилей к зимнему периоду относится период с момента устойчивого перехода средне суточной температуры воздуха через 0 °С при понижении ее осенью и при повышении зимой.

К переходным периодам относятся весенний и осенний периоды года. Весенним переходным периодом считается период с момента устойчивого перехода средней суточной температуры через 0 °С до аналогичного перехода через 15 °С при дальнейшем ее повышении. Осенним переходным периодом считается период с момента устойчивого перехода среднесуточной температуры через 15 °С до момента ее перехода через 0 °С.

1.4. Сезонные графики коэффициентов аварийности дают возможность определять и прогнозировать наиболее опасные участки дорог в неблагоприятные периоды года, разрабатывать конкретные мероприятия по повышению транспортноксплуатационных качеств дорог и безопасности движения с учетом местных погодно-климатических условий, более обоснованно размещать элементы инженерного оборудования и дорожной информации в зависимости от сезона года, распределять дорожную технику для содержания дорог и в первую очередь технику для зимнего содержания, планировать силы и средства на содержание дорог, нормировать скорости движения транспортных потоков в характерные периоды года в зависимости от местных погодно-климатических условий.

2. ПОРЯДОК ПОСТРОЕНИЯ СЕЗОННЫХ ГРАФИКОВ КОЭФФИЦИЕНТОВ АВАРИЙНОСТИ

2.1. Сезонные графики коэффициентов аварийности строятся отдельно для каждого сезона: лета, зимы, осени и весны. Учитывая сравнительно одинаковые условия движения в весенний и осенний периоды, можно строить один график для этих периодов.

В южных районах с короткой зимой, где условия движения зимой близки и условиям движения в переходные периоды года, можно строить графики только для летнего и переходного периодов.


Рис. 2. Сезонные графики коэффициентов аварийности


2.2. Исходными материалами для построения сезонных графиков коэффициентов аварийности являются: план, продольный и поперечный профили дороги со всеми техническими характеристиками, данные об изменениях переменных характеристик дорог и транспортного потока по сезонам года и характеристики метеорологических условий.

2.3. Сезонные графики коэффициентов аварийности составляются для существующих и вновь проектируемых дорог в соответствии с формой графика, приведенной на рис. 2. При этом постоянные параметры остаются одинаковыми во все периоды года.

2.4. Для существующих дорог сезонные графики коэффициентов аварийности необходимо строить на основании сезонных обследований состояния дорог с определением величин переменных параметров и транспортно-эксплуатационных характеристик дорог, наиболее свойственных для данного периода.

При этом должны быть определены по сезонам года: фактическая ширина проезжей части и обочин и их состояние, видимость в плане и продольном профиле, ширина проезжей части и обочин на мостах и в местах других сужений (в местах установки ограждений, надолб, бордюров, направляющих устройств, на кривых малого радиуса и т.д.), количество и параметры действительно работающих по сезонам года пересечений, съездов и переездов, и интенсивность движения на них, фактическое число полос движения проезжей части дороги, наличие тротуаров, велосипедных и пешеходных дорожек и их состояние, сцепные качества покрытия и фактическая интенсивность движения.

Сезонные обследования дорог следует проводить 1 - 2 раза в сезон, примерно в середине каждого сезона или ближе к его концу, спустя 2 - 3 дня после выпадения осадков.

2.5. В зависимости от количественных значений параметров дорожных условий для каждого сезона года значения частных коэффициентов принимаются по табл. 1, а итоговый коэффициент аварийности для данного сезона определяется для каждого характерного участка дороги путем перемножения частных коэффициентов, т.е.

Китог = К1 · К2 · К3 · ... · К15.

Таблица 1

Значения частных коэффициентов аварийности

Параметр

Величина параметра и значение частного коэффициенты аварийности

1

2

Интенсивность движения, авт./сутки

500

1000

3000

5000

7000

9000

К1

0,40

0,50

0,75

1,0

1,30

1,90

Ширина проезжей части, м

4,5

5,5

6,0

7,5

8,5 и более

К2 при укрепленных обочинах

2,2

1,5

1,35

1,0

0,8

К2 при неукрепленных обочинах

4,0

2,75

2,5

1,5

1,0

Ширина обочин, м

0,5

1,5

2,0

3,0 и более

К3

2,2

1,4

1,2

1,0

Продольный уклон, ‰

20

30

50

70

80

 

К4

1,0

1,25

2,5

2,8

3,0

 

Радиус кривых в плане, м

50 и менее

100 - 150

200 - 300

400 - 600

1000 - 2000

более 2000

К5

10,0

5,4 - 4,0

2,25

1,6

1,25

1,0

Видимость, м

50

100

150

200

250

350

400

500 и более

К6 в плане

3,6

3,0

2,7

2,25

2,0

1,45

1,2

1,0

К6 в профиле

5,0

4,0

3,4

2,5

2,4

2,0

1,4

1,0

Ширина проезжей части мостов по отношению к проезжей части дороги

меньше на 1 м

равна

шире на 1 м

шире на 2 м

К7

6,0

3,0

1,5

1,0

Длина прямых участков, км

3

5

10

15

20

25 и более

К8

1,0

1,1

1,4

1,6

1,9

2,0

Тип пересечения с примыкающей дорогой

В разных уровнях

В одном уровне при интенсивности движения на пересекаемой дороге в % от суммарной на двух дорогах

менее 10

10 - 20

более 20

К9

0,35

1,5

3,0

4,0

Пересечения в одном уровне. Интенсивность движения по основной дороге, авт./сутки

менее 1600

1600 - 3500

3500 - 5000

500 - 7000 и более

К10

1,5

2,0

3,0

4,0

Видимость пересечения в одном уровне с примыкающей дорогой, м

более 60

60 - 40

40 - 30

30 - 20

менее 20

К11

1,0

1,1

1,65

2,5

5,0

Число полос движения на проезжей части

2

3

4 без разделительной полосы

4 и более с разделительной полосой

К12

1,0

1,5

0,8

0,65

 

Расстояние от застройки до проезжей части, м, и ее характеристика

15 - 20

6 - 10

5

5

имеются полосы местного движения

имеются тротуары

полосы для местного движения отсутствуют

полосы для местного движения и тротуары отсутствуют

К13

2,5

5,0

7,5

10,0

 

Характеристика состояния покрытия

скользкое, покрытое грязью

скользкое

чистое сухое

шероховатое

очень шероховатое

Величина коэффициентов сцепления

0,2 - 0,3

0,4

0,6

0,7

0,75

 

К14

2,5

2,0

1,3

1,0

0,75

 

Расстояние от населенного пункта

0 - 200

200 - 600

600 - 1000

К15

2,0

1,5

1,2

2.6. Для проектируемых дорог величины частных коэффициентов аварийности по сезонам года назначаются на основании предполагаемых сезонных изменений переменных параметров дорог под действием погодно-климатических факторов. Расчетные значения параметров дорог в неблагоприятные периоды года, необходимые для определения частных коэффициентов аварийности, определяются путем умножения проектных значений дорожных параметров на поправочные коэффициенты, учитывающие их изменения по сезонам года (табл. 2).

Таблица 2

Поправочные коэффициенты для различных сезонов года

Учитываемый фактор

Значения поправочных коэффициентов для разных сезонов года

лето

осень

зима

весна

1

2

3

4

5

Сезонные колебания интенсивности и состава движения

1,0

1,2 - 1,4*)

0,7 - 1,0**)

0,8 - 0,9

Эффективно используемая ширина проезжей части в связи с образованием снеговых отложений или наличия грязных обочин

 

 

 

 

а - при неукрепленных обочинах

1,0

0,95 - 1,00

0,8 - 0,98*)

0,98 - 1,0

б - при укрепленных обочинах или наличии краевых полос

1,0

1,0

0,90 - 1,0

1,0

Уменьшение ширины обочин за счет образования снежных отложений на бровках и влияние размокших неукрепленных обочин:

 

 

 

 

а - при неукрепленных обочинах

1,0

0,5 - 1,0***)

0,5 - 1,0***)

0,5 - 1,0***)

б - при укрепленных обочинах

1,0

1,0

0,5 - 1,0***)

1,0

Ограничение видимости на кривых в плане снежными валами, образующимися на бровках при очистке дороги от снега

1,0

1,0

0,7 - 1,0

1,0

Ограничение видимости на прямых участках из-за снегопадов, туманов и метелей

1,0****)

0,8 - 0,9

0,7 - 0,9

0,9 - 1,0

Уменьшение ширины проезжей части мостов по сравнению с проезжей частью дороги из-за снежных отложений и наносов грязи у бордюра или тротуара

1,0

0,9 - 1,0

0,8 - 1,0

1,0

Изменение соотношения интенсивности движения по дорогам, пересекающимся в одном уровне:

 

 

 

 

а - в связи с использованием съездов на полевые дороги

10

1,0 - 1,4

0,9 - 1,0

1,0 - 1,4

б - в связи с колебаниями интенсивности движения на основной дороге

1,0

1,2 - 1,4

0,7 - 1,0

0,8 - 0,9

Изменение видимости на пересечениях в одном уровне из-за снеговых валов на обочинах и у снегозащитных насаждений

1,0

1,0

0,2 - 1,0*****)

1,0

Изменение используемого движением числа полос на проезжей части из-за снежных отложений и грязных обочин:

 

 

 

 

а - дороги с двумя полосами движения

1,0

1,0

1,0

1,0

б - дороги с тремя полосами движения

1,0

0,67

0,67

1,0

в - дороги с четырьмя полосами движения

1,0

1,0

0,1

1,0

г - дороги с шестью полосами движения

1,0

0,67

0,67

1,0

Расстояние от застройки до проезжей части

Учитываются фактические условия движения пешеходов в населенном пункте в разные периоды года

Скользкость покрытия

1,0

0,7 - 1,0

0,5 - 0,8

0,8 - 1,0

Примечания:

*) Верхний предел принимается для дорог I - II категорий, нижний - для III - V категорий.

**) Верхний предел для дорог III - V категорий, нижний - I - II категорий.

***) Большие значения принимают при очистке обочин на всю ширину.

****) Расстояние видимости летом по метеорологическим условиям принимается равным 500 м.

*****) Меньшее значение относится к пересечениям, по которых снежные валы из пределов треугольника видимости не убираются.

******) Для дорог, находящихся в эксплуатации, можно принимать средневзвешенные значения коэффициента аварийности, учитывающее продолжительность каждого из состояний проезжей части, принимая значения частного коэффициента аварийности равным 1 при сухом покрытии; 1,6 при мокром; 3,8 - при снежном накатанном и 10,0 при гололеде.

Приведенные в табл. 2 поправочные коэффициенты получены на основании широких обследований состояния дорог по сезонам года в разных районах страны.

2.7. Допускается также использовать поправочные коэффициенты при составлении сезонных графиков коэффициентов аварийности для существующих дорог в случае невозможности проведения наблюдений за сезонными изменениями дорожных условий.

2.8. При определении поправочных коэффициентов необходимо учитывать ряд особенностей, которые изложены ниже.

2.8.1. Эффективно используемая ширина проезжей части в зимний и весенне-осенний периоды изменяется за счет образования на прикромочных полосах снежных отложений и наледей, нанесения грязи с неукрепленных обочин и съездов.

Для существующих дорог средняя эффективно используемая ширина проезжей части за сезон может быть определена по формуле

где Вi - фактическая эффективно используемая ширина проезжей части за сезон, по периодам;

ni - продолжительность каждого периода с определенной шириной проезжей части, в долях единицы от продолжительности сезона.

Чтобы получить значения сезонных частных коэффициентов для проектируемых дорог, нормативную ширину проезжей части следует умножить за сезонный поправочный коэффициент.

2.8.2. Ширина обочины в зимнее время уменьшается за счет образования на бровках снежных отложений. В осенний период иза постоянного увлажнения неукрепленные обочины являются дополнительным препятствием, повышающим вероятность дорожно-транспортных происшествий.

2.8.3. Видимость в плане по сезонам может изменяться в зимний период из-за отложения снежных валов на бровках земляного полотна на кривых в плане.

Средневзвешенное расстояние видимости за сезон на конкретной кривой в плане может быть определено по формуле

где Sni - фактическое расстояние видимости на кривых, изменяющееся в результате образования снежных заносов и валов;

nni - продолжительность периодов с различным расстоянием видимости, в долях единицы.

Видимость в профиле по сезонам года не меняется.

При оценке условий движения по видимости необходимо учитывать колебания метеорологической видимости, которая изменяется по сезонам года из-за снегопада, тумана, метелей и т.п. Значений частного коэффициента, учитывающего расстояние метеорологической видимости, следует принимать по всей длине участка так же, как для коэффициента, учитывающего видимость в профиле.

Средневзвешенное расстояние метеорологической видимости за сезон может быть определено по формуле:

где SMi - фактическое расстояние метеорологической видимости, изменяющееся из-за снегопадов, туманов, метелей;

nMi - продолжительность периодов с различным расстоянием видимости, в долях единицы.

2.8.4. Чтобы получить значения сезонных частных коэффициентов для вновь проектируемых дорог величины фактической видимости следует умножить на сезонный поправочный коэффициент метеорологической видимости.

2.8.5. Различие в ширине проезжей части мостов и дорог в зимний и переходные периоды года изменяется в зависимости от величины снежных отложений или наличия грязи у бордюра или тротуара, что учитывается поправочным коэффициентом уменьшения ширины проезжей части мостов.

Аналогичным образом этот коэффициент следует учитывать в зоне установки бетонных тумб, ограждающего бруса и в зоне других участков сужений.

2.8.6. Тип пересечения и интенсивность движения на основной дороге меняется по сезонам года в результате перераспределения движения по направлениям, из-за труднопроезжаемости отдельных дорог в период весенне-осенней распутицы. Необходимо учитывать, что значительная часть примыкающих дорог в весенне-осенний и зимний периоды вообще не используется для движения.

2.8.7. Видимость на пересечениях и примыканиях в одном уровне уменьшается, как правило, в результате накопления снега в отвалах или около снегозащитных насаждений и щитов.

2.8.8. Изменение числа полос движения происходит в основном на трехполосных дорогах: зимой - из-за снежных отложений, в весенне-осенний период - из-за влияния неукрепленных обочин и загрязнения.

2.8.9. Частный коэффициент аварийности, учитывающий расстояние от застройки до проезжей части зависит от наличия и состояния тротуаров и пешеходных дорожек в различные периоды года. Если тротуары весной и осенью загрязнены, а зимой занесены снегом и не очищаются, движение пешеходов осуществляется по проезжей части. В этом случае частные коэффициенты должны приниматься как для населенных пунктов, не имеющих тротуаров.

2.8.10. Наибольшее изменение по сезонам года претерпевает состояние покрытия, его сцепные качества. При построении сезонных графиков коэффициентов аварийности следует принимать значения частного коэффициента аварийности К14 по табл. 1 или табл. 3.

Таблица 3

Значения частного коэффициента аварийности характеризующего состояние проезжей части

Состояние проезжей части

Сухое

Мокрое

Снежное накатанное

Гололед

Значение частного коэффициента аварийности К14

1,0

1,6

3,8

10,0

Значения этого коэффициента следует использовать с учетом продолжительности каждого из состояния проезжей части. Средневзвешенное значение коэффициента следует определять по формуле:

К =  = Ксух.tсух. + Кмок.tмок. + Ксн.tсн. + Кгол.tгол.,

где Кi - значения коэффициента при сухом, мокром, снежном накатанном и обледенелом покрытиях;

ti - продолжительность каждого из вышеназванных состояний, в долях единицы от продолжительности сезона.

Для проектируемых дорог при определении средневзвешенного сезонного значения величины коэффициента сцепления следует вводить поправочный коэффициент, величины которого приведены в табл. 2.

2.9. При построении графинов коэффициентов аварийности необходимо учитывать зоны влияния некоторых элементов. Величина зов влияния приведена в табл. 4.

Таблица 4

Зоны влияния дорожных элементов по сезонам года

Элемент дороги

Зона влияния

зимой

осенью, весной

летом

Подъемы и спуски

За вершиной подъема 100 м, у подошвы спуска 150 м

Пересечения в одном уровне

 

 

 

а) при наличии твердого покрытия на пересекаемых дорогах

по 100 м в каждую сторону

по 50 м в каждую сторону

по 50 м в каждую сторону

б) при отсутствии покрытия на пересекаемых дорогах

то же

по 100 - 150 м в каждую сторону в зависимости от типа грунта

то же

Кривые в плане с обеспеченной видимостью при R < 400 м

по 50 м от начала и конца кривой

Кривые с необеспеченной видимостью при любом радиусе

по 100 м от начала и конца кривой

Мосты, путепроводы и другие сужения

по 100 м в каждую сторону от начала и конца сужения

по 75 м в каждую сторону от начала и конца сужения

Пересечения в разных уровнях

В пределах между примыканиями к основной дороге переходно-скоростных полос или правоповоротных съездов

2.10. На линейный график коэффициентов аварийности условными обозначениями наносят места дорожно-транспортных происшествий по сезонам года с указанием их вида. В приложении 1 приведен пример построения графика коэффициентов аварийности.

2.11. В отдельных случаях по изложенной методике могут быть построены графики коэффициентов аварийности для случая действия отдельных метеорологических явлений (гололед, туман, сильный дождь, снег и т.д.). Такие графики целесообразны для прогнозирования условий движения в периоды действия неблагоприятных погодных факторов.

2.12. Для существенного ускорения и облегчения составления линейных сезонных графиков коэффициентов аварийности рекомендуется применять ЭВМ. Алгоритм и программа построения таких графиков прилагаются к данной методике (приложение 2).

3. АНАЛИЗ СЕЗОННЫХ ЛИНЕЙНЫХ ГРАФИКОВ КОЭФФИЦИЕНТОВ АВАРИЙНОСТИ

3.1. График сезонных коэффициентов аварийности является основным рабочим документом для оценки условий безопасности движения по дороге в разные периоды года, на основании которого в каждый из сезонов года следует в порядке очередности для каждого опасного участка разрабатывать конкретные мероприятия по повышению безопасности движения. Поэтому после построения необходимо внимательно проанализировать графики коэффициентов аварийности. Целью анализа является:

определение местоположения опасных участков, их протяженности и степени опасности;

определение причин повышения опасности и степени их влияния;

выбор основных путей и мероприятий по улучшению условий движения на опасных участках.

3.2. Для оценки безопасности движения по линейным графикам важное значение имеют критерии определения степени опасности по величине итогового коэффициента аварийности.

В «Методических рекомендациях» предлагаются следующие ориентировочные показатели степени опасности отдельных участков по величине итогового коэффициента аварийности для дорог в равнинной и холмистой местности:

Степень опасности участка                             Итоговый коэффициент

                                                                                           аварийности

                не опасный                                                             0 - 10

                мало опасный                                                        10 - 20

                опасный                                                                 20 - 40

                очень опасный                                                     более 40

Для дорог в горной местности предлагается относить к опасным участки, на которых итоговый коэффициент аварийности больше средневзвешенного для данного, характерного участка дороги.

3.3. Результаты анализа сезонных графиков коэффициентов аварийности сводятся в виде таблицы, в которую заносится местоположение опасных участков, их протяжение, степень опасности, основные причины повышения опасности и намечаемые мероприятия по снижению опасности для движения (форма).

Форма

Сводная ведомость опасных участков на дороге ______________________________

Местоположение участка

Протяжение, м

Значения итогового коэффициента аварийности

Основные причины повышения опасности движения

Намечаемые мероприятия по повышению безопасности движения

 

от км

до км

летом

зимой

осенью и весной

 

1

2

3

4

5

6

7

8

 

 

 

 

 

 

 

 

 

 

3.4. Мероприятия по повышению безопасности движения должны выполняться в первую очередь на наиболее опасных участках дорог.

В случае ограниченности ресурсов, мероприятия по повышению безопасности осуществляются поэтапно с учетом степени опасности участков в данный период времени.

4. МЕРОПРИЯТИЯ ПО ПОВЫШЕНИЮ БЕЗОПАСНОСТИ И УЛУЧШЕНИЮ УСЛОВИЙ ДВИЖЕНИЯ С УЧЕТОМ СЕЗОННЫХ КОЛЕБАНИЙ ПРИРОДНО-КЛИМАТИЧЕСКИХ ФАКТОРОВ

4.1. Основными путями улучшения условий и повышения безопасности движения в зимний и весенне-осенний периоды является повышение технического совершенства дорог, уровня содержания и организации движения.

Чем выше уровень технического совершенства, заложенный в проекте дороги, содержания и организации движения, тем меньшее влияние на ее состояние оказывают неблагоприятные метеорологические явления и тем меньше усилий от службы эксплуатации требуется для обеспечения безопасных и удобных условий движения. И наоборот, чем ниже технические характеристики дороги, предусмотренные проектом, тем больше сил и средств требуется от службы эксплуатации для обеспечения нормальных условий движения.

4.2. Все мероприятия, направленные на повышение безопасности и улучшение условий движения, делятся по длительности их действия на постоянно действующие, временного (сезонного) действия и кратковременные.

4.2.1. К постоянно действующим относятся мероприятия, эффективность действия которых не меняется в течение всего года. Они должны назначаться в первую очередь на тех участках дороги, где наблюдается повышение опасности движения в течение всего года.

4.2.2.К временным (сезонным) следует относить мероприятия, действие которых длится от одного месяца до одного или нескольких сезонов. Мероприятия временного (сезонного) характера предусматриваются на участках дорог, где опасность движения заметно повышается в отдельные периоды года.

4.2.3. К кратковременным относятся мероприятия, эффективность действия которых составляет от нескольких часов до одного месяца. Они направлены главным образом на ликвидацию или нейтрализацию отрицательного воздействия кратковременных факторов и в первую очередь погодно-климатических явлений.

4.3. Подавляющее большинство технических и организационных мероприятий постоянного, временного и кратковременного характера должны предусматриваться в проектах и осуществляться при строительстве и реконструкции дорог.

4.4. Дорожно-эксплуатационная служба должна осуществлять прежде всего мероприятия текущего характера и ремонт, направленные на поддержание дороги и всех ее сооружений в исправном состоянии, а также принимать меры по повышению технического уровня дорог и улучшению организации движения, связанные с изменениями в условиях движения, не предусмотренными в проектах на строительство или реконструкцию дорог.

4.5. Все мероприятия по обеспечению высоких транспортно-эксплуатационных качеств дороги в неблагоприятные периоды года можно разделить на:

А - предусматриваемые при проектировании дорог;

Б - выполняемые в процессе содержания и ремонта дорог.

А. Мероприятия, включаемые в состав проекта строительства новой или реконструкции существующей дороги

Для районов с продолжительным зимним и весенне-осенним периодами сравнение вариантов дорог по безопасности движения необходимо проводить по зимнему или весенне-осеннему графикам коэффициентов аварийности, соответственно.

4.6. При проектировании и реконструкции дорог в районах с продолжительным зимним периодом (более 125 дней в году) особое внимание должно быть обращено на снегозаносимость и снегозащиту дорог. Высота насыпей и глубина выемок должна приниматься в соответствии с требованиями СНиП II-Д.5-72, исходя из максимальной высоты снежного покрова. Крутизна откосов должна быть не менее 1:4 при сглаженной бровке земляного полотна (для насыпей высотой менее 1,5 м).

4.7. Для предотвращения образования ледяных и снежных наростов на примыкаемых полосах на дорогах I - III технических категорий необходимо устраивать краевые полосы шириной 0,5 - 0,7 м, а в зонах с продолжительным весенне-осенним периодом - 0,3 м с засевом обочин травами и устройством площадок для остановки автомобилей на обочинах.

4.8. В зонах с продолжительным зимним периодом разделительные полосы необходимо устраивать без бордюра или устраивать внутреннюю краевую полосу шириной 0,50 м с наклоном 10 - 15° к проезжей части. Профиль разделительной полосы должен быть плавным, без резких возвышений. Целесообразно устройство вогнутого профиля разделительной полосы.

4.9. На дорогах I - II технических категорий рекомендуется на наиболее опасных участках (мосты, путепроводы, развязки в разных уровнях) проектировать теплоэлектрообогрев проезжей части, с проведением его техникокономического обоснования.

4.10. В зонах с продолжительным зимним периодом следует отказаться от установки надолб и предохранительных столбиков над трубами, на высоких насыпях, кривых малых радиусов и тому подобных местах, с целые устранения образования снежных валов и значительного сужения проезжей части. Вместо них рекомендуется устраивать ограждения или предусматривать более пологие откосы (1:4 и более).

В целях уменьшения снежных отложений в зоне влияния ограждений их рекомендуется устанавливать на расстоянии 0,7 м от бровки земляного полотна на участках дорог с высотой насыпи до 3 и 1,5 м - на участках дорог с насыпями большей высоты.

Высота просвета между низом ограждения и поверхностью обочины во всех случаях должна быть равна 0,4 м.

Для облегчения снегоочистки дорог следует предусматривать установку опор дорожных знаков, километровых знаков и других элементов на присыпных островках за бровкой земляного полотна. Для этих же целей целесообразно устанавливать съемные ориентирующие столбики, столбики с отгибами за бровкой земляного полотна и съемные ориентирующие вешки в районах с большой высотой снежных отложений.

4.11. В целях удобства очистки проезжей части на петлевых съездах транспортных развязок установку ограждений целесообразно производить только на внешней кривой съездов.

4.12. В зонах с продолжительным зимним периодом на пересечениях необходимо отказаться от устройства возвышающихся островков с бордюрами. Рекомендуется окаймлять направляющие островки краевой полосой шириной 0,30 м, устраиваемой заподлицо с покрытием, или осуществлять регулирование движения только разметкой. Рекомендуются также съемные направляющие устройства из железобетона, металла, пластических масс, дерева, которые могут легко убираться на зимний период.

4.13. Для районов с продолжительным зимним периодом не следует проектировать ответвления и пересечения в одном уровне на участках спусков и подъемов с уклоном более 2 %, чтобы предотвратить дорожно-транспортные происшествия из-за образования ледяных полос наката в местах интенсивного торможения перед пересечением.

4.14. В целях обеспечения видимости главной дороги с второстепенной для районов с зимним расчетным периодом не следует проектировать пересечения и ответвления на вершине выпуклой кривой. При необходимости устройства пересечения и ответвления в таких местах необходимо предусматривать средства и меры для удаления снежных валов из треугольника видимости.

4.15. В зовах с продолжительным зимним периодом рекомендуется отказаться от практики проектирования трехполосных дорог и реконструкции двухполосных дорог в трехполосную ввиду неэффективности их использования в зимний период эксплуатации.

4.16. Проекты дорог должны предусматривать устройство баз для хранения противогололедных материалов, а также выбор оптимальных расстояний между ними. В зависимости от значения дорог расстояние между базами принимается от 20 до 50 км.

На опасных участках дорог через каждые 50 - 100 м должны быть предусмотрены места хранения абразивных материалов, защищенные от заноса снегом, смачивания и смерзания.

4.17. На участках дорог I - IV технических категорий, где возможны сильные порывы ветра (выходы из выемок, леса, тоннеля и т.п.), а также на участках дорог, где имеются значительные перепады ветровых нагрузок (чередование коротких глубоких выемок с высокими насыпями, участков в лесу и открытых участков), следует проектировать ветрозащитные сооружения для смягчения порывов ветра.

4.18. Одним из экономически целесообразных способов является устройство ветрозащитных лесных сооружений. Плавность увеличения силы ветра достигается одним из следующих способов: постепенным уменьшением высоты ветрозащитных лесных насаждений; постепенным увеличением просветности ветрозащитных лесных насаждений; постепенным увеличением расстояния от оси дороги до ветрозащитных лесных полос.

Для уменьшения силы ветра возможна установка ветрозащитных заборов, щитов с переменной просветностью и других сооружений. Целесообразность их установки необходимо проверять технико-экономическими расчетами.

4.19. На участках дорог, где по данным метеорологических станций или по данным наблюдений ожидается повышенное число случаев гололеда, на дорогах I - III категорий необходимо предусматривать специальные световые табло, информирующие водителя о появлении гололеда и работающие автоматически от датчиков, заложенных в покрытие или включаемых дистанционно с пульта управления.

4.20. Для зон с продолжительным зимним периодом следует проектировать мелкозернистые и среднезернистые поверхностные обработки. Для зон с большим количеством осадков в виде дождя рекомендуется устраивать среднезернистые и крупнозернистые поверхностные обработки. Для остальных зон допускаются все виды шероховатых поверхностных обработок.

4.21. На автомагистралях с интенсивностью движения более 20 тыс. авт./сутки и сложными погодно-климатическими условиями в проектах дорог необходимо предусматривать устройство специальных систем автоматизированного управления движением, включающих в себя системы сбора информации о состоянии дорог, о транспортном потоке и окружающей среде, пункты первичной переработки этой информации, линии передачи, координационно-вычислительный центр, линии обратной связи и управляемые знаки и сигналы.

4.22. На участках дорог с интенсивностью движения до 20 тыс. авт./сутки в местах, где действие переменных метеорологических факторов создает наибольшую опасность для движения, необходимо устанавливать знаки с переменной информацией: «Гололед», «Туман», «Повышенная скользкость», «Ветер», «Ограничение скорости».

В настоящее время можно применять знаки со сменной информацией трех видов: включаемые вручную, с дистанционного пульта и автоматически.

Б. Мероприятия, осуществляемые дорожной службой в процессе эксплуатации дорог

4.23. На дорожно-эксплуатационную службу возлагаются большие задачи по обеспечению безопасности движения в сложных погодных условиях. Дорожно-эксплуатационная служба должна осуществлять все вышеизложенные мероприятия, если они не выполнены при строительстве дороги.

4.24. Для предотвращения ухудшения движения в сложных погодных условиях дорожная служба должна своевременно проводить постоянные, временные и кратковременные мероприятия по повышению безопасности движения.

4.25. К постоянно действующим мероприятиям относятся:

улучшение плана и профиля существующих дорог, спрямление кривых, смягчение продольных уклонов, устройство дополнительных полос на подъемах, уширение проезжей части как на мостах, так и по всей дороге, устройство краевых укрепительных полос и укрепление обочин;

расчистка кривых в плане от препятствий, ограничивающих видимость;

строительство обходов городов и других населенных пунктов, подземных пешеходных переходов, устройство пересечений с автомобильными и железными дорогами в разных уровнях в процессе реконструкции дорог, установка ограждений и направляющих устройств, дорожных знаков и указателей постоянного действия, освещение опасных участков дорог, устройство систем автоматизированного управления движением или систем дистанционного управления знаками;

устройство снегозащитных и ветрозащитных ограждений;

своевременный ямочный ремонт покрытия, удаление волн и наплывов, устройство новых слоев износа с выравниванием поперечного профиля;

устройство твердых покрытий на пересечениях и съездах.

4.26. К мероприятиям временного (сезонного) действия относятся:

съемные ограждения на опасных участках дорог и направляющие сигнальные столбики; размещение и устройство баз для борьбы с гололедом; установка дорожных знаков сезонного действия (ограничение скорости движения, запрещение обгона; пересечение с второстепенной дорогой, неровности и т.д.); шероховатые поверхностные обработки; мелкий ремонт, устранение неровностей; снегозащитные сезонные сооружения; разметка автомобильных дорог.

4.27. К кратковременным мероприятиям следует относить:

установку знаков кратковременного действия или световых табло; снегоочистку дорог, борьбу с гололедом; очистку дорог и инженерного оборудования от пыли и грязи; профилирование гравийных и щебеночных покрытий; обеспыливание дорог; снижение скоростей движения на опасных участках.

4.28. Для обеспечения требуемой величины коэффициента сцепления в жаркие периоды года необходимо проводить регулярную очистку покрытия от пыли и грязи, проводить россыпь каменной мелочи для удаления выступающего битума.

4.29. В зимний период эксплуатации дорог для обеспечения безопасности и удобства движения необходимо на основании прогнозов погоды проводить профилактическую россыпь соли и патрульную снегоочистку дорог.

В первую очередь эти мероприятия должны проводиться на наиболее опасных участках: на спусках, кривых малого радиуса и подходах к ним на расстоянии не менее 100 м, в пределах пересечений в одном уровне и на расстоянии 100 - 150 м до пересечения, в населенных пунктах, на участках с ограниченной видимостью и т.п.

4.30. При проведении снегоочистки дорог необходимо удалять снежные валы за бровку земляного полотна.

В целях предотвращения уменьшения расстояния видимости не допускаются отложения снежных валов на бровках земляного полотна высотой более 1,20 м, особенно на кривых малого радиуса.

4.31. Для устранения образования ледяных наростов зимой и нанесения грязи в весенне-осенний период на прикромочных полосах, дорожно-эксплуатационная служба должна проводить их своевременную очистку. Проезжая часть должна быть чистой на полную ширину во все периоды года. На отдельных дорогах IV - V категорий в районах с суровой и длительной зимой допускается сохранение снежного наката на гравийных, щебеночных и грунтовых покрытиях.

4.32. Дорожно-эксплуатационная служба должна уделять особое внимание предотвращению образования и своевременному закрытию неорганизованных «диких» съездов. При необходимости устройства дополнительных съездов они должны быть укреплены каменными материалами на длину, предусмотренную действующими СНиП II-Д.5-72 и оборудованы соответствующими знаками и указателями.

4.33. Для эффективного использования дополнительных полос на подъемах и предотвращения их заносимости, при их устройстве необходимо осуществлять уширение обочин до 2,5 м.

4.34. Для уменьшения количества выходов пешеходов на дорогу в населенных пунктах служба зимнего содержания дорог должна проводить расчистку тротуаров, находящихся в полосе отвода, и принимать необходимые меры по обеспечению очистки тротуаров (расположенных вне полосы отвода) силами землепользователей.

4.35. В зимний и весенне-осенний период эксплуатации дорог, в связи с изменившимися условиями движения, следует снимать лишние дорожные знаки на нефункционирующих пересечениях и ответвлениях и устанавливать недостающие в местах дополнительно появившихся сужений проезжей части, образования гололеда и т.п.

Для установления мест снятия лишних и установки недостающих знаков следует руководствоваться данными сезонных графиков коэффициентов аварийности.

4.36. Для регулирования движения в сложных погодных условиях (во время гололеда, тумана и т.п.) необходимо своевременно включать знаки со сменной информацией, информирующие водителей об условиях движения. При отсутствии знаков со сменной информацией их необходимо устанавливать силами дорожно-эксплуатационной службы на наиболее опасных для движения участках.

4.37. На дорогах III - V технических категорий в зависимости от интенсивности движения транспортного потока необходимо введение ограничения максимальной скорости в период с неблагоприятными условиями движения (мокрое, грязное покрытие, снежный накат на покрытии, недостаточная метеовидимость и т.п.).

4.38. Дорожно-эксплуатационная служба должна регулярно информировать водителей и население о состоянии проезда по автомобильным дорогам в неблагоприятные периоды года через местную печать, радио и телевидение.

Приложение 1

ПРИМЕРЫ ПОСТРОЕНИЯ СЕЗОННЫХ ГРАФИКОВ КОЭФФИЦИЕНТОВ АВАРИЙНОСТИ

I. Первый пример рассматривает изменение геометрических и транспортно-эксплуатационных характеристик дорог и частных коэффициентов аварийности, соответственно, по сезонам года.

В табл. 5 приведены примеры изменения геометрических и транспортно-эксплуатационных параметров дорог по сезонам года и соответствующих им частных коэффициентов аварийности для трехполосной дороги II технической категории и двухполосной дороги IV технической категории. Цифрами 1, 2, 3 в табл. 5 обозначены соответственно: 1 - значение сезонного поправочного коэффициента; 2 - значение геометрических или транспортно-эксплуатационных параметров дороги; 3 - значение соответствующего им частного коэффициента аварийности.

II. Второй пример рассматривает порядок построения графика сезонных коэффициентов аварийности для определенного участка дороги (рис. 3).

Рассмотрим пример построения сезонных графиков коэффициентов аварийности с использованием сезонных поправочных коэффициентов для вновь запроектированной дороги или для существующей дороги в случае невозможности проведения сезонных наблюдений за изменением геометрических и транспортно-эксплуатационных характеристик дороги.

На участке двухполосной дороги с интенсивностью 5000 авт.утки, протяженностью 4 км, с шириной проезжей части 7,5 м и шириной неукрепленных обочин 3,5 м имеется кривая в плане R = 500 м и видимостью 200 м, подъем с уклоном 30 ‰ и населенный пункт, имеющий тротуары, с расстоянием от застройки 5 м. На км 0 + 500 м расположено примыкание в одном уровне с интенсивностью движения, составляющей 10 % от суммарной по обеим дорогам, видимость пересечения с примыкающей дороги составляет 45 м. Второе примыкание с видимостью 25 м и интенсивностью 15 % от суммарной по обеим дорогам расположено на км 1 + 500. Третье примыкание на км 3 + 500 имеет обеспеченную видимость 60 м и интенсивность, равную 5 % от суммарной по обеим дорогам. Величина коэффициента сцепления на сухом покрытии составляет 0,6. На км 1 + 000 расположен малый мост длиной 50 м, ширина которого на 1 м больше ширины проезжей части (см. рис. 3).

Порядок построения сезонных графиков коэффициентов аварийности заключается в следующем:

I. В форму графиков коэффициентов аварийности (см. рис. 3) заносятся исходные данные для вновь запроектированной дороги или для летних условий движения на существующей дороге.


Таблица 5

Геометрические или транспортно-эксплуатационные параметры

Значения дорожных параметров, их сезонные поправочные коэффициенты и величины частных коэффициентов аварийности

Дорога II категории

Дорога IV категории

лето

весна

осень

зима

лето

весна

осень

зима

2

3

1

2

3

1

2

3

1

2

3

2

3

1

2

3

1

2

3

1

2

3

1

2

3

4

5

6

7

8

9

10

11

12

13

14

15

16

17

18

19

20

21

22

23

Интенсивность движения, авт./сутки, К1

5000

1,0

0,85

4250

0,9

1,4

7000

1,3

0,7

3500

0,8

1000

0,50

0,85

850

0,48

1,20

1200

0,54

1,0

1000

0,50

Ширина проезжей части, м

 

 

 

 

 

 

 

 

 

 

 

 

 

 

 

 

 

 

 

 

 

 

К2 при укрепленных обочинах

7,5

1,0

1,0

7,5

1,0

1,0

7,5

1,0

1,0

7,5

1,0

7,0

1,1

0,9

6,3

1,3

0,9

6,3

1,3

0,85

6,0

1,35

К2 при неукрепленных обочинах

 

 

 

 

 

 

 

 

 

 

 

 

 

 

 

 

 

 

 

 

 

 

Ширина обочин, м, К3

3,5

1,0

1,0

3,5

1,0

1,0

3,5

1,0

0,5

1,75

1,3

2,0

1,2

0,7

1,4

1,5

0,7

1,4

1,5

0,5

1,0

1,8

Продольный уклон, ‰, К4

30

1,25

-

30

1,25

-

30

1,25

-

30

1,25

40

1,85

-

40

1,85

-

40

1,85

-

40

1,85

Радиус кривых в плане, м, К5

500

1,6

-

500

1,6

-

500

1,6

-

500

1,6

200

2,25

-

200

2,25

-

200

2,25

-

200

2,25

Видимость, м:

 

 

 

 

 

 

 

 

 

 

 

 

 

 

 

 

 

 

 

 

 

 

К6 в плане

200

2,25

1,0

200

2,25

1,0

200

2,25

0,7

140

2,75

200

2,25

1,0

200

2,25

1,0

200

2,25

0,7

140

2,75

К6 в профиле

500

1,0

0,95

475

1,1

0,85

425

1,2

0,8

400

1,2

500

1,0

0,95

475

1,1

0,85

425

1,2

0,8

400

1,2

Ширина проезжей части мостов по отношению к проезжей части дороги, К7

шире на 1 м

1,5

1,0

шире на 1 м

1,5

0,9

шире на 0,9 м

1,7

0,8

шире на 0,8 м

2,0

равна

3,0

1,0

равна

3,0

0,9

равна

3,0

0,8

равна

3,0

Длина прямых участков, км, К8

5

1,1

-

5

1,1

-

5

1,1

-

5

1,1

2

1,0

-

2

1,0

-

2

1,0

-

2

1,0

Тип пересечения c примыкающей дорогой, К9

10 %

1,5

1,0

10

1,5

1,0

10

1,5

0,9

9

1,5

15 %

3,0

1,0

15

3,0

1,0

15

3,0

0,9

14

3,0

Пересечения в одном уровне. Интенсивность движения по основной дороге авт./сутки, К10

5000

3,0

0,85

4250

3,0

1,4

7000

4,0

0,7

3500

2,0

1000

1,5

0,85

850

1,5

1,2

1200

1,5

1,0

1000

1,5

Видимость пересечения в одном уровне с примыкающей дороги, м, К11

45

1,1

1,0

45

1,1

1,0

45

1,1

0,5

22,5

2,5

25

2,5

1,0

25

2,5

1,0

25

2,5

0,2

5

5,0

Число полос движения на проезжей части, К12

3

1,5

1,0

3

1,5

0,67

2

1,0

0,67

2

1,0

2

1,0

1,0

2

1,0

1,0

2

1,0

1,0

2

1,0

Расстояние от застройки до проезжей части, м, и её характеристика, К13

5

7,5

-

5

7,5

-

5

7,5

тротуары занесены снегом

5

10,0

5

7,5

-

-

-

-

-

-

тротуары занесены снегом

5

10,0

Состояние проезжей части, К14

сухое φ = 0,6

1,0

0,9

0,5

1,0

0,7

0,4

1,6

0,8

0,5

1,6

сухое φ = 0,6

1,0

0,9

0,5

1,0

0,7

0,4

1,6

0,5

0,3

3,8

Расстояние от населенного пункта, К15

-

-

-

-

-

-

-

-

-

-

-

-

-

-

-

-

-

-

-

-

-

-


Рис. 3. Пример построения сезонных графиков коэффициентов аварийности:

 лето;  весна, осень;  зима


2. С учетом зон влияния дорожных элементов определяются величины частных коэффициентов аварийности для каждой дорожной ситуации и записываются в соответствующие строки формы графиков коэффициентов аварийности.

3. По табл. 2 устанавливаются сезонные поправочные коэффициенты и умножаются на соответствующие значения дорожных элементов.

4. По полученным от умножения значениям определяются величины частных коэффициентов аварийности (по табл. 1) для различных сезонов и записываются в соответствующие строки формы графиков коэффициентов аварийности.

5. Значения частных коэффициентов аварийности на участках с однородными условиями движения для каждого из сезонов перемножаются и определяются сезонные итоговые коэффициенты аварийности.

6. По полученным значениям сезонных итоговых коэффициентов аварийности строятся сезонные линейные графики.

7. На соответствующие сезонные графики коэффициентов аварийности условными обозначениями наносятся сведения о дорожно-транспортных происшествиях по сезонам года.

III. Третий пример рассматривает порядок анализа сезонных графиков коэффициентов аварийности, приведенных на рис. 2.

Для этой цели все значения сезонных графиков коэффициентов аварийности по участкам сводятся в таблицу.

После этого, по данным табл. 6 составляется сводная ведомость опасных участков на дороге, выявляются причины повышения опасности движения и намечаются мероприятия по повышению безопасности движения (табл. 7).

Таблица 6

Местоположение участков дороги

Значения итогового коэффициента аварийности по сезонам года

лето

зима

весна-осень

10 + 000 - 10 + 095

3

11

15

10 + 095 - 10 + 180

3

11

112

10 + 180 - 10 + 570

3

11

15

10 + 570 - 10 + 710

15

91

136

10 + 710 - 10 + 860

3

11

15

10 + 860 - 11 + 350

8

40

36

11 + 350 - 11 + 740

13

61

119

11 + 740 - 11 + 880

32

151

303

11 + 880 - 11 + 990

6

15

30

11 + 990 - 12 + 200

18

37

45

12 + 200 - 12 + 380

8

8

30

12 + 380 - 12 + 500

3

3

7

12 + 500 - 12 + 660

3

3

273

12 + 660 - 12 + 780

3

3

7

12 + 780 - 13 + 000

8

86

19

13 + 000 - 13 + 230

1

4

4

13 + 230 - 13 + 390

4

36

43

13 + 390 - 13 + 500

1

4

7

13 + 500 - 13 + 800

5

22

13

13 + 800 - 13 + 950

3

14

9

13 + 950 - 14 + 130

1

3

3

14 + 130 - 14 + 270

11

3

32

14 + 270 - 15 + 000

2

24

7

Таблица 7

СВОДНАЯ ВЕДОМОСТЬ ОПАСНЫХ УЧАСТКОВ НА ДОРОГЕ _______________

Месторасположение участка

Протяженность, м

Значение итогового коэффициента аварийности

Основные причины повышения опасности движения

Примерный перечень мероприятий по повышению безопасности движения

 

от

до

летом

зимой

осенью весной

 

1

2

3

4

5

6

7

8

 

10 + 095

10 + 180

85

3

11

112

Интенсивные сельскохозяйственные перевозки по примыкающей дороге в осенне-весенний период

Оборудование примыкания разметкой и переходно-скоростными полосами

 

10 + 570

10 + 710

150

15

91

136

Увеличение интенсивности движения на пересекаемой дороге в осенне-весенний и зимний периоды, уменьшение видимости пересечения в зимний период

Оборудование пересечения Удаление снега из треугольника видимости зимой

 

10 + 860

11 + 350

490

8

40

36

Сужение проезжей части в зоне моста и направляющих столбиков в зимний и весенне-осенний период из-за нанесения грязи образования снежных отложений

Очистка проезжей части на полную ширину от грязи и снега

 

11 + 350

11 + 740

390

13

61

119

Занесение тротуаров в населенном пункте снегом в зимний период и загрязнение в весенне-осенний, в результата чего пешеходы перемещаются по проезжей части

Очистка тротуаров от снега и грязи

 

12 + 500

12 + 660

160

3

3

273

Интенсивные сельскохозяйственные перевозки по примыкающей дороге в осенне-весенний периоды

Оборудование примыкания разметкой и переходно-скоростными полосами

 

12 + 780

13 + 000

220

8

86

19

Сужение проезжей части на мосту и подхода к нему в зимний период иза снежных отложений

Очистка проезжей части моста и подходов от снега. Запрещение обгона в переходные периоды

 

Приложение 2

МЕТОДИКА ПОСТРОЕНИЯ ГРАФИКОВ СЕЗОННЫХ КОЭФФИЦИЕНТОВ АВАРИЙНОСТИ НА ЭВМ

1. Исходные данные. Для построения графиков сезонных коэффициентов аварийности на ЭВМ разработана несколько видоизмененная таблица (табл. 8) частных коэффициентов аварийности. Зона влияния дорожных элементов принимается по табл. 4.

Таблица 8

Учитываемый фактор

Значения частных коэффициентов при различных величинах характеристик дорожных условий

Интенсивность движения авт./сутки

500

1000

3000

5000

7800

9000

К1*)

0,4

0,5

0,75

1,0

1,3

1,9

Ширина проезжей части, м

4,5

5,5

6,0

7,5

8,5

-

К2*) - при укрепленных обочинах

2,2

1,5

1,35

1,0

0,8

-

К2*) - при неукрепленных обочинах

4,0

2,75

2,5

1,5

1,0

-

Ширина обочин, м

0,5

1,5

2,0

3,0

К3*)

2,2

1,4

1,2

1,0

Продольный уклон,

20

30

50

70

80

К4*)

1,0

1,25

2,5

2,8

3,0

Радиус кривых в плане, м

50

100

150

200

300

350

400

600

900

1000

2000

2100

К5*)

10

5,4

4,0

2,25

2,25

2,0

1,6

1,6

1,4

1,25

1,25

1,0

Видимость в плане, м

50

100

150

200

250

450

400

500

К6*)

56

3,0

2,7

2,25

2,0

1,45

1,2

1,0

Видимость в профиле, м

50

100

150

200

250

350

400

500

К7*)

5,0

4,0

3,4

2,5

2,4

2,0

1,4

1,0

Ширина проезжей части мостов и других сужений по отношению к проезжей части дороги

-1

0

+1

+2

К8

6,0

3,0

1,5

1,0

Длина прямых участков, м

3000

5000

10000

15000

20000

25000

К9

1,0

1,1

1,4

1,6

1,9

2,0

Тип пересечения с примыкаемой дорогой

В разных уровнях

В одном уровне при интенсивности движения на пересекаемой дороге в % от суммарной на двух дорогах

10

20

более 20

К10

0,35

1,5

3,0

4,0

Пересечения в одном уровне при интенсивности движения на основной дороге, авт./сутки

1600

3500

5000

7000

К11

1,5

2,0

3,0

4,0

Видимость пересечения в одном уровне с приминаемой дорогой, м

более 60

40

30

20

менее 20

К12

1,0

1,1

1,65

2,5

5,0

Число полос движения

2

3

4 без разделительной полосы

4 н более с разделительной полосой

К13

1,0

1,5

0,8

0,65

Расстояние от застройки до проезжей части, м

20

15

10

6

5

-5

К14

2,5

2,5

5,0

5,0

7,5

10

Расстояние до и от населенного пункта

1000

600

200

0

К15

1,0

1,2

1,5

2,0

Величина коэффициента сцепления

1

2

3

4

5

6

7

К16

10,0

3,8

2,5

2,0

1,3

1,0

0,75

Примечания: *) - возможна интерполяция в указанных пределах; **) - цифры с 1 по 7 для коэффициента К16 означают: 1 - гололед (коэффициент сцепления φ = 0,1); 2 - снежный накат (φ = 0,15 - 0,35); 3 - скользкое, грязное покрытие= 0,2 - 0,3); 4 - мокрое покрытие (φ = 0,4); 5 - чистое, сухое покрытие (φ = 0,6); 6 - шероховатое покрытие = 0,7); 7 - очень шероховатое покрытие = 0,75).

2. Алгоритм программы. Для определения итогового коэффициента аварийности в программе последовательно формируются двухмерные массивы, представляющие собой расстояние, до которого включительно частный коэффициент остается постоянным (I элемент массива) и само значение коэффициента аварийности (II элемент массива). Так как изменение частных коэффициентов аварийности происходит скачкообразно, сохраняя постоянное значение в пределах участка определенной длины, то для получения всех значений расстояний и соответствующих им коэффициентов достаточно указать только конечное значение расстояния, на котором действует коэффициент (рис. 4).

График коэффициентов аварийности, представленный на рис. 5, достаточно записать в виде двухмерного массива:

140                                      250                       500                      1000

2,0                                       4,1                        1,4                        4,0

Рис. 4. Укрупненная блок-схема программы

Рис. 5. Пример записи графика коэффициентов аварийности

В каждом таком массиве первый элемент - расстояние, в пределах которого действует частный коэффициент, а второй элемент - величина частного коэффициента аварийности, которая выбирается из табл. 8.

В программе происходит последовательное формирование массивов значений частного коэффициента и соответствующих расстояний по каждой дорожной ситуации.

После формирования одного массива следует обращение к процедуре ФМ (формирования массива). С помощью этой процедуры производится логический анализ элементов двух массивов частных коэффициентов и формируется новый промежуточный массив расстояний, на которых действуют коэффициенты Кi ´ Кj и вычисляются значения коэффициентов в пределах этих расстояний.

После получения первого промежуточного массива он переписывается на место одного из рабочих, подготавливается следующий массив по очередной дорожной ситуации и операции повторяются до тех пор, пока не будет вычислен массив итогового значения коэффициента аварийности.

Так как для работы ФМ необходимы два массива, то перед первым обращением к ФМ формируется массив из двух элементов. Массивы для процедуры ФМ изготавливаются в виде двухмерных матриц:

I.     L1          К1            II.      L'1      К'1

       L2          К2                     L'2      К'2

                      ...                                 ...

       Lj          Кj                     L'i       К'i

Затем в цикле производится сравнение Lj и Li и формируется результирующая матрица. После этого производится аналогичное сопоставление результирующей матрицы с новой матрицей, составленной из элементов очередной дорожной ситуации и т.д. (см. блок-схему процедуры ФМ - рис. 6).

Массивы по некоторым дорожным ситуациям формируются аналогично, что позволило объединить их формирование в процедуру Р1 (см. блок-схему процедуры Р1 - рис. 7).

С помощью P1 производится формирование массивов по интенсивности движения (i = 1), по ширине проезжей части (i = 2), ширине обочин (i = 3), продольному уклону (i = 4), по радиусам кривых (i = 5), по видимости в плане и профиле (i = 6 и i = 7) и по длине прямых участков (i = 9).

Исходные данные об изменении величины частного коэффициента и расстояниях берутся из массива МР (рис. 8).

2.1. Для организации массива частного коэффициента аварийности по интенсивности движения (i = 1) берется расстояние, на котором происходит изменение интенсивности и по ее величине выбирается из табл. 5 соответствующее значение коэффициента с интерполяцией или без нее. Интерполяция производится с помощью процедуры PRU.

2.2. Организация массива по ширине проезжей части (i = 2) и ширине обочин (i = 3) производится аналогично. Только в исходных данных по ширине проезжей части должен быть признак, указывающий на укрепление (МРi,3 = 1) или отсутствие укрепления (МРi,3 = 0) обочин. По этому признаку производится выбор частного коэффициента соответственно по II или III строке табл. 8.

Рис. 6. Блок-схема процедуры ФМ

Рис. 7. Блок-схема процедуры Р1

Рис. 8. Исходные данные для определения итогового коэффициента аварийности

2.3. Массив значений коэффициента по величине продольного уклона (i = 4) формируется с учетом зоны влияния уклона. Зона влияния за вершиной подъема составляет 100, у подошвы спуска - 150 м.

В случае спуска величине НУ - 100 (НУ - начало уклона) будет соответствовать коэффициент предыдущего участка, а величине КУ + 150 (КУ - конец уклона) - коэффициент, который будет найден по величине уклона из табл. 8.

В случае подъема массив расстояний будет организован в виде:

                                 (НУ - 150)                                      (КУ + 100)

                                       Кi-1                                                    Кi

Для определения зон влияния в первом и втором случае служит признак 0 или 1 в массиве исходных данных МР (i, 3). В случае спуска МРi,3 = 0, и в случае подъема МРi,3 = 1.

2.4. Массив значений коэффициента по радиусу кривых в плане (i = 5) формируется также с учетом зон влияния. Величина ВП - зоны влияния определяется по схеме рис. 9.

Рис. 9. Схема определения зоны влияния видимости в плане

В массиве исходных данных задается величина радиуса кривой и признак обеспеченности (МР = 1) или необеспеченности (МР = 0) видимости. По этим величинам производится выбор зоны влияния для конкретного случая, выбор коэффициента видимости и организация массива.

2.5. Для массивов значений коэффициента по видимости в плане (i = 6) и профиле (i = 7) и по длине прямых участков (i = 9) значения зоны влияния берутся из массива МР (i, 3).

2.6. Для формирования массивов по ширине сужений (i = 8), интенсивности движения на пересечении (i = 10), пересечений в одном уровне (i = 11), видимости на пересечении (i = 12) и расстоянию от застройки (i = 14) служит процедура Р2. Её построение аналогично процедуре Р1, отличие заключается в форме выбора частного коэффициента из табл. 8, так как для этих коэффициентов не проводится интерполяция.

2.6.1. Зона влияния сужения проезжей части (i = 8) равна ±75 м, т.е. расстояния в этом массиве определяются из условия, если длина сужения ±75 м, а матрица имеет вид

                                        (НС - 75)                              (КС + 75)

                                              Кi-1                                         Кi,

где НС - начало сужения; КС - конец сужения; Кi-1 - значение коэффициента предыдущего участка; Кi - значения коэффициента из табл. 9.

2.6.2. Массив величины коэффициента аварийности в зависимости от типа пересечения с примыкаемой дорогой (i = 10) организуется следующим образом. Производится анализ третьего элемента массива МР исходных данных. Если пересечение в разных уровнях, то МР (i, 3) = 0. По этому признаку происходит определение величины зоны влияния, равной 100 м, и присвоение частного коэффициента, равного 0,35.

Если пересечение в одном уровне, то в МР (i, 3) записывается интенсивность движения на примыкаемой дороге, тогда зона влияния равна 50 м и частный коэффициент определяется из табл. 8 по величине интенсивности на пересекаемой дороге в процентах от суммарной интенсивности на двух дорогах.

Расстояния в этом массиве определяются как место пересечения ± зона влияния, а матрица имеет вид:

                                   МП - 50 (100)                        МП + 50 (100)

                                            Кi-1                                   Кi (Кi = 0,35)

2.6.3. Массив для (i = 11) и (i = 12) формируется аналогично (i = 10), только частный коэффициент выбирается из табл. 8 в первом случае по интенсивности движения на основной дороге (i = 11), в другом - по расстоянию видимости с примыкающей дороги (i = 12).

2.6.4. Формирование массива в зависимости от числа полос движения на проезжей части (i = 13) производится так же, как и массива по интенсивности движения (i = 1).

Отличие от массива (i = 1) заключается в том, что частный коэффициент аварийности для (i = 13) выбирается без интерполяции по ближайшему значению из табл. 8.

2.6.5. Массив, формируемый в зависимости от расстояния, между проезжей частью дороги и застройкой (i = 14), учитывает в качестве зоны влиянии протяженность застройки, а частный коэффициент выбирается из табл. 8 с учётом характера застройки. Матрица принимает вид (см. рис. 10).

Рис. 10. Матрица для формирования массива К14

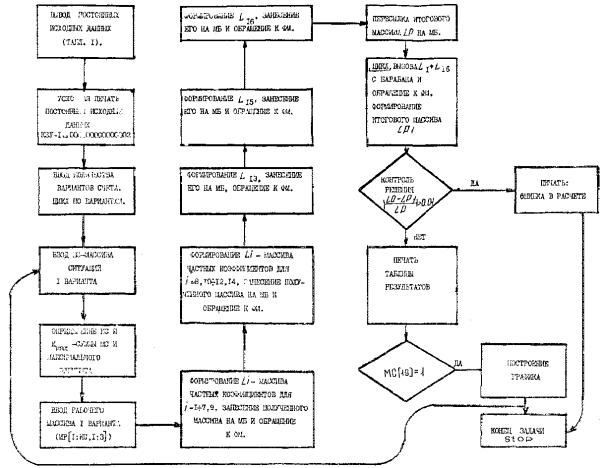
2.7. Зона влияния расстояния от населенных пунктов (i = 15) имеет несколько значений (рис. 11).

Рис. 11. Матрица зоны влияния населенного пункта

Каждой из этих зон влияния соответствует свой коэффициент.

Окончательно сформированная матрица имеет вид:

  ННП - 1000   ННП - 600   ННП - 200  ННП    КНП   КНП + 200 КНП + 600  КНП + 1000

          Кi                  1,2                 1,5           2          1                2                1,5               1,2,

где ННП и КНП - соответственно начало и конец населенного пункта.

В программе производится анализ расстояний между началом трассы и началом населенного пункта. Если оно меньше 1000, 600 или 200 м, то в этом случае присвоение частного коэффициента производится с учетом конкретного расстояния. Если населенный пункт начинается, например, на 150 м от начала участка то матрица будет иметь вид:

      ННП - 150     ННП         КНП         КНП + 200        КНП + 600        КНП + 1000

            1,5               2               1                    2                       1,5                      1,2

Аналогично анализируется расстояние между двумя населенными пунктами. Если это расстояние меньше 2000 м, то матрица будет иметь вид (рис. 12).

                        КНП1            КНП1 + 200          ННП2 - 200             ННП2            КНП2

                            1                        2,0                         1,5                        2,0                  1,0

Рис. 12. Матрица зоны влияния двух близлежащих населенных пунктов

2.8. Массив, формируемый по величине коэффициента сцепления и характеристикам покрытия (i = 16) не имеет зоны влияния. Частный коэффициент выбирается из табл. 8 по условным числам от 1 до 7. Каждое число характеризует определенное состояние покрытия и величину коэффициента сцепления.

3. Подготовка исходных данных

Входная информация для решения по программе состоит из постоянной исходной и оперативной информации.

В виде постоянной исходной информации вводится табл. 8, из которой производится выбор частных коэффициентов. Эти данные необходимо вводить в машину при каждом счете по программе, они подлежат изменению в случае изменения статистических данных о значениях частных коэффициентов аварийности.

Для подготовки оперативной информации рекомендуется использовать бланк рис. 8.

В графе КВ бланка предоставляется количество участков дороги, для которых будет производиться счет. Программа позволяет производить расчет любого количества вариантов, т.е. любого количества участков дороги, например, КВ = 2 означает, что будет последовательно определяться коэффициент аварийности для двух участков дороги.

Затем в том же бланке заносятся данные для первого варианта в массив числа ситуаций (массив МС), который состоит из 19 элементов.

В графы 1 - 16 бланка заносятся сведения о наличии или отсутствии перечисленных дорожных ситуаций на рассматриваемом участке трассы.

Если, например, интенсивность движения, ширина проезжей части, ширина обочин и коэффициент сцепления колеса с покрытием дороги постоянны по всему участку дороги, то в графах 1, 2, 3, 16 следует проставить 1.

Если же имеется одно или несколько изменений перечисленных ситуаций, то следует проставить в соответствующие графы их количество.

В графах 4 - 15 проставляется соответствующее число ситуации.

В графах 17, 18 указывается расстояние в метрах, с которого начинается и которым заканчивается рассматриваемый участок дороги.

Например, если подготавливаются данные по двум участкам дороги от 0 до 5 км (I участок) и от 5 до 10 км (II участок), то в массиве МС для первого варианта в 17 графе следует записать 0, в 18 графе - 5000, а для второго массива соответственно 5000 и 10000.

В графе 19 записывается 1, если для итогового коэффициента аварийности нужно построение графика, и 0 - если график строить не требуется.

Если какая-либо из ситуаций на рассматриваемом участке отсутствует, то в соответствующую графу обязательно записывается 0 (ноль).

Данные в массив МР должны вноситься следующим образом.

В первом столбике проставляется расстояние в метрах, на котором происходит изменение ситуации и обязательно в той последовательности, которая указана в массиве МС.

Во втором столбике указывается значение, по которому будет определяться частный коэффициент аварийности по каждой ситуации.

В третьем столбике проставляются признаки ситуации.

Так, если на участке есть одно изменение интенсивности движения, например, на 3 км дороги она изменилась с 1000 авт./сутки на 500 авт./сутки, то в графе 1 массива МС следует записать число 2, а массив МР будет выглядеть так:

                                          3000                      1000                        0

                                          5000                       500                         0

Таким образом, до 3000 м интенсивность составляет 1000 авт./сутки, а затем до конца трассы (5000 м) остается 500 авт./сутки, т.е. изменение интенсивности показывается один раз, только на конце участка, где наблюдается данная интенсивность.

Если в массиве МС в одной из граф стоит 0, то никаких данных по этой ситуации в массив МР не заносится.

При заполнении данных по каждой ситуации следует иметь в виду, что все расстояния должны быть в метрах и для каждой ситуации проставляться в возрастающем порядке от начала трассы. Для заполнения второй графы массива МР рекомендуется пользоваться табл. 5 частных коэффициентов.

ОСОБЕННОСТИ ЗАПОЛНЕНИЯ МАССИВА МР ДЛЯ КАЖДОЙ СИТУАЦИИ

1. Интенсивность движения. В третью графу всех строк по интенсивности заносится ноль.

2. Ширина проезжей части. Если при заданном значении ширины проезжей части обочины укреплены, то в III графу следует записать признак 1, если обочины не укреплены - признак 0. При заполнении этих данных ширину сужений, мостов и т.п. учитывать не следует; указывается ширина проезжей части, характерная для всей дороги.

3. Ширина обочин. В третью графу записывается ноль.

4. Продольный уклон. Для продольного уклона должны быть заданы расстояния его начала и конца (две строки информации в массиве МР).

Величина уклона в процентах записывается во втором столбике, в строке начала уклона.

Для спуска записывается признак 0.

Для подъема записывается признак 1.

Пример.

На участке дороги от 0 до 5000 м тлеются два уклона, первый - с 3900 м до 4200 м (спуск 50 ‰), второй с 4200 м до 4800 м (подъем 30 ‰). Массив МР следует заполнять так:

 

I

II

III

Примечание

Начало спуска

3900

50

0

Признак спуска

Конец       -"-

4200

0

0

 

Начало подъема

4200

30

1

Признак подъема

Конец        -"-

4800

0

0

 

5. Радиус кривых в плане (две строки информации в МР). Эти данные заполняются аналогично п. 4.

Признак 1 - если видимость обеспечена.

Признак 0 - если видимость не обеспечена.

6. Видимость в плане. В I графе долине быть проставлено расстояние, где видимость ограничена.

Во II графе проставляется величина расстояния видимости.

В III графе - расстояние окончания ограничения видимости.

7. Видимость в профиле. Заполнение производится аналогично п. 6.

8. Ширина проезжей части мостов и других сужений по отношению к проезжей части дороги.

Информация в массиве МР занимает две строки для каждого сужения и имеет вид:

I

II

III

На каком метре от начала участка начало сужения

Ширина моста или другого сужения

Ширина дороги до моста или другого сужения

На каком метре от начала участка конец сужения

0

0

Необходимо следить, чтобы разность ширины мостаМ) и ширины дороги (ШД) лежала в пределах табличных данных:

-1ШМ - ШД ≤ 2

9. Длина прямых участков. В I графу заносится расстояние начала прямого участка, во II - длина прямого участка, в III - признак 0.

10. Тип пересечения с примыкаемой дорогой. Если пересечение в разных уровнях, то в I графе проставляется, на каком метре находится это пересечение, а в две другие графы записывается 0.

11. Пересечение в одном уровне. В I графе указывается, на каком метре находится пересечение, во II - интенсивность на основной дороге и в III - 0.

12. Видимость пересечения в одном уровне с примыкающей дороги. В I графе проставляется расстояние из пункта II, во II - расстояние видимости с примыкающей дороги, в III - 0.

Пример.

Если на 3000 м находится пересечение в одном уровне с интенсивностью движения по основной дороге 1600 авт./сутки и видимость с примыкаемой дороги равна 40 м, то массив МР, заполненный по пп. 11 и 12, будет иметь вид:

I

II

III

3000

1600

0

3000

40

0

13. Число полос движения. Когда число полос движения постоянно по всему участку, то в I графу записывается расстояние, равное концу участка. При наличии изменения числа полос движения в I графе указывается, на каком расстоянии происходит изменение. В графу II заносится количество полос движения. Если число полос равно двум, трем или четырем, без разделительной полосы, то в III графе проставляется признак 0. Когда имеется разделительная полоса и число полос движения более 4, то признак 1.

14. Расстояние от застройки до проезжей части. В I графе записывается расстояние начала застройки, во II - расстояние от застройки до проезжей части, в III - расстояние конца застройки.

Если отсутствуют полосы местного движения и тротуары, то во II графе записывается (-5), это будет соответствовать К14 = 10.

15. Расстояние от населенного пункта. В I графе записывается начало населенного пункта, во II - 0, в III - конец населенного пункта.

16. Величина коэффициента сцепления и характеристика покрытия. В I графе записывается расстояние, на котором происходит изменение состояния покрытия, если изменений по длине участка нет, то записывается конец участка.

Во II графе записывается число от 1 до 7, в зависимости от состояния проезжей части из табл. 8.

В III графе записывается 0.

После заполнения массивов МС и МР для одного варианта, без указания номера варианта производят подготовку данных массивов МС2 и МР2 и т.д. для всех последующих вариантов.

Если подготавливаются исходные данные для нескольких вариантов, то в первом варианте в массиве МС должно быть наибольшее число ситуаций.

Наибольшее допустимое число ситуации для счета по программе равно 80 ().

Результаты счета итогового коэффициента аварийности выдаются в виде таблицы, в которой даются значения каждого частного коэффициента аварийности и зон их влияния и значения итогового коэффициента аварийности.

По желанию заказчика по результатам счета на ЭВМ можно производить построение линейного графика коэффициентов аварийности.

СОДЕРЖАНИЕ

Предисловие. 1

1. Общие положения. 1

2. Порядок построения сезонных графиков коэффициентов аварийности. 3

3. Анализ сезонных линейных графиков коэффициентов аварийности. 10

4. Мероприятия по повышению безопасности и улучшению условий движения с учетом сезонных колебаний природно-климатических факторов. 11

Приложение 1. Примеры построения сезонных графиков коэффициентов аварийности. 15

Приложение 2. Методика построения графиков сезонных коэффициентов аварийности на эвм.. 21

Особенности заполнения массива мр для каждой ситуации. 29

 




Яндекс цитирования



   Copyright © 2007-2026,  www.tehlit.ru.

[ ѓосты, стандарты, нормативы, инструкции, правила, строительные нормы ]