|
| |
|
ФЕДЕРАЛЬНОЕ АГЕНТСТВО
ПО ТЕХНИЧЕСКОМУ РЕГУЛИРОВАНИЮ И МЕТРОЛОГИИ
|
|

|
рекомендации ПО стандартизации
|
Р 50.1.053-
2005
|
Информационные технологии
ОСНОВНЫЕ ТЕРМИНЫ И ОПРЕДЕЛЕНИЯ
В ОБЛАСТИ ТЕХНИЧЕСКОЙ ЗАЩИТЫ
ИНФОРМАЦИИ
Москва
Стандартинформ
2005
Предисловие
Задачи, основные принципы и правила проведения работ по государственной стандартизации в
Российской Федерации установлены ГОСТ
Р 1.0-92 «Государственная система стандартизации Российской Федерации. Основные положения» и ГОСТ Р 1.2-92 «Государственная система стандартизации Российской Федерации. Порядок разработки государственных стандартов»
Сведения о рекомендациях
1 РАЗРАБОТАНЫ Государственным научно-исследовательским испытательным
институтом проблем технической защиты информации Гостехкомиссии России
2 ВНЕСЕНЫ Техническим комитетом по стандартизации ТК 362 «Защита
информации»
3 УТВЕРЖДЕНЫ И ВВЕДЕНЫ В ДЕЙСТВИЕ Приказом Федерального агентства по
техническому регулированию и метрологии от 6 апреля 2005
г. № 77-ст
4 ВВЕДЕНЫ ВПЕРВЫЕ
Информация о введении в действие (прекращении
действия) настоящих рекомендаций, изменениях и поправках к ним, а также тексты
изменений и поправок публикуются в информационных указателях «Национальные
стандарты». В случае пересмотра или отмены настоящих рекомендаций
соответствующая информация будет опубликована в информационном указателе
«Национальные стандарты»
Содержание
Введение
Установленные
в настоящих рекомендациях термины расположены в систематизированном порядке,
отражающем систему понятий в области технической защиты информации при
применении информационных технологий.
Для каждого
понятия установлен один стандартизованный термин.
Заключенная
в круглые скобки часть термина может быть опущена при использовании термина в
документах по стандартизации. При этом не входящая в круглые скобки часть
термина образует его краткую форму.
Наличие
квадратных скобок в терминологической статье означает, что в нее включены два
термина, имеющие общие терминоэлементы.
В
алфавитном указателе данные термины приведены отдельно с указанием номера
статьи.
Помета,
указывающая на область применения многозначного термина, приведена в круглых
скобках светлым шрифтом после термина. Помета не является частью термина.
Приведенные
определения можно при необходимости изменять, вводя в них производные признаки,
раскрывая значения используемых в них терминов, указывая объекты, входящие в
объем определяемого понятия. Изменения не должны нарушать объем и содержание
понятий, определенных в настоящих рекомендациях.
В случае,
когда в термине содержатся все необходимые и достаточные признаки понятия,
определение не приводится и вместо него ставится прочерк.
В настоящих
рекомендациях приведены эквиваленты стандартизованных терминов на английском
языке.
Термины и
определения общетехнических понятий, необходимые для понимания текста настоящих
рекомендаций, приведены в приложении А.
Схема взаимосвязи стандартизованных терминов приведена в приложении
Б.
Стандартизованные
термины набраны полужирным шрифтом, их краткие формы, представленные
аббревиатурой, - светлым.
|
РЕКОМЕНДАЦИИ ПО СТАНДАРТИЗАЦИИ
|
|
Информационные технологии
ОСНОВНЫЕ ТЕРМИНЫ И ОПРЕДЕЛЕНИЯ В ОБЛАСТИ
ТЕХНИЧЕСКОЙ ЗАЩИТЫ ИНФОРМАЦИИ
Information technologies.
Basic terms and definitions in scope of technical protection of information
|
Дата введения - 2006-01-01
Настоящие
рекомендации по стандартизации устанавливают термины и определения понятий в области
технической защиты информации при применении информационных технологий.
Термины,
установленные настоящими рекомендациями по стандартизации, рекомендуются для
использования во всех видах документации и литературы по вопросам технической
защиты информации при применении информационных технологий, входящих в сферу
работ по стандартизации и (или) использующих результаты этих работ.
Настоящие
рекомендации по стандартизации должны применяться совместно с ГОСТ
Р 50922.
В настоящих
рекомендациях использованы нормативные ссылки на следующие стандарты:
ГОСТ
1.1-2002 Межгосударственная система стандартизации. Термины и определения
ГОСТ
34.003-90 Информационная технология. Комплекс стандартов на
автоматизированные системы. Автоматизированные системы. Термины и определения
ГОСТ
15971-90 Системы обработки информации. Термины и определения
ГОСТ
Р 50922-96 Защита информации. Основные термины и определения
ГОСТ
Р 51275-99 Защита информации. Объект информатизации. Факторы,
воздействующие на информацию. Общие положения
ГОСТ
Р 51898-2002 Аспекты безопасности. Правила включения в стандарты
Примечания - При
пользовании настоящими рекомендациями целесообразно проверить действие
ссылочных стандартов по указателю «Национальные стандарты», составленному по состоянию
на 1 января текущего года, и по соответствующим информационным указателям, опубликованным в текущем году. Если
ссылочный стандарт заменен (изменен), то при пользовании настоящими рекомендациями следует
руководствоваться замененным (измененным) стандартом. Если ссылочный стандарт
отменен без замены, то положение, в котором дана ссылка на него, применяется в
части, не затрагивающей эту ссылку.
|
3.1.1 защищаемая автоматизированная информационная система: Автоматизированная информационная система, предназначенная для сбора, хранения, обработки, передачи и использования защищаемой информации с требуемым
уровнем ее защищенности.
|
trusted computer system
|
|
3.1.2 защищаемые информационные ресурсы (автоматизированной
информационной системы): Информационные ресурсы автоматизированной
информационной системы, для которых должен быть обеспечен требуемый уровень
их защищенности.
|
|
|
Примечание - Информационные ресурсы включают в себя
документы и массивы документов, используемые в автоматизированных
информационных системах.
|
|
|
3.1.3 защищаемая информационная технология:
Информационная технология, предназначенная для сбора, хранения, обработки,
передачи и использования защищаемой информации с требуемым уровнем ее
защищенности.
|
|
|
3.1.4 безопасность информации [данных]:
Состояние защищенности информации [данных], при котором обеспечиваются ее
[их] конфиденциальность, доступность и целостность.
|
information [data] security
|
|
Примечание - Безопасность информации [данных]
определяется отсутствием недопустимого риска, связанного с утечкой информации
по техническим каналам, несанкционированными и непреднамеренными
воздействиями на данные и (или) на другие ресурсы автоматизированной
информационной системы, используемые при применении информационной
технологии.
|
|
|
3.1.5 безопасность информации (при применении
информационных технологий): Состояние защищенности информационной
технологии, обеспечивающее безопасность информации, для обработки которой она
применяется, и информационную безопасность автоматизированной информационной
системы, в которой она реализована.
|
IT security
|
|
3.1.6 безопасность автоматизированной
информационной системы: Состояние защищенности автоматизированной
информационной системы, при котором обеспечиваются конфиденциальность,
доступность, целостность, подотчетность и подлинность ее ресурсов.
|
|
|
3.1.7 конфиденциальность (информации [ресурсов автоматизированной
информационной системы]): Состояние информации [ресурсов
автоматизированной информационной системы], при котором доступ к ней [к ним]
осуществляют только субъекты, имеющие на него право.
|
confidentiality
|
|
3.1.8 целостность (информации [ресурсов автоматизированной информационной
системы]): Состояние информации [ресурсов автоматизированной
информационной системы], при котором ее [их] изменение осуществляется только
преднамеренно субъектами, имеющими на него право.
|
integrity
|
|
3.1.9 доступность (информации [ресурсов автоматизированной информационной
системы]): Состояние информации [ресурсов автоматизированной
информационной системы], при котором субъекты, имеющие право доступа, могут
реализовать их беспрепятственно.
|
availability
|
|
Примечание - К правам доступа относятся: право на
чтение, изменение, копирование, уничтожение информации, а также права на
изменение, использование, уничтожение ресурсов.
|
|
|
3.1.10 подотчетность (ресурсов
автоматизированной информационной системы): Состояние ресурсов
автоматизированной информационной системы, при котором обеспечиваются их
идентификация и регистрация.
|
accountability
|
|
3.1.11 подлинность (ресурсов автоматизированной информационной системы):
Состояние ресурсов автоматизированной информационной системы, при котором
обеспечивается реализация информационной технологии с использованием именно
тех ресурсов, к которым субъект, имеющий на это право, обращается.
|
authenticity
|
|
3.2.1 угроза (безопасности информации): Совокупность условий и
факторов, создающих потенциальную или реально существующую опасность
нарушения конфиденциальности, доступности и (или) целостности информации.
|
threat
|
|
3.2 2 источник угрозы безопасности информации: Субъект,
материальный объект или физическое явление, являющиеся причиной возникновения
угрозы безопасности информации.
|
|
|
3.2.3 уязвимость (автоматизированной информационной системы):
Недостаток или слабое место в автоматизированной информационной системе,
которые могут быть условием реализации угрозы безопасности обрабатываемой в
ней информации.
|
vulnerability
|
|
3.2.4 утечка (информации) по техническому каналу:
Неконтролируемое распространение информации от носителя защищаемой информации
через физическую среду до технического средства, осуществляющего перехват
информации.
|
leakage
|
|
3.2.5 перехват (информации): Неправомерное получение информации
с использованием технического средства, осуществляющего обнаружение, прием и
обработку информативных сигналов.
|
interception
|
|
3.2.6 информативный сигнал: Сигнал, по параметрам которого может
быть oпределена защищаемая информация.
|
informative signal
|
|
3.2.7 доступ (в автоматизированной информационной системе):
Получение возможности ознакомления с информацией, ее обработки и (или)
воздействия на информацию и (или) ресурсы автоматизированной информационной
системы с использованием программных и (или) технических средств.
|
access
|
|
Примечание - Доступ осуществляется субъектами
доступа, к которым относятся лица, а также логические и физические объекты.
|
|
|
3.2.8 субъект доступа (в автоматизированной
информационной системе): Лицо или единица ресурса автоматизированной
информационной системы, действия которой по доступу к ресурсам
автоматизированной информационной системы регламентируются правилами
разграничения доступа.
|
subject
|
|
3.2.9 объект доступа (в автоматизированной информационной системе):
Единица ресурса автоматизированной информационной системы, доступ к которой
регламентируется правилами разграничения доступа.
|
object
|
|
3.2.10 несанкционированный доступ (к информации [ресурсам автоматизированной
информационной системы]); НСД: Доступ к информации [ресурсам
автоматизированной информационной системы], осуществляемый с нарушением
установленных прав и (или) правил доступа к информации [ресурсам
автоматизированной информационной системы].
|
unauthorized access
|
|
Примечания
|
|
|
1 Несанкционированный
доступ может быть осуществлен преднамеренно или непреднамеренно.
|
|
|
2 Права и
правила доступа к информации и ресурсам информационной системы
устанавливаются для процессов обработки информации, обслуживания
автоматизированной информационной системы, изменения программных, технических
и информационных ресурсов, а также получения информации о них.
|
|
|
3.2.11 несанкционированное воздействие (на
информацию [ресурсы автоматизированной информационной системы])
(при применении информационных технологий); НСВ: Изменение информации
[ресурсов автоматизированной информационной системы], осуществляемое с
нарушением установленных прав и (или) правил.
|
|
|
Примечания
|
|
|
1 Несанкционированное
воздействие может быть осуществлено преднамеренно или непреднамеренно.
Преднамеренные несанкционированные воздействия являются специальными
воздействиями.
|
|
|
2 Изменение
может быть осуществлено в форме замены информации [ресурсов автоматизированной
информационной системы], введения новой информации [новых ресурсов
автоматизированной информационной системы], а также уничтожения или
повреждения информации [ресурсов автоматизированной информационной системы].
|
|
|
3.2.12 атака (при применении информационных
технологий): Действия, направленные на реализацию угроз несанкционированного
доступа к информации, воздействия на нее или на ресурсы автоматизированной
информационной системы с применением программных и (или) технических средств.
|
attack
|
|
3.2.13 вторжение (в автоматизированную информационную систему):
Выявленный факт попытки несанкционированного доступа к ресурсам
автоматизированной информационной системы.
|
intrusion
|
|
3.2.14 блокирование доступа (к информации) (при применении
информационных технологий): Создание условий, препятствующих доступу к
информации субъекту, имеющему право на него.
|
|
|
Примечание - Создание условий, препятствующих
доступу к информации, может быть осуществлено по времени доступа, функциям по
обработке информации (видам доступа) и (или) доступным информационным
ресурсам.
|
|
|
3.2.15 закладочное устройство: Техническое
средство, скрытно устанавливаемое на объекте информатизации или в
контролируемой зоне с целью перехвата информации или несанкционированного
воздействия на информацию и (или) ресурсы автоматизированной информационной
системы.
|
|
|
Примечание - Местами установки закладочных
устройств на охраняемой территории могут быть любые элементы контролируемой
зоны, например ограждение, конструкции, оборудование, предметы интерьера,
транспортные средства.
|
|
|
3.2.16 программное воздействие:
Несанкционированное воздействие на ресурсы автоматизированной информационной
системы, осуществляемое с использованием вредоносных программ.
|
|
|
3.2.17 вредоносная программа: Программа, предназначенная для
осуществления несанкционированного доступа и (или) воздействия на информацию
или ресурсы автоматизированной информационной системы.
|
|
|
3.2.18 (компьютерный) вирус: Вредоносная программа, способная
создавать вредоносные программы и (или) свои копии.
|
computer virus
|
|
3.2.19 недекларированные возможности (программного обеспечения):
Функциональные возможности программного обеспечения, не описанные в
документации.
|
|
|
3.2.20 программная закладка: Преднамеренно внесенные в
программное обеспечение функциональные объекты, которые при определенных
условиях инициируют реализацию недекларированных возможностей программного
обеспечения.
|
malicious logic
|
|
Примечание - Программная закладка может быть
реализована в виде вредоносной программы или программного кода.
|
|
|
3.3.1 техническая защита информации; ТЗИ: Обеспечение защиты
некриптографическими методами информации, содержащей сведения, составляющие
государственную тайну, иной информации с ограниченным доступом,
предотвращение ее утечки по техническим каналам, несанкционированного доступа
к ней, специальных воздействий на информацию и носители информации в целях ее
добывания, уничтожения, искажения и блокирования доступа к ней на территории
Российской Федерации [1].
|
technical information
protection
|
|
Примечание - Техническая защита информации при
применении информационных технологий осуществляется в процессах сбора,
обработки, передачи, хранения, распространения информации с целью обеспечения
ее безопасности на объектах информатизации.
|
|
|
3.3.2 политика безопасности (информации в
организации): Одно или несколько правил, процедур, практических приемов
или руководящих принципов в области безопасности информации, которыми
руководствуется организация в своей деятельности.
|
organizational security policy
|
|
3.3.3 профиль защиты: Совокупность типовых требований по
обеспечению безопасности информации, которые должны быть реализованы в
защищаемой автоматизированной информационной системе.
|
protection profile
|
|
Примечание - Профиль защиты может разрабатываться
для автоматизированной информационной системы, средства вычислительной
техники, а также их технических и программных средств.
|
|
|
3.3.4 аудит безопасности (информации):
Совокупность действий по независимой проверке и изучению документации автоматизированной
информационной системы, а также по испытаниям средств защиты информации,
направленная на обеспечение выполнения установленной политики безопасности
информации и правил эксплуатации автоматизированной информационной системы,
на выявление уязвимостей автоматизированной информационной системы и на
выработку рекомендаций по устранению выявленных недостатков в средствах
защиты информации, политике безопасности информации и правилах эксплуатации
автоматизированной информационной системы.
|
security audit
|
|
Примечание - Аудит безопасности может
осуществляться независимой организацией (третьей стороной) по договору с
проверяемой организацией (внешний аудит), а также подразделением или
должностным лицом организации (внутренний аудит).
|
|
|
3.3.5 аудит безопасности автоматизированной
информационной системы: Проверка реализованных в
автоматизированной информационной системе процедур обеспечения безопасности с
целью оценки их эффективности и корректности, а также разработки предложений
по их совершенствованию.
|
computer-system audit
|
|
3.3.6 мониторинг безопасности информации (при применении
информационных технологий): Процедуры регулярного наблюдения за процессом
обеспечения безопасности информации при применении информационных технологий.
|
IT security monitoring
|
|
3.3.7 правила разграничения доступа (в автоматизированной
информационной системе): Правила, регламентирующие условия доступа
субъектов доступа к объектам доступа в автоматизированной информационной
системе.
|
|
|
3.3.8 аутентификация (субъекта доступа): Действия по проверке
подлинности субъекта доступа в автоматизированной информационной системе.
|
authentication
|
|
3.3.9 идентификация: Действия по присвоению субъектам и объектам
доступа идентификаторов и (или) по сравнению предъявляемого идентификатора с
перечнем присвоенных идентификаторов.
|
identification
|
|
атака
|
3.2.12
|
|
аудит безопасности
|
3.3.4
|
|
аудит безопасности автоматизированной информационной системы
|
3.3.5
|
|
аудит безопасности информации
|
3.3.4
|
|
аутентификация
|
3.3.8
|
|
аутентификация субъекта доступа
|
3.3.8
|
|
безопасность автоматизированной информационной системы
|
3.1.6
|
|
безопасность данных
|
3.1.4
|
|
безопасность информации
|
3.1.4, 3.1.5
|
|
блокирование доступа
|
3.2.14
|
|
блокирование доступа к информации
|
3.2.14
|
|
вирус
|
3.2.18
|
|
вирус компьютерный
|
3.2.18
|
|
воздействие несанкционированное
|
3.2.11
|
|
воздействие несанкционированное на информацию
|
3.2.11
|
|
воздействие несанкционированное на ресурсы автоматизированной информационной
системы
|
3.2.11
|
|
воздействие программное
|
3.2.16
|
|
возможности недекларированные
|
3.2.19
|
|
возможности недекларированные программного обеспечения
|
3.2.19
|
|
вторжение
|
3.2.13
|
|
вторжение в автоматизированную информационную систему
|
3.2.13
|
|
доступ
|
3.2.7
|
|
доступ в автоматизированной информационной системе
|
3.2.7
|
|
доступ несанкционированный
|
3.2.10
|
|
доступ несанкционированный к информации
|
3.2.10
|
|
доступ несанкционированный к ресурсам автоматизированной информационной системы
|
3.2.10
|
|
доступность
|
3.1.9
|
|
доступность информации
|
3.1.9
|
|
доступность ресурсов автоматизированной информационной системы
|
3.1.9
|
|
закладка программная
|
3.2.20
|
|
защита информации техническая
|
3.3.1
|
|
идентификация
|
3.3.9
|
|
источник угрозы безопасности информации
|
3.2.2
|
|
конфиденциальность
|
3.1.7
|
|
конфиденциальность информации
|
3.1.7
|
|
конфиденциальность ресурсов автоматизированной информационной системы
|
3.1.7
|
|
мониторинг безопасности информации
|
3.3.6
|
|
НСВ
|
3.2.11
|
|
НСД
|
3.2.10
|
|
объект доступа
|
3.2.9
|
|
объект доступа в автоматизированной информационной системе
|
3.2.9
|
|
перехват
|
3.2.5
|
|
перехват информации
|
3.2.5
|
|
подлинность
|
3.1.11
|
|
подлинность ресурсов автоматизированной информационной системы
|
3.1.11
|
|
подотчетность
|
3.1.10
|
|
подотчетность ресурсов автоматизированной информационной системы
|
3.1.10
|
|
политика безопасности
|
3.3.2
|
|
политика безопасности информации в организации
|
3.3.2
|
|
правила разграничения доступа
|
3.3.7
|
|
правила разграничения доступа в автоматизированной информационной системе
|
3.3.7
|
|
программа вредоносная
|
3.2.17
|
|
профиль защиты
|
3.3.3
|
|
ресурсы защищаемые информационные
|
3.1.2
|
|
ресурсы защищаемые информационные автоматизированной информационной системы
|
3.1.2
|
|
сигнал информативный
|
3.2.6
|
|
система защищаемая автоматизированная информационная
|
3.1.1
|
|
субъект доступа
|
3.2.8
|
|
субъект доступа в автоматизированной информационной системе
|
3.2.8
|
|
технология защищаемая информационная
|
3.1.3
|
|
ТЗИ
|
3.3.1
|
|
угроза
|
3.2.1
|
|
угроза безопасности информации
|
3.2.1
|
|
устройство закладочное
|
3.2.15
|
|
утечка информации по техническому каналу
|
3.2.4
|
|
утечка по техническому каналу
|
3.2.4
|
|
уязвимость
|
3.2.3
|
|
уязвимость автоматизированной информационной системы
|
3.2.3
|
|
целостность
|
3.1.8
|
|
целостность информации
|
3.1.8
|
|
целостность ресурсов автоматизированной информационной системы
|
3.1.
|
|
access
|
3.2.7
|
|
accountability
|
3.1.10
|
|
attack
|
3.2.12
|
|
authentication
|
3.3.8
|
|
authenticity
|
3.1.11
|
|
availability
|
3.1.9
|
|
computer-system audit
|
3.3.5
|
|
computer virus
|
3.2.18
|
|
confidentiality
|
3.1.7
|
|
data security
|
3.1.4
|
|
identification
|
3.3.9
|
|
information security
|
3.1.4
|
|
informative signal
|
3.2.6
|
|
integrity
|
3.1.8
|
|
interception
|
3.2.5
|
|
intrusion
|
3.2.13
|
|
IT security
|
3.1.5
|
|
IT security monitoring
|
3.3.6
|
|
leakage
|
3.2.4
|
|
malicious logic
|
3.2.20
|
|
object
|
3.2.9
|
|
organizational security policy
|
3.3.2
|
|
protection profile
|
3.3.3
|
|
security audit
|
3.3.4
|
|
subject
|
3.2.8
|
|
technical information protection
|
3.3.1
|
|
threat
|
3.2.1
|
|
trusted computer system
|
3.1.1
|
|
unauthorized access
|
3.2.10
|
|
vulnerability
|
3.2.
|
Приложение А
(справочное)
Термины и определения общетехнических понятий
|
А.1 защита информации; ЗИ: Деятельность,
направленная на предотвращение утечки защищаемой информации,
несанкционированных и непреднамеренных воздействий на защищаемую информацию.
[ГОСТ Р 50922, статья 2]
|
|
А.2 автоматизированная система: Система,
состоящая из персонала и комплекса средств автоматизации его деятельности, реализующая
информационную технологию выполнения установленных функций.
[ГОСТ
34.003, статья 1]
|
А.3 информационная система: Организационно
упорядоченная совокупность документов (массивов документов) и информационных
технологий, в том числе с использованием средств вычислительной техники и связи
[2].
|
А.4 защищаемая информация: Информация, являющаяся предметом собственности и подлежащая защите в соответствии с требования ми правовых документов или требованиями, устанавливаемыми собственником
информации.
Примечание
- Собственником информации может быть: государство, юридическое лицо, группа физических
лиц, отдельное физическое лицо.
[ГОСТ
Р 50922, статья 1]
|
|
А.5 информационная технология: Приемы, способы
и методы применения средств вычислительной техники при выполнении функций
сбора, хранения, обработки, передачи и использования данных.
[ГОСТ
Р 34.003, приложение 1, статья 4]
|
|
А.6 объект
информатизации: Совокупность информационных ресурсов, средств и систем
обработки информации, используемых в соответствии с заданной информационной технологией,
средств обеспечения объекта информатизации, помещений или объектов (зданий,
сооружений, технических средств), в которых они установлены, или помещения и
объекты, предназначенные для ведения конфиденциальных переговоров.
[ГОСТ
Р 51275, пункт 2.1]
|
|
А.7 безопасность информационной технологии:
Состояние информационной технологии, определяющее защищенность информации и
ресурсов информационной технологии от действия объективных и субъективных,
внешних и внутренних, случайных и преднамеренных угроз, а также способность
информационной технологии выполнять предписанные функции без нанесения
неприемлемого ущерба субъектам информационных отношений [3]
|
|
А.8 безопасность: Отсутствие недопустимого
риска, связанного с возможностью нанесения ущерба.
[ГОСТ
1.1, статья А.7]
|
|
А.9 данные: Информация, представленная в
виде, пригодном для обработки автоматическими средствами при возможном
участии человека.
[ГОСТ 15971
.статья 4]
|
|
А. 10 риск: Сочетание вероятности нанесения
ущерба и тяжести этого ущерба.
[ГОСТ Р 51898, пункт 3.2]
|
|
А. 11 защита информации от утечки: Деятельность,
направленная на предотвращение неконтролируемого распространения защищаемой
информации в результате ее разглашения, несанкционированного доступа к
информации и получения защищаемой информации разведками.
[ГОСТ Р 50922, статья 3]
|
|
А. 12 требование: Положение нормативного
документа, содержащее критерии, которые должны быть соблюдены.
[ГОСТ
1.1, статья 6.1.1]
|
|
А. 13 криптографическая защита: Защита
данных при помощи криптографического преобразования данных.
|
Приложение Б
(рекомендуемое)
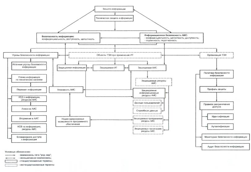
Схема взаимосвязи стандартизованных терминов
Библиография
[1] Положение о Федеральной службе по техническому и экспортному контролю. Утверждено Указом Президента Российской Федерации от 16.08.2004 г. № 1085 «Вопросы Федеральной службы по техническому и экспортному контролю»
[2] Федеральный закон Российской Федерации от 20.02.1995 № 24-ФЗ (в ред. Федерального закона от 10,01.2003 г. № 15-ФЗ) «Об информации, информатизации и защите информации»
[3] Руководящий документ Гостехкомиссии России «Безопасность информационных технологий. Критерии оценки безопасности информационных технологий». Введен в действие Приказом Гостехкомиссии России от 19.06.02 г. №187
Ключевые слова: информационная технология, техническая защита информации, термины, определения, защита информации, безопасность информации, конфиденциальность, доступность, целостность
| |
|