//
|
|
ГОСУДАРСТВЕННЫЙ НАУЧНЫЙ МЕТРОЛОГИЧЕСКИЙ ЦЕНТР Федеральное государственное унитарное предприятие ВСЕРОССИЙСКИЙ НАУЧНО-ИССЛЕДОВАТЕЛЬСКИЙ ИНСТИТУТ РАСХОДОМЕТРИИ (ФГУП ВНИИР) ФЕДЕРАЛЬНОГО АГЕНТСТВА ПО ТЕХНИЧЕСКОМУ РЕГУЛИРОВАНИЮ И МЕТРОЛОГИИ УтверждаюЗаместитель директора по научной работе М.С. Немиров 01.02.2006 г. РЕКОМЕНДАЦИЯ Государственная система обеспечения единства измерений МАССА НЕФТЕПРОДУКТОВ Методика выполнения измерений косвенным методом динамических измерений на узле учета ПС «Суслово» ОАО «Уралтранснефтепродукт» МИ 2975-2006 Казань 2006
Содержание РЕКОМЕНДАЦИЯ
Настоящая рекомендация распространяется на массу нефтепродуктов (бензин, дизельное топливо) и устанавливает методику выполнения ее измерений на узле учета нефтепродуктов (далее - УУНП) ПС «Суслово» ОАО «Уралтранснефтепродукт». Рекомендация разработана с учетом требований ГОСТ Р 8.563, ГОСТ Р 8.595 и РД 153-39-011. 1. Нормы погрешности измеренийПредел допускаемой относительной погрешности измерений массы нефтепродукта согласно ГОСТ Р 8.595: не более 0,25%. 2. Средства измерений, испытательное оборудование и технические средстваПри выполнении измерений массы нефтепродукта применяют следующие средства измерений и другие технические средства: 2.1. Блок измерительных линий (далее - БИЛ), состоящий из двух измерительных линий (далее - ИЛ), рабочей и резервной - контрольной. Каждая измерительная линия оснащена: - счетчиком
ультразвуковым фирмы «KROHNE ALTOMETER»
модели Altosonic - 5М с
Ду · первичный преобразователь UFS 500 F-Eex; · вторичный преобразователь UFC 500 F-Eex; · компьютер UFC 500 Р (размещенный вне взрывоопасной зоны - в операторной); - преобразователем температуры, состоящим из измерительного преобразователя к датчику температуры типа 3144Р фирмы «Fisher Rosemount» с диапазоном измерений……….и термопреобразователя сопротивления платинового серии 65 с диапазоном измерений от минус 50°С до плюс 50°С класса А с пределами допускаемой суммарной абсолютной погрешности: ±0,16°С; - преобразователем давления измерительным фирмы «Fisher Rosemount» модели 3051 TG с диапазоном измерений от 0 до 10,0 МПа и пределами допускаемой приведенной погрешности: ±0,15%; - термометром ртутным стеклянным лабораторным ТЛ-4 № 1 с диапазоном измерений от минус 30°С до плюс 20°С, ценой деления 0,1°С и пределами допускаемой абсолютной погрешности: - в диапазоне измерений от минус 30°С до 0°С: ± 0,3°С; - в диапазоне измерений от 0°С до 20°С: ± 0,2°С. - термометром ртутным стеклянным лабораторным ТЛ-4 № 2 с диапазоном измерений от 0°С до 55°С, с ценой деления 0,1°С и пределами допускаемой абсолютной погрешности: ±0,2°С; - манометром для точных измерений типа МТИ 1246 класса точности 0,6 с диапазоном измерений от 0 до 6,0 МПа. 2.2. Блок контроля качества нефтепродуктов (далее - БКК) в составе: - двух измерительных преобразователей плотности жидкости (рабочего и резервного) модели 7835В фирмы «Solartron» (далее - преобразователи плотности) с диапазоном измерений плотности от 300 до 1100 кг/м3 и пределами допускаемой относительной погрешности: ± 0,03%; - преобразователем температуры, состоящим из измерительного преобразователя к датчику температуры типа 3144Р фирмы «Fisher Rosemount» с диапазоном измерений……….и термопреобразователя сопротивления платинового серии 65 с диапазоном измерений от минус 50°С до плюс 50°С класса А с пределами допускаемой суммарной абсолютной погрешности: ±0,16°С; - преобразователя давления измерительного фирмы «Fisher Rosemount» модели 3051 TG с диапазоном измерений от 0 до 10,0 МПа и пределами допускаемой приведенной погрешности: ±0,15%; - термометра ртутного стеклянного лабораторного ТЛ-4 № 1 с диапазоном измерений от минус 30°С до плюс 20°С, с ценой деления 0,1°С и пределами допускаемой абсолютной погрешности: · в диапазоне измерений от минус 30°С до 0°С: ± 0,3°С; · в диапазоне измерений от 0°С до 20°С: ± 0,2°С; - термометра ртутного стеклянного лабораторного ТЛ-4 № 2 с диапазоном измерений от 0°С до 55°С, с ценой деления 0,1°С и пределами допускаемой абсолютной погрешности: ±0,2°С; - манометра типа МТИ 1246 класса точности 0,6 и пределами измерений от 0 до 6 МПа; - автоматического пробоотборника «Стандарт-А» с диспергатором; - ручного пробоотборника «Стандарт-Р» с диспергатором; - узла подключения пикнометрического стенда; м.б. установки? - взрывозащищенного двухканального ультразвукового расходомера UFM 500К-Еех компактной версии с диапазоном измерений от 1 до 10 м3/ч и пределами допускаемой относительной погрешности измерений расхода: ± 0,5%. 2.3. При выходе из строя рабочего и резервного преобразователя плотности (поточного плотномера - в средствах измерений таких нет) для измерений плотности используют ареометры АНТ-1 по ГОСТ 18400 с ценой деления и пределами допускаемой абсолютной погрешности: ±0,5 кг/м3. 2.4. Пробозаборное устройство щелевого типа по ГОСТ 2517, установленное на выходном коллекторе УУНП. 2.5. Блок фильтров (далее - БФ), состоящий из входного и выходного коллекторов и двух параллельных линий (рабочей и резервной). Каждая линия БФ укомплектована фильтром «МИГ-Ф-250-4,0» для защиты оборудования УУНП от твердых механических примесей. На входном коллекторе для дистанционного и местного измерения давления нефтепродукта установлены: - преобразователь давления измерительный 3051 TG фирмы «Fisher Rosemount» с диапазоном измерений от 0 до 10,0 МПа и пределами допускаемой приведенной погрешности: ±0,15%; - манометр типа МТИ 1246 класса точности 0,6 с диапазоном измерений от 0 до 6,0 МПа. На выходном коллекторе для местных измерений давления нефтепродукта установлен манометр типа МТИ 1246 класса точности 0,6 с диапазоном измерений от 0 до 6,0 МПа. Для контроля загрязненности фильтров БФ оснащен датчиком перепада давления типа Метран-43Ф-Ех-ДД с диапазоном измерений от 0 до 400 кПа и пределами допускаемой приведенной погрешности: ± 0,25%. 2.6. Узел подключения стационарной или передвижной поверочной установки (далее - ПУ). 2.7. Система обработки информации (далее - СОИ): - измерительно-вычислительный комплекс (далее - ИВК) «Метрокон М» с пределами допускаемой относительной погрешности вычислений массы: ± 0,05%. 2.8. Автоматизированное рабочее место (далее - АРМ) оператора, оснащенное персональным компьютером с соответствующим программным обеспечением, монитором, клавиатурой и принтером. 2.9. Допускается применять другие аналогичные по назначению средства, если их характеристики не уступают указанным в настоящей рекомендации. 3. Метод измеренийМассу нефтепродукта определяют косвенным методом динамических измерений. При косвенном методе динамических измерений массу нефтепродукта вычисляют по результатам измерений в трубопроводе: - объема нефтепродукта с помощью УЗР Altosonic - 5М; - плотности нефтепродукта с помощью преобразователей плотности типа 7835В фирмы «Solartron» или ареометров АНТ-1; - температуры нефтепродукта с помощью преобразователя измерительного 3144 Р к датчикам температуры фирмы «Fisher Rosemount»; - избыточного давления с помощью преобразователя давления измерительного 3051 TG фирмы «Fisher Rosemount». Массу нефтепродукта в соответствии с ГОСТ Р 8.595, вычисляет СОИ как произведение объема и плотности нефтепродукта, приведенных к стандартным условиям (температуре 20°С и избыточному давлению, равному нулю). 4. Требования безопасности, охраны окружающей среды4.1. При выполнении измерений соблюдают следующие требования: - ПБ 08-624 «Правила безопасности в нефтяной и газовой промышленности»; - ПБ 03-585 «Правила устройства и безопасной эксплуатации технологических трубопроводов»; - ПОТ РО 112-002 «Правила по охране труда при эксплуатации магистральных нефтепродуктопроводов»; - ВППБ 01-03 «Правила пожарной безопасности для предприятий АК «Транснефтепродукт»; - Федерального закона от 10.01.2002 г. № 7-ФЗ «Об охране окружающей среды» и других законодательных актов по охране окружающей среды, действующих на территории РФ. 4.2. Сооружения УУНП по пожароопасности по НПБ 105 относят к категории Ан (БКК - к категории А); по классу взрывоопасной зоны по ПУЭ - к В-1г (БКК - к классу В-1а); по категории и группе взрывоопасных смесей при их вероятном образовании на УУНП по ГОСТ Р 51330.11 и ГОСТ Р 51330.5 к категории ПА и группе ТЗ. 4.3. При проведении операций учета нефтепродуктов, поверки УЗР и преобразователей плотности (при проведении поверки на месте эксплуатации) не допускают разлива нефтепродукта и выделения газа в атмосферу. 4.4. Автоматический контроль загазованности воздуха на площадке УУНП и БКК осуществляют сигнализатором типа СТМ-10. Загазованность не превышает предельно допускаемых концентраций по ГОСТ 12.1.005. 4.5. Площадку УУНП содержат в чистоте без следов нефтепродуктов и оборудуют первичными средствами пожаротушения в соответствии с ВППБ 01-03. 4.6. Преобразователи измерительные и электрооборудование УУНП изготовлены во взрывозащищенном исполнении, соответствуют требованиям ГОСТ Р 51330.0 и имеют сертификаты соответствия требованиям промышленной безопасности согласно НД «Правила сертификации электрооборудования для взрывоопасных сред». 4.7. Измерительные преобразователи, (компьютер UFC 500 Р ?) индустриальный компьютер, ИВК «Метрокон М», АРМ оператора и щиты управления относят к действующим электроустановкам до 1000 В, на которые распространяют «Правила технической эксплуатации электроустановок потребителей» (7-е издание), «Межотраслевые правила по охране труда при эксплуатации электроустановок потребителей» и ПУЭ. 4.8. В целях безопасной эксплуатации и технического обслуживания соблюдают требования специально разработанного руководства по эксплуатации УУНП. 5. Требования к квалификации операторовЛица, допускаемые к выполнению измерений: - имеют квалификацию товарного оператора не ниже 4-го разряда; - знают технологическую схему, изучили настоящую рекомендацию и руководство по эксплуатации УУНП, назначение измерительных преобразователей, средств измерений и устройств УУНП, задвижек и вентилей, умеют быстро и безошибочно действовать в аварийных ситуациях; - обучены работе на УУНП и прошли инструктаж по технике безопасности в соответствии с ГОСТ 12.0.004; - соблюдают правила техники безопасности и пожарной безопасности, установленные для УУНП; - имеют группу допуска по электробезопасности не ниже II; - владеют навыками работы на персональном компьютере (на уровне пользователя); - выполняют работу в специальной одежде и обуви в соответствии с ГОСТ 12.4.137, ГОСТ 27574, 27575; - при ремонтно-профилактических работах осуществляют контроль загазованности переносными сигнализаторами в непосредственной близости от обслуживаемого оборудования. 6. Условия измерений6.1. При выполнении измерений соблюдают следующие условия: - расход нефтепродукта в измерительной линии находится в пределах рабочего диапазона УЗР; - расход нефтепродукта через преобразователя плотности (поточного плотномера - в средствах измерений таких нет) составляют от 0,94 до 6,54 м3/ч; - при отборе пробы нефтепродукта в БКК обеспечивают условие изокинетичности отбора проб в соответствии с ГОСТ 2517. 6.2. Применяемые средства измерений опломбированы и имеют действующие свидетельства о поверке и/или оттиски поверительных клейм.
7. Подготовка к выполнению измеренийПри подготовке к выполнению измерений проводят следующие работы: 7.1. Подготавливают СОИ и АРМ оператора к работе в соответствии с инструкциями по их эксплуатации. 7.2. Подготавливают УУНП и технологические линии к поступлению нефтепродукта согласно «Руководству по эксплуатации коммерческого узла учета нефтепродуктов ПС «Суслово». Для этого визуально проверяют: - техническое состояние и отсутствие механических повреждений трубопроводов, запорной арматуры, технологического оборудования; - целостность пломб и/или оттисков клейм на технологическом оборудовании и средствах измерений; - наличие действующих свидетельств о поверке средств измерений. 7.3. Подключают рабочую линию УУНП в соответствии с «Руководством по эксплуатации коммерческого узла учета нефтепродуктов ПС «Суслово». После поступления нефтепродукта проверяют отсутствие утечек. 8. Выполнение измеренийПри выполнении измерений выполняют следующие операции: 8.1. Определение массы нефтепродукта 8.1.1. Нефтепродукт из магистрального продуктопровода поступает в приемный коллектор БФ, проходит через рабочий фильтр и попадает во входной коллектор БИЛ. Из входного коллектора БИЛ нефтепродукт поступает в рабочую ИЛ. Далее, пройдя струевыпрямитель и УЗР, поступает в выходной коллектор БИЛ, где установлено пробозаборное устройство щелевого типа по ГОСТ 2517. Через пробозаборное устройство нефтепродукт подается в БКК. Объем нефтепродукта измеряют с помощью УЗР типа Altosonic-5М, установленного на рабочей ИЛ, плотность измеряют с помощью преобразователя плотности типа 7835В фирмы «Solartron», установленного в БКК. Одновременно измеряют текущие значения давления и температуры нефтепродукта в УЗР и преобразователе плотности. Содержание воды по ГОСТ 2477 и механических примесей по ГОСТ 6370 определяют по результатам лабораторных анализов объединенной пробы, отбираемой автоматически с помощью автоматического пробоотборника «Стандарт-А» или ручным пробоотборником «Стандарт-Р». 8.1.2. Результаты измерений объема и плотности нефтепродукта, текущие значения давления и температуры нефтепродукта в УЗР и преобразователе плотности автоматически поступают в СОИ, где происходит вычисление массы нефтепродукта. 8.2. Периодичность отбора объединенной пробы: не менее одного раза в смену. Объем объединённой пробы: не менее 3000 см3, количество точечных проб: не менее 300. 8.3. Периодичность отбора точечных проб: один раз в два часа. Объем точечной пробы: не менее 1000 см3. 8.4. При отказе УЗР, преобразователей давления или температуры, установленных на рабочей ИЛ, переходят на резервную ИЛ. 8.5. При отказе рабочего преобразователя плотности плотность нефтепродукта определяют по резервному преобразователю плотности. При отказе обоих преобразователей плотности и/или преобразователей давления и температуры, установленных в БКК, плотность определяют в лаборатории по МИ 2823 ареометром АНТ-1 в двухчасовой пробе, отобранной автоматически или вручную. 8.6. При отказе автоматического пробоотборника отбор пробы осуществляют ручным пробоотборником. 9. Обработка результатов измерений9.1. Обработку результатов измерений объема, плотности, давления и температуры нефтепродукта, вычисление массы нефтепродукта выполняют автоматически с помощью СОИ или вручную. Результаты измерений объема, плотности, давления и температуры нефтепродукта автоматически поступают в СОИ. Значение объема нефтепродукта, измеренное УЗР, и значение плотности нефтепродукта, измеренное преобразователем плотности при температуре и давлении в БКК, СОИ приводит к стандартным условиям по ГОСТ Р 8.595 и вычисляет массу нефтепродукта. Результаты вычислений СОИ автоматически поступают в АРМ оператора, которое формирует двухчасовые, сменные и суточные отчеты. При отказе обоих преобразователей плотности значение плотности по результатам лабораторного анализа вводят в СОИ с клавиатуры. 9.2. Массу нефтепродукта вычисляют по формуле M = V20 - p20, (1) где М - масса нефтепродукта, кг; V20 , ρ20 - объем и плотность нефтепродукта, приведенные к стандартным условиям (температура 20°С и избыточное давление равно нулю), соответственно. Плотность нефтепродукта, приведенную к температуре 20°С, ρ20, вычисляют по формуле
где ρ15 - плотность нефтепродукта, приведенная к температуре 15°С; β15 - коэффициент объемного расширения нефтепродукта 1/°С, значение которого определяют по МИ 2823.
где ρизм - плотность нефтепродукта, измеренная в преобразователе плотности, кг/м3; CTLρ - поправочный коэффициент, учитывающий влияние температуры на объем нефтепродукта, определенный для температуры нефтепродукта в преобразователе плотности, вычисляемый по API 2540; CPLρ - поправочный коэффициент, учитывающий влияние давления на объем нефтепродукта, определенный для давления нефтепродукта в преобразователе плотности, вычисляемый по API 2540. Объем нефтепродукта, приведенный к температуре 20°С, V20, м3, вычисляют по формуле
где V15 - объем нефтепродукта, приведенный к 15°С, м3, вычисляемый по формуле
где Vизм - объем нефтепродукта, измеренный в УЗР, м3, `CTLV - поправочный коэффициент, учитывающий влияние температуры на объем нефтепродукта, определенный для нефтепродукта в УЗР, определяемый по API 2540; CPLV - поправочный коэффициент, учитывающий влияние давления на объем нефтепродукта, определенный для давления в УЗР, определяемый по API 2540. 9.3. При отказе обоих преобразователей плотности и/или преобразователей давления и температуры массу нефтепродукта за два часа (М2, кг) вычисляют по формуле
где где ρлаб - плотность нефтепродукта за каждые два часа, измеренная в лаборатории и приведенная к стандартным условиям по МИ 2823, кг/м3. 9.3.1. Расчетное значение плотности нефтепродукта, ρлаб, при отборе двухчасовой пробы автоматическим пробоотборником определяют следующим образом. Измеряют плотность и температуру среднесменной пробы нефтепродукта ареометром АНТ-1 и термометром …. соответственно. Измеренное значение плотности приводят к стандартным условиям по МИ 2823. Приведенное значение ρлаб вводят с клавиатуры АРМ оператора в СОИ. 9.3.2. Расчетное значение плотности нефтепродукта, ρлаб при ручном отборе проб определяют следующим образом: Отбор точечной пробы нефтепродукта проводят каждые два часа. Измеряют плотность нефтепродукта и температуру точечной пробы ареометром АНТ-1 и термометром соответственно. Измеренное значение плотности приводят к стандартным условиям по МИ 2823. Приведенное значение ρлаб вводят с клавиатуры АРМ оператора в СОИ. 9.3.3. Массу нефтепродукта, измеренную в течение суток, Мсут, кг, СОИ вычисляет как сумму масс нефтепродукта, вычисленных за каждые два часа, по формуле
где М2 - …… 9.4. Относительную погрешность измерений массы нефтепродукта рассчитывают по формуле
где δM - относительная погрешность измерений массы нефтепродукта, %; δV - предел относительной погрешности измерений объема нефтепродукта (за δV принимают предел допускаемой относительной погрешности УЗР), %; δρ - предел относительной погрешности измерений плотности нефтепродукта, %; β - коэффициент объемного расширения нефтепродукта, 1/°С (определяют по приложению А ГОСТ Р 8.595); ΔTρ , ΔTv - пределы абсолютных погрешностей измерений температуры нефтепродукта при измерениях его плотности и объема соответственно, °С; G - коэффициент, вычисляемый по формуле
δN - предел допускаемой относительной погрешности СОИ. 9.5. Оценивание погрешности измерений массы нефтепродукта при косвенном методе динамических измерений проводят по ГОСТ Р 8.595 (МИ 2083). 9.5.1. Предел допускаемой относительной погрешности измерений массы нефтепродукта при косвенном методе динамических измерений вычисляют по ГОСТ Р 8.595. Значения пределов допускаемых погрешностей берут из свидетельств о поверке соответствующих средств измерений. В тех случаях, когда необходима оценка правильности и прецизионности метода и результата измерений, ее осуществляют в соответствии с ГОСТ Р ИСО 5725. Пример расчета погрешности измерений массы нефтепродукта приведен в приложении А настоящей рекомендации. 10. Контроль точности результатов измерений10.1. Средства измерений, входящие в состав УУНП, имеют сертификаты об утверждении типа в соответствии с ПР 50.2.009. 10.2. Средств измерений поверены в соответствии с ПР 50.2.006 или калиброваны в соответствии с ПР 50.2.016. 10.3. Поверку УЗР проводят в соответствии с МИ 2903 или МИ 2904. 10.4. Поверку преобразователей плотности проводят в соответствии с МИ 2403, МИ 2591 или МИ 2816. 10.5. Поверку преобразователей давления проводят по МИ 1997. 10.6. Поверку термометров проводят по ГОСТ 8.279. Проверить ссылку 10.7. Поверку манометров проводят по МИ 2124. 10.8. Поверку преобразователей температуры проводят по ГОСТ 8.461 и МИ 2470. 10.9. Поверку ИВК «Метрокон М» проводят в соответствии с методикой поверки в составе технической документации ГР № 25153-03. 10.10. Поверку ареометров АНТ-1 проводят по Р 50.2.041. 10.11. Периодичность поверки всех средств измерений, входящих в состав УУНП: согласно сертификатам об утверждении типа на них. Индикатор расхода в БКК подлежит калибровке. 10.12. Контроль метрологических характеристик преобразователей плотности проводят согласно приложению Б настоящей рекомендации. 10.13. Контроль метрологических характеристик УЗР проводят согласно приложению Г настоящей рекомендации. 10.14. В случаях получения отрицательных результатов при периодическом контроле метрологических характеристик преобразователей плотности или УЗР, проводят внеочередную поверку. 11. Оформление результатов измерений11.1. СОИ и АРМ оператора обеспечивают формирование полученных результатов текущих измерений: информация на дисплее монитора и/или вывод на печать формируемых отчетных документов по требованию оператора. 11.2. СОИ и АРМ оператора позволяют получить результаты измерений и вычислений: - измеренных мгновенных значений объема, расхода, плотности, температуры и давления; - вычисленных значений массы нефтепродукта за каждые два часа и нарастающим итогом; - контроля метрологических характеристик УЗР и преобразователя плотности (АРМ оператора формирует протоколы контроля метрологических характеристик средств измерений приложения В и Д). Результаты измерений и вычислений оформляют актом приема-сдачи нефтепродукта по УУНП. Акты приема-сдачи оформляют ежесуточно по состоянию на 6.00 часов московского времени или на период сдачи нефтепродукта, если сдачу проводили за период менее суток. Движение акта приема-сдачи проводят в порядке, установленном между предприятиями ОАО «АК «Транснефтепродукт». 11.3. Вмешательства оператора в работу УУНП СОИ регистрирует автоматически. 12. Перечень нормативной документацииГОСТ Р ИСО 5725-2002 Точность (правильность и прецизионность) методов и результатов измерений; ГОСТ 8.279-78 Термометры стеклянные жидкостные рабочие. Методика поверки; ГОСТ 8.461-82 ГСИ. Термопреобразователи сопротивления. Методика поверки; ГОСТ 8.510-2002 ГСИ. Государственная поверочная схема для средств измерений объема и массы жидкости; ГОСТ Р 8.563-96 ГСИ. Методики выполнения измерений; ГОСТ Р 8.595-2004 Масса нефти и нефтепродуктов. Общие требования к методикам выполнения измерений; ГОСТ Р 51069-97 Нефть и нефтепродукты. Метод определения плотности, относительной плотности и плотности в градусах API ареометром; ГОСТ Р 51330.0-99 (МЭК 60079-0-98) Электрооборудование взрывозащищенное. Часть 0. Общие требования; ГОСТ Р 51330.5-99 (МЭК 60079-4-75) Электрооборудование взрывозащищенное. Часть 4. Метод определения температуры самовоспламенения; ГОСТ Р 51330.9-99, ГОСТ Р 51330.11-99, ГОСТ Р 51330.19-99 (МЭК 60079-12-78) Электрооборудование взрывозащищенное. Части 10, 12, 13; ГОСТ 12.0.004-90 Система стандартов безопасности труда. Организация обучения безопасности труда. Общие положения; ГОСТ 12.1.005-88 Система стандартов безопасности труда. Общие санитарно-гигиенические требования к воздуху рабочей зоны; ГОСТ 12.4.137-84 Обувь специальная кожаная для защиты от нефти, нефтепродуктов, кислот, щелочей, нетоксичной и взрывоопасной пыли. Технические условия; ГОСТ 2477-65 Нефть и нефтепродукты. Метод определения содержания воды; ГОСТ 2517-85 Нефть и нефтепродукты. Методы отбора проб; ГОСТ 3900-85 Нефть и нефтепродукты. Методы определения плотности; ГОСТ 6370-83 Нефть, нефтепродукты и присадки. Метод определения механических примесей; ГОСТ 18400-81 Ареометры и цилиндры стеклянные. Общие технические условия; ГОСТ 27574-87 Костюмы женские для защиты от общих производственных загрязнений и механических воздействий. Технические условия; ГОСТ 27575-87 Костюмы мужские для защиты от общих производственных загрязнений и механических воздействий. Технические условия; API 2540 Руководство по нефтяным измерительным стандартам; ПР 50.2.006-94 ГСИ. Порядок проведения поверки средств измерений; ПР 50.2.009-94 ГСИ. Порядок проведения испытаний и утверждения типа средств измерений; ПР 50.2.016-94 ГСИ. Требования к выполнению калибровочных работ; МИ 1997-89 ГСИ. Преобразователи давления измерительные. Методика поверки; МИ 2083-90 ГСИ. Измерения косвенные. Определение результатов измерений и оценивание их погрешностей; МИ 2124-90 ГСИ. Манометры, вакуумметры, мановакуумметры, напоромеры, тягомеры, и тягонапоромеры показывающие и самопишущие. Методика поверки; МИ 2403-97 ГСИ. Преобразователи плотности поточные вибрационные "Солартрон" типов 7830, 7835 и 7840. Методика поверки на месте эксплуатации; МИ 2470-2000 ГСИ. Преобразователи измерительные 144, 244, 444, 644, 3144, 3244 MV к датчикам температуры с унифицированным выходным сигналом фирмы Fisher-Rosemount, США. Методика периодической поверки; МИ 2591-2004 ГСИ. Преобразователи плотности поточные фирмы «The Solartron Electronic Group Ltd» (Великобритания). Методика поверки; МИ 2816-2003 ГСИ. Преобразователи плотности поточные. Методика поверки на месте эксплуатации; МИ 2823-2003 ГСИ. Плотность нефтепродуктов при учетно-расчетиых операциях. Методика выполнения измерений ареометром; МИ 2903-2005 ГСИ. Счетчики ультразвуковые ALTOSONIC-5 (мод. ALTOSONIC-5M). Методика поверки поверочной установкой «ВСР-М» с компаратором; МИ 2904-2005 ГСИ. Счетчики ультразвуковые ALTOSONIC-5 (мод. ALTOSONIC-5M). Методика поверки трубопоршневой поверочной установкой на узлах учета нефтепродуктов; РД 153-39-011-97 Инструкция по учету нефтепродуктов на магистральных нефтепродуктопроводах; Р 50.2.041-2004 ГСИ. Ареометры стеклянные. Методика поверки; ПБ 08-624-03 Правила безопасности в нефтяной и газовой промышленности; ПБ 03-585-03 Правила устройства и безопасной эксплуатации технологических трубопроводов; ПОТ РО 112-002-98 Правила по охране труда при эксплуатации магистральных нефтепродуктопроводов; ВППБ 01-03-96 Правила пожарной безопасности для предприятий «АК «Транснефтепродукт»; НПБ 105-2003 Определение категорий помещений и зданий по взрывопожарной и пожарной опасности; Руководство по эксплуатации коммерческого узла учета нефтепродуктов ПС «Суслово». Приложение А
| |||||||||||||||||||||||||||||||||||||||||||||||||||||||||||||||||||||||||||||||||||||||||||||||||||||||||||||||||||||||||||||||||||||||||||||||||||||||||||||||||||||||||||||||||||||||||||||||||||||||||||||||||||||||||||||||||||||||||||||||||||||||||||||||||||||
|
Наименование |
Обозначение |
Значение |
|
1. Минимальная плотность нефтепродукта, кг/м3 |
ρmin |
700 |
|
2. Коэффициент объемного расширения нефтепродукта, 1/°С |
β |
0,00126 |
|
3. Разность температур нефтепродукта при измерениях плотности (Тρ) и объема (Тр), °С |
ΔT |
10 |
|
4. Предел допускаемой относительной погрешности УЗР, % |
δV |
0,15 |
|
5. Предел допускаемой относительной погрешности преобразователя плотности, % |
Δρ |
0,03 |
|
6. Предел абсолютной погрешности измерений температуры нефтепродукта при измерениях его плотности, °С |
ΔТρ |
0,3 |
|
7. Предел абсолютной погрешности измерений температуры нефтепродукта при измерениях его объема, °С |
ΔTv |
0,3 |
|
8. Предел допускаемой относительной погрешности СОИ, % |
δN |
0,05 |
А.2. Относительную погрешность измерений массы нефтепродукта при косвенном методе динамических измерений вычисляют по формуле
(А.1)
где
![]()
![]()
![]()
Полученное значение относительной погрешности измерений массы нефтепродукта не превышает значения погрешности, приведенного в разделе 1 настоящей рекомендации.
А.3. При использовании ареометра относительную погрешность измерений массы нефтепродукта, рассчитывают аналогично, с учетом пределов абсолютной погрешности измерений плотности и температуры (ареометра и термометра соответственно).
Б.1. Контроль метрологических характеристик (далее - КМХ) преобразователей плотности проводят один раз в квартал на каждой марке нефтепродукта. При последовательном совпадении трех результатов контроля (в пределах, указанных в Б.2), допускается проводить контроль только на одной марке нефтепродукта. Результаты КМХ оформляют протоколом контроля, который формирует АРМ оператора (приложения В настоящей рекомендации). При отказе АРМ оператора протокол оформляют вручную.
При КМХ сравнивают результаты измерений рабочего преобразователя плотности с результатами измерений резервного преобразователя плотности или эталонного плотномера в рабочих условиях (при рабочих значениях плотности, температуры и давлении нефтепродукта).
При КМХ рабочий преобразователь плотности и контрольные средства измерений подключают последовательно.
Б.2. При КМХ преобразователя плотности с использованием эталонного плотномера, напорных пикнометров или резервного преобразователя плотности проводят не менее трех последовательных измерений. Для каждого измерения проверяют выполнение условия
(Б.1)
где ρплi - плотность нефтепродукта, измеренная рабочим преобразователем плотности при i -м измерении, кг/м3;
ρ0i - плотность нефтепродукта, измеренная резервным преобразователем плотности, эталонным или лабораторным плотномером или при i-м измерении, кг/м3;
δпл - предел относительной погрешности рабочего преобразователя плотности, %;
δ0 - предел относительной погрешности резервного преобразователя плотности, эталонного или лабораторного плотномера согласно свидетельству о поверке, %.
Б.2.1. При несоблюдении условия (формула Б.1) для одного из измерений, результат этого измерения из обработки исключают, проводят одно дополнительное измерение и повторяют расчет по формуле Б.1. В случае выполнения условия КМХ считают законченным, а преобразователь плотности исправным.
Б.2.2 В случае несоблюдении условия (формула Б.1) для двух измерений проводят повторный КМХ преобразователя плотности. При повторном невыполнении условия (формула Б.1) проводят внеочередную поверку преобразователя плотности.
|
УУНП |
ПС «Суслово» ОАО «Уралтранснефтепродукт» |
|
Условие контроля: |
|
1. Исходные данные
|
Данные |
Рабочий преобразователь плотности |
Резервный преобразователь плотности или эталонный плотномер |
|
Тип, марка |
«Solartron-7835B» |
|
|
Заводской № |
|
|
|
Дата последней поверки |
|
|
|
Предел относительной погрешности δ, % |
|
|
2. Результаты измерений и контроля
|
№ измерения |
Технологические параметры нефтепродукта в БКК |
ρiраб кг/м3 |
ρiрез кг/м3 |
|
(δпл+δ0), % |
||
|
Qi, m3/ч |
ti, °C |
Pi МПа |
|||||
|
1 |
|
|
|
|
|
|
|
|
2 |
|
|
|
|
|
|
|
|
3 |
|
|
|
|
|
|
|
3. Заключение
Преобразователь плотности зав. №…….., годен (не годен) к дальнейшей эксплуатации.
Дата проведения КМХ………
Подписи лиц, проводивших КМХ:
|
От поставщика |
_______________________ |
(И.О. Фамилия) |
|
|
подпись |
|
|
От потребителя |
____________________________ |
(И.О. Фамилия) |
|
|
подпись |
|
Г.1. Общие положения
Контроль метрологических характеристик (далее - КМХ) рабочего УЗР по контрольно-резервному УЗР проводят один раз в квартал на каждой марке нефтепродукта.
При последовательном совпадении трех результатов контроля (в пределах, указанных в Г.3), допускается проводить контроль только на одной марке нефтепродукта.
По требованию одной из сторон (сдающей или принимающей) проводят внеочередной КМХ.
КМХ проводят согласно разделу Г.2
Г.2. Проведение КМХ рабочего УЗР по резервно - контрольному УЗР
Г.2.1. Подготовка к контролю:
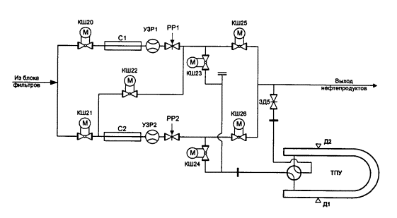
- обеспечивают поток нефтепродукта одновременно через рабочую и контрольно-резервную линии (см. рисунок Г.1), открыв шаровые краны КШ 20, КШ 21, КШ 25, КШ 26 при закрытом шаровом кране КШ 22. При этом АРМ оператора учитывает суммирование расхода;
- закрывают шаровой кран КШ 25 на выходе рабочей линии и полностью открывают регулятор расхода РР1;
- в настройках АРМ оператора УЗР1 выводят из учета;
- открывают шаровой кран КШ 22 на технологической перемычке между рабочей и контрольно-резервной измерительными линиями;
- закрывают шаровой кран КШ 21 на входе контрольно-резервной измерительной линии, затем закрывают КШ 23, КШ 24 и проверяют на герметичность все закрытые шаровые краны (КШ 21, КШ 23, КШ 24, КШ 25);
- в меню АРМ оператора выбирают операцию «КМХ по контрольному УЗР»;
- устанавливают в СОИ для
контрольного УЗР объем Vк,
превышающий значение минимального значения объема нефтепродукта, измеренное УЗР
за время одного измерения Vmin(Vmin ≥
Г.2.2. Выполнение измерений
КМХ проводят в любой точке рабочего диапазона расхода, имеющего место на момент проведения. При КМХ УЗР проводят не менее трех измерений.
При каждом измерении СОИ автоматически регистрирует, вычисляет и индицирует на экране монитора АРМ оператора значения:
- объема нефтепродукта, прошедшего через рабочий счетчик (Vi ), м3;
- объема нефтепродукта,
прошедшего через контрольный счетчик
м3.
Г.3. Определение абсолютного отклонения значений объемов
Абсолютное отклонение значений объема, измеренного рабочим УЗР, от объема, измеренного контрольно - резервным УЗР не превышает суммы абсолютных погрешностей измерений объема двух УЗР, т.е. для каждого i-го измерения проверяют выполнение условия
(Г.1)
где 0,3 - сумма пределов относительной погрешности измерений объема обоих УЗР, %.
При невыполнении условия (Г.1) проводят внеочередную поверку обоих счетчиков.

Рисунок Г.1 Принципиальная технологическая схема УУНП
|
Тип УЗР__________________ Заводской № _____________________№ линии УУНП________________ |
|
|
Тип резервного-контрольного УЗР________________________ Заводской №_________________________ |
|
|
Нефтепродукт__________________________________________________ |
|
|
Условие контроля для каждого измерения: |
|
Результаты контроля метрологических характеристик УЗР
|
№ измерения |
Технологические параметры нефтепродукта |
Vi , м3 |
|
|
||
|
Qi, м3/ч |
ti, °C |
Рi, МПа |
||||
|
1 |
|
|
|
|
|
|
|
2 |
|
|
|
|
|
|
|
3 |
|
|
|
|
|
|
|
… |
|
|
|
|
|
|
Заключение: УЗР № ________ годен (не годен) к дальнейшей эксплуатации.
Дата проведения КМХ «____»____________ 200__г.
Подписи лиц, проводивших КМХ:
|
От поставщика |
_______________________ |
(…………………….) |
|
От потребителя |
_______________________ |
(…………………….) |
|
|
|
|