//
ТехЛит.ру
- крупнейшая бесплатная электронная интернет библиотека для "технически умных" людей.
WWW.TEHLIT.RU - ТЕХНИЧЕСКАЯ ЛИТЕРАТУРА

:: Алготрейдинг::


АЛГОТРЕЙДИНГ
шаг за шагом
с нуля по урокам!

Торговые роботы на PYTHON, BackTrader,
Pandas, Pine Script для TradingView. Связка с брокерами, телеграм и легкими приложениями.


МЕЖДУНАРОДНЫЙ                                          ИСО

СТАНДАРТ                                                              9004-4

Первое издание

1993-06-15

АДМИНИСТРАТИВНОЕ УПРАВЛЕНИЕ КАЧЕСТВОМ И ЭЛЕМЕНТЫ СИСТЕМЫ КАЧЕСТВА.

Часть 4. Руководящие указания по улучшению качества

Номер ссылки ИСО 9004-4:1993

ПРЕДИСЛОВИЕ

ИСО (Международная организация по стандартизации) является всемирной федерацией национальных организаций по стандартизации (комитеты-члены ИСО). Разработка международных стандартов обычно осуществляется техническими комитетами ИСО. Каждый комитет-член, заинтересованный в деятельности, для которой был создан технический комитет, имеет право быть представленным в данном комитете. Международные правительственные и неправительственные организации, имеющие связи с ИСО, также принимают участив в этой работе. ИСО тесно взаимодействует с Международной электротехнической комиссией (МЭК) по всем вопросам стандартизации в области электротехники,

Проекты международных стандартов, принятые техническими комитетами, рассылаются комитетам-членам на голосование. Публикация в качестве международных стандартов требует одобрения по меньшей мере 75% комитетов-членов, принимающих участив в голосовании.

Международный стандарт 9004-4 был подготовлен Подкомитетом 2 «Системы качества» Технического комитета ИСО/ТК 176 «Административное управление качеством и обеспечение качества».

ИСО 9004 состоит из следующих частей под общим наименованием «Административное управление качеством и элементы системы качества»:

Часть 1. Руководящие указания

Часть 2. Руководящие указания по услугам

Часть 3. Руководящие указания по обработанным материалам

Часть 4. Руководящие указания по улучшению качества

Часть 5. Руководящие указания по программам обеспечения качества

Часть 6. Руководство по обеспечению качества при управлении проектом

Часть 7. Руководящие указания по управлении конфигурацией

Часть 1 является пересмотренным вариантом стандарта ИСО 9004-87.

Приложение А является неотъемлемой частью данного стандарта. Приложение В дается только для сведения.

ВВЕДЕНИЕ

При внедрении системы качества (как указано в стандарте ИСО 9004) администрация предприятия должна убедиться в том, что эта система будет способствовать непрерывному улучшению качества. Постоянной целью управления на всех уровнях должно быть стремление удовлетворить запросы потребителя и непрерывное улучшение качества.

Качество изделий и услуг имеет большое значение для конкурентоспособности. Непрерывное улучшение качества необходимо, чтобы обеспечить предприятию конкурентоспособность. Следует подчеркнуть, что необходимо учесть все инновационные стратегии для введения новых изделий, услуг или процессов и непрерывного улучшения качества.

Мотивация для улучшения качества возникает из необходимости обеспечить особую ценность производимой продукции для потребителя и в наибольшей степени удовлетворить его запросы. Каждый сотрудник предприятия должен развивать в себе сознательную озабоченность тем, что каждый процесс может быть осуществлен с большей эффективностью и результативностью, а также с наименьшими издержками и наименьшим потреблением ресурсов.

Повышение эффективности и результативности выгодно потребителям, предприятию и его сотрудникам и обществу в целом. Непрерывное улучшение качества дает возможность предприятию конкурировать, а его сотрудникам – вносить свой вклад в деятельность предприятия, расти и совершенствоваться.

МЕЖДУНАРОДНЫЙ СТАНДАРТ                                      ИСО 9004-4-93

АДМИНИСТРАТИВНОЕ УПРАВЛЕНИЕ КАЧЕСТВОМ И ЭЛЕМЕНТЫ СИСТЕМЫ КАЧЕСТВА.

Часть 4. Руководящие указания по улучшению качества

1 Область применения

Данный стандарт предлагает руководящие положения по осуществлению непрерывного улучшения качества на предприятии.

Способы принятия и осуществления этих руководящих положений зависят от таких факторов, как уровень культуры производства, размер и характер предприятия, типы предлагаемых изделий и услуг, а также требования рынка и потребителя. Поэтому предприятие должно разработать процесс улучшения качества в соответствии с собственными потребностями и возможностями.

Данный стандарт не предназначен для целей договорного, регулирующего или сертификационного применения.

2 Нормативные ссылки

Приведенные ниже стандарты содержат положения, которые посредством ссылок на них в настоящем тексте, являются частью стандарта ИСО 9004 в качестве составляющих ее положений. На момент публикации данного документа действовало указанное издание. Все стандарты могут быть подвергнуты пересмотру, поэтому сторонам, участвующим в соглашениях, основанных на данной части стандарта ИСО 9004, рекомендуется следить за новейшими изданиями указанного далее стандарта. Члены МЭК и ИСО ведут регистрацию действующих в текущий момент международных стандартов.

ИСО 8402-…1 Управление качеством и обеспечение качества. Словарь.

1 Будет опубликован. (Пересмотр стандарта ИСО 8402-86).

3 Определения

Для целей данной части стандарта ИСО 9004 применимы определения, приведенные в стандарте ИСО 8402 и указаны далее.

3.1 Процесс – совокупность взаимосвязанных ресурсов и действий, преобразующих входящий потока выходящий.

Примечание 1. Ресурсы могут включать в себя персонал, производственные мощности, оборудование, технологию и методологию.

3.2 Система поставки – совокупность взаимосвязанных процессов, обеспечивающих приемку входящих потоков от поставщиков, увеличение их ценности и предоставление выходящих потоков потребителям.

Примечания.

2. Входящий и выходящий потоки могут представлять собой или изделия, или услуги.

3. Потребители и поставщики могут быть или внутри предприятия, или вне его.

4. Элемент системы поставки показан на рис. 1.

Рис. 1 Элемент системы поставок

3.3 Улучшение качества – действия, предпринимаемые во всех подразделениях предприятия и направленные на увеличение эффективности и результативности деятельности и технологических процессов в интересах как предприятия, так и потребителей.

3.4 Потери из-за качества – потери, вызванные недостаточной реализацией потенциальных возможностей ресурсов для технологических процессов и соответствующей деятельности.

Примечание 5. Примерами потерь из-за качества могут быть: неудовлетворение потребителей, невозможность увеличить ценность продукции для потребителя, предприятия или сообщества, а так же непроизводительный расход ресурсов. Потери из-за качества – один из элементов, определяющих затраты на качество (п. 4.3).

3.5 Превентивное действие – действие, предпринятое для того, чтобы исключить причины потенциального несоответствия, дефекта или другого нежелательного явления и таким образом предотвратить эти явления.

3.6 Корректирующее действие – действие, предпринятое для того, чтобы исключить причины существующего несоответствия, дефекта или другого нежелательного явления и таким образом предотвратить повторение этих явлений.

Примечание 6. Корректирующие действия в отношении выходящих потоков включают ремонт, доработку или регулировку, выполненные для устранения несоответствующих, дефектных или нежелательных по какой-то причине выходящих потоков.

4 Основополагающие концепции

4.1 Принципы улучшения качества

Качество изделий, услуг или других выходящих потоков предприятия определяется тем, насколько удовлетворены запросы потребителя, который их использует, и зависит от эффективности и результативности процессов, обеспечивающих производство этой продукции и его поддержку.

Улучшение качества достигается за счет улучшения технологических процессов. Каждый вид деятельности или элемент работы предприятия состоит из одного или нескольких процессов.

Улучшение качества представляет собой непрерывную деятельность, направленную на регулярное повышение эффективности и результативности технологического процесса.

Усилия по улучшению качества в первую очередь следует направлять на постоянный поиск возможностей улучшения, а не на выявление таких возможностей в результате уже возникшей проблемы.

Корректировка выходящих потоков технологического процесса уменьшает или исключает уже возникшую проблему. Превентивные и корректирующие действия исключают причины возникновения проблемы или уменьшают их значимость, а следовательно, исключают или уменьшают вероятность их возникновения в будущем. Таким образом, превентивные и корректирующие действия улучшают технологический, процесс на предприятии и являются критическими для улучшения качества.

4.2 Внешние условия для улучшения качества

4.2.1 Ответственность и руководство администрации Ответственность и руководство в вопросах создания внешних условий для непрерывного улучшения качества возлагается на самый высокий уровень управленческой администрации. Администраторы осуществляют руководство и выполнение обязательств, необходимые для создания внешних условий для улучшения качества, за счет собственных действий, постоянного наличия и использования ресурсов. Администраторы проводят улучшение качества путем доведения до сведения целей и задач, непрерывного улучшения организации собственного труда, поддержки создания внешних условий для открытой информационной связи, коллективной работы и уважения к индивидуальности, а также предоставления возможности каждому сотруднику предприятия улучшать организацию своего трудового процесса.

4.2.2 Ценности, отношение и поведение

Внешние условия для улучшения качества часто требуют новой совокупности совместных ценностей, отношений и поведенческих норм, сфокусированных на удовлетворении запросов потребителя и устанавливающих все более перспективные цели. В число наиболее важных для улучшения качества ценностей, отношений и поведенческих норм входят:

-       фокусирование внимания на удовлетворение запросов потребителя, как внутреннего, так и внешнего;

-       включение всей системы поставок от поставщика к потребителю в систему улучшения качества;

-       демонстрация выполнения своих обязательств, руководящей позиции и преданности делу со стороны администрации;

-       подчеркивание того, что улучшение качества составляет часть работы каждого сотрудника, как при коллективной, так и при индивидуальной работе;

-       адресное распределение проблем, связанных с улучшением технологического процесса;

-       непрерывное улучшение всех технологических процессов;

-       установление открытой информационной связи с доступом к данным;

-       поощрение коллективной работы и уважение к индивидуальности;

-       принятие решений на основе анализа данных.

4.2.3 Цели улучшения качества

Цели улучшения качества долины быть установлены для всех подразделений предприятия. Они должны быть тесно связаны с общими деловыми целями и обеспечивать направленность на наиболее полное удовлетворение запросов потребителя, а также на повышение эффективности и результативности технологического процесса. Цели улучшения качества доданы быть определены так, чтобы процесс поддавался измерению. Они должны быть доступными для понимания, перспективными и значимыми для дела. Стратегия достижения этих целей долина быть понята и согласована теми, чья совместная работа должна обеспечивать их достижение. Цели улучшения качества должны регулярно пересматриваться и страдать изменение запросов потребителя.

4.2.4 Взаимосвязь и коллективная работа

Открытая связь и коллективная работа снимают организационные и личные барьеры, влияющие на эффективность, результативность и постоянное улучшение процессов. Открытая связь и коллективная работа должны распространяться на всю систему поставки, включая поставщиков и потребителей. Открытая связь и коллективная работа требуют доверия. Доверие особенно важно в отношении каждого, кто участвует в идентификации и осуществлении возможных улучшений.

4.2.5 Признание заслуг

Признание заслуг поощряет действия, соответствующие необходимым для улучшения качества ценностям, отношениям и поведенческим нормам (п. 4.2.2).

Достигающее своей цели признание заслуг подчеркивает совершенствование и рост отдельных сотрудников и учитывает факторы, влияющие на их работу (т.е. возможности организации, внешние условия). Кроме того, признание заслуг подчеркивает характеристики коллективной работы и коллективное признание, а также поощряет частую и неформальную обратную связь.

Примечание 7. Система признания заслуг должна быть связана с системой вознаграждения. В частности, система вознаграждений не должна провоцировать разрушительную внутреннюю конкуренцию.

4.2.6 Обучение и подготовка

Продолжающееся обучение имеет большое значение для каждого сотрудника. Программы обучения и подготовки важны для создания и сохранения внешних условий, необходимых для улучшения качества. Все сотрудники предприятия, включая администрацию самого высокого уровня, должны быть обучены и подготовлены в соответствии с практикой и методикой системы качества применительно к соответствующим методам улучшения качества. Это включает использование средств и способов улучшения качества (см. приложение А). Все программы обучения и подготовки должны быть проанализированы на соответствие с принципами и методиками системы качества. Эффективность обучения и подготовки должна регулярно оцениваться. Оторванная от практического применения подготовка редко бывает эффективной (п. 7.3).

4.3 Потери из-за качества

Возможности уменьшить потери, связанные с качеством, определяют направленность усилий по улучшению качества. Потери из-за качества должны быть соотнесены с вызывающими их процессами. Важно хотя бы оценить те потери из-за качества, которые плохо поддаются измерению, например утрату доверия потребителя и недостаточное использование человеческого потенциала. Предприятия должны снижать потери из-за качества за счет использования каждой возможности улучшить качество.

5 Управление улучшением качества

Хотя применение любого из указанных в приложении А способов обеспечивает некоторое постепенное улучшение, но их полный потенциал может быть реализован только при координированном применении внутри одной структурной схемы. Это требует организации, планирования и измерений улучшения качества, а также анализа всех видов деятельности по улучшению качества.

5.1 Организация улучшения качества

Эффективный способ организации улучшения качества, идентифицирует возможности улучшения качества как вертикально внутри организационной иерархии, так и горизонтально в процессах, перетекающих через организационные границы. Организация улучшения качества должна быть направлена на:

-       средства обеспечения политики, стратегии, основных целей улучшения качества, общее руководство, поддержку и широкую координацию деятельности предприятия по улучшению качества:

-       средства идентификации нужд и целей межфункционального улучшения качества и распределения ресурсов, необходимых для их обеспечения;

-       средства достижения целей улучшения качества в результате коллективной деятельности в сферах непосредственных обязанностей и компетенции;

-       средства поощрения каждого сотрудника предприятия в связи с выполнением деятельности по улучшению качества, связанной с их работой, и координации этой деятельности;

-       средства анализа и оценки прогресса в области деятельности, связанной с улучшением качества.

Внутри организационной иерархии обязанности по улучшению качества включают:

-       управленческие процессы, такие как определение задач предприятия, стратегическое планирование, уточнение ролей и обязанностей, охватывающих распределение ресурсов, обеспечение обучения и подготовки, а также признание заслуг;

-       идентификацию и планирование непрерывного улучшения рабочих процессов предприятия;

-       идентификацию и планирование непрерывного улучшения вспомогательных административных процессов на предприятии;

-       измерение и отслеживание снижения потерь из-за качества;

-       создание и сохранение внешних условий, обеспечивающих возможности и задания для всех сотрудников предприятия по непрерывному улучшению качества.

В отношении процессов, перетекающих за организационные границы, обязанности по улучшению качества включают:

-       определение и согласование цели каждого процесса и ее связи с целями предприятия;

-       установление и поддержание взаимосвязи между отделами;

-       идентификацию внутренних и, внешних потребителей процесса и определение их запросов и ожиданий;

-       преобразование запросов и ожиданий потребителя в конкретные потребительские требования;

-       идентификацию поставщиков процесса и сообщение им сведений о запросах и ожиданиях их потребителей;

-       поиск возможностей улучшения процесса, распределение ресурсов для улучшения и надзор за осуществлением этих улучшений.

5.2 Планирование улучшения качества

Цели и планы улучшения качества должны составлять часть производственного плана предприятия.

Администрация должна установить цели улучшения качества в самом широком смысле, включая снижение потерь из-за качества. Планы должны разрабатываться в пределах цикла производственного планирования в целях стратегического руководства и выбора направления для достижения этих целей улучшения качества и осуществления политики качества. Эти планы должны учитывать наиболее важные потери из-за качества и распространяться на все функции и уровни предприятия.

В разработку планов улучшения качества должны включаться все сотрудники предприятия наряду с поставщиками и потребителями. Всеобщее участие обеспечивает значительное увеличение возможностей для улучшения.

Планы улучшения качества часто осуществляются через комплекс специальных проектов или видов деятельности по улучшению качества. Администрация должна позаботиться об отслеживании и контроле такой деятельности по осуществлению, чтобы обеспечить их интеграцию с общими целями и производственными планами предприятия.

Планы по улучшению качества фокусируются на новых идентифицированных возможностях и на тех областях, где достигнут недостаточный прогресс. Процесс планирования получает входящую информацию со всех уровней предприятия, из анализа достигнутых результатов, а также от потребителей и поставщиков.

5.3 Измерение улучшений качества

Предприятие должно разработать систему измерений, соответствующих характеру операций. Система объективных измерений должна быть установлена для идентификации и диагностики возможностей улучшений и для измерения результатов деятельности по улучшению качества. Хорошо разработанная система включает в себя измерения на единичном; отдельном, межфункциональном и общем (для предприятия) уровнях. Измерения должны быть связаны с потерями из-за качества в отношении удовлетворения запросов потребителя, эффективности процесса и социального ущерба.

a)      Мера потерь из-за качества, связанных с неудовлетворением запросов потребителя, может основываться на информации, полученной от существующих в текущий момент и потенциальных потребителей, из обзоров о конкурирующих изделиях и услугах, из отчетов об эксплуатационных характеристиках изделий и услуг; на данных об изменениях доходов; на результатах стандартного контроля, проводимого обслуживающим персоналом; а также на информации от сотрудников по сбыту и обслуживанию и на жалобах потребителей.

b)     Мера потерь из-за качества, связанных с эффективностью процесса, может основываться на данных о трудозатратах, использовании капиталов и материалов, производстве, сортировке, исправлении или отбраковке несоответствующих требованиям продуктов производственного процесса,  перерегулировке в ходе процесса, времени на ожидание и на рабочий цикл, выполнении поставок, чрезмерных усложнениях конструкции, размере запасов и статистических показателях возможностей технологического процесса и его стабильности.

c)      Мера потерь из-за качества, связанных с социальным ущербом, может основываться на недостаточности реализации человеческого потенциала (например, по данным отчетов о степени удовлетворенности служащих) на данных об ущерба в результате загрязнения, удаления отходов и неэкономичного расходования ограниченных ресурсов.

Фактор изменчивости является общим для всех измерений. Выявленные измерениями тенденции должны быть обработаны статистически. Измерение и отслеживание тенденций от «исходной линии» предыдущих эксплуатационных характеристик имеет большое значение в дополнение к установлению и достижению заданных в числовом выражении целей. Измерение обеспечивает фактическое обоснование для идентификации проблемы.

Результаты измерений должны быть документированы и рассматриваться как составная часть административного отчета и контрольной деятельности предприятия. Люди и предприятия, вовлеченные в процесс улучшения качества, должны быть информированы об их достижениях в такой форме, которая является значимой и измеримой с их точки зрения.

5.4 Анализ деятельности по улучшению качества

Регулярный анализ деятельности по улучшению качества должен проводиться на всех уровнях административного управления для обеспечения того, что:

-       предприятие, на котором осуществляется улучшение качества, функционирует эффективно;

-       планы по улучшению качества адекватны и выполняются;

-       измерения улучшений качества адекватны, соответствуют конкретным условиями указывают на достаточный прогресс;

-       результаты анализа используются в следующем цикле планирования. При идентификации любых несоответствий должны быть предприняты соответствующие действия.

6 Методология улучшения качества

Получаемая от улучшения качества выгода будет постепенно накапливаться, если предприятие осуществляет проекты по улучшению качества и соответствующую деятельность как последовательную регулярную систему мер, основанных на сборе и анализе данных.

6.1 Вовлечение всего предприятия

На предприятии с достаточно хорошей мотивацией и управлением улучшением качества некоторое количество проектов или видов деятельности по улучшению качества различной степени сложности будет непрерывно предприниматься и осуществляться всеми сотрудниками и на всех уровнях предприятия. Проекты и деятельность такого рода станут частью нормальной работы каждого сотрудника и будут варьироваться от таких, которые требуют наличия межфункциональных или управленческих коллективов, до таких, которые будут выбраны и осуществлены отдельными сотрудникам или коллективами.

Проекты или виды деятельности по улучшению качества обычно начинаются с признания возможности улучшения. Это признание может быть основано на измерении потерь из-за качества и/или сравнении с конкурирующими образцами (реперные точки) продукции предприятий, признанных лидерами в конкретной области. Однажды определенный. проект или вид деятельности по улучшению качества развивается на протяжении ряда этапов и завершается осуществлением превентивных или корректирующих действий в отношении процесса с целью достижения и сохранения нового, улучшенного, уровня функционирования. По завершении проектов или видов деятельности по улучшению качества, выбираются и осуществляются новые проекты или виды деятельности по улучшению качества.

6.2 Инициирование проектов или видов деятельности по улучшению качества

Все сотрудники предприятия вовлекаются в инициирование проектов и видов деятельности по улучшений качества. Необходимость, объем и важность проекта или вида деятельности по улучшению качества должны быть четко определены и продемонстрированы. Это определение должно включать соответствующее обоснование и историческую справку, сведения о связанных с проектом потерях из-за качества и существующем состоянии, по возможности выраженные в характерных числовых выражениях. Проект или вид деятельности должны быть отнесены к какому-то лицу или коллективу, включая его лидера. Необходимо составить программу и адекватно распределить ресурсы. Должны быть предусмотрены положения о периодическом проведении анализа объема, программы, распределения ресурсов и наблюдаемого прогресса.

6.3 Исследование возможных причин

Целью этого этапа является возрастающее понимание природы улучшаемого процесса путем сбора, оценки и анализа данных. Сбор данных всегда должен проводиться в соответствии с тщательно разработанным планом. Важно исследовать возможные причины с наибольшей объективностью, без предвзятых суждений о возможных причинах превентивных или корректирующих действий. Тогда решения будут основаны на фактах.

6.4 Установление причинно-следственных связей

Данные подвергаются анализу с целью заглянуть в сущность улучшаемого процесса и сформулировать возможные причинно-следственные связи. Важно выявить различия между совпадением и причинно-следственной связью. Связь, которая обнаруживает высокую степень соответствия с данными, нуждается а проверке и подтверждении на основе новых данных, собранных по тщательно разработанному плану.

6.5 Осуществление превентивных и корректирующих действий

После установления причинно-следственных связей должны быть разработаны и оценены альтернативные предложения о превентивных и корректирующих действиях в отношении выявленных причин. Преимущества и недостатки каждого предложения должны быть проверены сотрудниками предприятия, которые будут вовлечены в осуществление этих действий. Успех осуществления зависит от сотрудничества всех участников.

Примечание 8. Улучшения качества достигаются в результате превентивных или корректирующих процесс действий для получения более удовлетворительных результатов и/или уменьшения частоты неудовлетворительных результатов. Применение только корректирующих мер в отношении результатов процесса, таких как ремонт, доработка или сортировка, влечет за собой потери, связанные с качеством.

6.6 Подтверждение улучшения

После осуществления превентивных или корректирующих действий должны быть собраны и проанализированы соответствующие данные для подтверждения того, что улучшение достигнуто. Подтверждающие данные должны быть собраны на той же основе, что и данные для исследования и установления причинно-следственных связей. Нужно также провести исследования желательных и нежелательных побочных явлений, которые могли произойти.

Если после осуществления превентивных или корректирующих действий продолжают появляться нежелательные результаты примерно с той же частотой, может возникнуть необходимость пересмотреть определение проекта или вида деятельности по улучшению качества, вернувшись на этап инициирования.

6.7 Закрепление достигнутого успеха

После подтверждения улучшения качества необходимо его закрепить. Обычно это включает в себя изменение технических условий и/или рабочих или административных процедур и методик, необходимого обучения и подготовки, а также гарантию того, что эти изменения становятся составляющей частью содержания деятельности каждого сотрудника, которого это касается. Улучшенный процесс после этого нуждается в контроле на новом уровне функционирования.

6.8 Продолжение улучшения

Если желаемое улучшение достигнуто, должны быть выбраны и осуществлены новые проекты и виды деятельности по улучшению качества. Поскольку дополнительные улучшения качества всегда возможны, проект или вид деятельности, направленные на улучшение качества, могут быть повторены на основе объективных показателей. Рекомендуется установить приоритеты и временные пределы для каждого проекта или вида деятельности по улучшению качества. Временные пределы не должны ограничивать эффективные виды деятельности по улучшению качества.

Примечание 9. Цикл «планирование-исполнение-проверка-действие» используется для непрерывного улучшения качества. Методология улучшения качества в этой части стандарта ИСО 9004 обращает основное внимание на фазы «проверки-действия» данного цикла.

7 Вспомогательные средства и способы

Решения, основанные на анализе ситуаций и данных, играют ведущую роль в проектах и видах деятельности по улучшению качества. Успех этих проектов и видов деятельности зависит от правильного применения средств и способов, разработанных для намеченных целей.

7.1 Средства, применяемые для числовых данных

По возможности, решения по улучшению качества долины быть основаны на числовых данных. Решения, рассматривающие различия, тенденции и изменения числовых данных, должны быть основаны на правильной статистической интерпретации.

7.2 Средства, применяемые для нечисловых данных

Некоторые решения, связанные с улучшением качества, могут быть основаны на нечисловых данных. Такие данные играют важную роль в маркетинге, исследовании, разработке и а управленческих решениях. Соответствующие средства должны быть использованы для правильной обработки данных такого рода при их преобразовании в полезную для принятия решений информацию.

7.3 Подготовка для применения средств и способов

Все сотрудники предприятия должны получить подготовку по применению средств и способов улучшения качества, направленную на улучшение их рабочих процессов. Обучение в отрыве от практического применения редко бывает эффективным. В приложении А рассмотрены некоторые средства и способы из множества разработанных. В табл. 1 перечислены эти средства и способы и их применение для улучшения качества. В особых случаях могут быть применимы другие средства и способы.

Таблица 1. Средства и способы, применяемые для улучшения качества

Под-пункт

Средства и способы

Применение «

А.1

Форма для сбора данных

Систематический сбор данных для получения ясного представления фактов

Средства и способы для нечисловых данных

А.2

Диаграмма сродства

Распределение по группам большого количества людей, мнений или интересов относительно конкретной темы

A.3

Реперные точки

Сравнение процесса с теми, которые признаны лидирующими, для идентификации возможностей улучшения качества

А.4

Мозговая атака

Идентификация возможных решений в отношении проблем и потенциальных возможностей улучшения качества

А.5

Причинно-следстаенная диаграмма

Анализ и сообщение причинно-следственных связей.

 

 

Облегчение решения проблемы от ее признака до причины

А.6

Карта технологического процесса

Описание существующего процесса. проектирование нового процесса

А.7

Древовидная диаграмма

Выявление связи между предметом рассмотрения и его компонентами

Средства и способы для числовых данных

А.8

Контрольная карта

Оценка стабильности процесса (при диагностике).

 

 

Определение необходимости регулировки процесса или отсутствия такой необходимости (при контроле).

 

 

Подтверждение улучшения процесса (при подтверждении)

А.9

Гистограмма

Показ характера изменчивости данных.

 

 

Сообщение визуальной информации о ходе процесса.

 

 

Принятие решений о точке фокусирования усилий по улучшению

А.10

Диаграмма Парето

Показ (в порядке важности) вклада каждого компонента в общий результат.

 

 

Классификация по важности возможностей .улучшения

А.11

Диаграмма разброса

Обнаружение и подтверждение зависимостей между двумя связанными наборами данных.

 

 

Подтверждение ожидаемых зависимостей между двумя связанными наборами данных

Приложение А

(нормативное)

Вспомогательные средства и способы

Это приложение представляет некоторые из наиболее общих средств и способов, способствующих улучшению качества. Нижеследующие средства и способы применимы при анализе числовых и нечисловых данных. В первую очередь представлена форма для сбора данных, поскольку она применима для обоих типов данных. Далее указаны средства для анализа цифровых данных, а затем для анализа нечисловых данных.

Каждое средство или способ представлены в следующем виде:

а) применение – использование средства или способа для улучшения качества;

b) описание – краткое описание средства или способа;

с) процедура – поэтапное представление процедуры использования средства или способа;

d) пример – пример использования некоторых средств или способов

А.1 Форма для сбора данных

А.1.1 Применение

Форма для сбора данных используется при систематическом сборе данных для попущения ясного представления фактов.

А.1.2 Описание

Форма для сбора данных представляет собой шаблон для записи собранных данных. Она помогает представить собранные данные в удобной форме и облегчить проведение их анализа.

А.1.3 Процедура

а) Установите конкретную цель сбора данных (адресуемые вопросы).

b) Идентифицируйте данные, требуемые для достижения поставленной цели (адрес вопросов).

с) Определите, как и кем будет проводиться анализ данных (статистические средства).

d) Составьте форму для записи данных. Обеспечьте при этом место для записи информации о том:

- кто собрал эти данные,

- где, когда и как данные были собраны.

е) Проверьте форму, собрав и записав в нее некоторое количество данных.

f) Проанализируйте и измените форму, если требуется.

А.1.4 Пример

Количество дефектов каждого типа, связанных с каждой причиной, при воспроизведении документов, может быть указано в форме, представленной в табл. А.1.

Таблица А.1 Форма для сбора данных

Типы дефектов

Причина дефектов

Пропущен­ные страницы

Смазанные копии

Пробитые насквозь знаки

Количество страниц с нарушением последова­тельности

Всего

Замятие в машине

 

 

 

 

 

Влажность

 

 

 

 

 

Тонер

 

 

 

 

 

Состояние оригиналов

 

 

 

 

 

Другие (указать)

 

 

 

 

 

 

 

 

 

 

 

 

 

 

 

Всего

 

Кто собрал данные:

Дата:

Где:

Как:

 

 

 

 

 

 

А.2 Диаграмма сродства

А.2.1 Применение

Диаграмма сродства используется при распределении по группам большого количества идей, мнений или интересов по конкретной теме.

Описание

При сборе большого количества данных о различных идеях, мнениях и интересах, связанных с одной темой, это средство дает возможность организовать информацию в группы на основе естественных связей, существующих между ними. Этот процесс предназначен для стимуляции творческих способностей и полного участия. Он более эффективен в небольших группах (рекомендуется максимальное количество членов в группе, равное восьми), в которых сотрудники привыкли работать вместе. Это средство часто используется для организации идей, возникших в ходе «мозговой атаки».

А.2.2 Процедура

a)      Объявите тему изучения в самых широких понятиях (подробности могут вызвать предвзятость при ответе).

b)     Запишите как можно больше отдельных идей. мнений или интересов на карточках (по одной на карточке).

c)      Смешайте карточки и хаотически распределите их на большом столе.

d)     Сгруппируйте взаимосвязанные карточки следующим образом:

-       рассортируйте карточки, которые кажутся взаимосвязанными, по группам;

-       ограничьте количество групп при условии, что одна карточка не может составлять всю группу;

-       выберите или придумайте карточку с заголовком, который отражает содержание каждой группы;

-       поместите такую карточку с заголовком поверх карточек одной группы.

e)      Перенесите информацию с карточек на бумагу, разбив на группы.

А.2.3 Пример

Требования к телефонному автоответчику представлены на рис. А.2 и в табл. А.2.

Рис. А.1 Хаотическое расположение, как на этапе А.2.2 с)

Таблица А.2 Данные, организованные по группам, как на этапе А.2.2 е)

Сообщения переменной длины

Входящие сообщения

Отметка даты повремени.

 

Не подсчитывает количество случаев «повешенной трубки».

 

Указывает количество сообщений

 

Секретный код доступа.

Конфиденциальность

Розетка наушников

 

Ясные инструкции.

Инструкции

Карточка быстрой справки

 

Элементы управления имеют ясную маркировку

Элементы управления

Легко использовать.

 

Может работать от дистанционного телефона

 

Легко стереть.

Стирание

Стирание «избранных» сообщений

 

A.3 Реперные точки

А.3.1 Применение

Метод реперных точек используется для сравнения процесса с теми, которые имеют признанное лидерство, с целью идентификации возможностей улучшения качества.

A.3.2 Описание

Метод реперных точек сравнивает процессы и рабочие характеристики изделий и услуг с признанными лидерами. Он позволяет идентифицировать цели и установить приоритеты для подготовки планов, которые приведут к конкурентным преимуществам на рынке.

A.3.3 Процедура

а) Определите пункты для реперных точек:

- пункты должны представлять собой ключевые характеристики процессов и их результатов;

- реперные точки для процесса и его результатов должны быть непосредственно связаны с потребностями потребителя.

b) Определите, по отношению к кому устанавливаются реперные точки:

- типичными предприятиями могут быть прямые конкуренты и/или неконкуренты, которые признаны лидерами по данному пункту, представляющему интерес.

с) Соберите данные:

- данные о рабочих характеристиках процесса и запросах потребителя могут быть получены такими средствами, как непосредственный контакт, обзоры, интервью, личные и профессиональные контакты, технические журналы.

d) Организуйте данные и проведите их анализ:

- анализ направлен на установление наилучших практических целей по всем соответствующим пунктам.

е) Установите реперные точки:

- идентифицируйте возможности улучшения качества на основе запросов потребителей и рабочих характеристик, достигнутых конкурентами и неконкурентами.

А.4 «Мозговая атака»

А.4.1 Применение

«Мозговая атака» используется для идентификации возможных решений проблем и потенциальных возможностей улучшения качества.

А.4.2 Описание

«Мозговая атака» – это способ освободить творческое мышление коллектива для создания и выяснения перечня идей, проблем или исходных положений.

А.4.3 Процедура

Процедура складывается из двух фаз.

а) Фаза генерации идей

Организатор рассматривает основные направления «мозговой атаки» и задачу соответствующего собрания, затем члены коллектива высказывают ряд идей. Целью является генерация максимального количества идей.

b) Фаза уточнения

Коллектив рассматривает список высказанных идей, чтобы обеспечить их всеобщее понимание. Оценка идей произойдет по завершении собрания, организованного для проведения «мозговой атаки».

Основные направления «мозговой атаки» заключаются в том, что:

-       идентифицируется организатор;

-       ясно объявляется задача собрания для «мозговой атаки»;

-       все члены коллектива выступают по очереди и высказывают по одной идее;

-       по возможности, члены коллектива развивают и дополняют идеи, высказанные другими;

-       на этой стадии идеи не критикуются и не обсуждаются;

-       высказанные идеи записываются так, чтобы все их видели;

-       процесс продолжается до тех пор, пока не прекратится поток идей;

-       все высказанные идеи рассматриваются для уточнения.

А.5 Причинно-следственная диаграмма

А.5.1 Применение

Причинно-следственная диаграмма используется для:

-       анализа причинно следственных связей;

-       сообщения о причинно-следственных связях и

-       облегчения решения проблемы от ее признака до причины.

А.5.2 Описание

причинно-следственная диаграмма применяется для исследования и демонстрации связи между данным явлением (например, отклонениями характеристик качества) и его потенциальными причинами. Несколько потенциальных причин классифицируются по основным категориям и подкатегориям, так что их представление напоминает скелет рыбы. Отсюда и вытекает еще одно известное наименование этой диаграммы – диаграмма «рыбьи кости».

А.5.3 Процедура

а) Ясно и осознанно определите явление.

b) Определите основные категории возможных причин.

Рассматриваются следующие факторы:

-       информационные системы и дата;

-       внешние условия;

-       оборудование;

-       материалы;

-       измерения;

-       методы;

-       люди.

с) Начните строить диаграмму, выделив наименование явления в прямоугольнике с правой стороны и располагая основные категории как «подачу» к «явлению» (см. рис. А.2).

d) Стройте диаграмму, продумывая и вписывая все причины следующего уровня от нижнего к более высокому уровню. Хорошо разработанная диаграмма будет иметь ответвления не менее двух уровней, а многие – три или более уровней (рис. А.3).

Рис. А.2 Первичная причинно-следственная диаграмма

Рис. А.З Развитие причинно-следственной диаграммы

Рис. А.4 Пример причинно-следственной диаграммы

Примечания:

10. Альтернативный метод построения причинно-следственной диаграммы предполагает проведение «мозговой атаки» для выявления возможных причин с последующей организацией их по категориям и подкатегориям с помощью диаграммы сродства.

11. В некоторых случаях перечисление основных этапов процесса в качестве основных категорий может иметь преимущество, например, когда в качестве улучшаемого явления рассматривается ход технологического процесса. При определении этих этапов часто бывает полезно использовать карту технологического процесса.

12. Построенная однажды диаграмма может стать «живым инструментом» при внесении в нее дальнейших уточнений по мере дальнейшего накопления знаний и опыта.

13. Часто диаграмму строят коллективно, но ее могут построить и отдельные сотрудники, обладающие соответствующими знаниями и опытом.

А.5.4 Пример

На рис. А.4 показана причинно-следственная диаграмма для случая фотокопирования плохого качества.

А.6 Карта технологического процесса

А.6.1 Применение

Карта технологического процесса используется для:

-       описания существующего процесса или

-       разработки нового процесса.

А.6.2 Описание

Карта технологического процесса представляет собой графическое представление этапов процесса, удобное для исследования возможностей улучшения путем накопления подробных сведений о фактическом протекании процесса. Рассматривая связь различных этапов с другими, часто удается выявить потенциальные источники неприятностей. Карты технологического процесса могут применяться ко всем аспектам любого процесса от поступления материалов до этапов продажи или обслуживания изделия. Карты технологического процесса строятся с помощью легко распознаваемых символов. Обычно используемые символы показаны на рис. А.5.

А.6.3 Процедура

А.6.3.1 Описание существующего процесса

a)      Идентифицируйте начало и конец процесса.

b)     Наблюдайте процесс целиком от начала до конца.

c)      Определите этапы процесса (действия, решения, входящие и выходящие потоки).

d)     Постройте черновой вариант карты технологического процесса.

e)      Рассмотрите черновой вариант карты с сотрудниками, участвующими в технологическом процессе.

f)      Улучшите карту на основе этого рассмотрения.

g)      Сверьте карту с фактическим технологическим процессом.

h)     Отметьте дату составления на карте технологического процесса для последующих ссылок и применения. (Она служит документом о фактическом протекании процесса и может также использоваться для идентификации возможностей улучшения).

А.6.3.2 Разработка нового процесса

a)      Идентифицируйте начало и конец процесса.

b)     Визуально представьте этапы будущего процесса (действия, решения, входящие и выходящие потоки).

c)      Определите этапы процесса (действия, решения, входящие и выходящие потоки).

d)     Постройте черновой вариант карты, представляющий процесс.

e)      Рассмотрите черновой вариант карты с сотрудниками, которые предположительно будут участвовать в процессе.

f)      Улучшите карту на основе этого рассмотрения.

g)      Отметьте дату составления на карте технологического процесса для последующих ссылок и применения. (Она служит документом о спроектированном ходе процесса и может также использоваться для идентификации возможностей улучшения проекта).

А.6.4 Пример

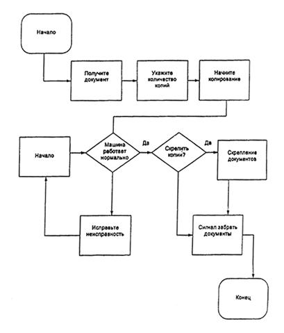
Карта технологического процесса, показанная на рис. А.6, представляет процесс воспроизведения документа.

Начальный и конечный этапы

Описание действия

Решение

Направление от одного действия к другому в последовательности

Рис. А.5 Символы на карте технологического процесса

А.7 Древовидная диаграмма

А.7.1 Применение

Древовидная диаграмма используется для показа связей между основной темой и ее составляющими.

А.7.2 Описание

Древовидная диаграмма разбивает основную тему на составляющие, представляя их систематическим образом. Идеи, сгенерированные в ходе «мозговой атаки» и представленные графически или совмещенные с диаграммой сродства, могут быть преобразованы в древовидную диаграмму, чтобы показать логические и последовательные звенья. Это средство может быть использовано при планировании и решении проблемы.

А.7.3 Процедура

a)      Ясно и просто объявите изучаемую тему.

b)     Определите основные категории темы. (Используйте «мозговую атаку» или карточки с заголовками с диаграммы сродства).

c)      Постройте диаграмму, расположив наименование темы а рамочное левой стороны. Постройте ответвления для основных категорий в поперечном направлении слева направо.

d)     Для каждой основной категории определите составляющие элементы и любые подэлементы.

e)      проанализируйте диаграмму, чтобы убедиться в отсутствии пробелов а логике или последовательности этапов.

Рис. А.6 Пример карты технологического процесса

A.7.4 Пример Древовидная диаграмма на рис. А.7 представляет телефонный автоответчик.

А.8 Контрольная карта

А.8.1 Применение

Контрольная карта используется для следующих целей.

a)      Диагностика: для оценки стабильности процесса.

b)     Контроль: для определения необходимости регулировки процесса или отсутствия такой необходимости.

c)      Подтверждение: для подтверждения улучшения процесса.

А.8.2 Описание

Контрольная карта представляет собой средство для различения отклонений, вызванных установленными или специальными причинами, от случайных отклонений, свойственных процессу. Случайные отклонения повторяются хаотически в предсказуемых пределах. Отклонения, вызванные установленными или специальными причинами, указывают на то, что некоторые факторы, влияющие на процесс, нуждаются в идентификации, исследовании и контроле.

Построение контрольных карт основано на математической статистике. Контрольные карты используют оперативные данные для установления пределов, внутри которых предполагается проводить будущие наблюдения, если процесс остается незатронутым установленными или специальными причинами. Дополнительную информацию о контрольных картах можно найти в соответствующих международных стандартах (например, ИСО 7870 и ИСО 8258, которые указаны в приложении В).

Примечание 14. Существует большое разнообразие методов контроля, применяемых ко всем видам измеримых или подсчитываемых характеристик процесса, изделия или любого результата. Предприятие должно обеспечить соответствующее обучение и разработать адекватную экспертизу способа построения и применения контрольных карт.

А.6.3 Процедура

a)      Выберите характеристики для применения контрольной карты.

b)     Выберите соответствующий тип контрольной карты.

c)      Примите решение относительно подгрупп (небольшого количества пунктов, для которых предполагается, что существуют только случайные отклонения), их размера и частоты отбора.

d)     Соберите и запишите данные по крайней мере по 20-25 подгруппам или используйте предварительно записанные данные.

e)      Рассчитайте статистические данные, характеризующие выборку для каждой подгруппы.

f)      Рассчитайте контрольные пределы на основе статистических данных выборок подгрупп.

g)      Постройте карту и график статистических данных подгрупп.

h)     Проверьте график по точкам вне контрольных пределов и для случаев, указывающих на присутствие установленных (специальных) причин.

i)       Примите решение о будущих действиях.

А.8.4 Пример

По данным табл. A.3 строят график, чтобы получить контрольную карту, представленную на рис. А.8.

Рис. А.7 Пример древовидной диаграммы

Таблица А.3. Данные о переполнении и статистические характеристики выборок (, R)

Ns подгруппы

X1

X2

X3

X4

X5

X

R

1

47

32

44

35

20

176

35,6

27

2

19

37

31

25

34

146

29,2

18

3

19

11

16

11

44

101

20,2

33

4

29

29

42

59

38

197

39,4

30

5

28

12

45

36

25

146

29,2

33

6

40

35

11

38

33

157

31,4

29

7

15

30

12

33

26

116

23.2

21

в

35

44

32

11

38

160

32,0

33

9

27

37

26

20

35

145

29,0

17

10

23

45

26

37

32

163

32,6

22

11

28

44

40

31

18

161

32,2

26

12

31

25

24

32

22

134

26,8

10

13

22

27

19

47

14

139

27.8

33

14

27

32

12

38

30

149

29.8

26

15

25

40

24

50

19

158

31,6

31

16

7

31

23

18

32

11

22,2

25

17

38

0

41

40

37

156

31,2

41

18

35

12

29

48

20

144

28.8

36

19

31

20

35

24

47

157

31.4

27

20

12

27

38

40

31

148

29,6

28

21

52

42

52

24

25

195

39.0

28

22

20

31

15

3

28

97

19.4

28

23

29

47

41

32

22

171

34,2

25

24

28

27

22

32

54

163

32,6

3,2

25

42

34

15

29

21

141

28,2

27

Всего:

746,6

686

Среднее

 = 29,86

 = 27,44

Величина в граммах

Рис. А.8 Контрольные карты и R для данных о переполнении

А.9 Гистограмма

Гистограмма используется для:

-       показа характера изменчивости;

-       сообщения визуальной информации о ходе процесса;

-       принятия решения о фокусе усилий по улучшению.

А.9.2 Описание

Данные представляют в виде ряда прямоугольников равной ширины и переменной высоты. Ширина представляет интервал внутри диапазона данных. Высота представляет количество значений внутри данного интервала. Характер изменения высоты показывает распределение значений данных. На рис. А.9 показаны четыре обычно встречающихся характера изменчивости. При изучении этих характеров модно получить представление о ходе процесса.

Нормальный

Скошенный

Бимодальный

Двойной

Рис. А.9 Обычно встречающиеся характеры гистограммы

А.9.3 Процедура

a)      Соберите значения данных.

b)     Определите диапазон данных, вычитая наименьшее значение характеристики из наибольшего.

c)      Определите количество интервалов на гистограмме (часто от 6 до 12) и разделите значение диапазона, определенного в пп. b), на количество интервалов, чтобы определить ширину каждого интервала.

d)     Разметьте горизонтальную ось в масштабе значений данных.

e)      Разметьте вертикальную ось в масштабе частоты (количество или процентное количество наблюдений).

f)      Вычертите высоту на каждом интервале, равную количеству значений данных, которые попадают в этот интервал.

Примечание 15. Можно составить форму для сбора данных, поскольку гистограмма создается на основе собранных данных. Такую форму часто называют «учетным листком».

А.9.4 Пример

Гистограмма на рис. А.10 представляет данные о заполнении для примера контрольной карты (табл. А.3).

Вес, г.

Рис. А.10 Пример гистограммы

А.10 Диаграмма Парето

А.10.1 Применение

Диаграмма Парето используется для:

-       демонстрации распределения каждого пункта в общем воздействии по порядку важности;

-       классификации возможностей улучшения по важности.

А. 10.2 Описание

Диаграмма Парето представляет собой простое графическое представление пунктов по степени важности от наиболее частых до наименее частых. Диаграмма Парето основана на принципе Парето, который гласит, что часто лишь небольшое количество пунктов влияют на значительную часть воздействия. При разграничении наиболее важных и наименее важных пунктов наибольшее улучшение будет достигнуто при наименьшем усилии.

Диаграмма Парето показывает (по убывающей) относительный вклад каждого пункта в общее воздействие. Относительный вклад может быть определен на основе количества явлений, или связанных с каждым пунктом затрат, или других мер влияния на воздействие. Для демонстрации относительного вклада каждого пункта используются блоки. Линия суммарной частоты показывает суммарный вклад всех пунктов.

А. 10.3 Процедура

a)      Выберите пункты для анализа.

b)     Выберите единицу измерения для анализа, например, количество явлений, затраты или другие меры влияния.

c)      Выберите период времени для анализа данных.

d)     Перечислите пункты в порядке убывания единицы измерения слева направо по горизонтальной оси. Категории, отражающие наименее значимые пункты, могут быть объединены в категорию под названием «другие». Поместите эту категорию на краю с правой стороны.

e)      Постройте две вертикальные оси, по одной с двух концов горизонтальной оси. Шкала слева должна быть градуирована в единицах измерения, и высота по этой оси должна быть равной сумме значений всех пунктов. Шкала справа должна быть такой же высоты и отградуирована от 0 до 100%.

f)      Над каждым пунктом вычертите прямоугольник, высота которого представляет значение для этого пункта в единицах измерения.

g)      Постройте линию суммарной частоты, складывая значения для каждого пункта слева направо (рис. А. 11).

h)     Используйте диаграмму Парето для идентификации наиболее важных для улучшения качества пунктов.

А.10.4 Пример

На рис. A.11 представлена диаграмма Парето для отчетов о неисправностях в работе телефона.

Примечание. Эта диаграмма показывает, что линии с шумом и разомкнутые линии составляют 72% сообщений о нарушениях в работе телефона, это указывает на самые большие возможности для улучшения.

Рис.А.11 Пример диаграммы Парето

A.11 Диаграмма разброса

А.11.1 Применение

Диаграмма разброса используется для выявления и демонстрации зависимостей между двумя связанными наборами данных и для подтверждения предполагаемых зависимостей между ними.

А. 11.2 Описание

Диаграмма разброса представляет графически исследуемые зависимости между двумя связанными наборами данных, появляющихся парами (например, (X, Y) – по одному из каждого набора). Диаграмма разброса показывает пары как скопление точек. Зависимости между связанными наборами данных устанавливают по форме этих скоплений.

Положительная зависимость между Х и Y означает, что увеличение значений Х связано с увеличением значений Y. При отрицательной зависимости увеличение Х связано с уменьшением Y.

Шесть наиболее часто встречающихся форм этих скоплений показаны на рис. А.12. Изучая эти формы, можно получить представление о зависимостях между этими наборами данных.

А.11.3 Процедура

a)      Соберите парные данные (X, Y) для двух связанных наборов данных, зависимость между которыми исследуется. Желательно иметь около 30 пар данных.

b)     Обозначьте оси Х и Y.

c)      Найдите минимальное и максимальное значения как для Х так и для Y и используйте эти значения для градуировки горизонтальной (X) и вертикальной (Y) осей. Обе они должны иметь примерно одинаковую длину.

d)     Постройте точки для парных ( X, Y ) данных. Если две пары данных имеют одинаковые значения, очертите эту точку окружностью или постройте вторую точку в непосредственной близости.

e)      Изучите форму этого скопления точек, чтобы выявить тип и степень зависимости.

А.11.4 Пример

Данные для количества добавки и результирующих значений выхода приведет в табл. А.4. Диаграмма разброса построенная по этим данным, представлена на рис. А.13.

Явно положительная зависимость

Явно отрицательная зависимость

Неявно положительная зависимость

Неявно отрицательная зависимость

Отсутствие зависимости

Криволинейная зависимость

Рис. А.12 Наиболее часто встречающиеся формы диаграммы разброса

Таблица А.4 Количество добавки «А» и связанный с этим выход

партии

Добавка «А», г

Выход продукции, %

партии

Добавка «А», г

Выход продукции, %

1

8,7

88,7

16

8,4

69,4

2

9,2

91,1

17

8,2

86,4

3

8,6

91,2

18

9,2

92,2

4

9,2

89,5

19

8,7

90,9

5

8,7

89,6

20

9,4

90,5

6

8,7

89,2

21

8,7

89,6

7

8,5

87,7

22

8,3

88,1

8

9,2

88,5

23

8,9

90,8

9

8,5

86,6

24

8,9

88,6

10

8,3

89,6

25

9,3

92,8

11

8,6

88,9

26

8,7

87,2

12

8,9

88,4

27

9,1

92,5

13

8,8

87,4

28

8,7

91,2

14

8,4

87,4

29

8,7

88,2

15

8,8

89,1

30

8,9

90,4

Количество добавки А, г

Рис. А.13 Пример диаграммы разброса

Приложение В

(информативное)

Библиография

1.      ИСО 7870 2 Контрольные карты. Общее руководство и введение

2.      ИСО 8258-91 Карты контрольные, требующие корректирующих мер при отклонении не менее 3 s.

3.      ИСО 9004-87 Административное управление качеством и элементы системы качества. Руководящие указания

4.      ИСО 9004-2-91 Административное управление качеством и элементы системы качества. Часть 2. Руководящие указания по услугам

5.      ИСО 9004-3-93 Административное управление качеством и элементы системы качества. Часть 3. Руководящие указания по обработанным материалам

2 Будет опубликован.




Яндекс цитирования



   Copyright © 2007-2026,  www.tehlit.ru.

[ ѓосты, стандарты, нормативы, инструкции, правила, строительные нормы ]