//
|
|
ФЕДЕРАЛЬНОЕ
АГЕНТСТВО ПО ТЕХНИЧЕСКОМУ ФГУП «РОССИЙСКИЙ
НАУЧНО-ТЕХНИЧЕСКИЙ ЦЕНТР МЕНЕДЖМЕНТ КАЧЕСТВА. УДОВЛЕТВОРЕННОСТЬ ПОТРЕБИТЕЛЕЙ. РУКОВОДСТВО ПО РАБОТЕ С ПРЕТЕНЗИЯМИ В ОРГАНИЗАЦИЯХQUALITY
MANAGEMENT - CUSTOMER SATISFACTION - GUIDELINES FOR
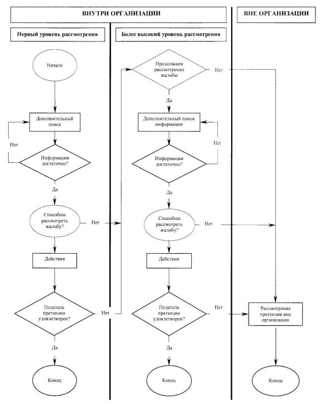
Москва 2006 г
Менеджмент качества. Удовлетворенность Quality management - Customer satisfaction -
Отказ от ответственности при работе в PDF Настоящий файл PDF может содержать интегрированные шрифты. В соответствии с условиями лицензирования, принятыми фирмой Adobe, этот файл можно распечатать или смотреть на экране, но его нельзя изменить, пока не будет получена лицензия на интегрированные шрифты и они не будут установлены на компьютере, на котором ведется редактирование. В случае загрузки настоящего файла заинтересованные стороны принимают на себя ответственность за соблюдение лицензионных условий фирмы Adobe. Центральный секретариат ISO не несет никакой ответственности в этом отношении. Adobe - торговый знак фирмы Adobe Systems Incorporated. Подробности, относящиеся к программным продуктам, использованные для создания настоящего файла PDF, можно найти в рубрике General Info файла; параметры создания PDF были оптимизированы для печати. Были приняты во внимание все меры предосторожности с тем, чтобы обеспечить пригодность настоящего файла для использования комитетами-членами ISO. В редких случаях возникновения проблемы, связанной со сказанным выше, просьба проинформировать Центральный секретариат по адресу, приведенному ниже. СодержаниеПредисловиеISO (Международная организация по стандартизации) представляет собой организацию мирового уровня, объединяющую национальные органы по стандартизации (стран-членов ISO). Подготовка международных стандартов обычно проходит в технических комитетах ISO. Каждый член ISO, заинтересованный в проблематике, которой занимается технический комитет, имеет право быть представленным в этом комитете. Международные организации, правительственные и неправительственные, деятельность которых имеет отношение к проблемам, решаемым ISO, также принимают участие в этой работе. По всем проблемам стандартизации в электротехнике ISO работает в тесной взаимосвязи с Международной электротехнической комиссией (IEC). Проекты международных стандартов создаются в соответствии с правилами, содержащимися в Директиве ISO ЛЕС, Часть 2. Основной задачей технических комитетов является подготовка международных стандартов. Проекты международных стандартов, одобренные техническими комитетами, направляются национальным органам-членам ISO на голосование. Публикация международного стандарта возможна только после того, как он получит одобрение не менее 75% участников голосования. Уделяется внимание тому обстоятельству, что некоторые элементы этого документа могут быть объектом патентования. ISO не несет ответственности за идентификацию какого-либо одного или всех патентных прав вместе. ISO 10002 был подготовлен Техническим комитетом ISO/TC 176 «Менеджмент качества и обеспечение качества», Подкомитетом 3 «Вспомогательные технологии». ПРИМЕЧАНИЕ. ISO 10002 был направлен на голосование как DIS 10018. Введение0.1 Общие положения Настоящий международный стандарт содержит руководство по проектированию и внедрению эффективного и результативного процесса работы с претензиями, применимого для всех типов деятельности (коммерческих и некоммерческих), включая коммерческую деятельность в области электроники. Стандарт предназначен для улучшения взаимодействия организации и ее потребителей, направляющих претензию, и других заинтересованных сторон. Информация, получаемая посредством процесса работы с претензиями, может способствовать улучшению продукции и процессов и, при правильной работе с претензиями, повышать репутацию организации, независимо от размера, местоположения и сектора индустрии. Значение международного стандарта в масштабе мирового рынка возрастает, поскольку он обеспечивает уверенность в постоянном изучении претензий. Эффективный и результативный процесс работы с претензиями отвечает потребностям организаций, поставляющих продукцию и потребителей этой продукции. ПРИМЕЧАНИЕ. В тексте настоящего международного стандарта термин «продукция» означает также «услугу». Подход к работе с претензиями как к процессу, описанный в настоящем международном стандарте, может повысить удовлетворенность потребителей. Поддержание обратной связи с потребителями, включая претензии неудовлетворенных потребителей, дают возможность повысить лояльность и одобрение потребителей и повысить конкурентоспособность организации на местном и международном рынках. Внедрение процесса, описанного в настоящем международном стандарте, позволяет: - обеспечить подателю претензии доступ к открытому процессу работы с претензиями; - повысить способность организации постоянно, систематически, обеспечивая обратную связь, рассматривать претензии для удовлетворения потребителей и организации; - повысить способность организации идентифицировать направления и устранять причины претензий, улучшая деятельность организации; - помочь организации сформировать подход к урегулированию претензий, основанный на фокусе на потребителя и побуждать персонал повышать свою квалификацию, работая с потребителями, и - обеспечить основу для постоянного рассмотрения и анализа процесса работы с претензиями, и его улучшения. Организации могут использовать процесс работы с претензиями в сочетании с кодексами удовлетворения потребителей и разрешения конфликтов извне. 0.2 Взаимосвязь с ISO 9001:2000 и ISO 9004:2000 Настоящий международный стандарт является совместимым с ISO 9001 и ISO 9004 и поддерживает цели данных стандартов посредством применения эффективного и результативного процесса работы с претензиями. Он также может применяться самостоятельно. ISO 9001 содержит требования к системе менеджмента качества, предназначенные для применения внутри организаций в целях сертификации или в контрактных ситуациях. Процесс работы с претензиями, описанный в настоящем международном стандарте, может применяться как элемент системы менеджмента качества. Настоящий международный стандарт не предназначен для использования в целях сертификации или в контрактных ситуациях. ISO 9004 содержит рекомендации по постоянному улучшению. Применение ISO 10002 позволит существенно улучшить процесс работы с претензиями, повысить удовлетворенность потребителей и других заинтересованных сторон. Применение стандарта способствует постоянному повышению качества продукции, используя отзывы потребителей и других заинтересованных сторон.
Менеджмент качества. Удовлетворенность потребителей. Руководство по работе с претензиями в организациях 1 Область примененияНастоящий международный стандарт содержит руководящие указания по процессу работы с претензиями потребителей, относящимися к продукции, выпускаемой организацией, включая планирование, проектирование, изготовление, обслуживание и улучшение. Описанный процесс работы с претензиями можно применять в качестве одного из процессов системы менеджмента качества в целом. Данный международный стандарт неприменим для разрешения конфликтов за пределами организации, а также конфликтов, связанных с наймом персонала. Стандарт может применяться независимо от размеров организации и сектора ее деятельности. Рекомендации для малого бизнеса приведены в приложении А к настоящему стандарту. В настоящем международном стандарте рассматриваются следующие аспекты работы с претензиями: a) повышение удовлетворенности потребителей посредством создания атмосферы, основанной на фокусе на потребителя, открытой для обратной связи (включая претензии), рассмотрения всех полученных претензий, а также совершенствование способности организации к улучшению своей продукции и обслуживанию потребителей; b) вовлечение в процесс высшего руководства и выполнение принятых им обязательств посредством адекватного распределения ресурсов, включая подготовку персонала; c) признание и понимание потребностей и ожиданий подателей претензий; d) создание открытого, эффективного и легкого в применении процесса работы с претензиями; e) анализ и оценка претензий с целью повышения качества продукции и улучшения обслуживания потребителей; f) аудит процесса работы с претензиями; g) анализ эффективности и результативности процесса работы с претензиями. Настоящий международный стандарт не ставит своей целью изменение каких бы то ни было прав или обязательств, вытекающих из соответствующих законодательных или обязательных требований. 2 Нормативные ссылкиСледующие ссылочные стандарты являются обязательными при применении данного стандарта. Для жестких ссылок применяется только приводимое издание. Для плавающих ссылок используется самое последнее издание нормативного ссылочного документа (включая любые изменения). ISO 9000:2000 Системы менеджмента качества Основные положения и словарь 3 Термины и определенияВ настоящем стандарте применяются термины и определения, данные в ISO 9000, а также нижеследующие. ПРИМЕЧАНИЕ. В ISO 9000:2000, термин 3.4.2, «продукция» определяется как «результат процессов» и включает в себя четыре общих категории: услуги, программные средства, технические средства и перерабатываемые материалы. Термин «продукция», применяемый в тексте настоящего международного стандарта, может означать также «услуги». 3.1 податель претензии лицо, организация или ее представитель, подающие претензию 3.2 претензия выражение неудовлетворенности действиями организации, выпускаемой ею продукцией или процессом работы с претензиями, явно или неявно предполагающее ответ или резолюцию 3.3 потребитель организация или лицо, получающие продукцию Пример: потребитель, клиент, конечный пользователь, розничный торговец, бенефициар и покупатель. [ISO 9000:2000, определение 3.3.5] 3.4 удовлетворенность потребителя восприятие потребителями степени выполнения их требований ПРИМЕЧАНИЕ: Соответствует ISO 9000:2000, определение 3.1.4. Примечания аннулированы. 3.5 обслуживание потребителя взаимодействие организации с потребителем в течение жизненного цикла продукции 3.6 обратная связь мнения, комментарии или выражение интереса к продукции или процессу работы с претензиями 3.7 заинтересованная сторона лицо или группа, заинтересованные в деятельности или успехе организации ПРИМЕЧАНИЕ. Соответствует ISO 9000:2000, определение 3.3.7. Пример и Примечание аннулированы. 3.8 цель цели, которых добиваются и к которым стремятся, связанные с работой с претензиями 3.9 политика общие намерения и направления деятельности организации, связанные с работой с претензиями, официально сформулированные высшим руководством 3.10 процесс совокупность взаимосвязанных и взаимодействующих видов деятельности, преобразующая входы в выходы ПРИМЕЧАНИЕ: Соответствует ISO 9000:2000, определение 3.4.1. Примечания аннулированы. 4 Руководящие принципы4.1 Общие положенияВ целях эффективной работы с претензиями рекомендуется следовать руководящим принципам, содержащимся в п.п. 4.2 - 4.10. 4.2 НаглядностьИнформация о том, как и куда можно направить претензию должна быть своевременно доведена до потребителей, персонала и других заинтересованных сторон. 4.3 ДоступностьПроцесс работы с претензиями должен быть легко доступен для всех подателей претензий. Информация, касающаяся деталей подготовки и рассмотрения претензий, должна быть доступной. Процесс работы с претензиями и вспомогательная информация должны быть легкими в понимании и использовании. Информация должна излагаться простым языком. Информация и помощь в составлении претензии должны быть доступными (см. приложение В), причем на тех же языках и в тех же форматах, что и выпускаемая продукция, включая альтернативные форматы, такие как объемные буквы, письмо по Брайлю или аудиокассеты для того, чтобы податели претензий не чувствовали неудобств. 4.4 Наличие обратной связиКаждому подателю претензии должно быть немедленно сообщено о ее получении. Работать с претензиями необходимо быстро в соответствии с их степенью срочности. Например, претензии, касающиеся в существенной степени здоровья и безопасности, должны быть рассмотрены немедленно. С подателями претензий необходимо обращаться вежливо и постоянно сообщать им о движении процесса рассмотрения претензии. 4.5 ОбъективностьКаждому подателю претензии должно быть обеспечено справедливое, объективное и беспристрастное отношение в процессе рассмотрения претензии (см. приложение С). 4.6 РасходыЗа подачу и рассмотрение претензии плата с подателя претензии взиматься не должна. 4.7 КонфиденциальностьИнформация о подателе претензии, предоставляемая при необходимости, должна использоваться только в целях рассмотрения претензии внутри организации и ни в коем случае не должна разглашаться, если потребитель или податель претензии не даст согласие на ее разглашение. 4.8 Подход, основанный на ориентации на потребителяОрганизация должна принять подход, основанный на ориентации на потребителя, быть открытой для обратной связи включая претензии и демонстрировать реализацию своих обязательств по рассмотрению претензий своими действиями. 4.9 ОтветственностьОрганизация должна демонстрировать, что четко установлена ответственность за рассмотрение претензии и подготовку отчетов по результатам рассмотрения и принятым решениям. 4.10 Постоянное улучшениеПостоянными целями организации должны быть непрерывное улучшение процесса рассмотрения претензий и повышение качества продукции. 5 Основные принципы организации управления претензиями5.1 ОбязательстваОрганизация должна принять на себя обязательства по эффективной и результативной работе с претензиями. Особенно важно, чтобы такие обязательства исходили от высшего руководства организации. Твердое обязательство о необходимости ответа на претензии должно помогать персоналу и потребителям в улучшении продукции и процессов в организации. С учетом данных обязательств должны быть сформулированы, приняты и распространены политика и процедуры по рассмотрению претензий. Участие руководства должно выражаться в обеспечении необходимыми ресурсами, включая подготовку персонала. 5.2 ПолитикаВысшее руководство должно принять ясную политику в области работы с претензиями, основанную на фокусе на потребителя. Политика должна быть доступна всему персоналу и понятна ему. Политика также должна быть доступна потребителям и другим заинтересованным сторонам. Политика должна подкрепляться целями и процедурами для каждой функции, выполняемой персоналом в процессе. При формулировании политики и целей в области работы с претензиями необходимо принимать в расчет следующие факторы: - все законодательные и другие обязательные требования; - финансовые, технические и организационные требования; - мнение потребителей, персонала и других заинтересованных сторон. Политики в области качества и в области работы с претензиями должны быть согласованными. 5.3 Ответственность и полномочия5.3.1 Высшее руководство должно нести ответственность за следующее: a) обеспечение уверенности в том, что в организации установлен процесс работы с претензиями и соответствующие цели; b) обеспечение уверенности в том, что процесс работы с претензиями спланирован, спроектирован, внедрен, поддерживается в рабочем состоянии и постоянно улучшается в соответствии с политикой в области работы с претензиями, принятой в организации; c) выявление потребности и распределение управленческих ресурсов, необходимых для эффективного и результативного процесса работы с претензиями; d) обеспечение уверенности в том, что вся организация осведомлена о процессе работы с претензиями и необходимости подхода, основанного на фокусе на потребителя; e) обеспечение уверенности в том, что информация о процессе работы с претензиями, изложенная в форме, доступной для понимания, доведена до потребителей, подателей претензий и, где это необходимо, до других заинтересованных сторон (см. приложение В); f) назначение представителя руководства в области работы с претензиями и четкое определение его или ее ответственности и полномочий в дополнение к ответственности и полномочиям, указанным в 5.3.2; g) обеспечение уверенности в том, что существует процесс быстрого и эффективного уведомления высшего руководства обо всех существенных претензиях; h) периодический анализ процесса работы с претензиями с целью создания уверенности в его эффективности, результативности и постоянном улучшении. 5.3.2 Представитель руководства в области работы с претензиями несет ответственность за следующее: a) установление процесса мониторинга, оценки и подготовки отчетов; b) подготовка отчетов высшему руководству о функционировании процесса работы с претензиями с рекомендациями по улучшению; c) обеспечение эффективного и результативного функционирования процесса работы с претензиями, включая подбор и обучение соответствующего персонала, технологические требования, документацию, установку сроков выполнения работ и других требований, а также анализ процесса. 5.3.3 Другие менеджеры, вовлеченные в процесс работы с претензиями, должны, в соответствии с их областью ответственности, быть ответственными за следующее: а) обеспечение уверенности в том, что процесс работы с претензиями внедрен; b) поддержание связи с представителем руководства в области работы с претензиями; c) обеспечение уверенности в создании осведомленности о процессе работы с претензиями и о необходимости поддержания фокуса на потребителя; d) обеспечение уверенности в том, что информация о процессе работы с претензиями является легко доступной; e) составление отчетов о действиях и решениях, относящихся к работе с претензиями; f) обеспечение уверенности в проведении мониторинга процесса работы с претензиями и ведении соответствующих записей; g) обеспечение уверенности в том, что для корректировки проблем и предотвращения их повторения в будущем предпринимаются соответствующие действия и ведутся соответствующие записи; h) обеспечение уверенности в том, что данные по работе с претензиями поступают на анализ высшему руководству. 5.3.4 Контактируя с потребителями и подателями претензий весь персонал должен: - быть обученным работе с претензиями; - следовать всем требованиям в области работы с претензиями, определенным организацией; - обращаться с потребителями вежливо, быстро отвечать на их претензии или направлять их к соответствующему должностному лицу и - демонстрировать хорошие навыки взаимодействия с людьми. 5.3.5 Весь персонал должен: - быть осведомленным о своей роли, ответственности и полномочиях в отношении претензий; - быть осведомленным о том, каким процедурам следовать и какую информацию сообщать подателям претензий и - сообщать о претензиях, имеющих существенное значение для организации. 6 Планирование и проектирование6.1 Общие положенияВ целях повышения лояльности и удовлетворенности потребителей, а также для повышения качества производимой продукции организация должна планировать и проектировать эффективный и результативный процесс работы с претензиями. В целях соответствия политике в области работы с претензиями и для достижения целей данный процесс должен включать в себя ряд взаимосвязанных видов деятельности, гармонично взаимодействующих между собой, а также использовать различные человеческие, материальные, финансовые ресурсы, информацию и инфраструктуру. Организация должна учитывать самые лучшие достижения других организаций в плане работы с претензиями. 6.2 ЦелиВысшее руководство должно обеспечить постановку целей в области работы с претензиями для персонала различного уровня и функций сотрудников внутри организации. Данные цели должны быть измеримыми и согласованными с политикой в области работы с претензиями. Эти цели должны устанавливаться регулярно через определенный срок в качестве конкретных показателей деятельности. 6.3 ДеятельностьВысшее руководство должно обеспечить уверенность в том, что в целях поддержания и увеличения удовлетворенности потребителей осуществляется планирование процесса работы с претензиями. Процесс работы с претензиями может быть связан и согласован с другими процессами системы менеджмента качества организации. 6.4 РесурсыВ целях обеспечения эффективного и результативного функционирования процесса работы с претензиями высшее руководство должно оценивать потребность в ресурсах и обеспечивать их. Сюда относятся такие ресурсы как персонал, обучение, процедуры, документация, поддержка специалистов, материалы и оборудование, компьютерная техника и программное обеспечение и финансовые ресурсы. Особенно важными факторами являются подбор, поддержка и обучение персонала, вовлеченного в процесс работы с претензиями. 7 Процесс работы с претензиями7.1 Обмен информациейИнформация, касающаяся процесса рассмотрения претензий, такая как брошюры, проспекты или электронные файлы должна быть легко доступной для потребителей, подателей претензий и других заинтересованных сторон. Подобная информация должна быть изложена простым языком и, при необходимости, в форматах, доступных для всех, чтобы никому из подателей претензий не причинить неудобств. Ниже приводятся примеры подобной информации: - где можно подготовить претензию; - как можно подготовить претензию; - информация, которая должна быть представлена подателем претензии; - процесс работы с претензиями; - интервалы времени, необходимые для протекания различных стадий процесса; - варианты действий подателя претензии, включая внешние средства (см. 7.9); - каким образом податель претензии может получить ответ о статусе претензии. 7.2 Прием претензииПри первичном приеме претензии она должна быть зарегистрирована вместе с прилагаемой информацией и снабжена единственным в своем роде кодом. Запись, сделанная при первичном приеме претензии, должна содержать указания на меры, принятия которых требует потребитель, а также любую другую информацию, необходимую для эффективного рассмотрения претензии, включая следующее: - описание претензии и соответствующие вспомогательные данные; - меры, принятия которых требует потребитель; - продукция или производственная практика, составляющие предмет претензии; - дата подготовки ответа; - сведения о сотрудниках, отделе, отрасли, организации и секторе рынка; - незамедлительно принятые меры (если имеются). Для дополнительной информации обращайтесь к приложениям В и D. 7.3 Прослеживание претензийПретензия должна прослеживаться, начиная с ее приема до достижения удовлетворенности подателя претензии или до принятия заключительного решения. Текущий статус претензии должен сообщаться ее подателю по его запросу, а также через определенные интервалы времени, по крайней мере, в запланированный срок окончания ее рассмотрения. 7.4 Уведомление о приеме претензииО получении каждой претензии следует немедленно сообщать ее подателю (например, по почте, по телефону или по электронной почте). 7.5 Первоначальная оценка претензииДолжна быть проведена первоначальная оценка каждой полученной претензии, основываясь на таких критериях, как важность, влияние на безопасность, сложность, воздействие и необходимость немедленных действий. 7.6 Изучение претензииКаждый разумный довод, а также сопутствующая информация должны быть исследованы во всех возможных обстоятельствах. Глубина исследования должна быть соизмерима со степенью серьезности, частотой повторения и важностью претензии. 7.7 Ответ на претензииПосле соответствующего исследования организация должна предложить ответ на претензию (см. приложение D), например, корректирующие действия по проблеме и предотвращение ее возникновения в будущем. Если решение по претензии не может быть принято немедленно, работа с ней проходит таким образом, чтобы обеспечить ее эффективное рассмотрение как можно скорее (см. приложение F). 7.8 Информирование о решенииРешение или любое действие, предпринятое в отношении претензии, касающееся подателя претензии или вовлеченного персонала, должно быть доведено до них как можно скорее. 7.9 Завершение рассмотрения претензииВ случае одобрения предлагаемого решения или действия подателем претензии, их следует предпринять и подготовить соответствующие записи. Если податель претензии отклоняет предлагаемое решение или действие, претензия должна оставаться открытой. Об этом должны быть сделаны соответствующие записи, а податель претензии должен быть информирован о том, куда он еще может обратиться внутри и вне организации. Организация должна продолжать мониторинг развития процесса работы с претензией до тех пор, пока не будут исчерпаны все возможные внутренние и внешние источники ее решения или потребитель не будет удовлетворен. 8 Поддержание и улучшение8.1 Сбор информацииОрганизация должна вести записи о ходе процесса работы с претензиями. Организация должна разработать и внедрить процедуры регистрации претензий и ответов на них, порядок пользования такими записями и управления ими с соблюдением защиты любой персональной информации о подателях претензий. Сюда относятся: a) формулирование порядка идентификации, сбора, классификации, поддержания в рабочем состоянии, хранения и уничтожения записей; b) ведение записей на всех этапах работы с претензией и поддержание этих записей в рабочем состоянии, уделяя особое внимание защите электронных файлов и магнитных дисков, поскольку данные на этих носителях могут быть потеряны в результате небрежного обращения или устаревания; c) хранение записей об обучении и инструкций, полученных сотрудниками, вовлеченными в процесс работы с претензиями; d) формулирование критериев организации, касающихся ответа на запрос о предоставлении записей и регистрации документов, представленных подателем претензии или его(ее) представителем. Сюда могут относиться нормативы времени, какая информация должна быть представлена, кому или в каком формате; e) формулирование порядка предоставления общественности статистических данных по претензиям, не раскрывающих персональных сведений. 8.2 Анализ и оценка претензийВсе претензии необходимо классифицировать, а затем анализировать с тем, чтобы выделить систематические, повторяющиеся и единичные проблемы и тенденции и устранить причины, порождающие претензии. 8.3 Удовлетворенность процессом работы с претензиямиСледует регулярно определять степень удовлетворенности подателей претензий процессом работы с претензиями. С этой целью могут проводиться опросы случайным образом отобранных подателей претензий или другие исследования. ПРИМЕЧАНИЕ. Одним из методов повышения удовлетворенности процессом работы с претензиями является усиление контактов между подателями претензий и организацией. 8.4 Мониторинг процесса работы с претензиямиДолжен проводиться постоянный мониторинг процесса работы с претензиями, необходимых ресурсов (включая персонал) и регистрируемых данных. Функционирование процесса работы с претензиями должно измеряться относительно заранее определенных критериев (см. приложение G). 8.5 Аудит процесса работы с претензиямиС целью оценки функционирования процесса работы с претензиями организация должна регулярно проводить его аудит собственными силами или силами сторонней организации. Аудит должен обеспечивать получение информации о: - соответствии процесса работы с претензиями существующим процедурам и - пригодности процесса для достижения поставленных целей в области работы с претензиями. Аудит процесса работы с претензиями может быть проведен как часть аудита системы менеджмента качества, например, в соответствии с ISO 19011. Результаты аудитов должны приниматься во внимание в процессе анализа руководства с целью выявления проблем и улучшения процесса работы с претензиями. Аудит всех видов деятельности должен выполняться компетентными специалистами. Дополнительные сведения о проведении аудита содержатся в приложении Н. 8.6 Анализ процесса работы с претензиями со стороны руководства8.6.1 Высшее руководство организации должно регулярно анализировать процесс работы с претензиями с целью: - обеспечения уверенности в его постоянной пригодности, адекватности, эффективности и результативности; - выявления и устранения случаев несоответствий, воздействующих на здоровье, безопасность, окружающую среду, а также связанных с требованиями потребителей, законодательными и другими обязательными требованиями; - выявления и устранения несоответствий, относящихся к продукции; - выявления и устранения несоответствий, относящихся к процессам; - оценки возможностей для улучшения и необходимости в изменениях процесса работы с претензиями и производимой продукции и - оценки потенциальных изменений политики и целей в области работы с претензиями. 8.6.2 Входные данные анализа со стороны руководства должны включать информацию о: - внутренних факторах, таких как изменения в политике, целях, структуре организации, требуемых ресурсах и продукции; - внешних факторах, таких как изменения в законодательстве, достижения конкурирующих организаций или инновации в технологии; - функционировании процесса работы с претензиями в целом, включая отчеты об удовлетворенности потребителей и результаты постоянного мониторинга процесса; - результатах аудитов; - статусе корректирующих и предупреждающих действий; - последующих действиях по результатам предыдущих анализов со стороны руководства и - рекомендациях по улучшению. 8.6.3 Выходные данные анализа со стороны руководства должны включать: - решения и действия направленные на улучшение эффективности и результативности процесса работы с претензиями; - предложения по улучшению продукции и - решения и действия, касающиеся обеспечения ресурсами (например, программы обучения). Записи об анализе со стороны руководства должны поддерживаться в рабочем состоянии и использоваться для выявления возможностей улучшения. 8.7 Постоянное улучшениеОрганизация должна постоянно улучшать эффективность и результативность процесса работы с претензиями. Как следствие, организация может постоянно улучшать качество своей продукции. Это улучшение может быть результатом внедрения корректирующих и предупреждающих действий и инноваций. Организация должна принимать меры для исключения причин существующих и потенциальных проблем, приводящих к претензиям, с целью предотвращения их повторного возникновения. Организация должна: - исследовать, выявлять и применять наилучший опыт в области работы с претензиями; - распространять подход, основанный на фокусе на потребителя, внутри организации; - поощрять применение инноваций в процессе работы с претензиями и - поощрять образцовую работу с претензиями потребителей. Дополнительную информацию о распространенной методологии постоянного улучшения организации могут получить в приложении В стандарта ISO 9004:2000. Приложение А
| |||||||||||||||||||||||||||||||||||||||||||||||||||||||||||||||||||
|
1 Сведения о подателе претензии Имя/Организация ______________________________________________________________ Адрес ________________________________________________________________________ Почтовый индекс, город_________________________________________________________ Страна ________________________________________________________________________ Номер телефона ________________________________________________________________ Номер факса ___________________________________________________________________ Электронная почта _____________________________________________________________ Кто действует от имени подателя претензии (при необходимости) ______________________________________________________________________________ Контактное лицо (при отличии от указанного выше) ______________________________________________________________________________ 2 Описание продукции Ссылочный номер продукта/заказа (если известен) __________________________________ Описание______________________________________________________________________ ______________________________________________________________________________ ______________________________________________________________________________ 3 Существо проблемы Дата возникновения ____________________________________________________________ Описание_____________________________________________________________________ ______________________________________________________________________________ ______________________________________________________________________________ 4 Необходимые меры □ Да □ Нет ______________________________________________________________________________ ______________________________________________________________________________ 5 Дата, подпись Дата ___________________________________Подпись______________________________ 6 Приложение Перечень прилагаемых документов ______________________________________________________________________________ ______________________________________________________________________________
|
С.1 Общие положения
Принципы объективности в процессе работы с претензиями включают следующее:
a) Открытость: гласность, доступность и понимание всеми вовлеченными в работу с претензией. Процесс должен быть понятным и гласным с тем, чтобы персонал и податели претензий могли в нем участвовать.
b) Беспристрастность: исключение всякой предвзятости в отношении подателя претензии, лица или организации, на которые подается претензия. Процесс должен быть построен таким образом, чтобы защитить лицо, на которое подается претензия, от какого бы то ни было предвзятого обращения. Усилия должны быть сконцентрированы на решении проблемы, а не на поиске виновных. Если претензия подана на персонал, расследование должно быть независимым.
c) Конфиденциальность: процесс должен быть построен таким образом, чтобы защищать личность подателя претензии и потребителя. Данный аспект является очень важным, поскольку позволяет не отпугнуть возможных подателей претензий, которые могут опасаться того, что сообщенные данные могут привести к неудобствам или дискриминации.
d) Доступность: организация должна обеспечить доступ подателя претензии к процессу работы с претензиями в любое подходящее время или в любом подходящем месте. Информация о процессе работы с претензиями должна быть изложена простым языком и в форматах, доступных для всех подателей претензий. Если претензия касается различных участников цепочки поставок, должен быть разработан план для координации подготовки совместного ответа. Процесс должен обеспечивать, чтобы любая информация, проистекающая из претензий, стала известной всем поставщикам организации, которых касается претензия, с тем, чтобы они смогли сделать улучшения.
e) Полнота: нахождение необходимых фактов, общение с людьми с обеих сторон, вовлеченных в претензию, для установления полной картины и проверки объяснений когда это возможно.
f) Равенство: предоставление равных возможностей для всех людей.
g) Восприимчивость: каждый случай должен быть рассмотрен с учетом его сути и должным вниманием к индивидуальным различиям и потребностям.
С.2 Объективность в отношении персонала
Процедуры процесса работы с претензиями должны обеспечивать уверенность в том, что с теми, на кого подана претензия, обращаются объективно. Это подразумевает:
- немедленное и полное информирование их о любой претензии, касающейся их работы;
- предоставление им возможности объяснить обстоятельства и оказание им соответствующей поддержки и
- информирование их о ходе рассмотрения претензии и результате.
Крайне важно, чтобы тот, в чей адрес была получена претензия, был ознакомлен со всеми деталями претензии перед тем, как он даст объяснения. Однако при этом надо соблюдать конфиденциальность.
Персонал должен быть убежден, что он защищен в рамках реализации процесса, что процесс оказывает ему поддержку. Следует поощрять изучение опыта работы с претензиями и стремление лучше понять перспективы подателя претензии.
С.3 Отделение процедуры работы с претензиями от дисциплинарных процедур
Процедуры работы с претензиями должны быть отделены от дисциплинарных процедур.
С.4 Конфиденциальность
В дополнение к гарантиям конфиденциальности, касающимся подателей претензий, процесс работы с претензиями должен обеспечить конфиденциальность в случае претензий на персонал. Подробности таких претензий должны быть известны только тем, кого они непосредственно касаются.
Важно, чтобы конфиденциальность не использовалась в качестве оправдания отказа от участия в рассмотрении претензии.
С.5 Мониторинг объективности
Организации должны осуществлять мониторинг ответов на претензии с целью обеспечения уверенности в том, что претензии рассматриваются объективно. Меры могут включать:
- регулярный мониторинг (например, ежемесячный) рассмотренных претензий, выбранных случайным образом, и
- опросы подателей претензий с целью выяснения, объективно ли рассматривались их претензии.
Ниже приведен образец формы (только для внутреннего пользования), содержащий принципиальную информацию, которая может помочь организации в установлении обратной связи по претензии.
|
1 Сведения о приеме претензии Дата подачи претензии __________________________________________________________ Время подачи претензии ________________________________________________________ Претензию принял _____________________________________________________________ Претензия направлена по: тел.___________ эл. почта ____________интернет ____________ лично ____________по почте ____________________другое __________________________ Идентификационный код претензии ______________________________________________ 2 Сведения о подателе претензии Смотри форму для подателя претензии. 3 Сведения о претензии Ссылочный номер претензии ____________________________________________________ Данные, относящиеся к претензии ________________________________________________ Претензия передана на рассмотрение _____________________________________________ 4 Проблема, содержащаяся в претензии Дата обнаружения _____________________________________________________________ Повторная проблема □ да □ нет Категория проблемы 1 Продукция не поставлена 2 Обслуживание не выполнено/частично выполнено 3 Задержка в поставке продукции: Продолжительность задержки ___________________________________________________ 4 Задержка в обслуживании: Продолжительность задержки ___________________________________________________ 5 Продукция имеет дефекты 6 Плохое обслуживание: Подробности __________________________________________________________________ ______________________________________________________________________________ ______________________________________________________________________________ 7 Продукция не соответствует заказу 8 Продукция не заказывалась 9 Имеются повреждения 10 Отказ от соблюдения гарантийных обязательств 11 Отказ в продаже 12 Отказ в обслуживании 13 Коммерческая практика/методы продаж 14 Неверная информация 15 Неадекватная информация 16 Соглашение об оплате 17 Цена 18 Повышение цены 19 Дополнительные расходы 20 Необоснованные расходы/счета 21 Условия контракта 22 Сфера действия контракта 23 Оценка повреждений 24 Отказ от уплаты компенсации 25 Неадекватная компенсация 26 Изменение контракта 27 Плохое соблюдение контракта 28 Отмена/аннулирование контракта 29 Отмена обслуживания 30 Погашение ссуды 31 Ущерб интересам 32 Несоблюдение обязательств 33 Выставление неверных счетов 34 Необоснованная задержка в рассмотрении претензии 35 Проблема другого типа_______________________________________________________ ______________________________________________________________________________ ______________________________________________________________________________ Дополнительная информация_____________________________________________________ ______________________________________________________________________________ ______________________________________________________________________________ 5 Оценка претензии Оценка области действия и важности фактических и потенциальных воздействий претензии Важность______________________________________________________________________ ______________________________________________________________________________ Сложность_____________________________________________________________________ ______________________________________________________________________________ Влияние_______________________________________________________________________ Необходимость немедленных действий □ да □ нет Возможность немедленных действий □ да □ нет Возможность компенсации □ да □ нет 6 Рассмотрение претензии Запрашиваемые меры □ да □ нет Действия, которые следует предпринять 36 Поставка продукции 37 Ремонт/переделка продукции 38 Обмен продукции 39 Аннулирование продажи 40 Продление гарантии 41 Выполнение обязательств 42 Заключение контракта 43 Отмена/аннулирование контракта 44 Отмена счета 45 Информация 46 Корректировка оценки повреждения 47 Выплата компенсации в сумме_________________________________________________ 48 Возмещение оплаты наличными в сумме_________________________________________ 49 Возмещение других платежей в сумме___________________________________________ 50 Скидка в сумме______________________________________________________________ 51 Банковские услуги 52 Извинения 53 Другие действия_____________________________________________________________ ______________________________________________________________________________ ______________________________________________________________________________ 7 Рассмотрение претензии Предпринятые действия ДатаИмя Примечания Податель претензии уведомлен о ее приеме Оценка претензии Изучение претензии Рассмотрение претензии Информирование подателя претензии Коррекция Верификация коррекции Завершение рассмотрения претензии
|
Е.1 Политика организации в области подготовки ответов может включать:
- возмещение расходов;
- перемещение;
- ремонт/переделку;
- замены;
- техническую помощь;
- информацию;
- передачу на рассмотрение;
- финансовую помощь;
- иную помощь;
- компенсацию;
- извинение;
- подарок или знак внимания, выражающий добрую волю, и
- указание на изменение в продукции, процессе, политике или процедуре, сделанные вследствие рассмотрения претензии.
Е.2 Аспекты, подлежащие рассмотрению, могут включать:
- работу ко всем аспектам претензии;
- обратную связь, где это возможно;
- оценку целесообразности принятия мер по отношению к другим пострадавшим таким же образом, как и податель претензии, но не направившим официальную претензию;
- уровень полномочий для различных ответов и
- доведение информации до соответствующего персонала.

G.1 Общие положения
В данном приложении содержится руководство по эффективному и результативному постоянному мониторингу процесса работы с претензиями. Принятый подход должен соответствовать типу и размеру организации.
G.2 Ответственность руководства
Важно создать уверенность в том, что лица, ответственные за мониторинг и подготовку отчетов о функционировании процесса работы с претензиями и внедрение корректирующих действий имеют необходимую компетентность для выполнения этой работы.
Ниже приводятся некоторые типы обязанностей, применимые для данного случая:
a) Высшее руководство должно:
- определять цели, подлежащие мониторингу;
- определять обязанности в области мониторинга;
- проводить анализ процесса мониторинга и
- обеспечить уверенность в том, что улучшения внедрены;
b) Представитель руководства по работе с претензиями должен:
- установить процесс мониторинга функционирования, оценки и подготовки отчетов и
- отчитываться перед высшим руководством о функционировании процесса работы с претензиями во время анализа его руководством, чтобы необходимые улучшения были выполнены;
c) Другие менеджеры, вовлеченные в процесс работы с претензиями, должны обеспечить:
- выполнение необходимого мониторинга процесса работы с претензиями и ведение записей в пределах их полномочий;
- проведение корректирующих действий и оформление соответствующих записей в пределах их полномочий;
- подготовку необходимых данных по работе с претензиями для анализа процесса мониторинга руководством в пределах их полномочий.
G.3 Измерение и мониторинг процесса
G.3.1 Общие положения
Организация должна оценивать и проводить мониторинг функционирования процесса работы с претензиями с использованием ряда предварительно установленных критериев.
Процессы и продукция в различных организациях значительно отличаются друг от друга, равно как и критерии функционирования, применяемые для них. Критерии для мониторинга функционирования процесса должны разрабатываться организациями исходя из их собственных условий. Примеры приведены в G.3.2.
G.3.2 Критерии мониторинга функционирования процесса
Ниже приведены образцы критериев, которые могут быть рассмотрены и использованы для мониторинга функционирования процесса работы с претензиями:
- сформулирована ли политика и установлены ли цели в области работы с претензиями, поддерживаются ли они в рабочем состоянии и доступны ли они;
- восприятие персоналом обязательств высшего руководства в области работы с претензиями;
- распределена ли ответственность в области работы с претензиями;
- имеет ли персонал организации, контактирующий с потребителями, полномочия для рассмотрения претензий на месте;
- может ли персонал, контактирующий с потребителями, ответить на претензию в срок по своему усмотрению;
- назначен ли специальный персонал для рассмотрения претензий;
- доля персонала, имеющего подготовку в области работы с претензиями и контактирующего с потребителями;
- эффективность и результативность обучения в области работы с претензиями;
- количество предложений от персонала по улучшению процесса работы с претензиями;
- отношение персонала к работе с претензиями;
- частота аудитов или анализов со стороны руководства в области работы с претензиями;
- время, отводимое для внедрения рекомендаций аудитов или анализов процесса работы с претензиями со стороны руководства;
- время, отводимое для ответа на претензии;
- степень удовлетворенности подателей претензий;
- эффективность и результативность требуемых процессов корректирующих и предупреждающих действий, при необходимости.
G.3.3 Данные мониторинга
Данные мониторинга являются важными, поскольку обеспечивают непосредственными индикаторами функционирования процесса работы с претензиями. Данные мониторинга могут содержать абсолютные значения или доли от:
- полученных претензий;
- претензий, рассмотренных на месте ;
- претензий, степень срочности которых указана неправильно;
- претензий, получение которых подтверждено после установленного времени;
- претензий, разрешенных с помощью методов воздействия извне (см. 7.9);
- повторных претензий или повторяющихся проблем, на которые не подавалось претензий;
- улучшений в процедурах после рассмотрения претензий.
- Интерпретации данных должно уделяться повышенное внимание, поскольку:
- объективные данные, такие как время ответа, могут показывать как хорошо процесс работает, но не давать информации об удовлетворенности подателей претензий и
- увеличение количества претензий после введения нового процесса работы с претензиями может скорее отражать эффективный процесс чем плохую продукцию.
Организация должна постоянно улучшать эффективность и результативность своего процесса работы с претензиями. С этой целью следует проводить регулярный мониторинг функционирования процесса и его результатов для того, чтобы выявить и исключить причины существующих и потенциальных проблем, а также с тем, чтобы выявить любые возможности для улучшения. Основной целью аудита процесса работы с претензиями является облегчение процесса улучшения путем обеспечения информацией о функционировании процесса относительно установленных критериев. Подобные критерии могут включать в себя различные политики, процедуры и стандарты, относящиеся к управлению претензиями.
При изучении функционирования процесса работы с претензиями аудит оценивает степень соответствия процесса установленным критериям, а также пригодность процесса для достижения целей.
Например, аудит может проводиться с целью оценки:
- соответствия процедур по работе с претензиями политике и целям организации;
- степени внедрения процедур по работе с претензиями;
- способности существующего процесса работы с претензиями достигать цели;
- сильных и слабых мест процесса работы с претензиями и
- возможностей улучшения процесса работы с претензиями и его результатов.
Аудит процесса работы с претензиями может планироваться и проводиться как часть аудита системы менеджмента качества. Для получения большей информации об аудите систем менеджмента организации должны обращаться к ISO 19011.
|
[1] |
ISO 9001:2000 Системы менеджмента качества. Требования |
|
[2] |
ISO 9004:2000 Системы менеджмента качества. Рекомендации по улучшению деятельности |
|
[3] |
ISO 19011:2002 Рекомендации по аудиту систем менеджмента качества и/или охраны окружающей среды |
|
[4] |
Руководство ISO/IEC 71:2001 Руководство для разработчиков стандартов по учету потребностей лиц пожилого возраста и лиц с ограниченными возможностями |
|
|
|
|