В соответствии с
Порядком разработки и утверждения административных регламентов исполнения
государственных функций и административных регламентов представления
государственных услуг, утвержденным постановлением Правительства Российской
Федерации от 11 ноября 2005 г. N
679 (Собрание законодательства Российской Федерации, 2005 г., N 47, ст.
4933; 2007 г., N 50, ст. 6285; 2008 г., N 18, ст. 2063) приказываю:
1. Утвердить
прилагаемый Административный регламент исполнения Федеральной службой по
экологическому, технологическому и атомному надзору государственной функции по
лицензированию деятельности в области использования атомной энергии.
2. Признать утратившим
силу приказ Федеральной службы по экологическому, технологическому и атомному
надзору от 22 декабря 2006 г. N 1115 "Об утверждении и введении в действие
Требований
к составу комплекта и содержанию документов, обосновывающих обеспечение ядерной
и радиационной безопасности ядерной установки, радиационного источника, пункта
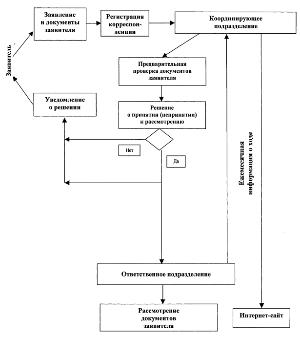
хранения ядерных материалов, хранилища радиоактивных отходов и/или заявленной
деятельности (для атомных станций)" (зарегистрирован Минюстом России 5
марта 2007 г., регистрационный N 9012).
Министр Ю.П.
Трутнев
Зарегистрировано в Минюсте РФ 17 декабря
2008 г.
Регистрационный N
12877
Приложение
к
приказу Минприроды России
от 16 октября 2008 г. N 262
|
I. Общие положения
II. Требования к
порядку исполнения государственной функции по лицензированию деятельности в
области использования атомной энергии
III. Административные
процедуры
IV. Порядок и формы
контроля за исполнением государственной функции
V. Порядок
обжалования действий (бездействия) должностного лица, а также принимаемого им
решения при исполнении государственной функции по лицензированию деятельности
в области использования атомной энергии
Приложение N 1 Разграничение полномочий между центральным аппаратом
Ростехнадзора и его территориальными органами при исполнении государственной
функции по лицензированию деятельности в области использования атомной
энергии и максимальные сроки проведения экспертизы документов, представленных
для получения лицензии
Приложение N 2 Перечень субъектов Российской Федерации, на территории
которых территориальные органы Ростехнадзора исполняют государственную
функцию по лицензированию деятельности в области использования атомной
энергии
Приложение N 3 Обобщенная информация о ходе рассмотрения заявлений на
получение лицензий
Приложение N 4 Требования к составу комплекта документов,
обосновывающих обеспечение ядерной и радиационной безопасности ядерной
установки, радиационного источника, пункта хранения и (или) заявленной
деятельности, определенные Федеральной службой по экологическому,
технологическому и атомному надзору в соответствии с п. 11 ж) Положения о
лицензировании деятельности в области использования атомной энергии
1. Требования к
составу комплекта документов, обосновывающих обеспечение ядерной и
радиационной безопасности ядерной установки, радиационного источника, пункта
хранения ядерных материалов, хранилища радиоактивных отходов (для блока
атомной станции)
2. Требования к
составу комплекта документов, обосновывающих обеспечение ядерной и
радиационной безопасности исследовательской ядерной установки
(исследовательского ядерного реактора, критического ядерного и
подкритического ядерного стенда)
3. Требования к
составу комплекта документов, обосновывающих обеспечение ядерной и
радиационной безопасности объектов ядерного топливного цикла
4. Требования к
составу комплекта документов, обосновывающих обеспечение ядерной и
радиационной безопасности ядерных установок - судов и других плавучих,
транспортных и транспортабельных средств с ядерными реакторами; судов
атомно-технологического обслуживания, предназначенных для хранения и
транспортирования ядерных материалов, радиационных источников - судов с
ядерными реакторами, переведенными в категорию радиационных источников; судов
атомно-технологического обслуживания, предназначенных для хранения и
транспортирования радиоактивных веществ и радиоактивных отходов, и пунктов
хранения (береговых хранилищ) ядерных материалов, радиоактивных веществ и
радиоактивных отходов
5. Требования к
составу комплекта документов, обосновывающих обеспечение радиационной безопасности
радиационного источника, пункта хранения радиоактивных веществ, хранилища
радиоактивных отходов (для радиационно опасных объектов в неядерных отраслях
промышленности, медицине, науке)
6. Требования к
составу комплекта документов для получения лицензии на проектирование и конструирование
ядерных установок (блоков АС), радиационных источников, пунктов хранения
ядерных материалов (хранилищ ядерного топлива), радиоактивных веществ и
хранилищ радиоактивных отходов
7. Требования к
составу комплекта документов, обосновывающих способность осуществлять заявленную
деятельность по конструированию оборудования для ядерных установок,
радиационных источников и пунктов хранения ядерных материалов и радиоактивных
веществ, хранилищ радиоактивных отходов (кроме тепловыделяющих элементов,
тепловыделяющих сборок и транспортных упаковочных комплектов)
8. Требования к
составу комплекта документов для получения лицензии на конструирование
оборудования для ядерных установок, радиационных источников, пунктов хранения
ядерных материалов, радиоактивных веществ, хранилищ радиоактивных отходов (в
части конструирования тепловыделяющих элементов, тепловыделяющих сборок и
транспортных упаковочных комплектов)
9. Требования к
составу комплекта документов, обосновывающих способность осуществлять
заявленную деятельность по изготовлению оборудования для ядерных установок,
радиационных источников и пунктов хранения ядерных материалов и радиоактивных
веществ, хранилищ радиоактивных отходов (кроме тепловыделяющих элементов,
тепловыделяющих сборок и транспортных упаковочных комплектов)
10. Требования к
составу комплекта документов, обосновывающих способность осуществлять
заявленную деятельность по проведению экспертизы проектной, конструкторской,
технологической документации и документов, обосновывающих обеспечение ядерной
и радиационной безопасности ядерных установок, радиационных источников,
пунктов хранения ядерных материалов и радиоактивных веществ, хранилищ
радиоактивных отходов, деятельности по обращению с ядерными материалами,
радиоактивными веществами и радиоактивными отходами
11. Требования к
составу комплекта документов, необходимых для получения лицензии на виды
деятельности, упомянутые в приложении к Положению о лицензировании
деятельности в области использования атомной энергии, в части выполнения
работ и оказания услуг эксплуатирующим организациям
12. Требования к
содержанию справки по обеспечению учета и контроля ядерных материалов
13. Требования к
содержанию справки по обеспечению физической защиты ядерных материалов,
ядерных установок и пунктов хранения ядерных материалов
14. Требования к
содержанию справки по обеспечению учета и контроля радиоактивных веществ и
радиоактивных отходов
15. Требования к
содержанию справки по обеспечению физической защиты радиоактивных веществ,
радиационных источников, пунктов хранения радиоактивных веществ, хранилищ
радиоактивных отходов
Приложение N 5 Блок-схема выполнения административной процедуры по рассмотрению
заявления о выдаче лицензии и проведению предварительной проверки документов
Приложение N 6 Блок-схема выполнения административной процедуры по
рассмотрению документов, представленных для получения лицензии
Приложение N 7 Образец решения о выдаче лицензии (об отказе в выдаче
лицензии)
Приложение N 8 Образец лицензии
Приложение N 9 Блок-схема выполнения административной процедуры по
принятию решения о выдаче или отказе в выдаче лицензии
Приложение N 10 Блок-схема выполнения административной процедуры по
выдаче лицензии с установлением условий ее действия
Приложение N 11 Блок-схема выполнения административной процедуры по
сопровождению выданной лицензии путем проведения инспекции с целью проверки
выполнения условий действия лицензии
Приложение N 12 Образец решения о внесении или об отказе во внесении
изменения в условия действия лицензии
Приложение N 13 Образец изменения условий действия лицензии
Приложение N 14 Блок-схема выполнения административной процедуры по
изменению условий действия лицензии
Приложение N 15 Образец решения о приостановлении или прекращении
действия (аннулировании) лицензии
Приложение N 16 Блок-схема выполнения административной процедуры по
приостановлению или прекращению действия (аннулированию) лицензии
Приложение N 17 Образец решения о возобновлении лицензии
Приложение N 18 Блок-схема выполнения административной процедуры по
возобновлению действия лицензии
Приложение N 19 Блок-схема выполнения административной процедуры по
выдаче дубликата лицензии
|
1. Административный
регламент устанавливает порядок исполнения государственной функции по
лицензированию деятельности в области использования атомной энергии (далее -
Регламент).
2. Исполнение
государственной функции по лицензированию деятельности в области использования
атомной энергии осуществляется центральным аппаратом Федеральной службы по
экологическому, технологическому и атомному надзору (далее - Ростехнадзор) и
территориальными органами Ростехнадзора:
Волжским
межрегиональным территориальным управлением по надзору за ядерной и
радиационной безопасностью;
Дальневосточным
межрегиональным территориальным управлением по надзору за ядерной и
радиационной безопасностью;
Донским
межрегиональным территориальным управлением по надзору за ядерной и
радиационной безопасностью;
Северо-Европейским
межрегиональным территориальным управлением по надзору за ядерной и
радиационной безопасностью;
Сибирским
межрегиональным территориальным управлением по надзору за ядерной и
радиационной безопасностью;
Уральским
межрегиональным территориальным управлением по надзору за ядерной и
радиационной безопасностью;
Центральным
межрегиональным территориальным управлением по надзору за ядерной и
радиационной безопасностью.
3. Исполнение
государственной функции по лицензированию деятельности в области использования
атомной энергии осуществляется в соответствии с:
Конвенцией о ядерной
безопасности от 17 июня 1994 года (подписанной в городе Вене 21 сентября 1994
года, принятой Постановлением Правительства Российской Федерации от 3 апреля
1996 года N 377. Собрание законодательства Российской Федерации, 08.04.1996, N
15, ст. 1622; 14.02.2005, N 7, ст. 560);
Объединенной
конвенцией о безопасности обращения с отработавшим топливом и о безопасности
обращения с радиоактивными отходами от 5 сентября 1997 года (подписанной от
имени Российской Федерации в городе Вене 27 января 1999 года, ратифицированной
Федеральным законом "О ратификации Объединенной конвенции о безопасности
обращения с отработавшим топливом и о безопасности обращения с радиоактивными
отходами" от 4 ноября 2005 года N 139-Ф3 (Собрание законодательства
Российской Федерации, 07.11.2005, N 45, ст. 4587);
Федеральным законом от
21.11.1995 N
170-ФЗ "Об использовании атомной энергии" (Собрание
законодательства Российской Федерации, 27.11.1995, N 48, ст. 4552; Российская
газета, N 30, 13.02.1997, Парламентская газета, N 129, 13-19.07.2001,
Российская газета, N 256, 31.12.2001, Собрание законодательства Российской
Федерации, 01.04.2002, N 13, ст. 1180; Парламентская газета, N 211, 14.11.2003;
Собрание законодательства Российской Федерации, 30.08.2004, N 35, ст. 3607;
Парламентская газета, N 214-215, 21.12.2006; Парламентская газета, N 20,
08.02.2007; Собрание законодательства Российской Федерации, 03.12.2007, N 49,
ст. 6079) (далее - Федеральный закон "Об использовании атомной
энергии");
Федеральным законом от
09.01.1996 N
3-ФЗ (ред. от 22.08.2004) "О радиационной безопасности населения"
(Собрание законодательства Российской Федерации, 15.01.1996, N 3, ст. 141);
Федеральным законом от
23.11.1995 N 174-ФЗ
(ред. от 18.12.2006) "Об экологической экспертизе" (Собрание
законодательства Российской Федерации, 27.11.1995, N 48, ст. 4556; 20.04.1998,
N 16, ст. 1800; 30.08.2004, N 35, ст. 3607; 27.12.2004, N 52 (часть 1), ст.
5276; 02.01.2006, N 1, ст. 10; 11.12.2006, N 50, ст. 5279; 25.12.2006, N 52 (1
ч.), ст. 5498);
Федеральным законом от
21.07.2005 N
94-ФЗ "О размещении заказов на поставки товаров, выполнение работ,
оказание услуг для государственных и муниципальных нужд" (Собрание
законодательства Российской Федерации, 2005, N 30 (ч. 1), ст. 3105; Российская
газета, N 297, 31.12.2005; N 165, 29.07.2006; Собрание законодательства
Российской Федерации, 2007, N 17, ст. 1929; 2007, N 31, ст. 4015; 2007, N 46,
ст. 5553) (далее - Федеральный закон "О размещении заказов на поставки
товаров, выполнение работ, оказание услуг для государственных и муниципальных
нужд");
Кодексом
Российской Федерации об административных правонарушениях от 30 декабря 2001 г.
N 195-ФЗ (Собрание законодательства Российской Федерации, 2002, N 1, ст. 1);
Налоговым кодексом
Российской Федерации (Собрание законодательства Российской Федерации, 1998, N
31, ст. 3824; 2000, N 32, ст. 3340);
Постановлением
Правительства Российской Федерации от 3 июля 2006 года N
412 "О федеральных органах исполнительной власти, осуществляющих
государственное управление использованием атомной энергии и государственное
регулирование безопасности при использовании атомной энергии" (Собрание
законодательства Российской Федерации, 10.07.2006, N 28, ст. 3079; 19.03.2007,
N 12, ст. 1424);
Постановлением
Правительства Российской Федерации от 14 июля 1997 года N
865 "Об утверждении Положения о лицензировании деятельности в области
использования атомной энергии" (Собрание законодательства Российской
Федерации, 1997, N 29, ст. 3528; 2002, N 41, ст. 3983; 2005, N 7, ст. 560;
Российская газета, N 22, 02.02.2007) (далее - Положение о лицензировании);
Постановлением
Правительства Российской Федерации от 30 июля 2004 года N
401 "О Федеральной службе по экологическому, технологическому и
атомному надзору" (Собрание законодательства Российской Федерации, 2004, N
32, ст. 3348; 2006, N 5, ст. 544; 2006, N 23, ст. 2527; 2006, N 52 (3 ч.), ст.
5587; 2008, N 22, ст. 2581);
Постановлением
Правительства Российской Федерации от 1 декабря 1997 г. N 1511 "Об утверждении
положения о разработке и утверждении федеральных норм и правил в области
использования атомной энергии и перечня федеральных норм и правил в области
использования атомной энергии" (Собрание законодательства Российской
Федерации, 08.12.1997, N 49, ст. 5600; 05.07.1999, N 27, ст. 3380; 10.07.2000,
N 28, ст. 2981; 28.01.2002, N 4, ст. 325; 04.11.2002, N 44, ст. 4392;
06.10.2003, N 40, ст. 3899; 06.06.2005, N 23, ст. 2278; 11.12.2006, N 50, ст.
5346; 02.04.2007, N 14, ст. 1692; 12.11.2007, N 46, ст. 5583);
Постановлением
Правительства Российской Федерации от 3 марта 1997 г. N 240 "Об
утверждении перечня должностей работников объектов использования атомной
энергии, которые должны получать разрешения федеральной службы по
экологическому, технологическому и атомному надзору на право ведения работ в
области использования атомной энергии" (Собрание законодательства
Российской Федерации, 10.03.1997, N 10, ст. 1180; 14.02.2005, N 7, ст. 560);
Постановлением
Правительства Российской Федерации от 19 июля 2007 г. N
456 "Об утверждении правил физической защиты ядерных материалов,
ядерных установок и пунктов хранения ядерных материалов" (Собрание
законодательства Российской Федерации, 2007, N 31, ст. 4081);
Постановлением
Правительства Российской Федерации от 10 июля 1998 г. N 746 "Об
утверждении правил организации системы государственного учета и контроля
ядерных материалов" (Собрание законодательства Российской Федерации,
20.07.1998, N 29, ст. 3559);
Постановлением
Правительства Российской Федерации от 11 октября 1997 г. N 1298 "Об
утверждении правил организации системы государственного учета и контроля
радиоактивных веществ и радиоактивных отходов" (Собрание законодательства
Российской Федерации, N 42, 20.10.1997, ст. 4782; 14.02.2005, N 7, ст. 560);
Постановлением
Правительства Российской Федерации от 15 декабря 2000 г. N 962 "О порядке
ведения государственного учета и контроля ядерных материалов" (Собрание
законодательства Российской Федерации, 2000, N 52 (Часть II), ст. 5145; 2004, N
7, ст. 529; 2005, N 7, ст. 560);
Распоряжением
Правительства Российской Федерации от 17 декабря 2005 года N 2237-р "Об
утверждении Плана мероприятий, связанных с выполнением второго этапа реализации
Основ государственной политики в области обеспечения ядерной и радиационной
безопасности Российской Федерации на период до 2010 года и дальнейшую
перспективу" (Собрание законодательства Российской Федерации, 16.01.2006,
N 3, ст. 308);
"Правилами
ведения единого государственного реестра юридических лиц и предоставления
содержащихся в нем сведений", утвержденными Постановлением Правительства
Российской Федерации от 19 июня 2002 г. N 438 "О едином государственном
реестре юридических лиц" (Российская газета, N 113, 26.06.2002, Собрание
законодательства Российской Федерации, 01.07.2002, N 26, ст. 2585) (далее -
"Правила ведения единого государственного реестра юридических лиц и
предоставления содержащихся в нем сведений"),
4.
В соответствии с Положением
о лицензировании лицензированию подлежат следующие виды деятельности в области
использования атомной энергии:
размещение,
сооружение, эксплуатация и вывод из эксплуатации ядерных установок,
радиационных источников и пунктов хранения ядерных материалов и радиоактивных
веществ, хранилищ радиоактивных отходов;
обращение с ядерными
материалами и радиоактивными веществами, в том числе при разведке и добыче
урановых руд, при производстве, использовании, переработке, транспортировании и
хранении ядерных материалов и радиоактивных веществ;
обращение с
радиоактивными отходами при их хранении, переработке, транспортировании и
захоронении;
использование ядерных
материалов и (или) радиоактивных веществ при проведении
научно-исследовательских и опытно-конструкторских работ;
проектирование и
конструирование ядерных установок, радиационных источников, пунктов хранения
ядерных материалов и радиоактивных веществ, хранилищ радиоактивных отходов;
конструирование и
изготовление оборудования для ядерных установок, радиационных источников,
пунктов хранения ядерных материалов и радиоактивных веществ, хранилищ
радиоактивных отходов;
проведение экспертизы
проектной, конструкторской, технологической документации и документов,
обосновывающих обеспечение ядерной и радиационной безопасности ядерных
установок, радиационных источников, пунктов хранения ядерных материалов и
радиоактивных веществ, хранилищ радиоактивных отходов, деятельности по
обращению с ядерными материалами, радиоактивными веществами и радиоактивными
отходами.
5. Разграничение
полномочий между центральным аппаратом Ростехнадзора и его территориальными
органами при исполнении государственной функции по лицензированию деятельности
в области использования атомной энергии применительно к объектам, относящимся к
категориям, предусмотренным статьей 3 Федерального закона "Об
использовании атомной энергии", на которых и (или) в отношении которых
должна проводиться заявленная деятельность в соответствии с подпунктом
"б" пункта 12 Положения
о лицензировании, приведено в Приложении
N 1 к настоящему Регламенту.
6. Территориальные
органы Ростехнадзора исполняют государственную функцию по лицензированию
деятельности в области использования атомной энергии в пределах предоставленных
им полномочий на территориях субъектов Российской Федерации и объектах
использования атомной энергии. Информация о закреплении территорий субъектов Российской
Федерации и объектов использования атомной энергии за территориальными органами
Ростехнадзора приведена в Приложении
N 2 к настоящему Регламенту.
7. Результаты и
способы фиксации исполнения государственной функции по лицензированию отражены
в разделе
III настоящего Регламента.
8. Юридические факты,
которыми заканчивается выполнение административных процедур при исполнении
государственной функции по лицензированию деятельности в области использования
атомной энергии, указаны в описаниях административных процедур в разделе
III настоящего Регламента.
9. В соответствии с п.
10 Положения
о лицензировании лицензии выдаются эксплуатирующим организациям, а также
организациям, выполняющим работы и предоставляющим услуги в области
использования атомной энергии (далее именуются - заявители).
10. Порядок
информирования о правилах исполнения государственной функции.
10.1. Заявление и
прилагаемые к нему документы для получения лицензии на осуществление
деятельности в области использования атомной энергии, поступившие от заявителя,
в день поступления в центральный аппарат Ростехнадзора или в территориальный
орган Ростехнадзора принимаются по описи, копия которой с отметкой о дате
приема указанных заявления и документов направляется (вручается) заявителю
лицензии.
Документы могут быть
направлены заявителем по почте заказным письмом (бандеролью) с описью вложения
и уведомлением о вручении.
10.1.1. При исполнении
государственной функции по лицензированию деятельности в области использования
атомной энергии центральным аппаратом Ростехнадзора заявление и прилагаемые к
нему документы следует направлять по адресу:
Москва, 105066, ул. А.
Лукьянова, д. 4, корп. 8.
Рабочие дни:
понедельник, вторник, среда, четверг, пятница.
Часы работы:
понедельник, вторник,
среда, четверг: 9.00 - 18.00;
пятница: 9.00 - 16.45;
Обеденный перерыв:
12.00 - 12.45.
Справочный телефон
структурного подразделения, координирующего исполнение государственной функции
по лицензированию деятельности в области использования атомной энергии
центральным аппаратом Ростехнадзора: (495) 911-60-35.
Официальный сайт
Ростехнадзора: www.gosnadzor.ru. Адрес электронной почты:
rostechnadzor@gosnadzor.ru.
10.1.2. При исполнении
государственной функции по лицензированию деятельности в области использования
атомной энергии территориальными органами Ростехнадзора заявление и прилагаемые
к нему документы следует направлять в соответствующий территориальный орган по
месту нахождения (регистрации) заявителя.
Информация о местах
нахождения территориальных органов Ростехнадзора, справочные телефоны их
структурных подразделений, адреса официальных сайтов, адреса электронной почты
и графики работы приведены в Приложении
N 2 к настоящему Регламенту.
10.2. Информация о
порядке исполнения государственной функции, изложенная в настоящем Регламенте,
должна размещаться на сайте центрального аппарата Ростехнадзора и на сайтах его
территориальных органов.
Информация о ходе
исполнения государственной функции должна размещаться и ежемесячно обновляться
на сайте центрального аппарата Ростехнадзора и на сайтах его территориальных
органов, по форме, приведенной в Приложении
N 3 к настоящему Регламенту.
10.3. Консультации по
вопросам исполнения государственной функции по лицензированию деятельности в
области использования атомной энергии могут предоставляться:
по письменным
обращениям;
по телефону;
по электронной почте.
10.3.1. Письменное
обращение, поступившее в Ростехнадзор, рассматривается в течение 30 дней со дня
регистрации письменного обращения, после чего ответ на обращение направляется
почтой в адрес заявителя.
10.3.2. При
осуществлении консультирования по телефону должностные лица Ростехнадзора
обязаны предоставлять информацию по следующим вопросам:
о входящих номерах,
под которыми зарегистрированы в системе делопроизводства Ростехнадзора
заявления по вопросам лицензирования;
о подразделениях,
участвующих в исполнении государственной функции по лицензированию деятельности
в области использования атомной энергии;
о принятии решения по
конкретному заявлению при лицензировании;
о нормативных правовых
актах Российской Федерации по вопросам исполнения государственной функции
(наименование, номер, дата принятия акта);
о перечне необходимых
документов для получения лицензии;
о требованиях к
заверению документов, прилагаемых к заявлению.
Иные вопросы
рассматриваются Ростехнадзором только на основании соответствующего письменного
обращения.
10.3.3. При осуществлении
консультирования по электронной почте ответ на обращение направляется на
электронный адрес заявителя в срок, не превышающий 2-х рабочих дней с момента
поступления обращения, при ответах на вопросы, перечень которых установлен
пунктом 10.3.2 настоящего Регламента.
В иных случаях ответ
на обращение направляется по электронной почте на электронный адрес заявителя в
срок, не превышающий 10 дней с момента поступления обращения.
10.4.
На информационных стендах в помещении, предназначенном для приема заявлений и
документов и выдачи лицензий, а также на Интернет-сайтах Ростехнадзора и его
территориальных органов размещается следующая информация:
положение о
лицензировании деятельности в области использования атомной энергии;
выписки из
законодательных и иных нормативных правовых актов, регулирующих деятельность по
исполнению государственной функции;
текст настоящего
Регламента с приложениями к нему;
перечень документов,
представляемых заявителем для получения лицензии;
образцы оформления
заявлений, необходимых для получения лицензии;
график (режим) работы;
порядок получения
консультаций и предварительной записи на прием;
банковские реквизиты
для уплаты государственной пошлины;
порядок обжалования
решений, действий (бездействия) должностных лиц, исполняющих государственную
функцию.
11.
Сроки исполнения государственной функции.
11.1. Максимальный
срок исполнения государственной функции по лицензированию деятельности в
области использования атомной энергии без учета сроков проведения экспертизы
представленных заявителем (лицензиатом) документов, обосновывающих обеспечение
ядерной и радиационной безопасности ядерных установок, радиационных источников,
пунктов хранения ядерных материалов, радиоактивных веществ, хранилищ
радиоактивных отходов и (или) заявленной деятельности, не должен превышать 95
дней (с учетом параллельности выполнения административных процедур, сроки
выполнения которых приведены в разделе III настоящего Регламента).
Максимальные сроки проведения экспертизы с учетом категорий объектов приведены
в Приложении
N 1 к настоящему Регламенту.
11.2. Максимальные
сроки выполнения отдельных административных процедур при исполнении
государственной функции по лицензированию деятельности в области использования
атомной энергии:
выполнение
административной процедуры по рассмотрению заявления о выдаче лицензии и
проведению предварительной проверки документов - 15 дней;
выполнение
административной процедуры по рассмотрению документов, представленных для
получения лицензии - 30 дней без учета сроков проведения
экспертизы
представленных заявителем (лицензиатом) документов, обосновывающих обеспечение
ядерной и радиационной безопасности ядерных установок, радиационных источников,
пунктов хранения ядерных материалов, радиоактивных веществ, хранилищ
радиоактивных отходов и (или) заявленной деятельности;
выполнение
административной процедуры по принятию решения о выдаче или об отказе в выдаче
лицензии - 30 дней;
выполнение административной
процедуры по выдаче лицензии с установлением условий ее действия - 20 дней;
выполнение
административной процедуры по сопровождению выданной лицензии путем проведения
инспекции с целью проверки выполнения условий действия лицензии - 30 дней;
выполнение
административной процедуры по сопровождению выданной лицензии путем внесения в
условия действия лицензии необходимых изменений - 80 дней без учета сроков
проведения экспертизы представленных заявителем (лицензиатом) документов,
обосновывающих обеспечение ядерной и радиационной безопасности ядерных
установок, радиационных источников, пунктов хранения ядерных материалов,
радиоактивных веществ, хранилищ радиоактивных отходов и (или) заявленной
деятельности;
выполнение
административной процедуры по приостановлению или прекращению действия
(аннулированию) лицензии - 15 дней;
выполнение
административной процедуры по возобновлению действия лицензии - 25 дней;
выполнение
административной процедуры по выдаче дубликата лицензии - 20 дней.
12. Основания для
принятия решений об отказе в рассмотрении документов заявителя и об отказе в
выдаче лицензии.
12.1. Основанием для
принятия решения об отказе в рассмотрении документов заявителя являются
выявленные по результатам предварительной проверки нарушения заявителем комплектности
и правил оформления документов, предусмотренных пунктами 14.1 и 14.2
настоящего Регламента.
12.2. Основанием для
отказа в выдаче лицензии, согласно требованиям пункта 23 Положения
о лицензировании, является:
а) наличие в
документах, представленных для получения лицензии, недостоверной или искаженной
информации;
б) экспертное
заключение, установившее недостаточную обоснованность обеспечения ядерной и
радиационной безопасности ядерной установки, радиационного источника, пункта
хранения и (или) заявленной деятельности;
в) несоответствие
заявленной деятельности требованиям по обеспечению ядерной и радиационной
безопасности.
13. Требования к
местам исполнения государственной функции по лицензированию деятельности в
области использования атомной энергии.
13.1. Место приема
заявлений и документов для получения лицензии на осуществление деятельности в
области использования атомной энергии, а также выдачи лицензий должно быть
оснащено стульями, столами, системами вентиляции или кондиционирования воздуха,
компьютером с возможностью вывода документов на печать, выхода в сеть Интернет,
а также печатными информационными документами.
13.2. Требования к
размещению и оформлению визуальной и текстовой информации изложены в п. 10.4 настоящего Регламента.
13.3. Вход
представителей заявителя в здания Ростехнадзора и его территориальных органов
осуществляется по пропускам с предъявлением документов, удостоверяющих
личность. Заказ пропусков осуществляется в координирующем подразделении за день
до планируемого посещения.
Решение вопросов о
предоставлении для заявителей парковочных мест (в случае необходимости)
осуществляется Управлением делами (в центральном аппарате Ростехнадзора) или соответствующим
координирующим подразделением (в территориальном органе Ростехнадзора) за счет
парковочных мест служебного автотранспорта Ростехнадзора.
14. Информация о
перечне необходимых для исполнения государственной функции по лицензированию
деятельности в области использования атомной энергии документов, требуемых от
заявителя.
14.1.
Для получения лицензии заявитель в соответствии с требованиями пунктов 11 и 12 Положения
о лицензировании представляет в Ростехнадзор или в его территориальный орган,
уполномоченный выдавать лицензии на отдельные виды деятельности в области
использования атомной энергии, следующие документы:
а) заявление о выдаче
лицензии с указанием своего наименования, организационно-правовой формы,
юридического адреса, номера расчетного счета и соответствующего банка, вида
деятельности и объекта ее применения, а также срока действия лицензии;
б) копии учредительных
документов (если они не заверены нотариусом - с предъявлением оригиналов);
в) копию документа,
подтверждающего факт внесения записи о юридическом лице в Единый
государственный реестр юридических лиц;
г) справку налогового
органа о постановке на учет;
д) копию оформленного
в надлежащем порядке документа, подтверждающего право заявителя владеть или
пользоваться ядерными материалами, ядерными установками, радиационными
источниками, пунктами хранения, радиоактивными веществами, радиоактивными
отходами;
е) копии решений по
вопросам размещения, сооружения или вывода из эксплуатации ядерных установок,
радиационных источников или пунктов хранения, принятых соответствующими
федеральными органами исполнительной власти, органами государственной власти
субъектов Российской Федерации или органами местного самоуправления;
ж) 3 комплекта документов,
обосновывающих обеспечение ядерной и радиационной безопасности ядерной
установки, радиационного источника, а также пункта хранения ядерных материалов
и (или) радиоактивных веществ, хранилища радиоактивных отходов (далее именуются
- пункты хранения) и (или) заявленной деятельности (требования к составу
комплекта документов определены Ростехнадзором и приведены в Приложении
N 4 к настоящему Регламенту);
з) документ,
подтверждающий уплату государственной пошлины за рассмотрение заявления о
выдаче лицензии.
14.2.
В случае если заявителем выступает эксплуатирующая организация, кроме
документов, указанных в подпунктах а), б), в), г), д), е), ж), з) пункта 14.1
настоящего Регламента, должны быть также представлены:
а) документ,
подтверждающий признание соответствующим органом управления использованием
атомной энергии пригодности заявителя эксплуатировать ядерную установку,
радиационный источник или пункт хранения и осуществлять собственными силами или
с привлечением других организаций деятельность по размещению, проектированию,
сооружению, эксплуатации и выводу из эксплуатации ядерной установки,
радиационного источника или пункта хранения, а также деятельность по обращению
с ядерными материалами и радиоактивными веществами;
б) документ,
определяющий отнесение объекта, на котором и (или) в отношении которого должна
проводиться заявленная деятельность, к категориям, предусмотренным статьей 3
Федерального закона "Об использовании атомной энергии";
в) заключение
государственной экологической экспертизы;
г) копию
разрешительного документа органа санитарно-эпидемиологического надзора на право
работ с радиационными источниками;
д) документы,
подтверждающие наличие у заявителя предусмотренного законодательством
Российской Федерации финансового обеспечения гражданско-правовой
ответственности за убытки и вред, причиненные радиационным воздействием;
е) документ,
подтверждающий возможность последующей передачи на захоронение образующихся или
находящихся на временном хранении радиоактивных отходов;
ж) отчет по
противопожарной защите объекта использования атомной энергии при его
эксплуатации - для атомных станций и иных объектов, определенных федеральными
нормами и правилами в области использования атомной энергии;
з) документы,
подтверждающие наличие у заявителя источников финансирования работ по выводу из
эксплуатации ядерных установок, радиационных источников или пунктов хранения,
включая специальный фонд для финансирования затрат, связанных с выводом из
эксплуатации указанных объектов, и для финансирования научно-исследовательских
и опытно-конструкторских работ по обоснованию и повышению безопасности этих
объектов.
14.3. Перечень
документов, указанных в п.п. 14.1 и 14.2
настоящего Регламента, является исчерпывающим. Ростехнадзор не вправе требовать
от заявителя представления документов, не предусмотренных данными пунктами.
14.4. Бланки, формы
обращений, заявлений и иных документов, подаваемых заявителем при
лицензировании деятельности в области использования атомной энергии,
законодательством Российской Федерации не предусмотрены. Заявление подается в
произвольной форме с приведением информации, изложенной в подпункте а) пункта 14.1 настоящего Регламента.
15. За рассмотрение
заявления о предоставлении лицензии, а также за ее предоставление уплачивается
государственная пошлина в порядке и размерах, установленных законодательством
Российской Федерации о налогах и сборах:
за рассмотрение
заявления о предоставлении лицензии - 300 рублей;
за предоставление
лицензии - 1 000 рублей.
За рассмотрение
заявления о внесении изменения в условия действия лицензии, о выдаче дубликата
лицензии в случае ее утраты лицензиатом, а также за выдачу изменения условий
действия лицензии, дубликата лицензии и возобновление действия лицензии
государственная пошлина не взимается.
III. Административные процедуры
16. В соответствии с Положением
о лицензировании, лицензирование деятельности в области использования атомной
энергии включает в себя:
рассмотрение заявления
о выдаче лицензии и проведение предварительной проверки документов,
представленных для получения лицензии;
рассмотрение
документов, представленных для получения лицензии, включая комплект документов,
обосновывающих обеспечение ядерной и радиационной безопасности ядерной
установки, радиационного источника, пункта хранения и(или) заявленной
деятельности;
принятие решения о
выдаче или об отказе в выдаче лицензии;
выдачу лицензии с
установлением условий ее действия;
сопровождение выданной
лицензии путем проведения инспекции с целью проверки выполнения условий
действия лицензии, а также путем внесения в условия действия лицензии
необходимых изменений;
изменение (продление)
срока действия лицензии;
переоформление,
приостановление или прекращение действия (аннулирование) лицензии;
возобновление действия
лицензии;
выдачу дубликата
лицензии в случае ее утраты лицензиатом.
17.
Рассмотрение заявления о выдаче лицензии и проведение предварительной проверки
документов, представленных для получения лицензии.
17.1. Юридическим
фактом, являющимся основанием для начала выполнения административной процедуры
по рассмотрению заявления о выдаче лицензии и проведению предварительной
проверки документов, представленных для получения лицензии, является
поступление в координирующее подразделение заявления вместе с прилагаемыми
документами.
17.2. Должностным
лицом, ответственным за рассмотрение заявления и предварительную проверку
документов, представленных для получения лицензии, является начальник
координирующего подразделения или лицо, исполняющее его обязанности.
17.3. Начальник
координирующего подразделения (или лицо, исполняющее его обязанности) назначает
исполнителей для рассмотрения заявления и предварительной проверки документов,
представленных для получения лицензии.
17.4. В день
поступления в координирующее подразделение заявлению присваивается
регистрационный номер в соответствии с установленным в Ростехнадзоре порядком
формирования таких номеров.
Исполнители проводят
рассмотрение заявления и предварительную проверку номенклатуры документов. При
этом в соответствии с требованиями п. 15 Положения
о лицензировании продолжительность рассмотрения заявления и предварительной
проверки номенклатуры документов не должна превышать 15 дней с даты регистрации
заявления.
17.5. При выполнении
предварительной проверки документов устанавливается соответствие номенклатуры
представленных документов требованиям пунктов
14.1 и 14.2 настоящего Регламента.
17.6. Основаниями для
принятия решения об отказе в рассмотрении документов заявителя являются
выявленные по результатам предварительной проверки номенклатуры документов
нарушения заявителем требований пунктов 14.1
и 14.2 настоящего Регламента.
17.7. Критериями
принятия решения об отказе в рассмотрении документов заявителя являются:
а) отсутствие одного
или более документов из числа требуемых пунктами
14.1 и 14.2 настоящего Регламента
для получения лицензии;
б) представление
заявителем менее 3-х комплектов документов, обосновывающих обеспечение ядерной
и радиационной безопасности ядерной установки, радиационного источника, пункта
хранения и (или) заявленной деятельности (предусмотренных подпунктом ж) пункта 14.1 настоящего Регламента);
в) наличие одного и
более документов (из числа предусмотренных подпунктом ж) пункта 14.1 настоящего Регламента), представленных для
получения лицензии, незаверенных подписью уполномоченного представителя
заявителя;
г) отсутствие в
заявлении о выдаче лицензии информации по одной или более позициям из
перечисленных ниже:
полного наименования
организации;
организационно-правовой
формы организации;
адреса организации;
номера расчетного
счета и соответствующего банка;
заявленного вида
деятельности и объекта ее применения;
заявленного срока
действия лицензии;
д) несоответствие
заявленного вида деятельности видам деятельности, указанным в п. 4 настоящего Регламента;
е) несоответствие
объекта применения заявленного вида деятельности объектам, указанным в
категориях объектов, в соответствии со статьей 3 Федерального закона "Об
использовании атомной энергии";
ж) непредставление
заверенных в установленном порядке копий учредительных документов;
з) представление копии
неоформленного в надлежащем порядке документа, подтверждающего право заявителя
владеть или пользоваться ядерными материалами, ядерными установками, радиационными
источниками, пунктами хранения, радиоактивными веществами, радиоактивными
отходами.
17.8. Результатом
выполнения административной процедуры по рассмотрению заявления и
предварительной проверке документов является утвержденное решение о принятии
представленных для получения лицензии документов к рассмотрению или решение об
отказе в рассмотрении этих документов. В центральном аппарате Ростехнадзора
решение утверждается начальником координирующего подразделения центрального
аппарата (или лицом, исполняющим его обязанности), а в территориальном органе -
должностным лицом, уполномоченным руководителем территориального органа.
17.9. Результат
выполнения административной процедуры по рассмотрению заявления и
предварительной проверке документов фиксируется путем регистрации утвержденного
решения о принятии к рассмотрению (либо решения об отказе в рассмотрении)
документов, представленных для получения лицензии.
17.10. После
утверждения решения о принятии к рассмотрению документов, представленных для
получения лицензии, координирующее подразделение в трехдневный срок с даты
утверждения решения подготавливает письмо:
в ответственное
подразделение (с указанием регистрационного номера, присвоенного заявлению);
заявителю (с
уведомлением о принятом решении и об ответственном подразделении, в которое
передаются документы заявителя.
Письмо подписывается
начальником координирующего подразделения (или лицом, исполняющим его
обязанности) и вместе с документами заявителя (за исключением документа,
подтверждающего уплату государственной пошлины за рассмотрение заявления о
выдаче лицензии) направляется в ответственное подразделение.
В случае исполнения
государственной функции по лицензированию соответствующим территориальным
органом Ростехнадзора письмо с уведомлением заявителя о принятом решении
подписывает руководитель территориального органа (или уполномоченное им
должностное лицо).
17.11. Координирующее
подразделение обеспечивает хранение:
решения о принятии к
рассмотрению документов заявителя, представленных для получения лицензии, копии
заявления, а также документа, подтверждающего уплату государственной пошлины за
рассмотрение заявления о выдаче лицензии - в течение 1 года (а в случае выдачи
лицензии - в течение срока действия лицензии);
решения об отказе в
рассмотрении документов заявителя, оригинал заявления, документ, подтверждающий
уплату государственной пошлины за рассмотрение заявления о выдаче лицензии,
решение об отказе и письменное уведомление, направленное заявителю, и остальные
документы заявителя - в течение 1 года.
17.12. Блок-схема
выполнения административной процедуры, предусмотренной пунктом 17 настоящего Регламента, приведена в Приложении
N 5 к настоящему Регламенту.
18.
Рассмотрение документов, представленных для получения лицензии, включая
комплект документов, обосновывающих обеспечение ядерной и радиационной
безопасности ядерной установки, радиационного источника, а также пунктов
хранения и (или) заявленной деятельности.
18.1. Юридическим
фактом, являющимся основанием для начала выполнения административной процедуры
по рассмотрению документов, представленных для получения лицензии, является
поступление в ответственное подразделение документов заявителя с
сопроводительным письмом из координирующего подразделения.
18.2. Должностным
лицом, ответственным за рассмотрение документов, представленных для получения
лицензии, является начальник ответственного подразделения (или лицо,
исполняющее его обязанности), который назначает исполнителей для рассмотрения
указанных документов.
18.3. В процессе
рассмотрения документов, представленных для получения лицензии, исполнители
ответственного подразделения организовывают проверку достоверности сведений,
содержащихся в указанных документах.
18.3.1.
Проверка достоверности сведений, содержащихся в документах заявителя,
осуществляется при проведении инспекции заявителя и объекта, на котором или в
отношении которого планируется осуществлять заявленный вид деятельности, и при
проведении экспертизы документов, представленных для получения лицензии.
18.3.1.1. Инспекция
проводится с целью проверки соответствия сведений, указанных заявителем, в
документах, представленных для получения лицензии, реальному состоянию объекта
(отсутствия в документах, представленных для получения лицензии, недостоверной
или искаженной информации) и готовности заявителя осуществлять заявленную
деятельность.
18.3.1.2. Экспертиза
проводится с целью проверки достаточности обоснованного заявителем обеспечения
ядерной и радиационной безопасности ядерной установки, радиационного источника,
пункта хранения и (или) заявленной деятельности, в том числе:
а) соответствие
проектных, конструкторских и технологических решений федеральным нормам и
правилам в области использования атомной энергии, квалификации работников
установленным требованиям и наличие условий для ее поддержания на необходимом
уровне, а также наличие и соответствие установленным требованиям системы сбора,
хранения, переработки и захоронения радиоактивных отходов при осуществлении
заявленной деятельности;
б) полноту мер
технического и организационного характера по обеспечению ядерной и радиационной
безопасности при осуществлении заявленной деятельности;
в) наличие
соответствующих условий хранения и организации учета и контроля ядерных
материалов, радиоактивных веществ, обеспечение физической защиты ядерных
установок, радиационных источников, пунктов хранения, ядерных материалов и
радиоактивных веществ, планов мероприятий по защите работников объекта
использования атомной энергии в случае возникновения аварии и готовность к их
выполнению, а также системы обеспечения качества и необходимой инженерно-технической
поддержки заявленной деятельности;
г) способность
заявителя обеспечить условия безопасного прекращения заявленной деятельности и
вывод объекта использования атомной энергии из эксплуатации, а также наличие
соответствующих проектных материалов.
18.3.1.3. Проверка
достоверности сведений осуществляется в сроки, установленные для проведения
инспекции и экспертизы документов, представленных для получения лицензии.
18.3.2.
Проведение инспекции.
18.3.2.1. Инспекция
заявителя (лицензиата) проводится при необходимости.
Инспекция не
проводится:
если заявитель ранее
имел лицензию на заявленный вид деятельности и если в период действия лицензии
не было выявлено нарушений условий ее действия;
если при первичном
обращении инспекция была проведена без замечаний, а заявитель, получивший отказ
по результатам экспертизы, повторно обратился с заявлением о выдаче лицензии;
если сведения о
заявителе изменились (переименование, изменение форм собственности,
правопреемство и др.), а объект не изменился;
если при первичном
обращении заявитель получил отказ по результатам инспекции, а при повторном
обращении с заявлением о выдаче лицензии представил исчерпывающую информацию об
устранении выявленных недостатков.
Во всех остальных
случаях проведение инспекции обязательно.
Проведение инспекции
организуется начальником ответственного подразделения (или лицом, исполняющим
его обязанности) соответствующего территориального органа Ростехнадзора.
В случае исполнения
государственной функции по лицензированию центральным аппаратом Ростехнадзора
ответственное подразделение центрального аппарата Ростехнадзора направляет в
соответствующий территориальный орган Ростехнадзора один комплект документов,
представленных для получения лицензии, из числа предусмотренных подпунктом ж) пункта 14.1 настоящего Регламента и дает
поручение о проведении инспекции.
18.3.2.2. Для
проведения инспекции ответственное подразделение (в течение 15 дней со дня
поступления документов заявителя от координирующего подразделения) готовит
предложения по составу комиссии, подготавливает и утверждает программу
инспекции со сроками ее проведения, уведомляет заявителя о проведении инспекции
(не позднее, чем за 5 дней до ее начала) и направляет ему программу инспекции,
которая утверждается начальником ответственного подразделения (или лицом,
исполняющим его обязанности).
18.3.2.3. В случае
исполнения государственной функции по лицензированию центральным аппаратом
Ростехнадзора формирование состава комиссии проводится во взаимодействии ответственного
подразделения центрального аппарата Ростехнадзора с ответственным
подразделением соответствующего территориального органа.
18.3.2.4. Исходя из
специфики лицензируемого вида деятельности, в состав комиссии включаются:
представители
соответствующих структурных подразделений территориального органа,
осуществляющих инспекционную деятельность;
представители
ответственного подразделения территориального органа.
18.3.2.5. Комиссия и
ее председатель назначаются распоряжением:
заместителя
руководителя Ростехнадзора, организующего и координирующего деятельность
ответственного подразделения (далее - заместитель руководителя Ростехнадзора) -
в случае исполнения государственной функции по лицензированию центральным
аппаратом Ростехнадзора;
заместителя руководителя
территориального органа - в случае исполнения государственной функции по
лицензированию соответствующим территориальным органом Ростехнадзора.
18.3.2.6. Инспекция
проводится в присутствии должностных лиц, уполномоченных заявителем.
18.3.2.7. Результаты
инспекции оформляются актом (в 3-х экземплярах). В акте указываются:
дата и регистрационный
номер акта;
наименование
соответствующего территориального органа Ростехнадзора;
дата и номер
распоряжения, на основании которого проведена инспекция;
фамилии, имена,
отчества и должности членов комиссии;
полное наименование
организации-заявителя;
фамилии, имена,
отчества и должности представителей заявителя, присутствовавших при проведении
инспекции;
заявленный вид
деятельности, объект ее применения и заявленный срок действия лицензии;
результаты выполнения
пунктов программы инспекции с указанием выявленных недостатков;
выводы комиссии о
готовности заявителя осуществлять заявленную деятельность и о достоверности
сведений, представленных в документах заявителя, фактическому состоянию дел;
подписи членов
комиссии, проводивших инспекцию.
18.3.2.8. В течение
дня с даты оформления акта инспекции один экземпляр акта инспекции вручается
комиссией заявителю (под расписку) либо направляется посредством почтовой связи
с уведомлением о вручении, которое приобщается ко второму экземпляру акта,
передаваемому в соответствующее ответственное подразделение. Одновременно
третий экземпляр акта направляется в соответствующий территориальный орган
Ростехнадзора.
Информация об устранении
выявленных при проведении инспекции недостатков может быть представлена
заявителем в соответствующее ответственное подразделение для учета при
подготовке решения о выдаче или об отказе в выдаче лицензии.
18.3.2.9. Максимальный
срок проведения инспекции, включая время оформления акта инспекции, составляет
20 дней с момента прибытия и начала работы комиссии у заявителя.
18.3.3. Экспертиза
документов, представленных для получения лицензии, и взаимодействие с
заявителем по вопросам устранения выявленных недостатков.
18.3.3.1. Экспертизу
документов, представленных для получения лицензии, проводят экспертные
организации, имеющие лицензию Ростехнадзора на право проведения экспертизы
проектной, конструкторской, технологической документации и документов, обосновывающих
обеспечение ядерной и радиационной безопасности ядерных установок, радиационных
источников, пунктов хранения ядерных материалов и радиоактивных веществ,
хранилищ радиоактивных отходов, деятельности по обращению с ядерными
материалами, радиоактивными веществами и радиоактивными отходами.
Информация об
экспертных организациях, имеющих соответствующие лицензии Ростехнадзора,
размещается координирующим подразделением центрального аппарата Ростехнадзора в
режиме "on-line" на интернет-сайте (www.gosnadzor.ru).
18.3.3.2. Экспертизу
документов, представленных для получения лицензии, содержащих государственную
тайну, проводят экспертные организации, имеющие право работы с такими
документами.
18.3.3.3. При
исполнении государственной функции по лицензированию деятельности в области
использования атомной энергии Ростехнадзор в рамках выделяемых из
государственного федерального бюджета средств выступает в роли государственного
заказчика экспертизы безопасности объектов использования атомной энергии и
заключает государственный контракт в соответствии с порядком, установленным Федеральным
законом "О размещении заказов на поставки товаров, выполнение работ,
оказание услуг для государственных и муниципальных нужд".
18.3.3.4 Экспертиза
документов заявителя, представленных для получения лицензии, обосновывающих
обеспечение ядерной и радиационной безопасности ядерной установки,
радиационного источника, пункта хранения и (или) заявленной деятельности,
проводится согласно техническому заданию на проведение экспертизы, утвержденному:
начальником
ответственного подразделения или лицом, исполняющим его обязанности - в случае
исполнения государственной функции по лицензированию центральным аппаратом
Ростехнадзора;
руководителем
территориального органа - в случае исполнения государственной функции по
лицензированию соответствующим территориальным органом Ростехнадзора,
18.3.3.5. Разработка и
утверждение технического задания на проведение экспертизы осуществляются в
течение 30 дней после поступления документов заявителя в ответственное
подразделение.
Указанное техническое
задание включает в себя тематические вопросы экспертизы и срок ее проведения.
18.3.3.6. Сроки
проведения экспертизы устанавливаются (см. Приложение
N 1 к настоящему Регламенту) в зависимости от объема документов,
представленных для получения лицензии, предусмотренных подпунктом ж) пункта 14.1 настоящего Регламента, исходя
из потенциальной ядерной и радиационной опасности объекта применения
заявленного вида деятельности.
18.3.3.7. Ответственное
подразделение в трехдневный срок со дня утверждения технического задания на
проведение экспертизы направляет его в выбранную заявителем экспертную
организацию (или в экспертную организацию, с которой Ростехнадзор заключил
государственный контракт) вместе с комплектом документов заявителя,
обосновывающих обеспечение ядерной и радиационной безопасности ядерной
установки, радиационного источника, пункта хранения и(или) заявленной
деятельности (из числа, предусмотренных подпунктом ж) пункта 14.1 настоящего Регламента).
18.3.3.8. Если в ходе
экспертизы у экспертов возникли вопросы по обоснованию ядерной и радиационной
безопасности, представленному в документах заявителя, то экспертная организация
вправе провести обсуждение указанных вопросов с заявителем.
18.3.3.9. По
результатам экспертизы экспертная организация составляет экспертное заключение
об обосновании ядерной и радиационной безопасности ядерной установки,
радиационного источника, пункта хранения и (или) заявленной деятельности,
утверждаемое руководителем экспертной организации или уполномоченным им
должностным лицом.
18.3.3.10. Экспертная
организация направляет утвержденное экспертное заключение в ответственное
подразделение, которое в срок не более 20 дней со дня получения экспертного
заключения оценивает его на соответствие требованиям технического задания на
проведение экспертизы и письменно уведомляет экспертную организацию о принятии
(или непринятии) экспертного заключения.
18.3.3.11. При оценке
соответствия экспертного заключения требованиям технического задания на
проведение экспертизы ответственное подразделение проверяет наличие заключений
и однозначных выводов по каждому тематическому вопросу экспертизы,
предусмотренному в указанном техническом задании.
18.3.3.12. В случае
непринятия экспертного заключения, как несоответствующего техническому заданию
на проведение экспертизы, ответственное подразделение возвращает экспертное
заключение на доработку в экспертную организацию с изложением в
сопроводительном письме несоответствий.
18.3.3.13. Датой
завершения экспертизы является дата письменного уведомления экспертной
организации о принятии экспертного заключения.
18.4. Результатом
выполнения административной процедуры по рассмотрению документов,
представленных для получения лицензии, является:
завершение инспекции и
оформление акта инспекции (в случае если таковая проводилась);
завершение экспертизы
и оформление экспертного заключения.
18.5. Результаты
выполнения административной процедуры фиксируются:
путем регистрации акта
инспекции соответствующим территориальным органом (в случае если инспекция
проводилась);
путем письменного
уведомления ответственным подразделением экспертной организации о принятии
экспертного заключения.
18.6. В процессе
рассмотрения документов, представленных для получения лицензии, ответственное
подразделение взаимодействует с заявителем по вопросам устранения им выявленных
недостатков.
18.7. Блок-схема
выполнения административной процедуры, предусмотренной пунктом 18 настоящего Регламента, приведена в Приложении
N 6 к настоящему Регламенту.
19.
Принятие решения о выдаче или об отказе в выдаче лицензии.
19.1. Юридическим
фактом, являющимся основанием для начала выполнения административной процедуры
по принятию решения о выдаче или об отказе в выдаче лицензии, является
поступление в ответственное подразделение оформленных экспертного заключения и
акта инспекции (в случае если таковая проводилась).
19.2. Должностным
лицом, ответственным за принятие решения о выдаче или об отказе в выдаче
лицензии, является:
заместитель
руководителя Ростехнадзора - в случае исполнения государственной функции по
лицензированию центральным аппаратом Ростехнадзора;
заместитель
руководителя территориального органа - в случае исполнения государственной
функции по лицензированию соответствующим территориальным органом
Ростехнадзора.
19.3. Должностным
лицом, ответственным за подготовку решения о выдаче или об отказе в выдаче
лицензии, является начальник ответственного подразделения (или лицо,
исполняющее его обязанности), который назначает исполнителей для подготовки
проекта указанного решения.
19.4. Проект решения о
выдаче лицензии или об отказе в выдаче лицензии оформляется в двух экземплярах,
один из которых должен быть завизирован исполнителями на последнем листе, и
подписывается начальником ответственного подразделения (или лицом, исполняющим
его обязанности).
Образец решения о
выдаче лицензии или об отказе в выдаче лицензии приведен в Приложении
N 7 к настоящему Регламенту.
19.5. При подготовке
проекта решения о выдаче лицензии ответственное подразделение одновременно
подготавливает:
проект лицензии,
который оформляется в одном экземпляре и визируется исполнителями и начальником
ответственного подразделения (или лицом, исполняющим его обязанности), образец
лицензии приведен в Приложении
N 8 к настоящему Регламенту;
условия действия
лицензии, которые оформляются в двух экземплярах и подписываются начальником
ответственного подразделения (или лицом, исполняющим его обязанности), один
экземпляр условий действия лицензии визируется исполнителями на последнем
листе.
19.5.1. В соответствии
с требованиями абзаца второго п. 24 Положения
о лицензировании неотъемлемой частью лицензии являются условия действия
лицензии, включающие требования Ростехнадзора по безопасности лицензируемого
вида деятельности с учетом его специфических особенностей. При необходимости в
лицензии устанавливаются условия перехода от одного этапа работ к другому, а в
случае, если лицензируемая деятельность предусматривает обращение с ядерными
материалами, - требования о наличии у лицензиата к моменту начала такой
деятельности договора со специально уполномоченным государственным органом о
передаче лицензиату ядерных материалов в пользование.
19.5.2. В условия
действия лицензии включаются:
а) сведения о:
выполняемых работах в
рамках разрешенного вида деятельности;
ЯМ, РВ, изделиях на их
основе и РАО, обращение с которыми предусмотрено в рамках разрешенного вида деятельности;
объектах использования
атомной энергии, на которых (или в отношении которых) может осуществляться
разрешенный вид деятельности.
б) требования,
обязывающие заявителя:
иметь комплект
(комплекты) нормативных документов, в соответствии с требованиями которых
принимались проектные, конструкторские и технологические решения при разработке
проекта объекта использования атомной энергии; обосновывалась безопасность
объекта использования атомной энергии и(или) вида деятельности; разрабатывалась
проектная, конструкторская, технологическая, эксплуатационная документация и
обосновывающие безопасность документы;
иметь комплект
(комплекты) проектной, конструкторской, технологической и эксплуатационной
документации, в соответствии с которой должен осуществляться вид деятельности;
иметь комплект
документов, обосновывающих безопасность объекта использования атомной энергии и
(или) вида деятельности;
обеспечивать
соответствие проектной, конструкторской, технологической, эксплуатационной
документации и документов, обосновывающих безопасность объекта использования
атомной энергии и (или) вида деятельности, требованиям действующих нормативных
документов;
обеспечивать
соответствие документов, обосновывающих безопасность объекта использования
атомной энергии и (или) вида деятельности, содержанию проектной,
конструкторской и технологической документации;
обеспечивать
соответствие эксплуатационных документов содержанию проектной, конструкторской,
технологической документации и документов, обосновывающих безопасность объекта использования
атомной энергии и(или) вида деятельности;
обеспечивать хранение
проектной, конструкторской и технологической документации, на основании которой
осуществляется размещение (сооружение, эксплуатация, вывод из эксплуатации)
объекта использования атомной энергии, и документации, отражающей изменения и
дополнения к ней, внесенные на этих этапах его жизненного цикла, вплоть до
заданного конечного состояния объекта при выводе его из эксплуатации;
обеспечивать
соответствие проектных, конструкторских и технологических решений требованиям
нормативных документов;
обеспечивать
соответствие состояния объекта использования атомной энергии и(или) вида
деятельности проектной, конструкторской, технологической документации и
документов, обосновывающих безопасность объекта использования атомной энергии и
(или) вида деятельности;
обеспечивать ввод в
эксплуатацию реконструированных (модернизированных) систем (элементов), важных
для безопасности, только после внесения изменений в условия действия лицензии,
а также соответствующих изменений и(или) дополнений во все экземпляры
эксплуатационной документации и ознакомления с ними персонала;
обеспечивать
соблюдение требований документов действующей в организации системы обеспечения
качества и требований, установленных в программах обеспечения качества;
обеспечивать
соблюдение требований нормативных и эксплуатационных документов, включая
пределы и условия безопасной эксплуатации;
обеспечивать контроль
качества деятельности организаций, выполняющих работы и предоставляющих услуги
(для эксплуатирующих организаций);
при изменении
требований действующих и вводе в действие новых нормативных документов
выполнять анализ влияния на безопасность выявленных отступлений от новых
требований, разработку и реализацию мероприятий (программ работ) по устранению
и(или) компенсации отступлений, влияющих на безопасность;
обеспечивать
соответствие квалификации работников установленным требованиям и наличие
условий для ее поддержания на необходимом уровне;
устанавливать и
поддерживать численность и квалификацию персонала на уровне, достаточном для
безопасного осуществления вида деятельности;
обеспечивать при вводе
в действие новых нормативных документов и изменении действующих изучение и
проверку знаний новых норм и правил у работников в соответствии с их
должностными обязанностями;
информировать
лицензирующий орган Ростехнадзора и представителей территориального органа
Ростехнадзора на объекте о новых данных или об изменениях сведений,
представленных на этапе получения лицензии, имеющих отношение к безопасности
лицензируемого вида деятельности;
уведомлять перед
началом ядерно и радиационно опасных работ на объекте использования атомной
энергии представителей территориального органа Ростехнадзора о дате начала и
окончания работ;
при осуществлении Ростехнадзором
своих полномочий обеспечивать доступ должностных лиц Ростехнадзора на
территорию организации, объекта использования атомной энергии, в здания,
сооружения и помещения и предоставлять им необходимую документированную
информацию, относящуюся к обеспечению ядерной и(или) радиационной безопасности
объекта и(или) вида деятельности;
соблюдать конкретные
технологические регламенты, технологии, инструкции, программы, очередность и
последовательность выполнения конкретных ядерно и радиационно опасных работ при
осуществлении лицензированной деятельности на конкретном объекте ее применения;
разрабатывать и
проводить мероприятия по устранению и(или) компенсации конкретных
несоответствий объекта использования атомной энергии и(или) вида деятельности,
проектной, конструкторской, технологической документации, оборудования и систем
требованиям нормативных документов с указанием сроков их реализации и
представления в Ростехнадзор отчетных документов по их выполнению;
обеспечивать
выполнение конкретных программ по обеспечению качества при проведении
конкретных ядерно- и(или) радиационно опасных работ на ЯУ, РИ и ПХ с
конкретными ЯМ, РВ, изделиями на их основе и РАО;
обеспечивать обращение
(в том числе при транспортировании) с теми ЯМ, РВ, изделиями на их основе и в
тех количествах, которые отвечают ограничениям, установленным в проекте и в
документах, обосновывающих безопасность объекта использования атомной энергии
и(или) вида деятельности;
обеспечивать обращение
с РАО таким образом, чтобы их количественные и качественные характеристики
соответствовали ограничениям, установленным в проекте и в документах,
обосновывающих безопасность объекта использования атомной энергии и(или) вида
деятельности, с указанием количественных и качественных характеристик (если они
не носят закрытого характера);
устанавливать порядок
проведения работ по продлению назначенного срока эксплуатации (службы)
конкретных систем и(или) элементов объектов использования атомной энергии;
определять и
обеспечивать выполнение конкретных требований по обеспечению ядерной,
радиационной, пожарной и технической безопасности при переходах от одного этапа
работ к другому при сооружении, эксплуатации, выводе из эксплуатации и
реконструкции (модернизации) объекта использования атомной энергии;
обеспечивать условия
безопасного проведения мероприятий по реконструкции (модернизации) объекта
использования атомной энергии;
обеспечивать
физическую защиту объектов использования атомной энергии с конкретными ЯМ, РВ,
изделиями на их основе и РАО, учет и контроль конкретных ЯМ, РВ, изделий на их
основе и РАО;
осуществлять
наблюдения за характеристиками площадки размещения и учитывать их результаты
при проектировании и сооружении объекта использования атомной энергии,
конструировании, изготовлении, монтаже и наладке его важных для безопасности
систем (элементов), обеспечении его нормального функционирования на протяжении
установленных сроков эксплуатации и вывода из эксплуатации;
обеспечить до начала
пусконаладочных работ наличие системы проверки готовности к проведению пусконаладочных
работ и приемки этих работ;
обеспечить до завоза
ЯМ (ядерного топлива), РВ и РАО на объект использования атомной энергии
готовность эксплуатационной документации, подбор и подготовку персонала,
открытие рабочих мест и наличие эксплуатационной документации, соблюдение мер
по физической защите ЯМ, учету и контролю ЯМ, РВ и РАО, наличие плана
мероприятий по защите персонала и населения и готовность к его выполнению,
готовность к осуществлению эксплуатационных режимов объекта использования
атомной энергии;
обеспечивать
актуализацию и выполнение программ подготовки, повышения квалификации
конкретных категорий работников (персонала);
корректировать отчет
по обоснованию безопасности, в том числе вероятностный анализ безопасности, с
учетом имевших место отказов важных для безопасности систем (элементов) и
ошибок персонала и использовать его при расследовании нарушений в работе
объекта использования атомной энергии и для разработки мероприятий по повышению
уровня его безопасности, определения приоритетов их реализации и эффективности.
19.5.3. Перечень
требований и условий действия лицензии может дополняться и изменяться
Ростехнадзором при:
выявлении неизвестных
ранее обстоятельств, связанных с безопасностью лицензируемого вида
деятельности;
при введении в действие
новых федеральных норм и правил в области использования атомной энергии;
при обращении
лицензиата с заявлением об изменении условий действия лицензии.
19.6. Решение о выдаче
лицензии или об отказе в выдаче лицензии утверждается:
заместителем руководителя
Ростехнадзора - в случае исполнения государственной функции по лицензированию
центральным аппаратом Ростехнадзора;
заместителем
руководителя территориального органа или лицом, исполняющим его обязанности - в
случае исполнения государственной функции по лицензированию соответствующим
территориальным органом Ростехнадзора.
19.7. Для утверждения
решения о выдаче лицензии ответственным подразделением представляются:
проект решения о
выдаче лицензии (в двух экземплярах);
проект лицензии (в
одном экземпляре);
условия действия
лицензии (в одном экземпляре);
экспертное заключение
экспертной организации;
акт инспекции (в
случае если таковая проводилась).
19.8. Для утверждения
решения об отказе в выдаче лицензии ответственным подразделением
представляются:
проект решения об
отказе в выдаче лицензии (в двух экземплярах);
экспертное заключение
экспертной организации;
акт инспекции (в
случае если таковая проводилась)
19.9.
Основанием для отказа в выдаче лицензии, согласно пункту 23 Положения
о лицензировании, является:
а) наличие в
документах, представленных для получения лицензии, недостоверной или искаженной
информации;
б) экспертное
заключение, установившее недостаточную обоснованность обеспечения ядерной и
радиационной безопасности ядерной установки, радиационного источника, пункта
хранения и (или) заявленной деятельности;
в) несоответствие
заявленной деятельности требованиям по обеспечению ядерной и радиационной
безопасности.
19.10.
Критериями принятия решения об отказе в выдаче лицензии являются установление
одного и более фактов:
а) наличия значимых
для обеспечения безопасности недостоверных или искаженных, взаимопротиворечащих
сведений, в документах, представленных для получения лицензии;
б) наличия значимого
для обеспечения безопасности несоответствия сведений в документах,
представленных для получения лицензии, действительному состоянию дел у
заявителя;
в) наличия в
документах, представленных для получения лицензии, значимой некорректности или
грубой ошибки, допущенных заявителем при обосновании обеспечения ядерной или
радиационной безопасности ядерной установки, радиационного источника, пункта
хранения и(или) заявленной деятельности (в частности, некорректный выбор
исходных данных, граничных условий, условий испытаний и т.п.; применение не
аттестованных программных средств, методик расчета, методик испытаний и т.п.;
некорректный выбор условий, среды, параметров испытаний и т.п.; ошибочное
применение расчетных формул, аппроксимаций, замыкающих соотношений и т.п.);
г) наличия в
представленном заявителем обосновании безопасности заявленной деятельности
значимого для обеспечения безопасности отступления от требований безопасности
(принципов, пределов, условий, критериев безопасности и т.п.), установленных
нормами и правилами в области использования атомной энергии.
19.11. В соответствии
с требованиями п. 22 Положения
о лицензировании решение о выдаче или об отказе в выдаче лицензии принимается в
срок не более 30 дней с даты завершения экспертизы документов, обосновывающих
обеспечение ядерной и радиационной безопасности ядерной установки,
радиационного источника, пункта хранения и (или) заявленной деятельности.
О принятом решении
заявитель уведомляется в письменной форме в 3-дневный срок со дня принятия
решения.
19.12. Результатом
выполнения административной процедуры по принятию решения о выдаче лицензии или
об отказе в выдаче лицензии является утвержденное решение о выдаче лицензии или
об отказе в выдаче лицензии.
19.13. Порядок
передачи результата выполнения административной процедуры по принятию решения о
выдаче лицензии или об отказе в выдаче лицензии.
19.13.1. В случае
принятия решения о выдаче лицензии.
19.13.1.1. В
трехдневный срок со дня утверждения решения о выдаче лицензии ответственное
подразделение:
письменно уведомляет
заявителя о принятом решении о выдаче лицензии;
направляет в
координирующее подразделение (с сопроводительным письмом):
утвержденное решение о
выдаче лицензии (в двух экземплярах);
проект лицензии;
условия действия
лицензии (в двух экземплярах).
Одновременно
ответственное подразделение передает в координирующее подразделение электронные
копии указанных документов.
19.13.2. В случае
принятия решения об отказе в выдаче лицензии.
19.13.2.1. В
трехдневный срок со дня утверждения решения об отказе в выдаче лицензии
ответственное подразделение:
письменно уведомляет
заявителя о принятом решении об отказе в выдаче лицензии (в соответствии с
требованиями пункта 23 Положения
о лицензировании, при этом указывается обоснованная причина отказа);
направляет в
координирующее подразделение утвержденный визовый экземпляр решения об отказе в
выдаче лицензии с сопроводительным письмом (одновременно ответственное
подразделение передает в координирующее подразделение электронную копию
указанного документа).
19.13.2.2. В течение 1
года со дня утверждения решения об отказе в выдаче лицензии в ответственном
подразделении хранятся:
один экземпляр
утвержденного решения об отказе в выдаче лицензии;
документы,
представленные заявителем для получения лицензии;
экспертное заключение
экспертной организации;
акт инспекции (если таковая
проводилась).
19.14. Результаты
выполнения административной процедуры по принятию решения о выдаче лицензии или
об отказе в выдаче лицензии фиксируются путем регистрации утвержденного решения
о выдаче лицензии или об отказе в выдаче лицензии в координирующем
подразделении.
19.15. Блок-схема
выполнения административной процедуры, предусмотренной пунктом 19 настоящего Регламента, приведена в Приложении
N 9 к настоящему Регламенту.
20.
Выдача лицензии с установлением условий ее действия.
20.1. Юридическим
фактом, являющимся основанием для начала выполнения административной процедуры
по выдаче лицензии с установлением условии ее действия, включая ее регистрацию
и оформление, является поступление в координирующее подразделение (с
сопроводительным письмом из ответственного подразделения) оформленных в
установленном порядке следующих документов:
утвержденного решения
о выдаче лицензии (в двух экземплярах);
проекта лицензии;
условий действия
лицензии (в двух экземплярах).
20.2. Должностным
лицом, ответственным за организацию работ по выдаче лицензии с установленными
условиями ее действия, включая ее регистрацию и оформление, является начальник
координирующего подразделения (или лицо, исполняющее его обязанности), который
назначает исполнителей для выполнения данной административной процедуры.
20.3. Назначенные
исполнители обеспечивают выполнение следующих административных действий.
20.3.1. Присвоение
утвержденному решению и лицензии регистрационного номера.
20.3.2. Оформление
лицензии на бланке строгой отчетности установленного образца и копии лицензии
(копия лицензии визируется исполнителями).
20.3.3. Визирование
копии лицензии:
начальником
координирующего подразделения (или лицом, исполняющим его обязанности);
начальником
ответственного подразделения (или лицом, исполняющим его обязанности);
заместителем
руководителя Ростехнадзора - в случае исполнения государственной функции по
лицензированию центральным аппаратом Ростехнадзора;
заместителем
руководителя территориального органа - в случае исполнения государственной
функции по лицензированию соответствующим территориальным органом Ростехнадзора;
20.3.4. Подписание
лицензии и визового экземпляра ее копии:
руководителем
Ростехнадзора - в случае исполнения государственной функции по лицензированию
центральным аппаратом Ростехнадзора;
руководителем
территориального органа - в случае исполнения государственной функции по
лицензированию соответствующим территориальным органом Ростехнадзора.
При передаче на
подпись лицензии и визового экземпляра ее копии к ним прикладываются условия
действия лицензии и решение о выдаче лицензии.
20.3.5. Заверение
подписанных лицензии и ее копии:
гербовой печатью
Ростехнадзора - в случае исполнения государственной функции лицензирования
центральным аппаратом Ростехнадзора;
гербовой печатью
территориального органа Ростехнадзора - в случае исполнения государственной функции
по лицензированию соответствующим территориальным органом Ростехнадзора.
Проставление печати на
лицензии и ее копии осуществляется работником структурного подразделения,
которому передана гербовая печать на ответственное хранение.
20.4. Уведомление
заявителя о времени и месте выдачи лицензии осуществляет:
начальник
координирующего подразделения (или лицо, исполняющее его обязанности) - в
случае исполнения государственной функции по лицензированию центральным
аппаратом Ростехнадзора;
руководитель соответствующего
территориального органа Ростехнадзора (или уполномоченное им должностное лицо)
- в случае исполнения государственной функции по лицензированию территориальным
органом Ростехнадзора.
Время выдачи лицензии
должно быть установлено таким образом, чтобы исключить ожидание представителей
заявителя и образование очереди. Продолжительность времени выдачи лицензии не
должна превышать 20 мин.
Перечень документов,
необходимых для предъявления заявителем при получении лицензии, приведен в п.
20.7 настоящего Регламента.
20.5. В соответствии с
требованиями п. 24 Положения
о лицензировании лицензия оформляется Ростехнадзором в срок не более 20 дней со
дня принятия решения о ее выдаче.
20.5.1.
В соответствии с требованиями пункта 14 "Правил ведения единого государственного
реестра юридических лиц и предоставления содержащихся в нем сведений" в
течение пяти рабочих дней с момента принятия решения о предоставлении
(переоформлении документов, подтверждающих наличие лицензии, приостановлении,
возобновлении, аннулировании) лицензии сведения о выдаваемой лицензии
представляются координирующим подразделением в соответствующий налоговый орган
по месту нахождения заявителя по согласованной сторонами форме.
20.6. Результаты
выполнения административной процедуры, предусмотренной пунктом 20 настоящего Регламента, фиксируются путем
регистрации в базе данных и оформления лицензии с установленными условиями ее
действия (присвоение лицензии регистрационного номера, оформление лицензии на
бланке строгой отчетности установленного образца, подписание лицензии и ее
копии, и заверение лицензии и ее копии гербовой печатью).
20.7. Лицензия (с
приложением установленных условий ее действия) выдается координирующим
подразделением представителю заявителя после предоставления им следующих
документов:
документа,
подтверждающего уплату государственной пошлины за выдачу лицензии;
документа,
подтверждающего право представителя заявителя на получение лицензии.
20.8. В случае
исполнения государственной функции по лицензированию центральным аппаратом
Ростехнадзора лицензия (с приложением условий ее действия) выдается
координирующим подразделением представителю заявителя с сопроводительным
письмом, подписанным начальником координирующего подразделения.
После выдачи лицензии
координирующее подразделение направляет с сопроводительным письмом:
экземпляр решения о
выдаче лицензии, ксерокопии лицензии и условий действия лицензии - в
ответственное подразделение;
ксерокопии лицензии и
условий ее действия - в территориальный орган Ростехнадзора (по месту
регистрации заявителя согласно Приложению
N 2 к настоящему Регламенту) для организации государственного контроля за
соблюдением условий действия лицензии.
20.9. В случае
исполнения государственной функции по лицензированию территориальным органом
Ростехнадзора, лицензия (с приложением условий ее действия) выдается
координирующим подразделением представителю заявителя с сопроводительным
письмом, подписанным руководителем территориального органа (или уполномоченным
им должностным лицом).
После выдачи лицензии
ксерокопии лицензии и условий действия лицензии направляются:
координирующим
подразделением - в ответственное подразделение;
руководителем
территориального органа (или уполномоченным им должностным лицом) - в
соответствующее структурное подразделение территориального органа для
организации государственного контроля за соблюдением условий действия лицензии.
20.10. В
координирующем подразделении в течение срока действия лицензии хранятся:
утвержденный визовый
экземпляр решения о выдаче лицензии;
визовый экземпляр
копии лицензии;
визовый экземпляр
условий действия лицензии;
документ,
подтверждающий уплату заявителем государственной пошлины за выдачу лицензии;
документ,
подтверждающий право представителя заявителя на получение лицензии.
20.11. В ответственном
подразделении в течение срока действия лицензии хранятся:
экземпляр решения о
выдаче лицензии;
ксерокопия лицензии;
экземпляр условий
действия лицензии;
заявление о выдаче
лицензии вместе с документами, представленными заявителем для получения
лицензии;
экспертное заключение
экспертной организации;
акт инспекции (если
таковая проводилась).
20.12. Блок-схема
выполнения административной процедуры, предусмотренной пунктом 20 настоящего Регламента, приведена в Приложении
N 10 к настоящему Регламенту.
21. Сопровождение
выданной лицензии путем проведения инспекций с целью проверки выполнения
условий действия лицензии, а также путем внесения в условия действия лицензии
необходимых изменений.
Юридическим фактом,
являющимся основанием для начала выполнения данной административной процедуры,
является выдача заявителю лицензии с установлением условий ее действия.
21.1.
Сопровождение выданной лицензии осуществляется соответствующим территориальным
органом Ростехнадзора путем проведения плановых и внеплановых инспекций с целью
проверки выполнения условий действия лицензии.
21.1.1. Плановые
инспекции проводятся в соответствии с годовым планом работы, утверждаемым
руководителем территориального органа Ростехнадзора, с периодичностью:
не реже одного раза в
год - при выполнении лицензиатом ядерных и радиационно опасных работ;
не более одного раза в
год - при осуществлении лицензиатом видов деятельности, не связанных с
выполнением ядерно- и радиационно-опасных работ.
21.1.2. Внеплановые
инспекции проводятся в следующих случаях:
а) при контроле
исполнения предписаний об устранении выявленных нарушений в результате плановой
инспекции;
б) при возникновении
происшествий и аварий на объекте, в отношении которого проводится заявленная
деятельность;
в) при получении
информации от физических лиц о нарушениях лицензиатом порядка проведения
технического расследования причин происшествий, аварий и инцидентов на объекте;
г) при получении
информации от юридических или физических лиц о представлении лицензиатом
заведомо ложных сведений о состоянии безопасности объекта, в отношении которого
проводится заявленная деятельность.
Обращения, не
позволяющие установить юридическое или физическое лицо, обратившееся в
Ростехнадзор, не могут служить основанием для проведения внеплановой инспекции.
21.1.3. Плановые и
внеплановые инспекции проводятся по распоряжению руководителя соответствующего
территориального органа Ростехнадзора. В распоряжении должны быть указаны:
фамилия, имя, отчество
и должность лица (лиц), уполномоченного на проведение инспекции;
наименование
юридического лица, в отношении которого проводится инспекции;
цели, задачи и предмет
проводимой инспекции;
правовые основания
проведения инспекции, в том числе нормативные правовые акты, обязательные
требования которых подлежат проверке;
дата начала и
окончания инспекции.
Соответствующий
территориальный орган Ростехнадзора уведомляет заявителя о проведении инспекции
(не позднее, чем за 5 дней до ее начала).
Распоряжение о
проведении инспекции (либо его заверенная печатью копия) предъявляется
лицензиату должностным лицом, осуществляющим инспекцию одновременно со
служебным удостоверением.
21.1.4.
Продолжительность плановых и внеплановых инспекций не должна превышать один
месяц. В исключительных случаях, связанных с необходимостью проведения
специальных исследований (испытаний), на основании мотивированного предложения
должностного лица, проводящего инспекцию, срок проведения инспекции может быть
продлен руководителем территориального органа Ростехнадзора, но не более чем на
один месяц.
21.1.5. По результатам
инспекции составляется акт инспекции в двух экземплярах.
В акте инспекции
указываются:
дата и регистрационный
номер акта;
наименование
соответствующего территориального органа Ростехнадзора;
дата и номер
распоряжения, на основании которого проведена инспекция;
фамилии, имена,
отчества и должности лиц, проводивших инспекцию;
полное наименование
организации-заявителя;
фамилии, имена,
отчества и должности представителей заявителя, присутствовавших при проведении
инспекции;
вид деятельности,
объект ее применения и установленный срок действия лицензии;
сведения о результатах
инспекции, в том числе о выявленных нарушениях, об их характере и о лицах,
допустивших указанные нарушения;
подписи лиц,
проводивших инспекцию.
К акту инспекции (при
необходимости) прилагаются документы или их копии, связанные с проведенной
инспекцией.
В течение дня с даты
оформления акта инспекции один экземпляр акта инспекции вручается заявителю
(под расписку) либо направляется посредством почтовой связи с уведомлением о
вручении. Второй экземпляр акта остается в соответствующем территориальном органе
Ростехнадзора. В случае, если проводилась инспекция соблюдения условий действия
лицензии, выданной центральным аппаратом Ростехнадзора, копия акта инспекции
направляется в соответствующее ответственное подразделение центрального
аппарата Ростехнадзора. В случае выявления в результате инспекции
административного правонарушения составляется протокол в порядке, установленном
законодательством Российской Федерации об административных правонарушениях, и
выдаются предписания об устранении выявленных нарушений.
21.1.6. Должностные
лица территориального органа Ростехнадзора при проведении инспекции обязаны:
своевременно и в
полной мере исполнять предоставленные в соответствии с законодательством
Российской Федерации полномочия по предупреждению, выявлению и пресечению
нарушении условии действия лицензии;
соблюдать
законодательство Российской Федерации, права и законные интересы лицензиатов;
проводить мероприятия
по контролю на основании и в строгом соответствии с распоряжением о проведении
инспекции;
посещать объекты
(территории и помещения) лицензиата в целях проведения инспекции только во
время исполнения служебных обязанностей при предъявлении служебного
удостоверения и распоряжения территориального органа Ростехнадзора о проведении
инспекции;
не препятствовать
представителям лицензиата присутствовать при проведении инспекции, давать
разъяснения по вопросам, относящимся к предмету инспекции;
предоставлять
должностным лицам лицензиата либо их представителям, присутствующим при
проведении инспекции, относящуюся к предмету инспекции необходимую информацию;
знакомить должностных
лиц лицензиата юридического лица либо их представителей с результатами
инспекции;
при определении мер,
принимаемых по фактам выявленных нарушений, учитывать соответствие указанных
мер тяжести нарушении, их потенциальной опасности для жизни, здоровья людей,
окружающей среды и имущества, а также не допускать необоснованные ограничения
прав и законных интересов лицензиата;
доказывать законность
своих действий при их обжаловании лицензиатами в порядке, установленном
законодательством Российской Федерации.
21.1.7. Блок-схема
выполнения административной процедуры, предусмотренной пунктом 21.1 настоящего Регламента, приведена в Приложении
N 11 к настоящему Регламенту.
21.2. Сопровождение
выданной лицензии путем внесения в условия действия лицензии необходимых
изменений.
21.2.1.
Работы по сопровождению выданных лицензий путем внесения в условия действия
лицензий необходимых изменений организуются начальником соответствующего
ответственного подразделения Ростехнадзора, который назначает исполнителей,
ответственных за сопровождение конкретных выданных лицензий, из числа
подчиненных ему государственных гражданских служащих.
21.2.2. Исполнители,
ответственные за сопровождение конкретных выданных лицензий, проводят анализ следующих
материалов по мере их поступления в ответственное подразделение (в том числе в
соответствии с международными конвенциями):
информации о событиях,
произошедших на зарубежных объектах использования атомной энергии с изложением
причин как по техническим, так и по человеческим факторам, о результатах
расследований нарушений и аварий, выводах и уроках, извлеченных из произошедших
событий;
результатов
расследования нарушений в работе отечественных объектов использования атомной
энергии;
результатов периодической
оценки безопасности объектов использования атомной энергии, выполняемых
эксплуатирующими организациями;
актов инспекций,
проведенных с целью проверки выполнения лицензиатом условий действия лицензии.
21.2.3. В соответствии
с требованиями пункта 28 Положения
о лицензировании лицензиат обязан постоянно информировать Ростехнадзор о новых
данных или об изменениях в представленных на этапе получения лицензии
сведениях, имеющих отношение к безопасности лицензируемого вида деятельности.
Данная информация,
реализованная в виде изменений документов, на основе которых была выдана
лицензия, либо новых документов, обосновывающих обеспечение ядерной и
радиационной безопасности ядерной установки, радиационного источника, пункта
хранения и (или) лицензируемого вида деятельности, представляется лицензиатом в
Ростехнадзор с заявлением об изменении условий действия лицензии.
21.2.4. Основанием для
внесения в условия действия лицензии необходимых изменений, в соответствии с
пунктом 27 Положения
о лицензировании, являются:
а) выявление
неизвестных ранее обстоятельств, связанных с безопасностью лицензируемого вида
деятельности;
б) введение в действие
новых федеральных норм и правил в области использования атомной энергии;
в) обращение
лицензиата с заявлением об изменении условий действия лицензии.
При этом в случаях а)
и б) решение о необходимости внесения изменений в условия действия лицензии
принимает ответственное подразделение Ростехнадзора. Кроме того, во всех
перечисленных случаях ответственное подразделение Ростехнадзора:
определяет
необходимость запроса у заявителя дополнительных документов, обосновывающих
обеспечение ядерной и радиационной безопасности вида деятельности,
предусмотренного лицензией, в связи с предлагаемым изменением условий действия
лицензии;
при необходимости,
направляет заявителю запрос о представлении дополнительных документов,
обосновывающих обеспечение ядерной и радиационной безопасности лицензируемого
вида деятельности.
В случае поступления
от лицензиата заявления об изменении условий действия лицензии координирующее
подразделение присваивает заявлению в день поступления регистрационный номер в
соответствии с установленным в Ростехнадзоре порядком формирования таких
номеров и передает в ответственное подразделение.
21.2.5. После
получения и регистрации в ответственном подразделении дополнительных документов
заявителя, обосновывающих обеспечение ядерной и радиационной безопасности вида
деятельности, предусмотренного лицензией, ответственное подразделение:
организует проведение
проверки достоверности сведений, содержащихся в указанных документах (в
соответствии с требованиями пункта 18.3.1
настоящего Регламента);
при необходимости
организует проведение инспекции (в соответствии с требованиями пункта 18.3.2 настоящего Регламента);
организует экспертизу
указанных документов (срок подготовки технического задания на проведение
экспертизы, максимальный срок проведения экспертизы, порядок выбора экспертной
организации, порядок принятия экспертного заключения соответствуют
установленным для выполнения административной процедуры по рассмотрению
документов, представленных для получения лицензии).
21.2.6. Принятие
решения о внесении изменения в условия действия лицензии.
21.2.6.1. Основанием
для подготовки решения о внесении изменения в условия действия лицензии
является поступление в ответственное подразделение акта инспекции (если таковая
проводилась) и экспертного заключения.
21.2.6.2. Должностным
лицом, ответственным за принятие решения о внесении изменения в условия
действия лицензии, является:
заместитель
руководителя Ростехнадзора - в случае исполнения государственной функции по
лицензированию центральным аппаратом Ростехнадзора;
заместитель
руководителя территориального органа - в случае исполнения государственной
функции по лицензированию соответствующим территориальным органом
Ростехнадзора.
21.2.6.3. Должностным
лицом, ответственным за подготовку решения о внесении изменения в условия
действия лицензии, является начальник ответственного подразделения (или лицо,
исполняющее его обязанности), который назначает исполнителей для подготовки
проекта указанного решения.
21.2.6.4. Исполнители
в течение 30 дней с даты завершения экспертизы подготавливают:
проект решения о
внесении изменения в условия действия лицензии в двух экземплярах, один из
которых должен быть завизирован исполнителями на последнем листе, и
подписывается начальником ответственного подразделения или лицом, исполняющим
его обязанности (образец решения о внесении или об отказе во внесении изменения
в условия действия лицензии приведен в Приложении
N 12 к настоящему Регламенту);
проект изменения
условий действия лицензии с присвоением порядкового номера (образец изменения
условий действия лицензии приведен в Приложении N 13 к
настоящему Регламенту).
21.2.6.5. Решение о
внесении или об отказе во внесении изменения в условия действия лицензии
утверждается:
заместителем
руководителя Ростехнадзора - в случае исполнения государственной функции по
лицензированию центральным аппаратом Ростехнадзора;
заместителем
руководителя территориального органа - в случае исполнения государственной
функции лицензирования соответствующим территориальным органом Ростехнадзора.
21.2.6.6. При
выявлении неизвестных ранее обстоятельств, связанных с безопасностью
лицензируемого вида деятельности, введении в действие новых федеральных норм и
правил в области использования атомной энергии или обращении лицензиата с
заявлением об изменении условий действия лицензии для утверждения решения о
внесении изменения в условия действия лицензии ответственным подразделением
представляются:
проект решения о
внесении изменения в условия действия лицензии, подписанный начальником
ответственного подразделения или лицом, исполняющим его обязанности (в двух
экземплярах);
проект изменения
условий действия лицензии, подписанный начальником ответственного подразделения
или лицом, исполняющим его обязанности (в двух экземплярах);
экспертное заключение
экспертной организации;
акт инспекции (если
таковая проводилась).
21.2.6.7. Для
утверждения решения об отказе во внесении изменения в условия действия лицензии
(по факту обращения лицензиата с заявлением об изменении условий действия
лицензии) ответственным подразделением представляются:
проект решения об
отказе во внесении изменения в условия действия лицензии (в одном экземпляре);
экспертное заключение
экспертной организации;
акт инспекции (если
таковая проводилась).
21.2.6.8. В
трехдневный срок со дня утверждения решения о внесении изменения в условия
действия лицензии ответственное подразделение письменно уведомляет заявителя о
принятом решении о внесении изменения в условия действия лицензии.
21.2.6.9. В
трехдневный срок со дня утверждения решения об отказе во внесении изменения в
условия действия лицензии (по факту обращения лицензиата с заявлением об
изменении условий действия лицензии) ответственное подразделение:
письменно уведомляет
заявителя о принятом решении об отказе во внесении изменения в условия действия
лицензии (в соответствии с требованиями пункта 23 Положения
о лицензировании, при этом указывается обоснованная причина отказа);
направляет в
координирующее подразделение утвержденный визовый экземпляр решения об отказе
во внесении изменения в условия действия лицензии с сопроводительным письмом
(одновременно ответственное подразделение передает в координирующее
подразделение электронную копию указанного документа).
21.2.6.10. Основания и
критерии принятия решения для отказа во внесении изменения в условия действия
лицензии такие же, как и при принятии решения об отказе в выдаче лицензии (см. подпункты 19.9 и 19.10 настоящего Регламента).
21.2.6.11. В
ответственном подразделении хранятся:
экземпляр решения об
отказе во внесении изменения в условия действия лицензии;
документы,
представленные заявителем для внесения изменения в условия действия лицензии;
экспертное заключение
экспертной организации; акт инспекции (если таковая проводилась).
Хранение производится
в течение срока действия данной лицензии.
22. Переоформление,
изменение (продление) срока действия, приостановление или прекращение действия
(аннулирование) лицензии.
22.1. Переоформление
лицензии.
22.1.1. Переоформление
лицензии при реорганизации или изменении наименования юридического лица
лицензиата.
22.1.1.1.
Предусмотренное пунктом 35 Положения
о лицензировании переоформление лицензии при реорганизации или изменении
наименования юридического лица лицензиата производится в порядке, установленном
для получения лицензии в пунктах 17-20 настоящего Регламента.
22.1.2.
Переоформление лицензии при изменении условий действия лицензии.
22.1.2.1.
Ответственное подразделение обеспечивает передачу проекта изменения условий
действия лицензии (два экземпляра с приложением утвержденного решения о
внесении изменения в условия действия лицензии) на утверждение:
руководителю
Ростехнадзора - в случае исполнения государственной функции по лицензированию
центральным аппаратом Ростехнадзора;
руководителю
территориального органа - в случае исполнения государственной функции по
лицензированию соответствующим территориальным органом Ростехнадзора.
22.1.2.2. В случае
исполнения государственной функции по лицензированию центральным аппаратом
Ростехнадзора ответственное подразделение обеспечивает:
утверждение 2-х
экземпляров изменения условий действия лицензии руководителем Ростехнадзора;
заверение 2-х
экземпляров изменения условий действия лицензии гербовой печатью Ростехнадзора.
22.1.2.3. В случае
исполнения государственной функции по лицензированию соответствующим
территориальным органом Ростехнадзора ответственное подразделение обеспечивает:
утверждение 2-х
экземпляров изменения условий действия лицензии руководителем территориального
органа Ростехнадзора;
заверение 2-х
экземпляров изменения условий действия лицензии гербовой печатью территориального
органа Ростехнадзора.
22.1.2.4. После
утверждения изменения условий действия лицензии ответственное подразделение
направляет в координирующее подразделение с сопроводительным письмом:
утвержденное решение о
внесении изменения в условия действия лицензии (в двух экземплярах);
утвержденное изменение
условий действия лицензии (в двух экземплярах).
Одновременно
ответственное подразделение передает в координирующее подразделение электронные
копии указанных документов. После этого координирующее подразделение
информирует заявителя о времени и месте выдачи изменения условий действия
лицензии, а также о документе, необходимом для предъявления при получении
изменения условий действия лицензии.
22.1.2.5.
Административные действия, предусмотренные пунктами 22.1.2.1-22.1.2.4 настоящего Регламента,
осуществляются в срок не более 20 дней со дня утверждения решения о внесении
изменения в условия действия лицензии.
22.1.2.6. Результатом
выполнения административной процедуры по внесению в условия действия лицензии
необходимых изменений является утвержденное изменение условий действия
лицензии. Данный результат фиксируется путем присвоения регистрационного номера
изменению условии действия лицензии.
22.1.2.7. Утвержденное
изменение условий действия лицензии выдается координирующим подразделением
представителю заявителя с сопроводительным письмом, подписанным начальником
координирующего подразделения и уведомляющим заявителя о выдаче изменения
условий действия лицензии, после предоставления представителем заявителя
документа, подтверждающего право представителя заявителя на получение изменения
условий действия лицензии.
22.1.2.8. В случае
исполнения государственной функции по лицензированию центральным аппаратом
Ростехнадзора после выдачи представителю заявителя изменения условий действия
лицензии координирующее подразделение направляет (с сопроводительным письмом):
экземпляр решения об
изменении условий действия лицензии и ксерокопию изменения условий действия
лицензии - в ответственное подразделение;
ксерокопию изменения
условий действия лицензии - в территориальный орган Ростехнадзора (по месту
регистрации заявителя согласно Приложению
N 2 к настоящему Регламенту) для учета при проведении государственного
контроля за соблюдением условий действия лицензии.
22.1.2.9. В случае
исполнения государственной функции по лицензированию территориальным органом
Ростехнадзора ксерокопии изменения условий действия лицензии направляются:
координирующим
подразделением - в ответственное подразделение;
руководителем территориального
органа (или уполномоченным им должностным лицом) - в соответствующее
структурное подразделение территориального органа для учета при проведении
государственного контроля за соблюдением условий действия лицензии.
22.1.2.10. В
координирующем подразделении в течение срока действия лицензии хранятся:
утвержденный визовый
экземпляр решения о внесении изменения в условия действия лицензии;
утвержденный визовый
экземпляр изменения условии действия лицензии;
документ,
подтверждающий право представителя заявителя на получение изменения условий
действия лицензии.
22.1.2.11. В
ответственном подразделении в течение срока действия лицензии хранятся:
экземпляр решения об
изменении условий действия лицензии;
ксерокопия изменения
условии действия лицензии;
заявление об изменении
условий действия лицензии вместе с документами, представленными заявителем для
получения изменения условий действия лицензии;
экспертное заключение
экспертной организации;
акт инспекции (если
таковая проводилась).
22.1.2.12. Блок-схема
выполнения административной процедуры, предусмотренной пунктом 22.1.2 настоящего Регламента, приведена в Приложении
N 14 к настоящему Регламенту.
22.2. Изменение
(продление) срока действия лицензии.
Изменение (продление)
срока действия лицензии производится посредством оформления лицензии с новым
сроком действия в порядке, установленном для получения лицензии в пунктах 17-20
настоящего Регламента.
22.3. Приостановление
или прекращение действия (аннулирование) лицензии.
22.3.1. На основе
анализа результатов надзорной деятельности за соблюдением федеральных норм и
правил в области использования атомной энергии и условий действия выданной
лицензии посредством проведения плановых и внеплановых инспекций лицензиата при
осуществлении им лицензированной деятельности, а также исходя из характера
выявленных нарушений требований по ядерной и радиационной безопасности, причин
отказов и нарушений в работе оборудования и систем объекта использования
атомной энергии, результатов расследования аварий на объекте использования
атомной энергии, ответственным подразделением может быть подготовлен проект
решения о приостановлении действия лицензии или ее аннулировании.
22.3.2. В соответствии
с требованиями п. 29 Положениям
о лицензировании остехнадзор может приостановить действие лицензии или
аннулировать ее.
22.3.2.1.
Основанием для приостановления действия лицензии является:
а) нарушение
лицензиатом федеральных законов и иных нормативных правовых актов Российской
Федерации в области использования атомной энергии;
б) нарушение
лицензиатом условий действия лицензии;
в) невыполнение
лицензиатом предписаний Ростехнадзора или других органов государственного
регулирования безопасности при использовании атомной энергии;
г) невыполнение
лицензиатом предписаний или распоряжений государственных органов или
приостановление ими деятельности лицензиата в соответствии с законодательством
Российской Федерации;
22.3.2.2. Основанием
для аннулирования лицензии является неспособность лицензиата устранить
нарушения, повлекшие приостановление действия лицензии.
22.3.2.3. В
соответствии с п. 29 Положения
о лицензировании лицензия может быть аннулирована по заявлению лицензиата.
22.3.2.3.1.
Юридическим фактом, являющимся основанием для начала выполнения
административных действий по рассмотрению заявления лицензиата об аннулировании
лицензии является поступление в координирующее подразделение заявления об
аннулировании лицензии.
22.3.2.3.2.
Должностным лицом, ответственным за рассмотрение заявления об аннулировании
лицензии, является начальник координирующего подразделения или лицо,
исполняющее его обязанности.
22.3.2.3.3. Начальник
координирующего подразделения (или лицо, исполняющее его обязанности) назначает
исполнителей для рассмотрения заявления об аннулировании лицензии.
22.3.2.3.4.
Исполнители присваивают заявлению регистрационный номер в соответствии с
установленным в Ростехнадзоре порядком формирования таких номеров и в течение
трех дней с момента поступления в координирующее подразделение заявления об
аннулировании лицензии направляют его в ответственное подразделение с
сопроводительным письмом (с указанием регистрационного номера, присвоенного
заявлению), подписанным начальником координирующего подразделения (или лицом,
исполняющим его обязанности).
22.3.2.3.5. Дальнейший
порядок выполнения административных действий при подаче лицензиатом заявления
об аннулировании лицензии приведен в п.п. 22.3.3-22.3.8 и совпадает с порядком выполнения
административных действий по приостановлению действия лицензии или ее
аннулированию.
22.3.3. Должностным
лицом, ответственным за выполнение административного действия по приостановлению
действия лицензии или ее аннулированию является начальник ответственного
подразделения.
22.3.4. После
выявления одного или более фактов нарушений в соответствии с подпунктами а), б),
в), г) подпункта 22.3.2.1
настоящего Регламента или при подаче лицензиатом соответствующего заявления
ответственное подразделение в течение 7 дней подготавливает проект решения о
приостановлении или прекращении действия (аннулировании) лицензии.
Образец решения о
приостановлении или прекращении действия (аннулировании) лицензии приведен в Приложении
N 15 к настоящему Регламенту. В решении указываются обоснованная причина и
дата приостановления или прекращения действия (аннулирования) лицензии (с
учетом соблюдения требований подпункта 22.3.7 настоящего Регламента).
22.3.5. Проект решения
о приостановлении или прекращении действия (аннулировании) лицензии оформляется
в двух экземплярах, один из которых на последнем листе визируется
исполнителями, начальником ответственного подразделения, подписывается
заместителем руководителя Ростехнадзора (или заместителем руководителя
соответствующего территориального органа Ростехнадзора) и передается на
утверждение:
в центральном аппарате
Ростехнадзора - руководителю Ростехнадзора;
в территориальном
органе Ростехнадзора - руководителю территориального органа Ростехнадзора.
Ответственное
подразделение обеспечивает:
утверждение решения о
приостановлении действия лицензии или ее аннулировании:
в центральном аппарате
Ростехнадзора - руководителем Ростехнадзора,
в территориальном органе
Ростехнадзора - руководителем соответствующего территориального органа
Ростехнадзора;
заверение
утвержденного решения о приостановлении или прекращении действия
(аннулировании) лицензии гербовой печатью Ростехнадзора или соответствующего
территориального органа Ростехнадзора.
22.3.6. Два экземпляра
утвержденного решения о приостановлении или прекращении действия
(аннулировании) лицензии направляются ответственным подразделением с
сопроводительным письмом в координирующее подразделение.
22.3.7. Координирующее
подразделение присваивает регистрационный номер утвержденному решению о
приостановлении или прекращении действия (аннулировании) лицензии и, в
соответствии с п. 30 Положения
о лицензировании, направляет лицензиату указанное решение заказным письмом с
уведомлением не позднее даты, с которой действие лицензии приостанавливается
или лицензия аннулируется.
Одновременно
координирующее подразделение доводит указанное решение до соответствующего
территориального органа Ростехнадзора (в случае исполнения государственной
функции по лицензированию центральным аппаратом Ростехнадзора) или до
соответствующего структурного подразделения территориального органа
Ростехнадзора (в случае исполнения государственной функции по лицензированию
территориальным органом Ростехнадзора).
22.3.8.
Координирующее подразделение информирует о принятом решении:
соответствующий орган
исполнительной власти, подтвердивший право лицензиата владеть или пользоваться
ядерными материалами, ядерными установками, радиационными источниками, пунктами
хранения, радиоактивными веществами, радиоактивными отходами - в течение трех
рабочих дней с момента принятия решения о приостановлении или прекращении
действия (аннулировании) лицензии;
соответствующий
налоговый орган - в течение пяти рабочих дней с момента принятия решения о
приостановлении или прекращении действия (аннулировании) лицензии (см. п. 20.5.1).
Если лицензиат
является эксплуатирующей организацией, то координирующее подразделение также
информирует о принятом решении орган управления использованием атомной энергии,
признавший эту организацию пригодной эксплуатировать ядерную установку,
радиационный источник или пункт хранения, и осуществлять собственными силами
или с привлечением других организаций деятельность по размещению,
проектированию, сооружению, эксплуатации и выводу из эксплуатации ядерной
установки, радиационного источника или пункта хранения, а также деятельность по
обращению с ядерными материалами и радиоактивными веществами.
22.3.9. После
получения решения:
о приостановлении
действия лицензии лицензиат обязан, в соответствии с требованиями пункта 32 Положения
о лицензировании, прекратить осуществлять разрешенный этой лицензией вид
деятельности.
о прекращении действия
(аннулировании) лицензии лицензиат обязан, в соответствии с требованиями пункта
33 Положения
о лицензировании, прекратить осуществлять разрешенный этой лицензией вид
деятельности и возвратить лицензию в Ростехнадзор.
22.3.10. Результатом
выполнения административной процедуры по приостановлению или прекращению
действия (аннулированию) лицензии является утвержденное решение о
приостановлении или прекращении действия (аннулировании) лицензии.
Результат выполнения
административной процедуры фиксируется путем присвоения указанному решению
регистрационного номера.
22.3.11. Блок-схема
выполнения административной процедуры по приостановлению или прекращению
действия (аннулированию) лицензии приведена в Приложении
N 16 к настоящему Регламенту.
23. Возобновление
действия лицензии.
23.1. В случае
изменения обстоятельств, повлекших приостановление действия лицензии, возможно
возобновление действия лицензии, которое осуществляется при наличии поступивших
от лицензиата заявления о возобновлении действия лицензии и уведомления в
письменной форме об устранении им нарушения лицензионных требований и условий.
23.2. Юридическим
фактом, являющимся основанием для начала выполнения административной процедуры
по возобновлению действия лицензии, является обращение лицензиата с заявлением
о возобновлении действия лицензии.
23.3. В течение 3 дней
со дня поступления заявления координирующее подразделение присваивает ему
регистрационный номер в соответствии с установленным в Ростехнадзоре порядком
формирования таких номеров и направляет поступившее заявление в ответственное
подразделение с сопроводительным письмом.
23.4. Должностным
лицом, ответственным за подготовку решения о возобновлении действия лицензии
является начальник ответственного подразделения (или лицо, исполняющее его
обязанности), который поручает соответствующему территориальному органу
Ростехнадзора проведение внеплановой инспекции по проверке информации об
устранении лицензиатом нарушений, повлекших приостановление действия лицензии,
и назначает исполнителей для рассмотрения заявления.
23.5. Основаниями для
принятия решения о возобновлении действия лицензии являются поступление в
ответственное подразделение:
заявления от
лицензиата о возобновлении действия лицензии и уведомления в письменной форме
об устранении им нарушений, повлекших приостановление действия лицензии;
акта внеплановой
инспекции, подтверждающего факт устранения нарушения, повлекшего
приостановление действия лицензии.
23.6. Исполнители в
течение 20 дней подготавливают проект решения о возобновлении действия
лицензии, который оформляется в двух экземплярах, один из которых визируется на
последнем листе исполнителями и начальником ответственного подразделения (или
лицом, исполняющим его обязанности).
Указанный проект
решения подписывается заместителем руководителя Ростехнадзора (или заместителем
руководителя соответствующего территориального органа Ростехнадзора).
Образец решения о возобновлении
действия лицензии приведен в Приложении N 17 к
настоящему Регламенту. В решении указывается вид возобновляемой деятельности и
объект ее применения.
23.7. В случае
исполнения государственной функции по лицензированию центральным аппаратом
Ростехнадзора ответственное подразделение обеспечивает:
утверждение решения о
возобновлении действия лицензии руководителем Ростехнадзора (в двух
экземплярах);
заверение утвержденного
решения о возобновлении действия лицензии гербовой печатью Ростехнадзора;
направление двух
экземпляров утвержденного решения в координирующее подразделение в течение дня
после утверждения решения.
В случае исполнения
государственной функции по лицензированию соответствующим территориальным
органом Ростехнадзора ответственное подразделение обеспечивает:
утверждение решения о
возобновлении действия лицензии руководителем территориального органа
Ростехнадзора;
заверение
утвержденного решения о возобновлении действия лицензии гербовой печатью
территориального органа Ростехнадзора;
направление двух
экземпляров утвержденного решения в координирующее подразделение в день
утверждения решения.
23.8. Результатом
выполнения административной процедуры по возобновлению действия лицензии
является утверждение решения о возобновлении действия лицензии.
Результат выполнения
административной процедуры фиксируется путем присвоения указанному решению
регистрационного номера.
23.9. Лицензия
считается возобновленной после утверждения решения о возобновлении лицензии, о
чем координирующее подразделение в трехдневный срок со дня принятия решения о
возобновлении действия лицензии письменно информирует:
лицензиата - в течение
трех дней со дня принятия решения о возобновлении действия лицензии;
органы, которым
направлялась информация о приостановлении действия или прекращении действия
(аннулировании) лицензии - в соответствии с требованиями подпункта 22.3.8 настоящего Регламента.
23.10. Блок-схема выполнения
административной процедуры по возобновлению действия лицензии приведена в Приложении
N 18 к настоящему Регламенту.
24. Выдача дубликата
лицензии.
24.1. В случае утраты
лицензии лицензиат обязан в соответствии с требованиями п. 36 Положения
о лицензировании в 5-дневный срок со дня обнаружения утраты лицензии направить
заявление о выдаче дубликата лицензии на имя руководителя Ростехнадзора или на
имя руководителя соответствующего территориального органа Ростехнадзора,
выдавшего лицензию, с указанием наименования организации, ее
организационно-правовой формы, юридического адреса, вида деятельности и объекта
ее применения, регистрационного номера и срока действия утраченной лицензии.
24.2. Заявление,
оформленное в соответствии с требованиями п. 24.1 настоящего Регламента, должно
быть подписано руководителем и заверено печатью организации.
24.3. Юридическим
фактом, являющимся основанием для начала выполнения административной процедуры
по выдаче дубликата лицензии является поступление заявления о выдаче дубликата
лицензии в координирующее подразделение.
24.4. Должностным
лицом, ответственным за выполнение административной процедуры по выдаче
дубликата лицензии является начальник координирующего подразделения (или лицо,
исполняющее его обязанности), который назначает исполнителя для рассмотрения
заявления о выдаче дубликата лицензии.
24.5. Исполнитель
координирующего подразделения в течение не более 15 дней со дня регистрации
заявления:
производит проверку
соблюдения установленных в п. 24.1 настоящего Регламента правил оформления
заявления;
подготавливает проект
решения о выдаче или об отказе в выдаче дубликата лицензии в трех экземплярах.
Проект решения о
выдаче или об отказе в выдаче дубликата лицензии визируется исполнителем,
подписывается начальником координирующего подразделения или лицом, исполняющим
его обязанности. Решение утверждается заместителем руководителя органа
Ростехнадзора, выдавшего лицензию.
24.6. Основаниями для
принятия решения об отказе в выдаче дубликата лицензии являются:
отсутствие в заявлении
о выдаче дубликата лицензии сведений, указанных в п. 24.1 настоящего
Регламента;
нарушение требований,
изложенных в п. 24.2 настоящего Регламента;
утрата ранее выданного
дубликата лицензии (в соответствии с требованиями п. 36 Положения
о лицензировании дубликат лицензии выдается Ростехнадзором однократно).
24.7. После
утверждения решения об отказе в выдаче дубликата лицензии лицензиат письменно
уведомляется координирующим подразделением в трехдневный срок со дня
утверждения соответствующего решения. В письменном уведомлении указывается
обоснованная причина отказа.
24.8. После
утверждения решения о выдаче дубликата лицензии в срок не более 5 дней со дня
его утверждения исполнитель координирующего подразделения:
заполняет бланк
лицензии на основе ксерокопии лицензии, хранящейся в координирующем
подразделении;
проставляет на
заполненном бланке лицензии штамп "дубликат";
обеспечивает
подписание дубликата лицензии руководителем органа Ростехнадзора, выдавшего
лицензию;
обеспечивает заверение
дубликата лицензии гербовой печатью органа Ростехнадзора, выдавшего лицензию.
24.9. Оформленный в
установленном порядке дубликат лицензии выдается координирующим подразделением
представителю лицензиата с сопроводительным письмом, уведомляющим лицензиата о
выдаче дубликата лицензии, после предоставления представителем лицензиата
документа, подтверждающего право представителя лицензиата на получение
дубликата лицензии.
24.10. В случае
исполнения государственной функции по лицензированию центральным аппаратом
Ростехнадзора, после выдачи представителю лицензиата дубликата лицензии
координирующее подразделение направляет (с сопроводительным письмом) экземпляр
решения о выдаче дубликата лицензии:
в ответственное
подразделение;
в территориальный
орган Ростехнадзора (по месту регистрации лицензиата согласно Приложению
N 2 к настоящему Регламенту), осуществляющий государственный контроль за
соблюдением условий действия лицензии.
24.11. В случае
исполнения государственной функции по лицензированию территориальным органом
Ростехнадзора экземпляр решения о выдаче дубликата лицензии направляется:
координирующим
подразделением - в ответственное подразделение;
руководителем
территориального органа (или уполномоченным им должностным лицом) - в
соответствующее структурное подразделение территориального органа,
осуществляющее государственный контроль за соблюдением условий действия
лицензии.
24.12. Результатом
выполнения административной процедуры по выдаче дубликата лицензии является
выдача лицензиату дубликата лицензии с занесением информации о выдаче в базу
данных.
24.13. Блок-схема
выполнения административной процедуры по выдаче дубликата лицензии, приведена в
Приложении
N 19 к настоящему Регламенту.
25. Порядок
осуществления текущего контроля за исполнением государственной функции и за
принятием решений государственными гражданскими служащими.
25.1. Текущий контроль
в координирующем и ответственных подразделениях за соблюдением административных
процедур, установленных сроков выполнения административных процедур и за
обоснованностью подготавливаемых решений подчиненными государственными
гражданскими служащими при исполнении ими государственной функции по
лицензированию деятельности в области использования атомной энергии
осуществляют начальники соответствующих подразделений.
25.2. Текущий контроль
в центральном аппарате Ростехнадзора и в территориальных органах за соблюдением
установленных сроков выполнения административных процедур при исполнении
государственной функции по лицензированию деятельности в области использования
атомной энергии осуществляют соответствующие координирующие подразделения, при
этом, координирующие подразделения:
а) анализируют
еженедельно представляемую ответственными подразделениями информацию о ходе
исполнения государственной функции по лицензированию деятельности в области
использования атомной энергии;
б) обобщают
представленную ответственными подразделениями информацию о ходе исполнения
государственной функции по лицензированию деятельности в области использования
атомной энергии и информируют на еженедельно проводимых оперативных совещаниях
соответственно руководителя Ростехнадзора или руководителя территориального
органа;
в) ежемесячно
обновляют и размещают информацию о ходе рассмотрения заявлений на получение
лицензий на официальных интернет-сайтах.
25.3. Текущий контроль
за обоснованностью и правомочностью подготавливаемых ответственными
подразделениями решений о выдаче (об отказе в выдаче) лицензий осуществляют
заместитель руководителя Ростехнадзора и заместители руководителей
территориальных органов при утверждении решений.
26. Порядок и
периодичность осуществления плановых и внеплановых проверок полноты и качества
исполнения государственной функции.
26.1. Плановые
проверки полноты и качества исполнения государственной функции территориальными
органами по лицензированию деятельности в области использования атомной энергии
осуществляются в соответствии с ежегодно утверждаемым комплексным планом работы
Ростехнадзора при проведении комплексных проверок деятельности территориальных
органов с периодичностью не реже одного раза в три года.
26.2. Плановые
проверки проводятся с целью установления:
а) соответствия
исполнения территориальными органами настоящего Регламента;
б) обоснованности принимаемых
решений по выдаче (отказе в выдаче) лицензий, по приостановлению и
аннулированию лицензий;
в) возможности
оптимизации административных процедур, сокращения сроков исполнения
административных процедур и административных действий;
г) избыточных административных
действий;
д) соответствия
должностных регламентов государственных гражданских служащих, участвующих в
исполнении государственной функции по лицензированию деятельности в области
использования атомной энергии настоящему Регламенту в части наличия в них
соответствующих административных действий;
е) достаточности
организационно-технического обеспечения для исполнения настоящего Регламента;
ж) необходимости
внесения в настоящий Регламент изменений.
26.3. Внеплановые
проверки полноты и качества исполнения территориальными органами
государственной функции проводятся по решению руководителя Ростехнадзора в
случаях:
поступления жалоб на
исполнение государственной функции по лицензированию деятельности в области
использования атомной энергии территориальными органами;
выявления нарушений
порядка и сроков выполнения административных процедур, установленных настоящим
Регламентом, при плановой проверке одного из территориальных органов.
26.4. Для проведения
проверки полноты и качества исполнения территориальным органом государственной
функции в состав комиссии включаются представители координирующего и
ответственных подразделений центрального аппарата Ростехнадзора, а также
представители координирующих и ответственных подразделений других
территориальных органов. Состав комиссии утверждается приказом руководителя
Ростехнадзора.
26.5. Проверка
осуществляется посредством выборочного рассмотрения документов (заявлений,
актов инспекций, экспертных заключений, решений, принятых по результатам
рассмотрения заявлений и обосновывающих документов, выданных лицензий) на
предмет соответствия исполнения государственной функции порядку и срокам,
установленным настоящим Регламентом.
26.6. Проверке
подлежат результаты исполнения государственной функции по не менее, чем десяти
выданным за проверяемый период лицензиям.
Выбор таких лицензий
осуществляется комиссией, при этом:
а) в состав выбираемых
для проверки лицензий необходимо включать лицензии, выданные территориальным
органом на право осуществления различных видов деятельности в области
использования атомной энергии;
б) при выявлении в
ходе проверки нарушений административных процедур при выдаче лицензий на право
осуществления хотя бы одного из видов деятельности в области использования
атомной энергии, выданные лицензии на право осуществления такого вида
деятельности подлежат дополнительной проверке в удвоенном количестве;
в) помимо полноты и
качества исполнения государственной функции при выдаче лицензий, комиссией
должны быть проверены правомочность и обоснованность принятых за проверяемый
период решений по отказам в выдаче лицензий, по их приостановлению и
аннулированию.
26.7. Результаты
проверки оформляются актом. Акт составляется в двух экземплярах в произвольной
форме, при этом в акте должна быть приведена информация:
а) об устранении
недостатков, выявленных по результатам предыдущей проверки;
б) о количестве
выданных территориальным органом за проверяемый период лицензий на право
осуществления деятельности в области использования атомной энергии;
в) о лицензиях, порядок
выдачи которых проверен комиссией;
г) о выявленных в ходе
проверки недостатках и нарушениях сроков выполнения административных процедур,
установленных настоящим Регламентом с указанием должностных лиц, допустивших
нарушения;
д) о правомочности и
обоснованности принятых решений о выдаче (об отказе в выдаче) лицензий;
е) о соответствии
должностных регламентов государственных гражданских служащих, участвующих в
исполнении государственной функции по лицензированию деятельности в области
использования атомной энергии, настоящему Регламенту в части наличия в них
соответствующих административных действий;
ж) о достаточности
организационно-технического обеспечения для исполнения настоящего Регламента;
з) о выводах комиссии
по результатам проверки полноты и качества исполнения территориальным органом
государственной функции по выдаче лицензий в области использования атомной
энергии;
и) о предлагаемых
комиссией мерах по устранению выявленных недостатков, а также о предложениях
(при их наличии) по оптимизации административных процедур, сокращению сроков
исполнения административных процедур и административных действий и по
исключению избыточных административных действий.
26.8. Акт проверки
подписывается всеми членами комиссии. При несогласии отдельных членов комиссии с
выводами, изложенными в акте, к акту должны быть приложены особые мнения
указанных членов комиссии.
Один экземпляр акта
вручается под расписку руководителю (заместителю руководителя) территориального
органа, а второй экземпляр (со служебной запиской) направляется в
координирующее подразделение центрального аппарата Ростехнадзора.
26.9. Результаты
плановых проверок полноты и качества исполнения государственной функции
обобщаются и систематизируются координирующим подразделением центрального
аппарата Ростехнадзора, которое один раз в три года проводит анализ практики
применения настоящего Регламента и размещает результаты анализа в сети Интернет
на официальном сайте Ростехнадзора.
27. Государственные
гражданские служащие, участвующие в исполнении государственной функции, за
неправомочность своих действий (бездействий) несут ответственность,
установленную законодательством Российской Федерации.
28. Организации,
подавшие заявления на получение лицензий на право осуществление деятельности в
области использования атомной энергии могут контролировать исполнение
государственной функции:
а) непосредственно
обращаясь по телефону и получая информацию от соответствующего координирующего
подразделения. Номера телефонов координирующего подразделения центрального
аппарата Ростехнадзора и координирующих подразделений территориальных органов
приведены в Приложении
N 2 к настоящему Регламенту и должны быть размещены на официальных
интернет-сайтах центрального аппарата и территориальных органов;
б) анализируя
информацию о ходе рассмотрения заявлений на получение лицензий, которая
ежемесячно актуализируется и размещается соответствующими координирующими
подразделениями на официальных интернет-сайтах.
28.1. При выявлении
фактов нарушения сроков выполнения административных процедур, установленных
настоящим Регламентом, а также при несогласии с принятым решением,
организация-заявитель вправе обжаловать действия (бездействие) должностного
лица, а также принимаемого им решения при исполнении государственной функции по
лицензированию деятельности в области использования атомной энергии в
досудебном и судебном порядке.
29. Лицензиат либо
заявитель вправе обратиться с жалобой по поводу действий (бездействий), а также
решений, принятых (осуществляемых) в ходе исполнения государственной функции по
лицензированию деятельности в области использования атомной энергии
должностными лицами, а также территориальными органами и структурными
подразделениями Ростехнадзора.
30. Предметом
досудебного обжалования являются решения, а также действия (бездействие)
должностных лиц Ростехнадзора и его территориальных органов, принятые
(осуществляемые) в ходе исполнения государственной функции по лицензированию
деятельности в области использования атомной энергии.
31. Ответ на жалобу не
дается при наличии следующих обстоятельств:
в письменном обращении
не указаны фамилия заявителя либо наименование организации (учреждения)
направившей жалобу и почтовый адрес, по которому должен быть направлен ответ;
в жалобе содержатся
нецензурные либо оскорбительные выражения, угрозы жизни, здоровью и имуществу
должностного лица, а также членов его семьи;
текст письменного
обращения (жалобы) не поддается прочтению;
в письменном обращении
(жалобе) содержится вопрос, на который обратившемуся многократно давались
письменные ответы по существу, в связи с ранее направляемыми письменными обращениями,
и при этом в обращении не приводятся новые доводы или обстоятельства;
ответ на письменное
обращение (жалобу) не может быть дан без разглашения сведений, составляющих
государственную или иную охраняемую федеральным законодательством тайну.
32. Основанием для
начала процедуры досудебного обжалования, являются нарушения, допущенные
должностными лицами либо структурными подразделениями Ростехнадзора, положений
данного Регламента, либо ущемление каких-либо иных прав и свобод лицензиата или
заявителя, гарантируемых иными законодательными актами Российской Федерации.
33. Лицензиат либо
заявитель имеет право на получение информации о сроках и результатах
рассмотрения жалобы, а также на получение необходимых для обоснования жалобы
документов.
34. Лицензиат либо
заявитель может обратиться с письменным заявлением (жалобой) в досудебном
порядке:
на действия
(бездействия) должностных лиц и (или) структурных подразделений
территориального органа Ростехнадзора - в адрес руководителя территориального
органа Ростехнадзора по месту регистрации лицензиата (заявителя);
на действия
должностных лиц и (или) структурных подразделений территориального органа
Ростехнадзора - в адрес заместителя руководителя Ростехнадзора;
на действия
должностных лиц и (или) структурных подразделений центрального аппарата
Ростехнадзора - в адрес заместителя руководителя Ростехнадзора.
Если лицензиат
(заявитель) не удовлетворен решением, принятым в ходе рассмотрения заявления,
то он может обратиться за разъяснениями письменно в центральный аппарат
Ростехнадзора по адресу: 105066, г. Москва, Б-66, ул. Лукьянова, д. 4, корп. 8.
35. Жалоба на решения,
действия (бездействие) должностных лиц Ростехнадзора подается в письменной
форме. В подтверждение своих доводов заявитель может приложить к жалобе документы,
обосновывающие его позицию.
36. Подача жалобы на
действие (бездействие) должностного лица не приостанавливает действий по
исполнению государственной функции по лицензированию деятельности в области
использования атомной энергии.
37. Поступившая жалоба
рассматривается в течение 15 календарных дней со дня ее регистрации.
38. Срок рассмотрения
жалобы может быть продлен, но не более чем на 30 календарных дней, в случаях:
принятия руководителем
соответствующего органа Ростехнадзора решения о необходимости проведения
расследования, проверки или обследования; при этом срок рассмотрения жалобы
может быть продлен, но не более чем на 30 календарных дней, о чем сообщается
лицу, подавшему эту жалобу, в письменной форме с указанием причин продления;
необходимости
получения от заявителя дополнительных документов;
приостановления
рассмотрения жалобы по взаимному согласию.
39. Рассмотрение
жалобы предусматривает следующие административные действия:
прием и регистрация
жалобы;
назначение
ответственного должностного лица;
принятие решения о
возможности рассмотрения жалобы;
рассмотрение жалобы
заявителя;
принятие решения по
жалобе;
оформление решения по
жалобе;
направление решения по
жалобе;
принятие мер на
основании вынесенного решения;
внесение информации о
вынесенном решении по жалобе в соответствующий информационный ресурс (журнал,
базу данных).
40. Поданная
заявителем жалоба подлежит регистрации в порядке, установленном в
Ростехнадзоре, не позднее рабочего дня, следующего за днем получения.
41. Решение по жалобе
принимает руководитель соответствующего органа Ростехнадзора или уполномоченное
им должностное лицо, который назначает исполнителей для рассмотрения жалобы.
Рассмотрение жалобы не
может быть поручено лицу:
а) принявшему
обжалуемое решение;
б) совершившему обжалуемые
действия (бездействие);
в) находящемуся в
подчинении у должностного лица, решения, действия (бездействие) которого
обжалуются.
42. При рассмотрении
жалобы принимаются во внимание:
документы,
предоставленные заявителем;
документы и
объяснения, предоставленные должностным лицом, решения, действия (бездействие)
которого обжалуются;
информация о
заявителе, находящаяся в информационных ресурсах (реестре, журналах, банках
данных);
документы, ранее
поданные заявителем для выдачи лицензии по осуществлению деятельности в области
использования атомной энергии;
результаты
расследований, проверок и обследований, проведенных Ростехнадзором.
43. В случае
необходимости Ростехнадзор может направить запрос заявителю о предоставлении
дополнительных документов.
44. По результатам
рассмотрения жалобы принимается одно из следующих решений:
а) признается, что
решение, действия (бездействие) должностного лица соответствуют Регламенту, и
отказывается в удовлетворении жалобы;
б) признается, что
решение, действия (бездействие) должностного лица не соответствуют Регламенту
полностью или частично и принимается решение об удовлетворении жалобы полностью
или частично.
в) признается, что
решение, действия (бездействие) должностного лица соответствуют Регламенту, и
отказывается в удовлетворении жалобы;
Если критерии принятия
обжалуемого решения допускают неоднозначное толкование, то решение по жалобе
должно приниматься в пользу лица, подавшего жалобу.
Решение по существу
жалобы оформляется в письменной форме, подписывается руководителем
соответствующего органа Ростехнадзора или уполномоченным им должностном лицом и
направляется заявителю по почте заказным письмом с уведомлением о вручении или
выдается заявителю (или его представителю) лично с отметкой о получении.
45. В случае удовлетворения
жалобы полностью или частично, соответствующий орган Ростехнадзора признает
действие (бездействие) должностного лица неправомерным и определяет меры,
которые должны быть приняты в целях устранения допущенных нарушений.
46. Действия по
исполнению решения соответствующего органа Ростехнадзора об удовлетворении
жалобы должны быть совершены в течение 10 дней со дня принятия решения по
жалобе, если в решении не установлен иной срок для их совершения.
47. При обнаружении
признаков виновности в неисполнении или ненадлежащем исполнении обязанностей
должностным лицом Ростехнадзора принимается меры в порядке, предусмотренном
законодательством Российской Федерации.
48. В случае если
лицензиат или заявитель не удовлетворен результатами досудебного обжалования,
он имеет право обратиться в арбитражный суд в порядке, предусмотренном
законодательством Российской Федерации.
Приложение N 1
к
Регламенту
Использованные
сокращения:
ЯУ
- ядерная установка
РИ
- радиационный источник
ПХ
- пункт хранения
ЯМ
- ядерные материалы
РВ
- радиоактивные вещества
РАО
- радиоактивные отходы
|
Категория объекта
|
Лицензируемые виды деятельности применительно
к объектам
|
Компетенция центрального аппарата
Ростехнадзора
|
Компетенция межрегиональных территориальных
округов Ростехнадзора
|
Максимальный срок проведения экспертизы
документов, представленных для получения лицензии
|
|
ЯУ
|
Размещение,
сооружение, эксплуатация, вывод из эксплуатации:
|
|
|
|
|
|
-
атомных станций (блоков атомных станций);
|
Выдача лицензий на виды
|
-
|
12 мес.
|
|
|
-
сооружений и комплексов с промышленными ядерными реакторами;
|
12 мес.
|
|
|
-
транспортных и транспортабельных средств с ядерными реакторами;
|
10 мес.
|
|
|
-
сооружений и комплексов с экспериментальными ядерными реакторами, включая
стенды-прототипы ядерных реакторов судов;
|
10 мес.
|
|
|
-
сооружений и комплексов с исследовательскими ядерными реакторами критическими
ядерными стендами;
|
10 мес.
|
|
|
-
сооружений и комплексов с подкритическими ядерными стендами;
|
-
|
Выдача лицензий на виды деятельности
|
6 мес.
|
|
|
-
сооружений, комплексов, установок с ядерными материалами, предназначенных для
производства, переработки, транспортирования ядерного топлива и ядерных
материалов (включая добычу урановых руд, гидрометаллургическую переработку,
аффинаж, сублиматное производство, металлургическое производство, разделение
изотопов урана, радиохимическую переработку ядерного топлива).
|
Выдача лицензий на виды деятельности
|
-
|
12 мес.
|
|
|
Сооружение,
эксплуатация, вывод из эксплуатации:
|
|
|
|
|
|
-
судов и иных плавсредств с ядерными реакторами;
|
Выдача лицензий на виды деятельности
|
-
|
8 мес.
|
|
РИ
|
Размещение,
сооружение, эксплуатация, вывод из эксплуатации:
|
|
|
|
|
|
-
комплексов и установок, в которых содержатся радиоактивные вещества,
расположенных на территории ядерной установки и не предусмотренные в проекте
ядерной установки;
|
Выдача лицензий на виды деятельности
|
-
|
10 мес.
|
|
|
-
комплексов, в которых содержатся радиоактивные вещества, расположенных вне
территории ядерной установки.
|
-
|
Выдача лицензий на виды деятельности
|
6 мес.
|
|
|
Сооружение,
эксплуатация, вывод из эксплуатации:
|
|
|
|
|
|
-
установок, аппаратов, оборудования и изделий, в которых содержатся
радиоактивные вещества;
|
-
|
Выдача лицензий на виды деятельности
|
4 мес.
|
|
|
Эксплуатация
и вывод из эксплуатации судов и иных плавсредств с ЯУ, переведенных в
категорию РИ.
|
-
|
Выдача лицензий на виды деятельности
|
6 мес.
|
|
ПХ
|
Размещение,
сооружение, эксплуатация, вывод из эксплуатации:
|
|
|
|
|
|
-
стационарных объектов и сооружений, предназначенных для хранения ядерных
материалов и радиоактивных отходов, содержащих ядерные материалы;
|
Выдача лицензий на виды деятельности
|
-
|
12 мес.
|
|
|
-
стационарных объектов и сооружений, имеющих межрегиональное значение,
предназначенных для хранения радиоактивных веществ и радиоактивных отходов;
|
|
|
|
|
|
сооружений,
имеющих региональное значение, предназначенных для хранения радиоактивных
веществ и радиоактивных отходов;
|
-
|
Выдача лицензий на виды деятельности
|
10 мес.
|
|
|
-
стационарных объектов и сооружений, предназначенных для захоронения
радиоактивных отходов.
|
Выдача лицензий на виды деятельности
|
-
|
12 мес.
|
|
ЯМ
|
Обращение
с ядерными материалами, в том числе при разведке и добыче урановых руд, при
производстве, использовании, переработке, транспортировании и хранении
ядерных материалов.
|
Выдача лицензий на вид деятельности
|
-
|
6 мес.
|
|
РВ
|
Обращение
с радиоактивными веществами, в том числе при разведке и добыче урановых руд,
при производстве, использовании, переработке, транспортировании и хранении
радиоактивных веществ.
|
Выдача лицензий на вид деятельности (для
атомных станций)
|
Выдача лицензий на вид деятельности (кроме
атомных станций)
|
4 мес.
|
|
РАО
|
Обращение
с радиоактивными отходами при их хранении, переработке, транспортировании и
захоронении:
|
|
|
|
|
|
-
содержащими ЯМ;
|
Выдача лицензий на вид деятельности
|
-
|
6 мес.
|
|
|
-
не содержащими ЯМ.
|
Выдача лицензий на вид деятельности (для
атомных станций)
|
Выдача лицензий на вид деятельности (кроме
атомных станций)
|
4 мес.
|
|
ЯУ, РИ, ПХ
|
Проектирование
и конструирование ядерных установок, радиационных источников, пунктов
хранения ядерных материалов и радиоактивных веществ, хранилищ радиоактивных
отходов.
|
Выдача лицензий на виды деятельности
|
-
|
4 мес.
|
|
ЯУ, РИ, ПХ
|
Конструирование
и изготовление оборудования для ядерных установок, радиационных источников,
пунктов хранения ядерных материалов и радиоактивных веществ, хранилищ
радиоактивных отходов.
|
Выдача лицензий на виды деятельности с учетом
примечаний 1-3
к настоящей таблице
|
3 мес.
|
|
ЯМ
|
Использование
ядерных материалов при проведении научно-исследовательских и
опытно-конструкторских работ.
|
Выдача лицензий на вид деятельности
|
-
|
6 мес.
|
|
РВ
|
Использование
радиоактивных веществ при проведении научно-исследовательских и
опытно-конструкторских работ.
|
Выдача лицензий на вид деятельности (для
атомных станций)
|
Выдача лицензий на вид деятельности (кроме
атомных станций)
|
4 мес.
|
|
ЯУ, РИ, ПХ
|
Проведение
экспертизы проектной, конструкторской, технологической документации и
документов, обосновывающих обеспечение ядерной и радиационной безопасности
ядерных установок, радиационных источников, пунктов хранения ядерных
материалов и радиоактивных веществ, хранилищ радиоактивных отходов,
деятельности по обращению с ядерными материалами, радиоактивными веществами,
радиоактивными отходами.
|
Выдача лицензий на вид деятельности
|
|
4 мес.
|
Примечания.
1. Выдача лицензий на
конструирование и изготовление тепловыделяющих сборок, тепловыделяющих
элементов и транспортно-упаковочных комплектов для ядерных материалов и
радиоактивных отходов, содержащих ядерные материалы, относится к компетенции
центрального аппарата Ростехнадзора.
2. К компетенции
центрального аппарата Ростехнадзора относится выдача лицензий на проектирование
объектов и систем, конструирование систем и оборудования (изделий) для атомных
станций предприятиям - проектировщикам объектов и систем и главным
конструкторам систем и оборудования:
ЗАО
"Диаконт", г. Санкт-Петербург;
ЗАО
"ЗИОМАР", г. Подольск Московской области;
ОАО "Ижорские
заводы", г. Колпино Ленинградской области;
ОАО
"СвердНИИХИММАШ", г. Екатеринбург;
ОАО
"ВНИИАЭС", г. Москва;
ОАО
"ВНИИКП", г. Москва;
ОАО
"ОПТИМА", г. Москва;
ООО "АЛЬСТОМ
Атомэнергомаш", г. Москва;
ООО НТП
"ИНКОР", г. Москва;
ООО ОКСАТ НИКИЭТ, г.
Москва;
ФГУП
"Атомэнергопроект", г. Москва;
ФГУП Нижегородский
институт "Атомэнергопроект", г. Нижний Новгород;
ФГУП НИКИЭТ, г.
Москва;
ФГУП ОКБ
"Гидропресс", г. Подольск Московской области;
ФГУП ОКБМ, г. Нижний
Новгород;
ФГУП
Санкт-Петербургский институт "Атомэнергопроект", г. Санкт-Петербург.
3.
К компетенции центрального аппарата Ростехнадзора относится выдача лицензий на
изготовление оборудования для ядерных установок, радиационных источников,
пунктов хранения ядерных материалов и радиоактивных веществ, хранилищ
радиоактивных отходов предприятиям-изготовителям:
ЗАО
"Диаконт" г. Санкт-Петербург;
ЗАО
"Атомэнерго" ДО ОАО "Кировский завод", г. Санкт-Петербург;
ЗАО НПО "Знамя
труда им. И.И. Лепсе", г. Санкт-Петербург;
ЗАО
"Энергомаш-Белгород", г. Белгород;
ОАО "ПОЗИТ",
пос. Правда Московской области;
ОАО "Ижорские
заводы", г. Колпино Ленинградской области;
ОАО "Корпорация
Сплав", г. Великий Новгород;
ОАО
"Машиностроительный завод ЗиО-Подольск", г. Подольск Московской
области;
ОАО Московский завод
полиметаллов, г. Москва;
ОАО НПО
"Сатурн", г. Рыбинск Ярославской области;
ОАО Чеховский завод
энергетического машиностроения, г. Чехов Московской области;
ОАО
"СвердНИИХИММАШ", г. Екатеринбург;
ОАО Нижегородский
машиностроительный завод, г. Нижний Новгород;
ООО "АЛЬСТОМ
Атомэнергомаш", г. Москва;
ФГУП ОКБ
"Гидропресс", г. Подольск Московской области;
ФГУП ОКБМ, г. Нижний
Новгород;
ФГУП ЭЗАН, г.
Черноголовка Московской области.
4. Когда лицензии на
виды деятельности, упомянутые в приложении к положению о лицензировании
деятельности в области использования атомной энергии, в части выполнения работ
и предоставления услуг эксплуатирующим организациям осуществляется
соответствующими территориальными органами Ростехнадзора.
5. Разграничение
полномочий между центральным аппаратом Ростехнадзора и его территориальными
органами при исполнении государственной функции по лицензированию деятельности
в области использования атомной энергии может меняться приказом Ростехнадзора,
при этом рассмотрение документов на получение лицензии, направленных
юридическим лицом в соответствующий территориальный орган Ростехнадзора до
изменения указанных выше полномочий разграничения, должно быть завершено в
установленном порядке.
6. Выдача лицензий на
деятельность по обращению с РАО при их хранении, переработке, транспортировании
и захоронении применительно к стационарным объектам и сооружениям, имеющим
межрегиональное значение и предназначенным для хранения РВ и РАО,
осуществляется центральным аппаратом Ростехнадзора.
Приложение N 2
к Регламенту
|
Наименование территориального органа
Ростехнадзора
|
Реквизиты территориального органа
Ростехнадзора
|
Субъекты Российской Федерации, на территории
которых территориальные органы Ростехнадзора исполняют государственную
функцию по лицензированию деятельности в области использования атомной
энергии
|
|
Волжское
межрегиональное территориальное управление по надзору за ядерной и
радиационной безопасностью
|
Адрес:
413864, Балаково-24, Саратовская обл., а/я-19, ул. 30 лет Победы, 57а.
График
работы (время местное):
понедельник-четверг
с 8.00 до 17.45,
перерыв:
с 12.00 до 12.45
пятница
с 8.00 до 16.00
Факс: (8453) 33-75-84
E-mail: volga@vgan.ru
Телефон
координирующего подразделения: (8453)37-50-91
|
Республика
Башкортостан, Республика Марий Эл, Республика Мордовия, Республика Татарстан,
Удмуртская республика, Чувашская республика, Нижегородская область (за
исключением юридических лиц, осуществляющих деятельность на территории ЗАТО
г. Сарова), Кировская область, Оренбургская область, Пензенская область,
Пермский край, Самарская область, Саратовская область, Ульяновская область,
Тверская область (только в отношении юридических лиц, осуществляющих
деятельность на территории Калининской АЭС)
|
|
Дальневосточное
межрегиональное территориальное управление по надзору за ядерной и
радиационной безопасностью
|
Адрес:
680000, г. Хабаровск, ул. Ким Ю Чена, 45.
График
работы (время местное):
понедельник-пятница
с 8.30 до 17.15,
перерыв:
с 12.00 до 12.45
Факс:(4212)21-02-55.
Официальный
сайт:
www.atomnadzor-dv.ru,
E-mail: dvo@3atom34.khv.ru
Телефон координирующего подразделения:
(4212)21-03-51.
|
Республика
Саха (Якутия), Приморский край, Хабаровский край, Амурская область,
Камчатский область, Магаданская область, Сахалинская область, Еврейская
автономная область, Чукотский автономный округ (за исключением юридических
лиц, осуществляющих деятельность на территории Билибинской АЭС)
|
|
Донское
межрегиональное территориальное управление по надзору за ядерной и
радиационной безопасностью
|
Адрес:
396072, г. Нововоронеж, Воронежская обл., ул. Южное шоссе, 1.
График
работы (время местное):
понедельник-пятница
с 8.00 до 16.30,
перерыв
с 12.00 до 12.30.
Факс:
(47364) 2-07-57.
Официальный
сайт: www.atomug.ru,
E-mail: postmaster@gosatom.vrm.ru.
Телефон
координирующего подразделения:
(47364)
2-98-26.
|
Республика
Адыгея, Республика Дагестан, Республика Калмыкия, Республика Северная Осетия
-Алания, Республика Ингушетия, Кабардино-Балкарская республика, Карачаево-Черкесская
республика, Чеченская Республика, Краснодарский край, Ставропольский край,
Астраханская область, Волгоградская область, Воронежская область, Ростовская
область, Мурманская область (только в отношении юридических лиц,
осуществляющих деятельность на территории Кольской АЭС)
|
|
Северо-Европейское
межрегиональное территориальное управление по надзору за ядерной и
радиационной безопасностью
|
Адрес:
197101, г. Санкт-Петербург, ул. Малая Монетная, 2а.
График
работы (время местное):
понедельник-четверг
с 8.30 до 17.15,
пятница
с 8.30 до 16.00,
перерыв:
с 12.00 до 12.45
Факс:(812) 346-03-51
E-mail: seogan@infopro.spb.su.
Телефон
координирующего подразделения: (812)234-69-94.
|
Республика
Карелия, Республика Коми, Архангельская область, Вологодская область,
Калининградская область, Курская область (только в отношении юридических лиц,
осуществляющих деятельность на территории Курской АЭС), Ленинградская
область, Мурманская область (за исключением юридических лиц, осуществляющих
деятельность на территории Кольской АЭС), Новгородская область, Псковская
область, Смоленская область (только в отношении юридических лиц,
осуществляющих деятельность на территории Смоленской АЭС), г.
Санкт-Петербург, Ненецкий автономный Округ
|
|
Сибирское
межрегиональное территориальное управление по надзору за ядерной и
радиационной безопасностью
|
Адрес:
630075, г. Новосибирск, ул. Б. Хмельницкого, 2.
График
работы (время местное):
понедельник-пятница
с 8.30 до 17.30,
перерыв
с 12.00 до 12.45.
Факс:(3832)76-00-61.
Официальный сайт:
www.sibatomnadzor.ru,
E-mail: atomnd@online.sib.ru.
Телефон
координирующего подразделения: (383) 276-00-61.
|
Республика
Алтай, Республика Бурятия, Республика Тыва, Республика Хакасия, Алтайский
край, Красноярский край, Иркутская область, Кемеровская область,
Новосибирская область, Омская область, Томская область, Читинская область,
Агинский Бурятский автономный округ, Усть-Ордынский Бурятский автономный
округ
|
|
Уральское
межрегиональное территориальное управление по надзору за ядерной и
радиационной безопасностью
|
Адрес:
620062, г. Екатеринбург, пр. Ленина, 60-А.
График
работы (время местное):
понедельник-четверг
с 8.30 до 17.15,
пятница
с 8.30 до 16.00,
перерыв
с 12.30 до 13.00.
Факс: (343) 262-32-66.
E-mail: umto@uralgan.ru.
Телефон
координирующего подразделения: (343) 262-55-05.
|
Свердловская
область, Курганская область, Тюменская область, Челябинская область,
Ханты-Мансийский автономный округ - Югра, Ямало-Ненецкий автономный округ
|
|
Центральное
межрегиональное территориальное управление по надзору за ядерной и
радиационной безопасностью
|
Адрес:
115409, г. Москва, ул. Кошкина, 4.
График
работы (время местное):
понедельник-четверг
с 9.00 до 18.00,
пятница
с 9.00 до 16.30, перерыв с 12.00 до 12.45.
Факс:
(495) 324-30-95.
Официальный
сайт:
www.cmto.hut2.ru,
E-mail: cmtoyrb@mail.ru.
Телефон
координирующего подразделения: (495) 324-74-24.
|
Белгородская
область, Брянская область, Владимирская область, Ивановская область,
Калужская область, Костромская область, Курская область (за исключением
юридических лиц, осуществляющих деятельность на территории Курской АЭС),
Липецкая область, г. Москва, Московская область, Орловская область, Рязанская
область, Смоленская область (за исключением юридических лиц, осуществляющих
деятельность на территории Смоленской АЭС), Тамбовская область, Тверская
область (за исключением юридических лиц, осуществляющих деятельность на
территории Калининской АЭС), Тульская область, Ярославская область,
Нижегородская область (только в отношении юридических лиц, осуществляющих
деятельность на территории на территории ЗАТО г. Сарова), Чукотский
автономный округ (только в отношении юридических лиц, осуществляющих
деятельность на территории Билибинской АЭС)
|
Примечания: 1. Юридические лица,
зарегистрированные в соответствующем субъекте Российской Федерации, подают
заявления для получения лицензий на осуществление видов деятельности,
лицензирование которых в соответствии с разграничением полномочий отнесено к
полномочиям территориальных органов, в соответствующий территориальный орган.
2. Лицензии, выданные территориальным органом,
действительны на всей территории Российской Федерации, при этом, перед началом
работ лицензиат должен письменно уведомить об этом соответствующий территориальный
орган для осуществления последним государственного контроля за соблюдением
условий действия лицензии.
Приложение N 3
к Регламенту
|
NN по порядку
|
Заявитель,
заявленная деятельность, объект лицензирования
|
Peг. номер заявления
|
Дата завершения
экспертизы, номер и дата экспертного заключения
|
Дата завершения
инспекции, номер и дата акта
|
Дата утверждения
решения, номер и дата принятия решения
|
Дата выдачи лицензии
|
|
|
|
|
|
|
|
|
|
|
|
|
|
|
|
|
|
|
|
|
|
|
|
|
|
|
|
|
|
|
|
|
Приложение N 4
к Регламенту
Материалы
технико-экономического обоснования в части обоснования размещения объекта.
Отчет по обоснованию
безопасности (в объеме, содержащем все требуемые действующей нормативной
документацией обоснования выбранной площадки с освещением связанных с
безопасностью аспектов, общее описание объекта использования атомной энергии и
его безопасности для окружающей среды и населения, включая предварительный
анализ безопасности и физической защиты), выполненный в соответствии с
действующими нормативными документами.*(1)
Общая программа
обеспечения качества.
Программа
обеспечения качества при выборе площадки размещения объекта.
Предварительный
отчет по обоснованию безопасности АС (ПООБ АС).
Общая программа
обеспечения качества - ПОКАС(О).
Программа обеспечения
качества при сооружении - ПОКАС(С).*(2)
Проектные документы
(включая проекты реакторной установки (РУ), систем, важных для безопасности, а
также физической защиты), отчеты по научно-исследовательским и
опытно-конструкторским работам и отчеты по испытаниям, на которые имеется
ссылка в ПООБ АС.*(3)
Вероятностный
анализ безопасности (ВАБ) первого уровня энергоблока АЭС.
ПООБ АС.*(4)
ПОКАС(О).
ПОКАС(С).*(5)
Проектные документы
(проекты реакторной установки, систем, важных для безопасности, а также
физической защиты), отчеты по научно-исследовательским и опытно-конструкторским
работам и отчеты по испытаниям, на которые имеются ссылки в ПООБ АС.*(6)
ВАБ
первого уровня энергоблока АЭС.
ПООБ
АС.
ВАБ
первого уровня энергоблока АЭС.
ПОКАС(О).
ПОКАС(С).
*(2)
Заключения
эксплуатирующей организации о результатах обследования строительных
конструкций, установленного оборудования и трубопроводов, выполненных монтажных
работ, а также сведения об организациях, проводивших обследования этого
оборудования.
Заключения
эксплуатирующей организации о состоянии оборудования систем безопасности и
систем, важных для безопасности, находящегося на хранении у эксплуатирующей
организации, а также сведения об организациях, проводивших обследования этого
оборудования.
Результаты
наблюдения за зданиями и сооружениями, относящимися к I и II категориям по
влиянию на безопасность, за все время наблюдений (осадки, крены и др.).
Сводки
результатов замеров уровня грунтовых вод (за все время наблюдений до момента
представления заявки включительно).
Анализ
соответствия смонтированного и находящегося на хранении оборудования, приборов
и прочих изделий требованиям действующих нормативных документов по
безопасности.*(7)
Справка о соответствии инженерно-технических
средств физической защиты проектной документации
Обоснование
безопасности хранилища ядерного топлива.
Общая программа
обеспечения качества - ПОК(О).
Программа обеспечения
качества при сооружении хранилища ядерного топлива - ПОК(С).*(8)
Проектные
документы (включая проекты систем, важных для безопасности) отчеты по
научно-исследовательским и опытно-конструкторским работам и отчеты по
испытаниям, на которые имеется ссылка в обосновании ядерной и радиационной
безопасности хранилища ядерного топлива.*(9)
Обоснование
безопасности хранилища радиоактивных отходов.
Общая программа
обеспечения качества - ПОК(О).
Программа обеспечения
качества при сооружении хранилища радиоактивных отходов - ПОК(С).*(10)
Проектные документы
(включая проекты, систем, важных для безопасности, а также физической защиты),
отчеты по научно-исследовательским и опытно-конструкторским работам, на которые
имеется ссылка в Обосновании безопасности хранилища радиоактивных отходов.*(11)
Обоснование
безопасности радиационного источника.
Общая программа
обеспечения качества - ПОК(О).
Программа обеспечения
качества при сооружении радиационного источника - ПОК(С).*(12)
Проектные документы
(включая проекты, систем, важных для безопасности, а также физической защиты),
отчеты по научно-исследовательским и опытно-конструкторским работам, на которые
имеется ссылка в обосновании безопасности радиационного источника.*(13)
Окончательный отчет
(предварительная редакция) по обоснованию безопасности блока АС.
Отчеты по результатам
физического и энергетического пусков, опытно-промышленной эксплуатации блока
АС.*(14)
Окончательный отчет
(окончательная редакция) по обоснованию безопасности блока АС,
откорректированный с учетом результатов физического и энергетического пусков и
опытно-промышленной эксплуатации.*(14)
Программа обеспечения
качества при эксплуатации - ПОКАС(Э).
Технологический
регламент эксплуатации блока АС.
ВАБ блока АС первого
уровня, уточненный по результатам ввода в эксплуатацию. *(14)
Паспорт на реакторную
установку блока АС.
Инструкция по
ликвидации аварий на блоке АС.
Руководство по
управлению запроектными авариями на блоке АС.
План мероприятий по
защите персонала в случае аварии на АС.
Информация о подборе,
подготовке, поддержании квалификации и допуске к самостоятельной работе
работников блока АС.
Справка о выполнении
условий действия лицензии на сооружение блока АС.
Программа обеспечения
качества при вводе АС в эксплуатацию ПОКАС(ВЭ).
Инструкции, программы
и графики технического обслуживания, ремонта, испытаний и проверок систем,
важных для безопасности.*(15)
Программа ввода блока
АС в эксплуатацию.
Программа предпусковых
наладочных работ.
Программа физического
пуска блока АС.
Методики проведения
экспериментов в процессе физического пуска.
Программа
энергетического пуска блока АС.
Программа
опытно-промышленной эксплуатации блока АС.
Инструкция по
обеспечению ядерной безопасности при хранении, транспортировании и перегрузке
ядерного топлива.
Мероприятия,
компенсирующие отступления от требований норм и правил в области использования
атомной энергии.
Программа работ по
устранению отступлений от норм и правил в области использования атомной
энергии.
Справки по обеспечению
учета и контроля (в соответствии с пунктами
12 и 14
настоящего приложения).
Справка по обеспечению
физической защиты (в соответствии с пунктом
13 настоящего приложения).
Результаты наблюдения
за зданиями и сооружениями, относящимися к I и II категориям по влиянию на
безопасность, за все время наблюдений (осадки, крены и др.).
Регламенты
эксплуатации систем обращения с радиоактивными отходами.*(16)
Обоснование
безопасности хранилища ядерного топлива.
Программа обеспечения
качества при эксплуатации хранилища ядерного топлива.
Информация о подборе,
подготовке, поддержании квалификации и допуске к самостоятельной работе
работников хранилища ядерного топлива.
Справка о выполнении
условий действия лицензии на сооружение хранилища ядерного топлива.
Инструкция по
ликвидации аварий в хранилище ядерного топлива.
Руководство по
управлению запроектными авариями в хранилище ядерного топлива.
План мероприятий по
защите персонала в случае аварии на АС.
Инструкция по
обеспечению ядерной безопасности при хранении, транспортировании и перегрузке
ядерного топлива.
Справки по обеспечению
учета и контроля (в соответствии с пунктами
12 и 14
настоящего приложения).
Справка по обеспечению
физической защиты (в соответствии с пунктом
13 настоящего приложения).
Программа ввода
хранилища ядерного топлива в эксплуатацию.
Результаты наблюдения
за зданиями и сооружениями, относящимися к I и II категориям по влиянию на
безопасность, за все время наблюдений (осадки, крены и др.).
Регламент эксплуатации
хранилища ядерного топлива.
Обоснование
безопасности хранилища радиоактивных отходов.
Программа обеспечения
качества при эксплуатации хранилища радиоактивных отходов.
Информация о подборе,
подготовке, поддержании квалификации и допуске к самостоятельной работе
работников хранилища радиоактивных отходов.
Справка о выполнении
условий действия лицензии на сооружение хранилища радиоактивных отходов.
Справка по обеспечению
учета и контроля (в соответствии с пунктом 14
настоящего приложения).
Инструкции по
эксплуатации основных технологических систем хранилища радиоактивных отходов.*(17)
Инструкция по
ликвидации аварий в хранилище радиоактивных отходов.
Руководство по
управлению запроектными авариями в хранилище радиоактивных отходов.
План мероприятий по
защите персонала в случае аварии на АС.
Справка по обеспечению
физической защиты (в соответствии с пунктом
15 настоящего приложения).
Программа ввода
хранилища в эксплуатацию.
Результаты наблюдения
за зданиями и сооружениями, относящимися к I и II категориям по влиянию на
безопасность, за все время наблюдений (осадки, крены и др.).
Регламент эксплуатации
хранилища радиоактивных отходов.
Обоснование
безопасности радиационного источника.
Материалы технического
проекта радиационного источника.*(18)
Инструкция по
эксплуатации радиационного источника.
Инструкция по
ликвидации аварий на радиационном источнике.
Руководство по
управлению запроектными авариями на радиационном источнике.
План мероприятий по
защите персонала в случае аварии на АС.
Справка по обеспечению
учета и контроля (в соответствии с пунктом 14
настоящего приложения).
Информация о подборе,
подготовке, поддержании квалификации и допуске к самостоятельной работе
работников, принимающих участие в эксплуатации радиационного источника.
Справка о выполнении
условий действия лицензии на сооружение радиационного источника.
Справка по обеспечению
физической защиты (в соответствии с пунктом
15 настоящего приложения).
Результаты наблюдения
за зданиями и сооружениями, относящимися к I и II категориям по влиянию на
безопасность, за все время наблюдений (осадки, крены и др.).
Окончательный отчет по
обоснованию безопасности или документы, заменяющие его (Техническое обоснование
безопасности блока АС и Техническое обоснование безопасности РУ, Отчет по
углубленной оценке безопасности).
Технологический
регламент эксплуатации блока АС.
ВАБ первого уровня.
Паспорт на реакторную
установку блока АС.
Инструкция по
ликвидации аварий на блоке АС.
Руководство по
управлению запроектными авариями на блоке АС.
План мероприятий по
защите персонала в случае аварии на АС.
Программа обеспечения
качества при эксплуатации блока АС.
Мероприятия,
компенсирующие отступления от требований норм и правил в области использования
атомной энергии.
Программа работ по
устранению отступлений от требований норм и правил в области использования
атомной энергии.
Информация о подборе,
подготовке, поддержании квалификации и допуске к самостоятельной работе
работников блока АС.
Результаты наблюдения
за зданиями и сооружениями, относящимися к I и II категориям по влиянию на
безопасность, за все время наблюдений (осадки, крены и др.).
Инструкция по
обеспечению ядерной безопасности при хранении, транспортировании и перегрузке
ядерного топлива.
Инструкции, программы
и графики технического обслуживания, ремонта, испытаний и проверок систем,
важных для безопасности.*(19)
Справки по обеспечению
учета и контроля (в соответствии с разделами 12
и 14
настоящего приложения).
Справка по обеспечению
физической защиты (в соответствии с разделом
13 настоящего приложения).
Регламенты
эксплуатации систем обращения с радиоактивными отходами.*(20)
Программа подготовки
блока АС к продлению срока эксплуатации и справка о ходе ее выполнения
(представляется при подаче заявления о выдаче лицензии на эксплуатацию
действующего блока АС в период дополнительного срока)
Отчет о результатах
комплексного обследования блока АС (представляется при подаче заявления о
выдаче лицензии на эксплуатацию действующего блока АС в период дополнительного
срока)
Обоснование
безопасности хранилища ядерного топлива.
Инструкция
по ликвидации аварий в хранилище ядерного топлива.
Руководство
по управлению запроектными авариями в хранилище ядерного топлива.
План
мероприятий по защите персонала в случае аварии на АС.
Мероприятия,
компенсирующие отступления от требований норм и правил в области использования
атомной энергии.
Программа
работ по устранению отступлений от требований норм и правил в области
использования атомной энергии.
Инструкции
по эксплуатации основных технологических систем хранилища ядерного топлива. *(20)
Инструкция
по обеспечению ядерной безопасности при хранении, транспортировании и
перегрузке ядерного топлива.
Программа
обеспечения качества при эксплуатации хранилища ядерного топлива - ПОК(Э).
Результаты
наблюдения за зданиями, относящимися к I и II категориям по влиянию на
безопасность, и сооружениями за все время наблюдений (осадки, крены и др.).
Информация
о подборе, подготовке, поддержании квалификации и допуске к самостоятельной
работе работников хранилища ядерного топлива.
Справки
по обеспечению учета и контроля (в соответствии с пунктами
12 и 14
настоящего приложения).
Справка
об обеспечении физической защиты (в соответствии пунктом
13 настоящего приложения). Регламент эксплуатации хранилища ядерного
топлива.
Обоснование
безопасности хранилища радиоактивных отходов.
Инструкция по
ликвидации аварий в хранилище радиоактивных отходов.
Руководство по
управлению запроектными авариями в хранилище радиоактивных отходов.
План мероприятий по
защите персонала в случае аварии на АС.
Мероприятия,
компенсирующие отступления от требований норм и правил в области использования
атомной энергии.
Программа работ по
устранению отступлений от требований норм и правил в области использования
атомной энергии.
Инструкции по
эксплуатации основных технологических систем хранилища радиоактивных отходов.*(21)
Программа обеспечения
качества при эксплуатации хранилища радиоактивных отходов.
Результаты наблюдения
за зданиями и сооружениями, относящимися к I и II категориям по влиянию на
безопасность, за все время наблюдений (осадки, крены и др.).
Информация о подборе,
подготовке, поддержании квалификации и допуске к самостоятельной работе
работников хранилища радиоактивных отходов.
Справка по обеспечению
физической защиты хранилища радиоактивных отходов (в соответствии с пунктом
15 настоящего приложения).
Справка по обеспечению
учета и контроля радиоактивных веществ и радиоактивных отходов (в соответствии
с пунктом 14 настоящего приложения).
Регламент по
эксплуатации хранилища радиоактивных отходов.
Обоснование
безопасности радиационного источника.
Технический проект
радиационного источника.*(22)
Регламент по
эксплуатации радиационного источника.
Инструкция по
ликвидации аварий на радиационном источнике.
Руководство по
управлению запроектными авариями на радиационном источнике.
План мероприятий по
защите персонала в случае аварии на АС.
Мероприятия, компенсирующие
отступления от требований норм и правил в области использования атомной
энергии.
Программа работ по
устранению отступлений от требований норм и правил в области использования
атомной энергии.
Программа обеспечения
качества при эксплуатации радиационного источника.
Справка по обеспечению
учета и контроля радиоактивных веществ и радиоактивных отходов (в соответствии
с пунктом 14 настоящего приложения).
Информация о подборе,
подготовке, поддержании квалификации и допуске к самостоятельной работе
работников, принимающих участие в эксплуатации радиационного источника.
Справка по обеспечению
физической защиты радиационного источника (в соответствии с пунктом
15 настоящего приложения).
Результаты наблюдения
за зданиями и сооружениями, относящимися к I и II категориям по влиянию на
безопасность, за все время наблюдений (осадки, крены и др.).
Обоснование ядерной и
радиационной безопасности эксплуатации блока АС, остановленного для вывода из
эксплуатации.*(23)
Технологический
регламент эксплуатации блока АС.
Инструкция по
ликвидации аварий на блоке АС.
Программа обеспечения
качества при эксплуатации.
План мероприятий по
защите персонала в случае аварии на АС.
Информация о подборе,
подготовке, поддержании квалификации и допуске к самостоятельной работе
работников блока АС.
Приказ эксплуатирующей
организации об остановке блока АС для вывода из эксплуатации.
Результаты наблюдения
за зданиями и сооружениями, относящимися к I и II категориям по влиянию на
безопасность, за все время наблюдений (осадки, крены и др.).
Справки по обеспечению
учета и контроля (в соответствии с пунктами
12 и 14
настоящего приложения).
Справка по обеспечению
физической защиты блока АС (в соответствии с пунктом
13 настоящего приложения).
Инструкция по
обеспечению ядерной безопасности при хранении, транспортировании и перегрузке
ядерного топлива.
Отчет по результатам
комплексного обследования текущего состояния остановленного блока на момент,
предшествующий подаче заявления о выдаче лицензии на эксплуатацию.
Заключение
эксплуатирующей организации по результатам комплексного обследования текущего
состояния остановленного блока на момент, предшествующий подаче заявления о
выдаче лицензии на эксплуатацию.
План мероприятий по
устранению недостатков, выявленных в результате комплексного обследования
текущего состояния остановленного блока.
План-график работ по
разработке проекта вывода блока АС из эксплуатации и отчета по обоснованию
безопасности при выводе блока АС из эксплуатации.
Программа вывода блока
АС из эксплуатации.
Регламенты
эксплуатации систем обращения с радиоактивными отходами.*(24)
Отчет по обоснованию
безопасности при выводе из эксплуатации блока АС.
Отчет о результатах
комплексного обследования блока АС.
Программа вывода блока
АС из эксплуатации.
Программа и график
работ по демонтажу оборудования и систем блока АС.
Программа обеспечения
качества при выводе из эксплуатации - ПОКАС(ВвЭ).
Инструкция по
ликвидации аварий на блоке АС при выводе из эксплуатации.
План мероприятий по
защите персонала в случае аварий на АС.
Инструкции по
эксплуатации оборудования и систем, учитывающие этапы демонтажа оборудования и
систем по программе демонтажа.*(25)
Справка по обеспечению
учета и контроля радиоактивных отходов, образующихся при выводе из эксплуатации
блока АС (в соответствии с пунктом 14
настоящего приложения).
Справка по обеспечении
физической защиты при выводе из эксплуатации блока АС (в соответствии с пунктом
15 настоящего приложения).
Документ,
подтверждающий отсутствие на блоке АС ядерных материалов с указанием времени
вывоза ядерных материалов.
Проект вывода блока АС
из эксплуатации.
Результаты наблюдения
за зданиями и сооружениями, относящимися к I и II категориям по влиянию на
безопасность, за все время наблюдений (осадки, крены и др.).
Регламенты
эксплуатации систем обращения с радиоактивными отходами. *(1)
Информация о подборе,
подготовке, поддержании квалификации и допуске к самостоятельной работе
работников блока АС.
Обоснование
безопасности при обращении с ядерными материалами при их транспортировании и
хранении.
Программа обеспечения
качества при транспортировании и хранении ядерных материалов.
Акты приемки в
эксплуатацию транспортных упаковочных комплектов, транспортных средств и
хранилищ ядерных материалов.
Информация о подборе,
подготовке, поддержании квалификации и допуске к самостоятельной работе
работников, участвующих в операциях по обращению с ядерными материалами.
Инструкция по
обеспечению ядерной безопасности при хранении, транспортировании и перегрузке
ядерного топлива.
Инструкция по
ликвидации аварий при транспортировании и хранении ядерных материалов.
Руководство по
управлению запроектными авариями с ядерными материалами при их
транспортировании и хранении.
План мероприятий по
защите персонала на АС.
Инструкции по
эксплуатации транспортных упаковочных комплектов, транспортных средств и
хранилищ, предназначенных для транспортирования и хранения ядерных материалов.*(26)
Справка по обеспечению
учета и контроля ядерных материалов в хранилище (в соответствии с пунктом
12 настоящего приложения).
Справка по обеспечению
физической защиты (в соответствии с пунктом
13 настоящего приложения) в части обращения с ядерными материалами при их
транспортировании и хранении.
Справка по обеспечению
учета и контроля радиоактивных веществ и радиоактивных отходов при их наличии
(в соответствии с разделом
14 настоящего приложения).
Обоснование
безопасности обращения с радиоактивными отходами при их хранении, переработке и
транспортировании.
Программы обеспечения
качества при обращении с радиоактивными отходами при их хранении, переработке и
транспортировании.
Информация о подборе,
подготовке, поддержании квалификации и допуске к самостоятельной работе
работников, участвующих в операциях по обращению с радиоактивными отходами.
Инструкция по
ликвидации аварий при хранении, переработке и транспортировании радиоактивных
отходов.
План мероприятий по
защите персонала в случае аварии на АС.
Справка по обеспечению
учета и контроля (в соответствии с пунктом 14
настоящего приложения) в части обращения с радиоактивными отходами при их
хранении, переработке и транспортировании,
Справка по обеспечению
физической защиты (в соответствии с пунктом
15 настоящего приложения).
Регламент обращения с
радиоактивными отходами при их хранении, переработке и транспортировании.
Обоснование
безопасности при обращении с радиоактивными веществами при их производстве,
переработке, транспортировании и хранении.
Программа обеспечения
качества при эксплуатации АС.
Информация о подборе,
подготовке, поддержании квалификации и допуске к самостоятельной работе
работников, участвующих в операциях по обращению с радиоактивными веществами.
Инструкция по
ликвидации аварий при обращении с радиоактивными веществами при их
производстве, переработке, транспортировании и хранении.
План мероприятий по
защите персонала в случае аварии на АС.
Справка по обеспечению
учета и контроля (в соответствии с пунктом 14
настоящего приложения).
Справка по обеспечению
физической защиты (в соответствии с пунктом
15 настоящего приложения).
Материалы, содержащие
описание предлагаемых научно-исследовательских и опытно-конструкторских работ
(НИР и ОКР), с указанием места (блок АС, пункт хранения ядерных материалов
(хранилище ядерного топлива), защитная камера, хранилище радиоактивных отходов
и др.) и причины их проведения.
Обоснование ядерной и
радиационной безопасности при проведении НИР и ОКР, выполненное в соответствии
с требованиями действующих нормативных документов. Комплект документов по
изменению проектной, конструкторской, технологической и эксплуатационной
документации в связи с использованием ядерных материалов и радиоактивных
веществ при проведении научно-исследовательских и опытно-конструкторских работ
на АС.
Копии решений
Правительства Российской Федерации о сооружении и месте размещения
исследовательской ядерной установки, (далее - ИЯУ) (в соответствии со ст. 28 Федерального закона
"Об использовании атомной энергии").
Обоснование
инвестиций.
Предварительный отчет
по обоснованию безопасности ИЯУ, содержащий все требуемые нормативными
документами обоснования выбранной площадки с освещением связанных с
безопасностью аспектов, концептуальное описание ИЯУ и его безопасности для
окружающей среды и населения, включая предварительный анализ безопасности.
Общая программа
обеспечения качества.
Программа обеспечения
качества при размещении ИЯУ.
Список организаций,
выполняющих работы и предоставляющих услуги эксплуатирующей организации, с
указанием содержания работ (услуг) и наличия соответствующих лицензий.
Результаты
радиационного обследования территории размещения ИЯУ.
Копии решений
Правительства Российской Федерации о сооружении и месте размещения ИЯУ (в
соответствии со ст. 28 Федерального закона "Об
использовании атомной энергии").
Технико-экономическое
обоснование размещения ИЯУ.
Промежуточный отчет по
обоснованию безопасности ИЯУ.
Проектные документы
(включая проекты систем, важных для безопасности), отчеты по
научно-исследовательским и опытно-конструкторским работам и отчеты по
испытаниям, на которые имеется ссылки в промежуточном отчете по обоснованию
безопасности (объем представляемой информации согласовывается с
Ростехнадзором).
Справка о соответствии
проекта ИЯУ требованиям нормативных документов в части обеспечения физической
защиты ИЯУ, ядерных материалов, радиоактивных веществ, радиоактивных отходов.
Общая программа
обеспечения качества.
Программа обеспечения
качества при сооружении ИЯУ.
Список проектной и
конструкторской документации, разработанной для сооружения ИЯУ.
Справка об организации
строительно-монтажных и пуско-наладочных работ при сооружении ИЯУ.
Справка об организации
контроля металла оборудования и трубопроводов ИЯУ при сооружении ИЯУ (только
для исследовательских ядерных реакторов).
Справка о результатах
обследования состояния строительных конструкций, контроля металла
установленного оборудования и трубопроводов, а также состояния оборудования,
находящегося на хранении (на этапе продолжения сооружения только для
исследовательских ядерных реакторов).
Список организаций,
выполняющих работы и предоставляющих услуги при сооружении ИЯУ, с указанием
содержания работ (услуг) и наличия соответствующих лицензий.
Копия акта приемки ИЯУ
в эксплуатацию.
Отчет по обоснованию
безопасности при эксплуатации ИЯУ.
Общая программа
обеспечения качества.
Программа обеспечения
качества при эксплуатации ИЯУ.
Паспорт ИЯУ.
Программа
экспериментальных работ.
Список
экспериментальных устройств и их характеристики.
Справка об
использовании ЯМ.
Список документов,
включающий инструкции, внутренние организационно-распорядительные и иные
документы эксплуатирующей организации, а также документы других организаций,
действие которых распространяется на ИЯУ и является обязательным.
Технологический
регламент эксплуатации ИЯУ (только для исследовательских ядерных реакторов).
Руководство или
инструкция по эксплуатации ИЯУ.
Список ядерно и
радиационно опасных работ и организационно-технических мероприятий по обеспечению
их безопасности.
Справка о наличии
сертификатов на технические средства, используемые на ИЯУ, и подлежащие
сертификации.
Справка об организации
технического освидетельствования и испытаний систем и элементов ИЯУ, важных для
безопасности (включая сосуды, трубопроводы, специальные краны и т.д.).
Справка о наличии на
ИЯУ отступлений от требований нормативных документов, мероприятиях по их
устранению и мерах, компенсирующих отступления.
Справка об организации
работ по учету и расследованию нарушений на ИЯУ.
Документ о состоянии
строительных конструкций и сооружений ИЯУ (акт последнего перед подачей
заявления обследования).
Справки по учету и
контролю ядерных материалов, радиоактивных веществ, радиоактивных отходов (в
соответствии с разделами
12 и 14
настоящего приложения).
Справки по организации
физической защиты ИЯУ, ядерных материалов, радиоактивных веществ, радиоактивных
отходов (в соответствии с разделами
13 и 15
настоящего приложения).
Справка об
укомплектованности кадрами, составе и квалификации персонала, планах подготовки
и переподготовки работников ИЯУ, наличии разрешений, выданных Ростехнадзором
работникам ИЯУ на право ведения работ в области использования атомной энергии.
Документы,
устанавливающие обязанности и границы ответственности за состояние
безопасности:
- руководящего
персонала;
- персонала, ведущего
технологический процесс на ИЯУ.
Инструкция по
действиям персонала при возникновении и ликвидации аварии на ИЯУ.
План мероприятий по
защите персонала ИЯУ в случае аварии.
Годовой отчет по
оценке текущего состояния ядерной и радиационной безопасности при эксплуатации
ИЯУ (последний перед подачей заявления на выдачу лицензии).
Список организаций,
выполняющих работы и предоставляющих услуги для Заявителя при эксплуатации ИЯУ,
с указанием содержания работ (услуг) и наличия соответствующих лицензий.
Справка о структуре и
составе служб ядерной и радиационной безопасности.
Справка об
установленной категории радиационной опасности площадки эксплуатирующей
организации.
Справка о регистрации
оборудования и трубопроводов.
Справка об организации
работ по продлению назначенного срока эксплуатации систем и элементов ИЯУ в
соответствии с требованиями нормативных документов (данные о состоянии систем и
элементов ИЯУ, важных для безопасности, с указанием назначенного срока их
эксплуатации).
Копия решения
федерального органа исполнительной власти, осуществляющего управление использованием
атомной энергии, о выводе ИЯУ из эксплуатации.
Принципиальная
программа вывода ИЯУ из эксплуатации.
Отчет по обоснованию
безопасности вывода из эксплуатации ИЯУ.
Общая программа
обеспечения качества.
Программа обеспечения
качества при выводе из эксплуатации ИЯУ.
Отчет с результатами
комплексного инженерного и радиационного обследования оборудования и помещений
выводимых из эксплуатации.
Материалы проекта
вывода ИЯУ из эксплуатации (в согласованном с Ростехнадзором объеме).
Список проектной,
конструкторской, эксплуатационной и технологической документации, включающий
инструкции, внутренние организационно-распорядительные и иные документы
эксплуатирующей организации (включая специально разработанные для вывода из
эксплуатации ИЯУ), обязательные для использования при выводе ИЯУ из
эксплуатации.
План мероприятий по
защите персонала ИЯУ в случае аварии.
Акт инвентаризации
оборудования и помещений ИЯУ, подлежащих выводу из эксплуатации.
Справка об
укомплектованности кадрами, о составе и квалификации персонала и наличии
разрешений, выданных Ростехнадзором работникам ИЯУ на проведение работ в
области использования атомной энергии.
Документ,
подтверждающий отсутствие на ИЯУ ядерных материалов с указанием даты их вывоза.
Справка по учету и
контролю радиоактивных веществ, радиоактивных отходов (в соответствии с разделом
14 настоящего приложения).
Документы по
организации физической защиты радиоактивных веществ, радиоактивных отходов (в
соответствии с разделом
15 настоящего приложения).
Список организаций,
выполняющих работы и предоставляющих услуги эксплуатирующей организации при
выводе из эксплуатации ИЯУ, с указанием работ и вида услуг и наличия
соответствующих лицензий.
Сведения по продлению
назначенного срока эксплуатации инженерных систем, важных для безопасности и
сохраняемых в работе при выводе ИЯУ из эксплуатации, срок службы которых
превышает установленный проектом.
Годовой отчет по
оценке текущего состояния безопасности при выводе из эксплуатации ИЯУ
(последний перед подачей заявления на выдачу лицензии).
Предварительный отчет
по обоснованию безопасности (в объеме, содержащем все требуемые действующей
нормативной документацией обоснования выбранной площадки с освещением связанных
с безопасностью аспектов, общее описание объекта использования атомной энергии
и его безопасности для окружающей среды и населения, включая предварительный
анализ безопасности и физической защиты), выполненный в соответствии с
действующими нормативными документами.
Программа обеспечения
качества при выборе площадки размещения объекта.
3.2.1. Отчет по обоснованию
безопасности.
3.2.2. Программа
обеспечения качества при сооружении объекта.
3.2.3. Проектные
документы (включая проекты систем, важных для безопасности, а также физической
защиты), отчеты по научно-исследовательским и опытно-конструкторским работам и
отчеты по испытаниям, на которые имеется ссылка в отчете по обоснованию
безопасности.
3.2.4. Справка о
соответствии проекта требованиям нормативных документов в части обеспечения
физической защиты.
3.2.5. Перечень
организаций, выполняющих работы и предоставляющих услуги заявителю с указанием
содержания этих работ (услуг).
3.2.6. Для объектов,
сооружение которых не завершено, а срок действия лицензии на сооружение объекта
истек, дополнительно представляются:
3.2.6.1. Заключения
эксплуатирующей организации о результатах обследования строительных
конструкций, установленного оборудования и трубопроводов, выполненных монтажных
работ, а также сведения об организациях, проводивших обследования этого
оборудования.
3.2.6.2. Заключения
эксплуатирующей организации о состоянии оборудования систем безопасности и
систем, важных для безопасности, находящегося на хранении у эксплуатирующей
организации, а также сведения об организациях, проводивших обследования этого
оборудования.
3.2.6.3. Сводки
результатов замеров уровня грунтовых вод (за все время наблюдений до момента
представления заявки включительно).
3.2.6.4. Анализ
соответствия смонтированного и находящегося на хранении оборудования, приборов
и прочих изделий, важных для безопасности, требованиям действующих нормативных
документов.
3.3.1. Отчет по
обоснованию безопасности (ООБ).
3.3.2. Программа
обеспечения качества при эксплуатации хранилища.
3.3.3. Информация о
подборе, подготовке, поддержании квалификации и допуске к самостоятельной
работе работников хранилища*(27).
3.3.4. Справка о
выполнении условий действия лицензии на сооружение хранилища (для хранилищ,
вводимых после сооружения).
3.3.5. Инструкция по
ликвидации аварий в хранилище.
3.3.6. Руководство по
управлению запроектными авариями в хранилище.
3.3.7. План
мероприятий по защите персонала в случае аварии на объекте.
3.3.8. Инструкция по
обеспечению ядерной безопасности при хранении, транспортировании и перегрузке
ядерного топлива.
3.3.9. Справка по
обеспечению учета и контроля (в соответствии с пунктами
12 и(или) 14
настоящего приложения) в части касающейся ядерных материалов и (или)
радиоактивных отходов.
3.3.10. Справка по
обеспечению физической защиты (в соответствии с пунктами
13 и (или) и 15
настоящего приложения) в части, касающейся пункта хранения ядерных материалов и
(или) хранилища радиоактивных отходов.
3.3.11. Программа
ввода хранилища в эксплуатацию (для хранилищ, вводимых после сооружения).
3.3.12. Мероприятия,
компенсирующие отступления от требований норм и правил в области использования
атомной энергии (для действующих хранилищ).
3.3.13. Программа
работ по устранению отступлений от требований норм и правил в области
использования атомной энергии (для действующих хранилищ).
3.3.14. Инструкции по
эксплуатации основных технологических систем хранилища ядерного топлива.
3.4.1. Отчет по
обоснованию безопасности.
3.4.2. Отчет по
результатам ввода в эксплуатацию объекта (для объектов, вводимых после
сооружения).
3.4.3. Технический
проект объекта (представляется в согласованном с Ростехнадзором объеме)*(28).
3.4.4. Инструкция по
ликвидации последствий аварий на объекте.
3.4.5. Руководство по
управлению запроектными авариями.
3.4.6. План
мероприятий по защите персонала в случае аварии на объекте.
3.4.7. Информация о
подборе, подготовке, поддержании квалификации, допуске к самостоятельной работе
работников объекта и наличии разрешений Ростехнадзора на право ведения работ в
области использования атомной энергии.
3.4.8. Программа
обеспечения качества при вводе объекта в эксплуатацию (для объектов, вводимых
после сооружения).
3.4.9. Программа
обеспечения качества при эксплуатации.
3.4.10. Перечень
технологических регламентов.
3.4.11. Перечни
инструкций, программ и графиков технического обслуживания, ремонта, испытаний и
проверок систем, важных для безопасности.
3.4.12. Программа
ввода объекта в эксплуатацию (для объектов, вводимых после сооружения).
3.4.13. Программа
предпусковых наладочных работ (для объектов, вводимых после сооружения).
3.4.14. Программа
опытно-промышленной эксплуатации (для объектов, вводимых после сооружения).
3.4.15. Мероприятия,
компенсирующие отступления от требований норм и правил по ядерной и
радиационной безопасности.
3.4.16. Программа
работ по устранению отступлений от требований норм и правил по ядерной и
радиационной безопасности.
3.4.17. Справки по
обеспечению учета и контроля (в соответствии с пунктами
12 и 14
настоящего приложения).
3.4.18. Справка по
обеспечению физической защиты ядерной установки (в соответствии с разделом 12 настоящего
приложения).
3.4.19. Сведения о
наличии санитарно-эпидемиологического заключения о соответствии условий
проведения работ с РВ на объектах требованиям санитарных правил.
3.4.20. Сведения о
наличии документа, устанавливающего нормативы (лимиты - в случае установления
лимитов) допустимых выбросов и сбросов РВ.
3.4.21. Сведения о
наличии разрешений на выбросы и сбросы РВ.
3.4.22. План снижения
выбросов и сбросов РВ.
3.4.23. Перечень
организаций, выполняющих работы и предоставляющих услуги заявителю с указанием
содержания этих работ (услуг).
3.5.1. Отчет по
обоснованию безопасности.
3.5.2. Общая программа
обеспечения качества ПОК (О).
3.5.3. Программа
обеспечения качества при эксплуатации ПОК (Э).
3.5.4. Справка по
обеспечению физической защиты (в соответствии с пунктом
13 настоящего Приложения).
3.5.5. Справки по
обеспечению учета и контроля (в соответствии с пунктами
12 и 14
настоящего Приложения).
3.5.6. Перечень
организаций, выполняющих работы и предоставляющих услуги с указанием содержания
этих работ.
3.5.7. Технологический
регламент эксплуатации реактора.
3.5.8. Паспорт на
реакторную установку.
3.5.9. Инструкция
(план) по ликвидации последствий аварий.
3.5.10. Руководство по
управлению запроектными авариями.
3.5.11. План
мероприятий по защите персонала в случае аварии на реакторе.
3.5.12. Анализ
соответствия состояния реактора требованиям действующих норм и правил по
безопасности атомных станций.
3.5.13. Мероприятия,
компенсирующие отступления от требований норм и правил по ядерной и
радиационной безопасности.
3.5.14. Графики работ
по техническому перевооружению и модернизации реактора на текущий период.
3.5.15. Справка о
выполненных модернизациях за прошедший период.
3.5.16. Программа
работ по устранению отступлений от требований норм и правил по ядерной,
радиационной и технической безопасности.
3.5.17. Справка о
выполнении за прошедший период программы работ по устранению отступлений от
требований норм и правил по ядерной, радиационной и технической безопасности.
3.5.18. Информация об
аттестации в установленном порядке персонала реактора за предыдущий период и
наличии у работников разрешений Ростехнадзора.
3.5.19. Справка о
выполнении условий действия лицензии на эксплуатацию реактора за предыдущий
период.
3.5.20. Оценка
основных показателей состояния безопасности реактора:
- состояния
металлоконструкций реактора с точки зрения прочности и консервативный прогноз
их остаточного ресурса;
- состояния и условий
эксплуатации графитовой кладки, в том числе величины искривления колонн
графитовой кладки, консервативный прогноз ее остаточного ресурса (для
уран-графитовых реакторов);
- состояния
трубопроводов первого контура с точки зрения прочности и консервативный прогноз
их остаточного ресурса.
3.5.21. Инструкции,
программы и графики технического обслуживания, ремонта, испытаний и проверок
систем, важных для безопасности.
3.5.22. Перечень
инструкций по обеспечению ядерной безопасности при хранении, транспортировании
и перегрузке ядерного топлива.
3.5.23. Сведения о
наличии санитарно-эпидемиологического заключения о соответствии порядка,
условий и способов сбора, использования, обезвреживания, транспортирования,
хранения и захоронения РАО требованиям санитарных правил.
3.5.24. Сведения о
наличии документа, устанавливающего нормативы (лимиты - в случае установления
лимитов) допустимых выбросов и сбросов РВ.
3.5.25. Сведения о
наличии разрешений на выбросы и сбросы РВ.
3.5.26. План снижения
выбросов и сбросов РВ.
Отчет по обоснованию
безопасности при выводе из эксплуатации объекта.
Отчет о результатах
комплексного обследования объекта.
Программа вывода
объекта из эксплуатации.
Программа и график
работ по демонтажу оборудования и систем объекта.
Программа обеспечения
качества при выводе из эксплуатации - ПОК (ВвЭ).
Инструкция по
ликвидации аварий на объекте при выводе из эксплуатации.
План мероприятий по
защите персонала в случае аварий на объекте.
Инструкции по
эксплуатации оборудования и систем, учитывающие этапы демонтажа оборудования и
систем по программе демонтажа*(29).
Справки по обеспечению
учета и контроля (в соответствии с пунктом 14
настоящего приложения).
Справка по обеспечению
физической защиты (в соответствии с пунктом
15 настоящего приложения).
Документ, подтверждающий
отсутствие на объекте ядерных материалов с указанием времени вывоза ядерных
материалов (для ядерных установок и пунктов хранения ядерных материалов).
Проект вывода объекта
из эксплуатации.
Отчет по обоснованию
безопасности при обращении с ядерными материалами и радиоактивными веществами.
Программа обеспечения
качества при обращении с ядерными материалами и радиоактивными веществами -
ПОК(Э).
Информация о подборе,
подготовке, поддержании квалификации и допуске к самостоятельной работе
работников, участвующих в операциях по обращению с ядерными материалами и
радиоактивными веществами.
Инструкция по
обеспечению ядерной безопасности при обращении с ядерными материалами.
Инструкция по
ликвидации аварий при обращении с ядерными материалами и радиоактивными
веществами.
Руководство по
управлению запроектными авариями при обращении с ядерными материалами и
радиоактивными веществами.*(30)
План мероприятий по
защите персонала на объекте.
Справки по обеспечению
учета и контроля (в соответствии с пунктами
12 и (или) 14
настоящего Приложения) в части, касающейся обращения с ядерными материалами и
(или) радиоактивными веществами.
Справка по обеспечению
физической защиты (в соответствии с разделами
13 и (или) 15
настоящего Приложения) в части, касающейся обращения с ядерными материалами и
(или) радиоактивными веществами
При изготовлении
ядерного топлива (твэлов и ТВС) предоставляются также следующие документы:
Перечень
предполагаемого организацией-заявителем к изготовлению ядерного топлива (ЯТ), в
котором должны быть приведены наименование типа топлива, назначение, класс
безопасности.
Перечень документов,
определяющих требования к качеству и надежности ЯТ (федеральных норм и правил,
руководств по безопасности, руководящих документов Ростехнадзора, национальных
стандартов, стандартов организаций, а также документов организации-заявителя),
требования которых должны соблюдаться при изготовлении ЯТ. Сведения об укомплектованности
организации-заявителя документами и системе их учета и внесения в них
изменений.
Сведения о структурных
подразделениях организации-заявителя, осуществляющих деятельность по
изготовлению ЯТ, включая сведения о наличии положений о структурных подразделениях
и должностных инструкций специалистов.
Описание действующей в
организации-заявителе системы менеджмента качества при осуществлении заявленной
деятельности.
Перечень программ
обеспечения качества при изготовлении ЯТ. Программы должны представляться по
запросу Ростехнадзора.
Сведения о разработке
планов качества при изготовлении ядерного топлива (для организаций, имевших
лицензии ранее).
Сведения о ранее
выполненных организацией-заявителем работах, характеризующих ее опыт
изготовления ЯТ.
Сведения о порядке
учета, обращения, хранения конструкторской и технологической документации,
внесения в нее изменений, обеспечения рабочих мест.
Сведения о порядке
разработки, внесения изменений, учета, обращения, хранения технологической
документации на изготовление и контроль ЯТ, ее внедрения и обеспечения рабочих
мест.
Сведения о порядке
постановки ЯТ на производство.
Сведения о
метрологическом обеспечении производства.
Сведения об
укомплектованности организации-заявителя технологическим оборудованием,
испытательными средствами, оснасткой и приспособлениями, лабораторными
приборами и мерительным инструментом.
Сведения о системе
выбора поставщиков, оценки соответствия закупок, об организации входного
контроля, идентификации, хранении и запуске в производство материалов и
комплектующих изделий.
Сведения об
организации неразрушающего и разрушающего контроля.
Сведения о порядке
проведения проверок испытательного оборудования, порядке проведения испытаний
ЯТ, порядке взаимодействия со сторонними испытательными лабораториями (при их
привлечении).
Сведения о порядке
учета и анализа претензий к качеству ЯТ, проведения мероприятий по устранению
выявленных дефектов при изготовлении, использовании, а также принятия мер по
предупреждению их появления в дальнейшем.
Номенклатура отчетной
и учетной документации, порядок ее оформления и хранения.
Отчет по обоснованию
безопасности обращения с радиоактивными отходами при их хранении, переработке и
хранении.
Программы обеспечения
качества при обращении с радиоактивными отходами при их хранении, переработке и
хранении.
Информация о подборе,
подготовке, поддержании квалификации и допуске к самостоятельной работе
работников, участвующих в операциях по обращению с радиоактивными отходами.
Инструкция по ликвидации аварий при обращении с радиоактивными отходами*(31).
План мероприятий по
защите персонала в случае аварии на объекте.
Справка по обеспечению
учета и контроля (в соответствии с пунктом
13 настоящего приложения).
Справка по обеспечению
физической защиты при обращении с радиоактивными отходами (в соответствии с пунктом
15 настоящего Приложения).
3.9.1. Материалы,
содержащие описание предлагаемых научно-исследовательских и
опытно-конструкторских работ (НИР и ОКР), с указанием места (ядерная установка,
пункт хранения ядерных материалов (хранилище ядерного топлива), защитная
камера, хранилище радиоактивных отходов и др.) и причины их проведения.
3.9.2. Отчет по
обоснованию безопасности при проведении НИР и ОКР.
3.9.3. Комплект
документов по изменению проектной, конструкторской, технологической и
эксплуатационной документации в связи с использованием ядерных материалов и
радиоактивных веществ при проведении НИР и ОКР на объекте.
3.9.4. Инструкция по
ликвидации аварий при обращении с ядерными материалами и радиоактивными
веществами.
3.9.5. План
мероприятий по защите персонала в случае аварии на объекте.
3.9.6. Справка по
обеспечению учета и контроля (в соответствии с пунктами
12 и (или) 14
настоящего Приложения) в части, касающейся использования ядерных материалов и
(или) радиоактивных веществ.
3.9.7. Справка по
обеспечению физической защиты (в соответствии с разделами
13 и 15
настоящего приложения).
Отчет по обоснованию
безопасности.
Перечень ЯМ, РВ и РАО,
подлежащих перевозке.
Перечень документов по
предупреждению и ликвидации аварий в местах выполнения погрузочно-разгрузочных
работ и при перевозке.
Программа обеспечения
качества.
Программа радиационной
защиты.
Справка по обеспечению
физической защиты ЯМ, РВ и РАО, содержащая:
сведения о
соответствии системы физической защиты требованиям законодательства Российской
Федерации, федеральных норм и правил, ведомственных нормативных актов по
физической защите (с указанием их названия);
сведения об анализе
уязвимости, результаты оценки эффективности СФЗ (при транспортировании ЯМ);
сведения об организации
охраны и принятых мерах по предотвращению несанкционированных действий в
отношении ЯМ, РВ и РАО при их транспортировании.
Перечень используемой
заявителем нормативной документации, регулирующей перевозки ЯМ, РВ и РАО.
Программы обучения
работников (персонала) (при транспортировании воздушным транспортом документ не
предоставляется).
Сведения о наличии
санитарно-эпидемиологического заключения на специальные транспортные средства
(при транспортировании воздушным транспортом документ не предоставляется).
Сведения о наличии
санитарно-эпидемиологического заключения о соответствии порядка, условий и
способов транспортирования РАО требованиям санитарных правил (при
транспортировании воздушным транспортом документ не предоставляется).
При транспортировании
ЯМ, ВР или РАО воздушным транспортом представляются также следующие документы:
Справка,
подтверждающая прохождение персоналом обучения по вопросам перевозки опасных
грузов.
Справка,
подтверждающих возможность обслуживания и ремонта воздушных судов.
Сведения о наличии
сертификата на воздушное судно.
Сведения о наличии
свидетельства о регистрации воздушного судна.
Сведения по
обеспечению учета ЯМ и (или) РВ и (или) РАО при транспортировании
Отчет по обоснованию
безопасности заявленной деятельности на всех этапах сооружения (строительства)
и ввода в эксплуатацию.
Описание комплекса
работ по обращению с радиоактивными отходами на всех этапах сооружения
(строительства) и ввода в эксплуатацию.
Описание комплекса
работ по эксплуатации и хранению радиационных источников, используемых в
технологическом процессе сооружения (строительства).
Анализ проектных и
запроектных аварий в условиях сооружения (строительства) и ввода в эксплуатацию
ядерной установки и меры, исключающие возможность их возникновения.
Описание структуры и
состава служб ядерной и радиационной безопасности.
Справка о документах,
устанавливающих общие и специальные требования к обеспечению ядерной и
радиационной безопасности производств (технологий) и изделии.
Описание системы
комплектования, подготовки и переподготовки, допуска к самостоятельной работе
работников заявителя, осуществляющих сооружение (строительство) и ввод в
эксплуатацию ядерной установки (радиационного источника) и обеспечение ядерной
и радиационной безопасности.
Сведения о подготовке
руководящего персонала, подготовке, составе, квалификации и аттестации персонала,
ведущего технологический процесс, осуществляющего ведомственный контроль
ядерной и радиационной безопасности и обеспечивающего учет и контроль ядерных
материалов и радиоактивных отходов, а также их физическую защиту.
Сведения о разрешенных
уровнях сбросов и выбросов радионуклидов в окружающую природную среду.
Инструкция по
предупреждению ядерной и радиационной аварии, пожара и ликвидации их
последствий.
Сведения о вводе в
эксплуатацию пунктов хранения ядерных материалов и хранилищ радиоактивных отходов.
Справка о сертификатах
на оборудование, изделия и технологии для ядерных установок, радиационных
источников и пунктов хранения.
Справка об
организациях, выполняющих работы и предоставляющих услуги при сооружении
(строительстве) и вводе в эксплуатацию.
Справка о
ядерно-опасных работах и организационно-технических мероприятиях по их
выполнению.
Справка о
нормативно-технической и распорядительной документации по обеспечению ядерной и
радиационной безопасности при проведении работ на различных этапах сооружения
(строительства), а также по безопасному обращению с ядерными материалами и
радиоактивными отходами.
План ликвидации
последствий ядерной и (или) радиационной аварии, защите персонала и населения в
случае ядерной и радиационной аварии.
Инструкция по обеспечению
ядерной и радиационной безопасности.
Сведения о лицах,
ответственных за обеспечение ядерной и радиационной безопасности на этапе
сооружения (строительства) и ввода в эксплуатацию.
Справка по обеспечению
учета и контроля ядерных материалов и радиоактивных отходов (в соответствии с пунктами
12 и (или) 14
настоящего Приложения).
Справка по обеспечению
физической защиты ядерных материалов, ядерных установок и пунктов хранения
ядерных материалов (радиационных источников, хранилищ радиоактивных отходов) (в
соответствии с пунктами
13 и (или) 15
настоящего Приложения).
Копии инструкций по
учету и контролю ядерных материалов, действующих у заявителя.
Справка о проектной,
конструкторской, эксплуатационной и технологической документации для сооружения
(строительства) и ввода в эксплуатацию.
Описание комплексной
системы управления качеством продукции.
Описание системы
управления проектной, конструкторской, ремонтной и эксплуатационной
документацией.
Справка о структуре
лабораторий, обеспечивающих проведение анализа качества теплоносителя контуров
и газа высокого давления, а также средств по оценке радиационной обстановки у
заявителя и на прилегающих территориях.
Отчет по обоснованию
безопасности.
Список ядерно и
радиационно опасных объектов, на которых и (или) в отношении которых должна
проводиться заявленная деятельность.
Описание основных
технических решений, систем и средств, обеспечивающих ядерную и радиационную
безопасность.
Описание структуры и
состава служб ядерной и радиационной безопасности.
Справка о документах,
устанавливающих общие и специальные требования к обеспечению ядерной и
радиационной безопасности при эксплуатации, выполнении работ и предоставлении
услуг.
Сведения о подготовке
руководящего персонала, подготовке, составе, квалификации и аттестации
работников, ведущих технологический процесс, осуществляющих ведомственный
контроль ядерной и радиационной безопасности, обеспечивающих учет и контроль
ядерных материалов, радиоактивных веществ и радиоактивных отходов, а также их
физическую защиту.
Справка о регистрации
оборудования и трубопроводов ядерной установки.
Сведения о разрешенных
уровнях сбросов и выбросов радионуклидов в окружающую среду.
Справка об
организационно-распорядительной документации по обеспечению ядерной и
радиационной безопасности.
Инструкция по
предупреждению ядерной и (или) радиационной аварии, пожара и ликвидации их
последствии.
Руководство
(инструкция) по управлению запроектными авариями при эксплуатации ядерной
установки.
Справка об организациях,
выполняющих работы и предоставляющих услуги при эксплуатации ядерных установок
и радиационных источников, с указанием вида работ (услуг) и сведений о наличии
у организаций соответствующих лицензий Ростехнадзора.
Справка о
нормативно-технических и руководящих документах по организации и обеспечению
хранения, учета и контроля ядерных материалов, радиоактивных веществ и
радиоактивных отходов.
Справка о
нормативно-технических и руководящих документах по организации и обеспечению
физической защиты ядерных установок, радиационных источников, ядерных
материалов, радиоактивных веществ и радиоактивных отходов.
Анализ соответствия
ядерной установки и радиационного источника требованиям действующих
нормативно-технических документов по ядерной и(или) радиационной безопасности и
перечень отступлений от требований действующих нормативно-технических
документов.
План мероприятий,
компенсирующих отступления от требований действующих нормативно-технических
документов по ядерной и радиационной безопасности с анализом их необходимости и
достаточности.
Справка о результатах
последних технических освидетельствований оборудования и трубопроводов ядерной
установки.
Акт приемки ядерной
установки, радиационного источника в эксплуатацию или его копия.
Справка по ядерно и
радиационно опасным работам и организационно-техническим мероприятиям по их
выполнению.
Сведения о последней
(за отчетный период) физической инвентаризации ядерных материалов (при их
наличии).
Справка о
классификации и освидетельствовании судна федеральным государственным
учреждением "Российский морской регистр судоходства", осуществляющим
деятельность на основании Устава, утвержденного приказом Федерального агентства
морского и речного транспорта Министерства транспорта Российской Федерации от
13.04.2005 N 8 (зарегистрирован в Министерстве юстиции Российской Федерации
05.05.2005 N 6574).
Справка по обеспечению
учета и контроля ядерных материалов (при их наличии).
Справка по обеспечению
физической защиты ядерных материалов, ядерных установок и пунктов хранения
ядерных материалов (при их наличии).
Копии инструкций по
учету и контролю ядерных материалов (при их наличии).
Анализ соответствия
требованиям правил и норм по ядерной и радиационной безопасности хранилищ
ядерного топлива.
Сведения о наличии
условий для хранения и переработки жидких и твердых радиоактивных отходов.
План ликвидации
последствий в случае ядерной и (или) радиационной аварии, защите персонала и
населения.
Инструкция по
обеспечению ядерной и радиационной безопасности.
Инструкция по
обращению с радиоактивными отходами.
Программа обеспечения
качества при эксплуатации.
Структурная схема
подразделений, проводящих радиохимические, радиометрические или
физико-химические измерения, а также описание технических средств контроля
радиационной обстановки на рабочих местах и в помещениях судна,
стенда-прототипа, на территории заявителя.
Описание системы
комплектования, подготовки и переподготовки, допуска к самостоятельной работе
работников заявителя, осуществляющих эксплуатацию ядерной установки или
радиационного источника и обеспечение ядерной и радиационной безопасности.
Список ответственных
за обеспечение ядерной и радиационной безопасности при эксплуатации ядерной
установки, за учет и контроль ядерных материалов, радиоактивных веществ,
радиоактивных отходов и радиационных источников, за обеспечение физической
защиты ядерных материалов, радиоактивных веществ, радиоактивных отходов и
пунктов их хранения, а также ядерной установки и радиационных источников.
Справка о наличии
разрешений, выданных работникам на право ведения работ в области использования
атомной энергии.
Справка о выполнении
условий действия лицензии за предыдущий период.
Программа вывода из
эксплуатации.
Отчет по обоснованию
безопасности вывода из эксплуатации.
Программа обеспечения
качества при выводе из эксплуатации.
План мероприятий по
защите персонала в случае аварии в процессе вывода из эксплуатации.
Акт инвентаризации
оборудования и помещений, подлежащих выводу из эксплуатации (разделке и
утилизации).
Акт радиационного
обследования оборудования и помещений, подлежащих выводу из эксплуатации
(разделке и утилизации).
Список организаций,
выполняющих работы и предоставляющих услуги по выводу из эксплуатации и
сведения о наличии у них соответствующих лицензий Ростехнадзора.
Копия
распорядительного документа соответствующего ведомства с указанием конечного
состояния выводимой из эксплуатации ядерной установки (радиационного
источника).
Справка по обеспечению
физической защиты радиоактивных веществ, радиационных источников, пунктов
хранения радиоактивных веществ, хранилищ радиоактивных отходов.
Справка по обеспечению
учета и контроля радиоактивных веществ и радиоактивных отходов.
Отчет по обоснованию
безопасности.
Справка о федеральных
нормах и правилах в области использования атомной энергии, других нормативных
документов по безопасности пунктов хранения, требования которых должны выполняться
при их эксплуатации и выводе из эксплуатации, а также сведения о наличии у
заявителя указанных документов.
Справка о проектной,
конструкторской, эксплуатационной и технологической документации по
эксплуатации и выводу из эксплуатации пунктов хранения.
Программа обеспечения
качества.
Справка о порядке
обучения, проверки знаний норм и правил ядерной и радиационной безопасности,
аттестации, инструктажа и допуска работников к проведению ядерно и радиационно
опасных работ.
Структурная схема
служб контроля ядерной и радиационной безопасности.
Сведения о системе
обращения с ядерными материалами, радиоактивными веществами и радиоактивными
отходами.
Справка по обеспечению
учета и контроля ядерных материалов (радиоактивных веществ и радиоактивных
отходов).
Справка по обеспечению
физической защиты ядерных материалов, ядерных установок и пунктов хранения
ядерных материалов (радиоактивных веществ, радиационных источников, пунктов
хранения радиоактивных веществ, хранилищ радиоактивных отходов).
Инструкция по действиям
работников при аварии в процессе эксплуатации и вывода из эксплуатации пунктов
хранения.
Копия
организационно-распорядительного документа соответствующего ведомства с
указанием конечного состояния выводимого из эксплуатации пункта хранения.
Программа вывода
пункта хранения из эксплуатации.
Акты инвентаризации и
радиационного обследования оборудования и помещений пункта хранения, подлежащих
выводу из эксплуатации.
Список организаций,
выполняющих работы и предоставляющих услуги с указанием содержания этих работ
(услуг) и наличия у них соответствующих лицензий Ростехнадзора.
Список объектов, на
которых и (или) в отношении которых должна проводиться заявленная деятельность,
с пояснительной запиской об уровне безопасности производственных комплексов,
технологических участков, цехов, пунктов хранения ядерных материалов и
радиоактивных веществ, хранилищ радиоактивных отходов.
Отчет по обоснованию
безопасности.
Справка о федеральных
нормах и правилах в области использования атомной энергии, других
нормативно-технических документов по безопасности, требования которых должны
выполняться при обращении с ядерными материалами и радиоактивными веществами и
о наличии указанных документов у заявителя.
Справка о проектной,
конструкторской, эксплуатационной и технологической документации по обращению с
ядерными материалами и радиоактивными веществами.
Программа обеспечения
качества.
Справка о порядке
обучения, проверки знаний норм и правил ядерной и радиационной безопасности,
аттестации, инструктажа и допуска работников к проведению ядерно и радиационно
опасных работ.
Структурная схема
служб контроля ядерной и радиационной безопасности.
Справка по обеспечению
учета и контроля ядерных материалов (радиоактивных веществ и радиоактивных
отходов).
Справка по обеспечению
физической защиты ядерных материалов и пунктов хранения ядерных материалов
(радиоактивных веществ, радиационных источников, пунктов хранения радиоактивных
веществ, хранилищ радиоактивных отходов).
Инструкция
(расписание) по действиям работников по сигналу "Радиационная
опасность" в процессе обращения с ядерными материалами и радиоактивными
веществами.
Список организаций,
выполняющих работы и предоставляющих услуги с указанием содержания этих работ
(услуг) и наличия у них соответствующих лицензий Ростехнадзора.
Копия документа,
устанавливающего нормативы (лимиты - в случае их установления) допустимых
выбросов и сбросов радиоактивных веществ.
Копии разрешений
уполномоченных органов в области охраны окружающей среды на выбросы и сбросы
радиоактивных веществ.
План мероприятий по
снижению выбросов и сбросов радиоактивных веществ.
Список объектов, на которых
и(или) в отношении которых должна проводиться заявленная деятельность, с
приложением копий актов приема их в эксплуатацию и описаний уровня безопасности
производственных комплексов, технологических участков, цехов и хранилищ
радиоактивных отходов.
Отчет по обоснованию
безопасности.
Справка о федеральных
нормах и правилах в области использования атомной энергии,
нормативно-техническим документам по обращению с радиоактивными отходами,
требования которых должны выполняться при обращении с радиоактивными отходами и
о наличии указанных документов у заявителя.
Справка о проектной,
конструкторской, эксплуатационной и технологической документации по обращению с
радиоактивными отходами.
Программа обеспечения
качества при обращении с радиоактивными отходами.
План мероприятий,
компенсирующих отступления от требований нормативных документов по радиационной
безопасности при обращении с радиоактивными отходами с анализом их
необходимости и достаточности.
Справка о порядке
обучения, проверки знаний норм и правил радиационной безопасности, аттестации,
инструктажа и допуска работников к радиационно опасным работам.
Структурная схема
службы контроля радиационной безопасности.
Справка по обеспечению
учета и контроля радиоактивных отходов (в соответствии с пунктом 14 настоящего Приложения).
Копия
санитарно-эпидемиологического заключения о соответствии порядка, условий и
способов сбора, транспортирования, хранения и захоронения радиоактивных отходов
требованиям санитарных правил.
Справка по обеспечению
физической защиты хранилищ радиоактивных отходов (в соответствии с пунктом
15 настоящего приложения).
Инструкция
(расписание) по действиям работников по сигналу "Радиационная
опасность" в процессе обращения с радиоактивными отходами.
Список организаций,
выполняющих работы и предоставляющих услуги по осуществлению заявленной
деятельности, с указанием содержания этих работ (услуг) и наличия у них
соответствующих лицензий Ростехнадзора.
Отчет по обоснованию
радиационной безопасности объекта использования атомной энергии при его
размещении.
Материалы
технико-экономического обоснования в части обоснования размещения объекта
использования атомной энергии.
Программа обеспечения
качества при размещении объекта использования атомной энергии.
Отчет по обоснованию
радиационной безопасности объекта использования атомной энергии при его
сооружении.
Справка о проектной,
конструкторской, эксплуатационной и технологической документации, разработанной
для сооружения объекта использования атомной энергии (документация
представляется по требованию Ростехнадзора).
Программа обеспечения
качества при сооружении объекта использования атомной энергии.
Сведения об
организациях, осуществляющих инженерно-техническую поддержку заявляемой
деятельности, а также выполняющих работы и предоставляющих услуги в области использования
атомной энергии при осуществлении этой деятельности с указанием содержания
работ (услуг).
Отчет по обоснованию
радиационной безопасности объекта использования атомной энергии при его
эксплуатации.
Инструкция(и) по
радиационной безопасности.
Инструкция по
предупреждению аварии и пожара и ликвидации их последствии.
Сведения о критериях
для принятия решений при возникновении радиационной аварии (могут включаться в
инструкции по предупреждению аварии и пожара и ликвидации их последствий).
План мероприятий по
защите работников (персонала) и населения от радиационной аварии и ее
последствий.
Инструкция о порядке
действий при дорожно-транспортных происшествиях (представляется только для
получения лицензии на обращение с радиоактивными веществами и (или)
радиоактивными отходами при их транспортировании).
Справка о документах,
определяющих порядок проведения радиационно опасных работ, в том числе
технологических регламентов и инструкций, инструкций по эксплуатации,
обслуживанию и ремонту (документы представляются по требованию Ростехнадзора).
Справка по обеспечению
учета и контроля радиоактивных веществ и радиоактивных отходов (в соответствии
с пунктом 14 настоящего Приложения).
Справка по обеспечению
физической защиты (в соответствии с пунктом
15 настоящего Приложения).
Программа обеспечения
качества при осуществлении заявляемой деятельности.
Сведения об
организациях, осуществляющих инженерно-техническую поддержку заявляемой
деятельности, а также выполняющих работы и предоставляющих услуги в области
использования атомной энергии при осуществлении этой деятельности с указанием
содержания работ (услуг).
Отчет по обоснованию
безопасности объекта использования атомной энергии при его выводе из
эксплуатации.
Программа работ по
выводу из эксплуатации объекта использования атомной энергии.
Справка о проектной,
конструкторской, эксплуатационной и технологической документации, разработанной
для вывода из эксплуатации объекта использования атомной энергии (документация
представляется по требованию Ростехнадзора).
Инструкция(и) по
радиационной безопасности при выводе из эксплуатации объекта использования
атомной энергии.
Инструкция по
предупреждению аварии и пожара и ликвидации их последствий при выводе из
эксплуатации объекта использования атомной энергии.
Сведения о критериях
принятия решений при возникновении радиационной аварии (могут включаться в
инструкции по предупреждению аварии и пожара и ликвидации их последствий при
выводе из эксплуатации объекта использования атомной энергии).
План мероприятий по
защите работников (персонала) и населения от радиационной аварии и ее
последствий при выводе из эксплуатации объекта использования атомной энергии.
Программа обеспечения
качества при выводе из эксплуатации объекта использования атомной энергии.
Сведения об
организациях, осуществляющих инженерно-техническую поддержку заявляемой
деятельности, а также выполняющих работы и предоставляющих услуги в области
использования атомной энергии при осуществлении этой деятельности с указанием
содержания работ (услуг).
Справка о ранее
выполненных организацией работах, характеризующих ее опыт в проведении
проектных и конструкторских работ по объектам и производствам или в других
областях техники.
Справка об
укомплектованности организации квалифицированными работниками.
Перечень (или перечни)
нормативной документации по безопасности, требованиям которой должна
соответствовать разрабатываемая проектная и конструкторская документация.
Справка об
укомплектованности организации нормативной документацией, требования которой
должны учитываться при проведении проектных и конструкторских работ,
предполагаемых для выполнения.
Справка о проведенной
в организации проверке знаний требований правил, норм и инструкций, связанных с
обеспечением ядерной и радиационной безопасности, у работников организации,
занятых проектными и конструкторскими работами.
Справка об организации
службы нормоконтроля.
Справка об организации
подразделений, ведущих авторское сопровождение проектно-конструкторских
разработок на объектах при строительстве (включая изготовление оборудования,
монтаж), вводе в эксплуатацию, эксплуатации (включая ремонт) и выводе из
эксплуатации (при наличии).
Справка о техническом
и программном оснащении организации, позволяющем надлежащим образом выполнить
запланированный объем проектных и конструкторских работ и провести необходимые
расчетные и экспериментальные обоснования.
Справка об организации
разработки, утверждения, введения в действие, внесения изменений в проектную и
конструкторскую документацию на всех этапах разработки и контроля ее качества,
включая информацию о системе учетной и отчетной документации.
Справка об организации
и ведении контроля за деятельностью организации по проектированию и
конструированию со стороны эксплуатирующей организации, владельца объекта или
заказчика.
Справка о системе
обмена информацией с организациями, использующими проектно-конструкторскую
документацию заявителя, включая способы выявления, учета, анализа недостатков
этой документации при изготовлении оборудования, строительстве, монтаже, при
вводе в эксплуатацию и эксплуатации (включая ремонт) объектов, а также принятия
мер по их устранению.
Сведения,
подтверждающие наличие в организации условий, исключающих несанкционированное
распространение проектной документации, связанной с ядерной технологией и
физической защитой.
Программы обеспечения
качества при проектировании и конструировании ядерных установок, радиационных
источников и пунктов хранения ядерных материалов (хранилищ ядерного топлива) и
хранилищ радиоактивных отходов.
Копия документа,
подтверждающего, что организация рекомендована органом управления использованием
атомной энергии в качестве ответственной за разработку проекта ядерной
установки или пункта хранения.*(32)
Копия решения органа
управления использованием атомной энергии о назначении руководителя
организации, ответственной за разработку проекта ядерной установки или пункта
хранения.*(34)
Перечень оборудования,
конструирование которого предполагает осуществлять организация-заявитель, в
котором должны быть приведены наименование оборудования, назначение, класс
безопасности.
Перечень
законодательных и нормативных документов определяющих требования к качеству и
надежности оборудования (федеральных законов, федеральных норм и правил в
области использования атомной энергии, руководств по безопасности, руководящих
документов Ростехнадзора, национальных стандартов и стандартов организаций,
строительных правил и норм, нормативных документов организации - заявителя и
других нормативных документов в области использования атомной энергии),
требования которых должны выполняться при конструировании оборудования.
Сведения об
укомплектованности организации-заявителя учтенными и актуализированными на
момент представления заявления указанными нормативными документами и о системе
их учета и внесения в них изменений.
Документы, содержащие
сведения о структурных подразделениях организации-заявителя, осуществляющих
деятельность по конструированию оборудования, включая сведения о наличии
положений о структурных подразделениях и должностных регламентов (инструкций)
специалистов.
Описание действующей в
организации-заявителе системы менеджмента качества при осуществлении заявленной
деятельности.
Перечень программ
обеспечения качества при конструировании оборудования. Программы должны
представляться по запросу Ростехнадзора.
Сведения о ранее
выполненных организацией-заявителем работах, характеризующих ее опыт
конструирования аналогичного оборудования.
Сведения об
укомплектованности организации квалифицированными работниками, участвующими в
конструировании оборудования и контроле конструкторской документации, уровне их
образования и квалификации.
Сведения о порядке
проверки знаний у руководителей и специалистов, занимающихся конструированием
оборудования, требований норм и правил, устанавливающих требования к
оборудованию, соблюдении сроков проверки знаний, наличии документов,
подтверждающих проведение проверки знаний. Если заявление о выдаче лицензии
представляется впервые и такая проверка не проводилась, то представляются
необходимые организационно-распорядительные документы по ее проведению до
начала выполнения конструкторских работ.
Сведения об
организации разработки конструкторской документации, ее утверждении, введении в
действие, внесении изменений, включая информацию о порядке проведения анализа
конструкторской документации на соответствие требованиям норм и правил.
Сведения о принятом в
организации порядке учета и хранения конструкторской документации.
Сведения об
организации нормоконтроля конструкторской документации.
Сведения об
организации метрологической экспертизы конструкторской документации.
Сведения о наличии
экспериментальной базы и опытного производства, испытательных полигонов и
стендов для проверки и отработки конструкторских решений.
Сведения об
организации авторского сопровождения конструкторских разработок при
изготовлении оборудования, его эксплуатации и выводе из эксплуатации на
объектах использования атомной энергии.
Сведения о техническом
и программном оснащении, позволяющем выполнять запланированный объем
конструкторских работ и проводить необходимые расчетные и экспериментальные
обоснования, сведения об аттестации программных средств.
Сведения об
организации системы обмена информацией с предприятиями, использующими
разрабатываемую конструкторскую документацию, о способах выявления, учета,
анализа недостатков этой документации, а также принятия мер по их устранению.
Сведения о количестве
и характере рекламаций на разработанное оборудование от эксплуатирующих
организаций и потребителей (кроме организаций, представляющих заявления о
выдаче лицензий впервые).
Сведения о возможности
применения ядерных материалов и радиоактивных веществ при проведении
научно-исследовательских и опытно-конструкторских работ (если предполагается
проведение таких работ), включая сведения о наличии необходимых лицензий.
Сведения о наличии
условий, исключающих несанкционированное распространение ядерных технологий,
оборудования и материалов, в случае, если оборудование, которое
организация-заявитель предполагает конструировать, включено в "Список
ядерных материалов, оборудования, специальных неядерных материалов и
соответствующих технологий, подпадающих под экспортный контроль".*(33)
Номенклатура отчетной
и учетной документации, порядок ее оформления и хранения.
Перечень
конструируемого оборудования, в котором должны быть приведены его наименование,
назначение, технические характеристики.
Материалы по
обоснованию обеспечения безопасности оборудования для ядерных установок,
радиационных источников, пунктов хранения ЯМ и РВ, хранилищ РАО при
конструировании:
оценка взаимодействия
конструируемого оборудования с другим оборудованием и системами при нормальных
условиях эксплуатации и проектных авариях;
оценка возможности
образования при эксплуатации конструируемого оборудования РАО с указанием их
возможного количества, активности, изотопного состава, системы сбора,
переработки, хранения и захоронения;
предполагаемый порядок
вывода из эксплуатации (для оборудования, обладающего остаточной
радиоактивностью после завершения эксплуатации).
Справка о ранее
выполненных работах, характеризующих опыт конструирования аналогичного
оборудования или в смежных областях техники.
Перечень используемых
заявителем федеральных норм и правил в области использования атомной энергии,
других НД, устанавливающих критерии и требования к безопасности объектов и
оборудования, которым должна соответствовать разрабатываемая конструкторская
документация.
Справка о структурных
подразделениях заявителя, осуществляющих деятельность по конструированию
оборудования.
Справка об организации
разработки, утверждения, введения в действие, внесения изменений в
конструкторскую документацию на всех этапах разработки и контроля ее качества,
включая информацию о системе учетной и отчетной документации; об организации
службы нормоконтроля, метрологической экспертизы, службы стандартизации.
Справка о системе
обмена информацией с организациями, использующими разрабатываемую конструкторскую
документацию, включая способы выявления, учета, анализа недостатков этой
документации при изготовлении оборудования, строительстве, монтаже, вводе в
эксплуатацию и эксплуатации (включая ремонт) и выводу из эксплуатации ОЯТЦ, а
также принятия мер по их устранению.
Справка о наличии в
организации-заявителе стендовой экспериментальной базы и опытного производства.
Справка о квалификации
персонала с указанием уровня образования и прохождения специальной подготовки
(стажировки).
Справка о порядке
обучения, проверке знаний критериев и требований правил, норм и инструкций,
связанных с обеспечением ядерной и радиационной безопасности, у персонала,
занятого конструкторскими работами.
Справка о техническом
и верифицированном программном обеспечении, позволяющем выполнить
запланированный объем конструкторских работ и провести необходимые расчетные и
экспериментальные обоснования.
Справка об организации
подразделений, ведущих авторское сопровождение конструкторских разработок на
ОЯТЦ при сооружении (включая изготовление оборудования, монтаж), вводе в
эксплуатацию, эксплуатации (включая ремонт) и выводе из эксплуатации.
Справка,
подтверждающая, что заявителем созданы условия, исключающие несанкционированное
распространение ядерных технологий.
Перечень организаций,
выполняющих работы и предоставляющих услуги заявителю, с указанием содержания
этих работ (услуг) и сведений о наличии лицензий Ростехнадзора на осуществление
такой деятельности.
Перечень оборудования,
изготовление которого предполагает осуществлять организация-заявитель, в
котором должны быть приведены наименование оборудования, назначение, класс
безопасности.
Перечень нормативных
документов, определяющих требования к качеству и надежности оборудования
(федеральных норм и правил в области использования атомной энергии, руководств
по безопасности, руководящих документов Ростехнадзора, национальных стандартов,
стандартов предприятий, строительных правил и норм, а также нормативных
документов организации-заявителя), требования которых должны соблюдаться при
изготовлении. Сведения об укомплектованности организации-заявителя учтенными и
актуализированными на момент подачи заявления документами и системе их учета и
внесения в них изменений.
Документы, содержащие
сведения о структурных подразделениях организации-заявителя, осуществляющих
деятельность по изготовлению оборудования, включая сведения о наличии положений
о структурных подразделениях и должностных инструкций специалистов.
Описание действующей в
организации-заявителе системы менеджмента качества при осуществлении заявленной
деятельности.
Перечень программ
обеспечения качества при изготовлении оборудования. Программы должны
представляться по запросу Ростехнадзора.
Сведения о разработке
планов качества при изготовлении оборудования (для организаций, имевших
лицензии ранее).
Сведения о ранее
выполненных организацией - заявителем работах, характеризующих ее опыт
изготовления аналогичного оборудования.
Сведения о порядке
учета, обращения, хранения конструкторской и технологической документации,
внесения в нее изменений, обеспечения рабочих мест.
Сведения о порядке
разработки, внесения изменений, учета, обращения, хранения технологической
документации на изготовление и контроль оборудования, ее внедрения и
обеспечения рабочих мест.
Сведения о порядке
постановки оборудования на производство.
Сведения о
метрологическом обеспечении производства.
Сведения об
укомплектованности технологическим оборудованием, испытательными средствами,
оснасткой и приспособлениями, лабораторными приборами и мерительным
инструментом.
Сведения о системе
выбора поставщиков, оценки соответствия закупок, об организации входного
контроля, идентификации, хранении и запуске в производство материалов и
комплектующих изделий.
Сведения об
организации разрушающего и неразрушающего контроля.
Сведения о порядке
проведения проверок испытательного оборудования, порядке проведения испытаний
оборудования, порядке взаимодействия со сторонними испытательными лабораториями
(при их привлечении).
Сведения о порядке
учета и анализа претензий к качеству оборудования, проведения мероприятий по
устранению выявленных дефектов при изготовлении, эксплуатации, а также принятия
мер по предупреждению их появления в дальнейшем.
Сведения об
укомплектованности организации квалифицированными работниками, участвующими в
изготовлении оборудования, уровне их образования и квалификации.
Сведения о порядке
обучения и аттестации сварщиков и контролеров неразрушающих методов контроля,
ведения документации по учету их работы, личных клейм; соблюдении сроков
периодических аттестаций и проверки знаний (если такая проверка не проводилась,
то представляются организационно-распорядительные документы по ее проведению до
начала выполнения работ по изготовлению оборудования).
Сведения о порядке
проверки знаний у руководителей и специалистов, занимающихся изготовлением
оборудования, требований норм и правил, устанавливающих требования к
оборудованию, соблюдении сроков проверки знаний, наличии документов,
подтверждающих проведение проверки знаний. Если такая проверка не проводилась,
то представляются необходимые организационно-распорядительные документы по ее
проведению до начала работ по изготовлению.
Сведения о порядке
проведения и формах оценок соответствия изготавливаемого оборудования
требованиям норм и правил, конструкторской и технологической документации.
Сведения о возможности
применения ядерных материалов и радиоактивных веществ при изготовлении
оборудования включая, сведения о наличии необходимых лицензий.
Сведения о наличии
условий, исключающих несанкционированное распространение ядерных технологий,
оборудования и материалов, в случае, если оборудование, которое
организация-заявитель предполагает изготавливать, включено в "Список
ядерных материалов, оборудования, специальных неядерных материалов и
соответствующих технологий, подпадающих под экспортный контроль".*(34)
Сведения об
организации и проведении работ по сертификации оборудования, включенного в
Номенклатуру оборудования, изделий и технологий для ядерных установок,
радиационных источников и пунктов хранения, подлежащих обязательной
сертификации в системе сертификации оборудования, изделий и технологий для
ядерных установок, радиационных источников и пунктов хранения (ОИТ-0013-2000) и
дополнения к ней.
Сведения об
организации контроля за выполнением условий действия лицензий для организаций,
имевших лицензию ранее.
Номенклатуру отчетной
и учетной документации, порядок ее оформления и хранения.
Описание структуры
организации-заявителя.
Обоснование
научно-технической способности организации-заявителя проводить экспертизу
документов, включающее:
Справку о штатных
технических специалистах организации-заявителя в заявленной области экспертизы
документов.
Справку о наличии в
организации-заявителе штатных технических экспертов высшего квалификационного
уровня в заявленной области экспертизы документов и сведения об их аттестации.
Справку о сторонних
технических специалистах, участие которых предполагается в заявленной области
экспертизы документов.
Перечень экспертных
заключений или иных научных работ, выполненных организацией-заявителем в
заявленной области экспертизы документов за последние три года. Копии
заключений представляются дополнительно по запросу Ростехнадзора.
Перечень программных
средств и руководящих технических материалов (научно-технических руководств,
методик, указаний, инструкций), предполагаемых организацией-заявителем к
применению в заявленной области экспертизы документов. Копии руководящих
технических материалов представляются дополнительно по запросу Ростехнадзора.
Обоснование
организационно-технической способности организации-заявителя проводить
экспертизу документов, включающее:
Справку о наличии
инфраструктуры, необходимой для организации и проведения экспертизы (помещения,
средства связи, оргтехника и т.п.).
Справку о наличии,
состоянии и использовании фонда нормативных документов, действующих в
заявленной области использования атомной энергии (включая перечень нормативных
документов, имеющихся у организации-заявителя).
Справку о наличии
условий для доступа к актуальной научно-технической информации (технические
библиотеки, подписка на научно-техническую периодику, участие в конференциях и
т.п.).
Описание порядка
организации проведения экспертизы и системы менеджмента качества,
предусмотренной в организации-заявителе при осуществлении деятельности по
экспертизе документов, включающее:
Порядок организации
проведения экспертизы документов, основанный на применении в системе
менеджмента качества процессного и системного подходов, предусматривающих
управление деятельностью организации-заявителя и соответствующими ресурсами как
совокупностью взаимосвязанных процессов.
Перечень документов
системы качества экспертизы, действующих в организации-заявителе.
Документы системы
качества представляются дополнительно по запросу органа лицензирования.
Руководство по
менеджменту качества экспертизы, предусмотренное в организации-заявителе при
осуществлении деятельности по экспертизе документов.
Декларация
организации-заявителя о ее независимости при осуществлении деятельности по
экспертизе документов.
Справка об обеспечении
надлежащих условий для работы с документами, составляющими государственную или
иную охраняемую законом тайну (при соответствующей необходимости).
11. Требования к составу комплекта документов, необходимых для
получения лицензии на виды деятельности, упомянутые в приложении к Положению о
лицензировании деятельности в области использования атомной энергии, в части
выполнения работ и оказания услуг эксплуатирующим организациям
Описание выполняемых
работ и(или) предоставляемых услуг по заявляемой деятельности, с выделением
ядерно и радиационно-опасных работ (с приведением перечня объектов, систем и
оборудования, на которых будут выполняться работы и предоставляться услуги).
Программы обеспечения
качества при выполнении работ и предоставления услуг по заявляемой
деятельности.
Информация о ранее
выполненных работах и(или) услугах по заявляемой деятельности.
Информация о системе
подбора, подготовки, поддержания квалификации и допуска к самостоятельной
работе работников, принимающих участие в заявляемой деятельности.
Справка о технической
оснащенности организации, позволяющей качественно выполнять работы (наличие
соответствующих технологий, оборудования, оснастки, приборов, методик,
документации и т.д.) и осуществлять контроль выполняемых работ.
12. Требования к содержанию справки по обеспечению учета и
контроля ядерных материалов
Сведения об
организации проверки знаний, планах подготовки и переподготовки работников,
осуществляющих учет и контроль ЯМ, наличии разрешений Ростехнадзора на право
ведения работ в области использования атомной энергии у персонала (работников),
осуществляющих учет и контроль ЯМ.
Копии положения
(инструкции) об учете и контроле ЯМ, инструкций по учету и контролю ЯМ для
каждой зоны баланса материалов (ЗБМ), акта о проведении последней на дату
подачи заявления физической инвентаризации ЯМ по ЗБМ.
Перечень действующих у
заявителя нормативных документов по обеспечению учета и контроля ЯМ.
13. Требования к содержанию справки по обеспечению физической
защиты ядерных материалов, ядерных установок и пунктов хранения ядерных
материалов
Сведения об
организации проверки знаний, планах подготовки и переподготовки работников,
осуществляющих физическую защиту, наличии разрешений Ростехнадзора на право
ведения работ в области использования атомной энергии у персонала (работников),
осуществляющих физическую защиту.
Сведения о
соответствии проекта системы физической защиты требованиям законодательства
Российской Федерации, федеральных норм и правил, ведомственных нормативных
актов по физической защите (с указанием их названия) и о сертификации
технических средств, используемых в системе физической защиты.
Сведения об
организации охраны объекта и принятых мерах по предотвращению
несанкционированных действий в отношении объекта.
Сведения о наличии
паспорта антитеррористической защищенности ядерно-опасного объекта.
Копия акта
Межведомственной комиссии по организации охраны объекта в случае охраны объекта
внутренними войсками МВД России.
Сведения о категории
ядерных материалов, о проведении анализа уязвимости, сведения, сведения,
подтверждающие соответствие эффективности системы физической защиты
установленным требованиям.
Перечень действующих у заявителя нормативных документов по
обеспечению физической защиты.
14. Требования к содержанию справки по обеспечению учета и
контроля радиоактивных веществ и радиоактивных отходов
Сведения по
организации проверки знаний, планах подготовки и переподготовки работников,
осуществляющих учет и контроль РВ и РАО, наличии разрешений Ростехнадзора на
право ведения работ в области использования атомной энергии у персонала
(работников), осуществляющих учет и контроль РВ и РАО.
Копия инструкции по
учету и контролю РВ и РАО и акта о проведении последней на дату подачи
заявления физической инвентаризации РВ и РАО.
Перечень действующих у
заявителя нормативных документов по обеспечению учета и контроля РВ и РАО.
15. Требования к содержанию справки по обеспечению физической
защиты радиоактивных веществ, радиационных источников, пунктов хранения
радиоактивных веществ, хранилищ радиоактивных отходов
Сведения об
организации проверки знаний, планах подготовки и переподготовки работников,
осуществляющих физическую защиту, наличии разрешений Ростехнадзора на право
ведения работ в области использования атомной энергии у персонала (работников),
осуществляющих физическую защиту.
Сведения о
соответствии физической защиты требованиям федеральных норм и правил,
ведомственных нормативных актов по физической защите (с указанием их названия),
а также об организации охраны и принятых мерах по предотвращению
несанкционированных действий с РВ и (или) РАО,
Сведения о категории
радиационной опасности РВ и (или) РАО, пунктов хранения радиоактивных веществ и
(или) хранилищ радиоактивных отходов, подлежащих физической защите.
Перечень действующих у
заявителя нормативных документов по обеспечению физической защиты РВ и (или)
РАО.
_____________________________
*(1)
Отчет по обоснованию безопасности пунктов хранения ядерных материалов (хранилищ
ядерного топлива), хранилищ радиоактивных отходов и радиационных источников
выполняется на основе действующих требований к содержанию отчетов по
обоснованию безопасности АС с соответствующими типами реакторов.
*(2)
ПОКАС(С) может быть представлена после подачи заявления о выдаче лицензии на
сооружение блока АС, при этом Заявитель должен указать срок представления
ПОКАС(С).
*(3)
Представляются по запросу Ростехнадзора после подачи заявления о выдаче
лицензии на сооружение блока АС.
*(4)
ПООБ АС должен включать обоснование безопасности блока АС в объеме неизменяемой
части ПООБ АС, разработанного на основе базового проекта, и обоснование
безопасности блока АС, учитывающее особенности конкретной площадки.
В качестве
неизменяемой части ПООБ АС должны использоваться разделы ПООБ АС,
разработанного на основе базового проекта, по которому принято решение,
оформленное соответствующим постановлением Ростехнадзора.
*(5)
ПОКАС(С) может быть представлена после подачи заявления о выдаче лицензии на
сооружение блока АС, при этом Заявитель должен указать срок представления
ПОКАС(С).
*(6)
Представляются по запросу Ростехнадзора после подачи заявления о выдаче
лицензии на сооружение блока АС.
*(7)
Требования данного пункта относятся к оборудованию, приборам и прочим изделиям
систем, важных для безопасности.
*(8)
ПОК(С) может быть представлена после подачи заявления о выдаче лицензии на
сооружение объекта, при этом Заявитель должен указать срок представления
ПОК(С).
*(9)
Представляются по запросу Ростехнадзора после подачи заявления о выдаче
лицензии на сооружение объекта.
*(10)
ПОК(С) может быть представлена после подачи заявления о выдаче лицензии на
сооружение хранилища радиоактивных отходов, при этом Заявитель должен указать
срок представления ПОК(С)
*(11)
Представляются по запросу Ростехнадзора после подачи заявления о выдаче
лицензии на сооружение хранилища радиоактивных отходов.
*(12)
ПОК(С) может быть представлена после подачи заявления о выдаче лицензии на
сооружение радиационного источника, при этом Заявитель должен указать срок
представления ПОК(С).
*(13)
Представляются по запросу Ростехнадзора после подачи заявления о выдаче
лицензии на сооружение радиационного источника.
*(14)
Документы могут быть представлены Заявителем после подачи заявления о выдаче лицензии
на эксплуатацию блока АС. В заявлении должен быть указан срок представления
документов с учетом времени, необходимого для рассмотрения данных документов
Ростехнадзором.
*(15)
Представляются по запросу Ростехнадзора после подачи заявления о выдаче лицензии
на эксплуатацию блока АС.
*(16)
Представляются по запросу Ростехнадзора после подачи заявления о выдаче
лицензии на эксплуатацию объекта.
*(17)
Представляются по запросу Ростехнадзора после подачи заявления о выдаче
лицензии на эксплуатацию хранилища радиоактивных отходов.
*(18)
Представляются по запросу Ростехнадзора после подачи заявления о выдаче
лицензии на эксплуатацию радиационного источника.
*(19)
Представляются по запросу Ростехнадзора после подачи заявления о выдаче
лицензии на эксплуатацию блока АС.
*(20)
Представляются по запросу Ростехнадзора после подачи заявления о выдаче
лицензии на эксплуатацию хранилища ядерного топлива.
*(21)
Представляются по запросу Ростехнадзора после подачи заявления о выдаче
лицензии на эксплуатацию радиоактивных отходов.
*(22)
Представляются по запросу Ростехнадзора после подачи заявления о выдаче
лицензии на эксплуатацию радиационного источника.
*(23)
Вместо обоснования может быть представлено откорректированное действующее
Техническое обоснование безопасности АС.
*(24)
Материалы представляются по запросу Ростехнадзора после подачи заявления на
получение лицензии на эксплуатацию ядерной установки (блока АС, остановленного
для вывода из эксплуатации).
*(25)
Материалы представляются по запросу Ростехнадзора после подачи заявления на
получение лицензии на вывод из эксплуатации блока АС.
*(26)
Материалы представляются по запросу Ростехнадзора после подачи заявления на
получение лицензии на обращение с ядерными материалами при их транспортировании
и хранении.
*(27)
В случае наличия в ООБ соответствующего раздела материалы представляются по
запросу Ростехнадзора после подачи заявления на получение лицензии
*(28)
В случае наличия в ООБ соответствующего раздела материалы представляются по
запросу Ростехнадзора после подачи заявления на получение лицензии
*(29)
В случае наличия в ООБ соответствующего раздела материалы представляются по
запросу Ростехнадзора после подачи заявления на получение лицензии
*(30)
В случае наличия в ООБ соответствующего раздела документы представляются по
запросу Ростехнадзора после подачи заявления на получение лицензии
*(31)
В случае наличия в ООБ соответствующего раздела материалы представляются по
запросу Ростехнадзора после подачи заявления на получение лицензии.
*(32)
Документы представляются для вновь разрабатываемых ядерных установок или
пунктов хранения.
*(33)
Утвержден Указом Президента Российской Федерации от 14.02.1996 N 202, в ред. от
14.11.2005 N 1318.
Приложение N 5
к
Регламенту

Приложение N 6
к
Регламенту

Приложение N 7
к
Регламенту
|
ФЕДЕРАЛЬНАЯ
СЛУЖБА
ПО
ЭКОЛОГИЧЕСКОМУ, ТЕХНОЛОГИЧЕСКОМУ И АТОМНОМУ НАДЗОРУ
УТВЕРЖДАЮ
__________________________________
(должность)
__________________________________
(подпись, расшифровка
подписи)
__________________________________
(число, месяц, год)
РЕШЕНИЕ
N _____
(номер
решения, присваиваемый________________________________________)
(наименование
структурного подразделения
Ростехнадзора,
выполняющего функции
координирующего
подразделения)
о_____________________________
лицензии ____________________________
(вид решения - о выдаче лицензии
(полное наименование
или об отказе в выдаче
лицензии) юридического
лица)
_________________________________
(____________________________________________)
согласно учредительным документам)
(сокращенное наименование
_____________________)
__________________________________________________________
юридического лица) (вид заявленной деятельности, на
который выдается
________________________________________________________________________________
лицензия, и объект ее
применения)
Регистрационный номер заявления,
присваиваемый: __________________________________
(наименование структурного
подразделения Ростехнадзора,
выполняющего функции
координирующего подразделения)
|
|
1.
2.
3.
...и т.д.
Начальник ____________________________
__________ ____________________
(наименование ответственного (подпись) (расшифровка подписи)
управления)
|
В
конкретном Решении слова "Титульная часть" и "Основная
часть", а также тексты подстрочников не печатаются.
Приложение N 8
к
Регламенту
|
Герб РФ
ФЕДЕРАЛЬНАЯ
СЛУЖБА
ПО
ЭКОЛОГИЧЕСКОМУ, ТЕХНОЛОГИЧЕСКОМУ И АТОМНОМУ НАДЗОРУ
ЛИЦЕНЗИЯ
Регистрационный номер
________________________________ _____________________
(Регистрационный номер, присваиваемый дата (число, месяц, год)
координирующим
подразделением) выдачи
лицензии
Лицензия выдана
________________________________________________________________
(Полное наименование лицензиата)
Юридический адрес лицензиата:
___________________________________________________
Лицензия дает право на ___________________________________________________________
(Вид деятельности, предусмотренный лицензией)
Основание для выдачи лицензии: заявление
_________________________________________,
(Полное наименование лицензиата)
решение Федеральной службы по экологическому,
технологическому и атомному надзору
от ___________________ N _________________.
(число, месяц,
год) (peг. N
решения)
Срок действия лицензии до
_____________________
(число, месяц, год)
Лицензия действует при соблюдении условий
действия лицензии, являющихся ее неотъемлемой частью.
Руководитель органа лицензирования
____________ ______________________
(Подпись) (Расшифровка подписи)
|
Приложение N 9
к
Регламенту

Приложение N 10
к
Регламенту

Приложение N 11
к
Регламенту

Приложение N 12
к
Регламенту
|
ФЕДЕРАЛЬНАЯ
СЛУЖБА
ПО
ЭКОЛОГИЧЕСКОМУ, ТЕХНОЛОГИЧЕСКОМУ И АТОМНОМУ НАДЗОРУ
УТВЕРЖДАЮ
__________________________________
(должность)
__________________________________
(подпись, расшифровка
подписи)
__________________________________
(число, месяц, год)
РЕШЕНИЕ
N _____
(номер
решения, присваиваемый________________________________________)
(наименование
структурного подразделения
Ростехнадзора,
выполняющего функции
координирующего
подразделения)
о_____________________________
лицензии ____________________________
(вид решения - о
внесении изменения (полное
наименование
или об отказе
во внесении изменения в УДЛ) юридического лица)
_________________________________
(____________________________________)
согласно учредительным документам) (сокращенное
наименование
_________________)
_____________________________________________________
юридического лица) (вид заявленной деятельности, на который
выдается
_______________________________________________________________________________
лицензия, и объект ее
применения)
Регистрационный номер заявления,
присваиваемый: __________________________________
(наименование структурного
подразделения Ростехнадзора,
выполняющего функции
координирующего подразделения)
|
|
1.
2.
3.
...и т.д.
Начальник ____________________________
__________ ____________________
(наименование ответственного (подпись) (расшифровка подписи)
управления)
|
В
конкретном Решении слова "Титульная часть" и "Основная
часть", а также тексты подстрочников не печатаются.
Приложение N 13
к
Регламенту
|
ФЕДЕРАЛЬНАЯ
СЛУЖБА
ПО
ЭКОЛОГИЧЕСКОМУ, ТЕХНОЛОГИЧЕСКОМУ И АТОМНОМУ НАДЗОРУ
УТВЕРЖДАЮ
__________________________________
(должность)
__________________________________
(подпись, расшифровка
подписи)
__________________________________
(число, месяц, год)
ИЗМЕНЕНИЕ
N ________________________________
(номер изменения,
присваиваемый
ответственным
подразделением)
условий действия лицензии N
______________________ от __________________
(регистрационный номер (число, месяц, год)
лицензии)
на
_____________________________________________________________________________,
(вид деятельности и объект ее применения
согласно выданной лицензии)
выданной
_______________________________________________________________________
(полное наименование
юридического лица согласно его учредительным документам)
(____________________________________________)
(сокращенное наименование
юридического лица).
Дата введения изменения:___________________
(число, месяц, год)
Основание:
заявление_____________________________________________________________
(сокращенное наименование юридического лица)
(______________________________________________________________________________),
(исходящий номер письма, с которым
представлено заявление и документы)
решение Федеральной службы по экологическому,
технологическому и атомному надзору
от _____________________
(число, месяц, год)
|
|
1.
После заголовка "Условия действия лицензии..." на свободном поле
сделать запись: "Действует с Изменением N ".
2. В данном пункте и
последующих пунктах излагается текст изменения.
Настоящее Изменение
является неотъемлемой частью условий действия лицензии
от ________________
_______________________________, хранится и предъявляется
(дата, месяц,
год) (регистрационный номер
лицензии)
вместе
с ними.
Начальник
____________________________ __________ ____________________
(наименование
ответственного
(подпись) (расшифровка
подписи)
управления)
Примечание: В конкретном
Изменении тексты подстрочников не печатаются
|
Приложение N 14
к
Регламенту

Рис. 6. Блок-схема выполнения административной процедуры
по изменению условий действия лицензии (часть 1)

Рис. 7. Блок-схема выполнения административной процедуры по
изменению условий действия лицензии (часть 2)
Приложение N 15
к Регламенту
|
ФЕДЕРАЛЬНАЯ
СЛУЖБА
ПО
ЭКОЛОГИЧЕСКОМУ, ТЕХНОЛОГИЧЕСКОМУ И АТОМНОМУ НАДЗОРУ
УТВЕРЖДАЮ
__________________________________
(должность)
__________________________________
(подпись, расшифровка
подписи)
__________________________________
(число, месяц, год)
РЕШЕНИЕ
N ___________________________
(номер решения,
присваиваемый
координирующим
подразделением)
о___________________________
лицензии _____________________________
(вид решения - о
приостановлении (полное наименование
действия
лицензии или ее аннулировании) юридического лица)
________________________________________________________________________________
(наименование лицензиата согласно
учредительным документам)
________________________________________________________________________________
(сокращенное наименование лицензиата)
________________________________________________________________________________
(вид приостанавливаемой деятельности и
объект ее применения)
|
|
1.
2.
3.
...и
т.д.
Заместитель
руководителя __________________
_____________________
(место
для подписи)
(расшифровка подписи)
|
Примечание:
В конкретном Решении слова "Титульная часть" и "Основная
часть", а также тексты подстрочников не печатаются.
Приложение N 16
к Регламенту

Приложение N 17
к Регламенту
|
ФЕДЕРАЛЬНАЯ
СЛУЖБА
ПО
ЭКОЛОГИЧЕСКОМУ, ТЕХНОЛОГИЧЕСКОМУ И АТОМНОМУ НАДЗОРУ
УТВЕРЖДАЮ
__________________________________
(должность)
__________________________________
(подпись, расшифровка
подписи)
__________________________________
(число, месяц, год)
РЕШЕНИЕ
N _____________________________
(номер решения,
присваиваемый
координирующим
подразделением)
о___________________________
лицензии _____________________________
(вид решения - о возобновлении
(полное наименование
лицензии) юридического
лица)
________________________________________________________________________________
(наименование лицензиата согласно
учредительным документам)
________________________________________________________________________________
(сокращенное наименование лицензиата)
________________________________________________________________________________
(вид возобновляемой деятельности и
объект ее применения)
|
|
1.
2.
3.
...и т.д.
Заместитель
руководителя __________________
_____________________
(место для
подписи) (расшифровка
подписи)
|
Примечание:
В конкретном Решении слова "Титульная часть" и "Основная
часть", а также тексты подстрочников не печатаются.
Приложение N 18
к Регламенту

Приложение N 19
к Регламенту
