//
ТехЛит.ру
- крупнейшая бесплатная электронная интернет библиотека для "технически умных" людей.
WWW.TEHLIT.RU - ТЕХНИЧЕСКАЯ ЛИТЕРАТУРА

:: Алготрейдинг::


АЛГОТРЕЙДИНГ
шаг за шагом
с нуля по урокам!

Торговые роботы на PYTHON, BackTrader,
Pandas, Pine Script для TradingView. Связка с брокерами, телеграм и легкими приложениями.


Зарегистрировано в Минюсте РФ 19 января 2009 г. № 13105

МИНИСТЕРСТВО ПРИРОДНЫХ РЕСУРСОВ И ЭКОЛОГИИ РОССИЙСКОЙ ФЕДЕРАЦИИ

ПРИКАЗ

от 30 октября 2008 г. № 283

ОБ УТВЕРЖДЕНИИ АДМИНИСТРАТИВНОГО РЕГЛАМЕНТА ПО ИСПОЛНЕНИЮ ФЕДЕРАЛЬНОЙ СЛУЖБОЙ ПО ЭКОЛОГИЧЕСКОМУ, ТЕХНОЛОГИЧЕСКОМУ И АТОМНОМУ НАДЗОРУ ГОСУДАРСТВЕННОЙ ФУНКЦИИ ПО ОРГАНИЗАЦИИ И ПРОВЕДЕНИЮ ГОСУДАРСТВЕННОЙ ЭКОЛОГИЧЕСКОЙ ЭКСПЕРТИЗЫ ФЕДЕРАЛЬНОГО УРОВНЯ

В соответствии с пунктом 7 Порядка разработки и утверждения административных регламентов исполнения государственных функций (предоставления государственных услуг), утвержденного Постановлением Правительства Российской Федерации от 11 ноября 2005 года № 679 (Собрание законодательства Российской Федерации, 2005, № 47, ст. 4933; 2007, № 50, ст. 6285; 2008, № 18, ст. 2063), приказываю:

1 Утвердить прилагаемый Административный регламент по исполнению Федеральной службой по экологическому, технологическому и атомному надзору государственной функции по организации и проведению государственной экологической экспертизы федерального уровня.

2 Признать утратившим силу Приказ Федеральной службы по экологическому, технологическому и атомному надзору и Министерства природных ресурсов Российской Федерации от 10 сентября 2007 года № 619/235 «Об утверждении Административного регламента Федеральной службы по экологическому, технологическому и атомному надзору и Федеральной службы по надзору в сфере природопользования исполнения государственной функции по организации и проведению государственной экологической экспертизы» (зарегистрирован в Министерстве юстиции Российской Федерации от 14 марта 2008 года, регистрационный № 11343).

Министр

Ю.П.ТРУТНЕВ

Утвержден

Приказом Министерства природных

ресурсов и экологии

Российской Федерации

от 30 октября 2008 г. № 283

АДМИНИСТРАТИВНЫЙ РЕГЛАМЕНТ

ПО ИСПОЛНЕНИЮ ФЕДЕРАЛЬНОЙ СЛУЖБОЙ ПО ЭКОЛОГИЧЕСКОМУ, ТЕХНОЛОГИЧЕСКОМУ И АТОМНОМУ НАДЗОРУ ГОСУДАРСТВЕННОЙ ФУНКЦИИ ПО ОРГАНИЗАЦИИ И ПРОВЕДЕНИЮ ГОСУДАРСТВЕННОЙ ЭКОЛОГИЧЕСКОЙ ЭКСПЕРТИЗЫ ФЕДЕРАЛЬНОГО УРОВНЯ

Содержание

1 Общие положения

2 Требования к порядку взаимодействия с заказчиком государственной экологической экспертизы при исполнении государственной функции по организации и проведению государственной экологической экспертизы федерального уровня

3 Административные процедуры

Описание последовательности действий при исполнении государственной функции по организации и проведению государственной экологической экспертизы федерального уровня

Процедура проведения государственной экологической экспертизы

4 Формы и порядок контроля за совершением действий и принятием решений при исполнении государственной функции по организации и проведению государственной экологической экспертизы федерального уровня

5 Порядок обжалования действий (бездействий) и решений, осуществляемых (принятых) в ходе исполнения государственной функции по организации и проведению государственной экологической экспертизы федерального уровня на основании настоящего административного Регламента

Приложение 1 Блок-схема организации и проведения государственной экологической экспертизы

Приложение 2

Приложение 3 Письмо-уведомление о некомплектности материалов

Приложение 4 Письмо-уведомление о возврате материалов в связи с неоплатой

Приложение 5 Письмо-уведомление о возврате материалов в связи с некомплектностью

Приложение 6 Письмо-уведомление о комплектности материалов и необходимости оплаты работ по организации и проведению государственной экологической экспертизы

Приложение 7 Смета расходов на проведение государственной экологической экспертизы

Приложение 8 Счет за проведение государственной экологической экспертизы

Приложение 9 Задание руководителю экспертной группы на проведение государственной экологической экспертизы

Приложение 10 Задание эксперту на проведение государственной экологической экспертизы

Приложение 11 Об организации и проведении государственной экологической экспертизы материалов

Приложение 12 Состав экспертной комиссии государственной экологической экспертизы материалов

Приложение 13 Задание экспертной комиссии на проведение государственной экологической экспертизы

Приложение 14

Приложение 15

Приложение 16 Календарный план работы экспертной комиссии государственной экологической экспертизы материалов

Приложение 17 ЭКСПЕРТНОЕ ЗАКЛЮЧЕНИЕ члена экспертной комиссии государственной экологической экспертизы материалов

Приложение 18 ЭКСПЕРТНОЕ ЗАКЛЮЧЕНИЕ группы экспертной комиссии государственной экологической экспертизы материалов

Приложение 19 ЗАКЛЮЧЕНИЕ ЭКСПЕРТНОЙ КОМИССИИ ГОСУДАРСТВЕННОЙ ЭКОЛОГИЧЕСКОЙ ЭКСПЕРТИЗЫ МАТЕРИАЛОВ

Приложение 20

Приложение 21 ПРОТОКОЛ заседания экспертной комиссии государственной экологической экспертизы материалов

Приложение 21а ПРОТОКОЛ заседания экспертной комиссии государственной экологической экспертизы материалов

Приложение 21б ПРОТОКОЛ заседания экспертной комиссии государственной экологической экспертизы материалов

Приложение 21в ПРОТОКОЛ заседания экспертной комиссии государственной экологической экспертизы материалов

Приложение 22 ЯВОЧНЫЙ ЛИСТ заседания экспертной комиссии государственной экологической экспертизы материалов

Приложение 23 ОСОБОЕ МНЕНИЕ ЭКСПЕРТА члена экспертной комиссии государственной экологической экспертизы материалов

Приложение 24 Об утверждении заключения экспертной комиссии государственной экологической экспертизы материалов

Приложение 25 Письмо-уведомление о завершении государственной экологической экспертизы

Приложение 26

Приложение 27 Справка о соблюдении требований законодательства об экологической экспертизе при организации и проведении государственной экологической экспертизы материалов

Приложение 28 СПИСОК ТЕРРИТОРИАЛЬНЫХ ОРГАНОВ РОСТЕХНАДЗОРА

Приложение 29 БАЗОВЫЕ КРИТЕРИИ ПО СЛОЖНОСТИ ОБЪЕКТОВ ГОСУДАРСТВЕННОЙ ЭКОЛОГИЧЕСКОЙ ЭКСПЕРТИЗЫ

1 Общие положения

1 Административный регламент по исполнению Федеральной службой по экологическому, технологическому и атомному надзору государственной функции по организации и проведению государственной экологической экспертизы федерального уровня (далее - административный регламент) определяет сроки и последовательность действий (административных процедур) при осуществлении Федеральной службой по экологическому, технологическому и атомному надзору (далее - Ростехнадзор) и ее территориальными органами (далее - территориальные органы Ростехнадзора) государственной функции по организации и проведению государственной экологической экспертизы федерального уровня в рамках полномочий, определенных Положением о Федеральной службе по экологическому, технологическому и атомному надзору, утвержденным Постановлением Правительства Российской Федерации от 30 июля 2004 г. № 401 (Собрание законодательства Российской Федерации, 2004, № 32, ст. 3348; 2006, № 5, ст. 544; № 23, ст. 2527, № 52 (ч. III), ст. 5587; 2008, № 22, ст. 2581).

2 Исполнение государственной функции по организации и проведению государственной экологической экспертизы федерального уровня осуществляется в соответствии с:

Градостроительным кодексом Российской Федерации от 29 декабря 2004 г. № 190-ФЗ (Собрание законодательства Российской Федерации, 2005, № 1 (ч. I), ст. 16, № 30 (ч. II), ст. 3128; 2006, № 1, ст. 10, № 1, ст. 21, № 23, ст. 2380, № 31 (ч. I), ст. 3442, № 50, ст. 5279, № 52 (ч. I), ст. 5498; 2007, № 1 (ч. I), ст. 21, № 21, ст. 2455, № 31, ст. 4012, № 45, ст. 5417, № 46, ст. 5553, № 50, ст. 6237; 2008, № 20, ст. 2251, № 20, ст. 2260; Российская газета, 2008, № 153, № 158);

Федеральным законом от 10 января 2002 г. № 7-ФЗ «Об охране окружающей среды» (Собрание законодательства Российской Федерации, 2002, № 2, ст. 133; 2004, № 35, ст. 3607; 2005, № 1 (ч. I), ст. 25; № 19, ст. 1752; 2006, № 1, ст. 10, № 52 (ч. I), ст. 5498; 2007, № 7, ст. 834, № 27, ст. 3213; 2008, № 26, ст. 3012; Российская газета, 2008, № 153);

Федеральным законом от 24 апреля 1995 г. № 52-ФЗ «О животном мире» (Собрание законодательства Российской Федерации, 1995, № 17, ст. 1462; 2003, № 46 (ч. I), ст. 4444; 2004, № 45, ст. 4377; 2005, № 1 (ч. I), ст. 25; 2006, № 1, ст. 10; № 52 (ч. I), ст. 5498; 2007, № 1 (ч. I), ст. 21, № 17, ст. 1933, № 50, ст. 6246);

Федеральным законом от 17 декабря 1998 г. № 191-ФЗ «Об исключительной экономической зоне Российской Федерации» (Собрание законодательства Российской Федерации, 2001, № 33 (ч. I), ст. 3429; 2002, № 12, ст. 1093; 2003, № 17, ст. 1555; № 27 (ч. I), ст. 2700; № 46 (ч. I), ст. 4444; 2005, № 30 (ч. I), ст. 3101; 2006, № 45, ст. 4640; 2007, № 50, ст. 6246; Российская газета, 2008, № 153);

Федеральным законом от 30 ноября 1995 г. № 187-ФЗ «О континентальном шельфе Российской Федерации» (Собрание законодательства Российской Федерации, 1995, № 49, ст. 4694; 1999, № 7, ст. 879; 2001, № 33 (ч. I), ст. 3429; 2003, № 17, ст. 1557; № 27 (ч. I), ст. 2700; № 46 (ч. I), ст. 4444; 2004, № 35, ст. 3607; 2005, № 19, ст. 1752; 2006, № 45, ст. 4640; 2007, № 50, ст. 6246; 2008, № 18, ст. 1941; Российская газета, 2008, № 155);

Федеральным законом от 31 июля 1998 г. № 155-ФЗ «О внутренних морских водах, территориальном море и прилежащей зоне Российской Федерации» (Собрание законодательства Российской Федерации, 1998, № 31, ст. 3833; 2003, № 17, ст. 1556; № 27 (ч. I), ст. 2700; № 46 (ч. I), ст. 4444; 2004, № 35, ст. 3607; 2007, № 46, ст. 5557);

Федеральным законом от 10 июля 2001 г. № 92-ФЗ «О специальных экологических программах реабилитации радиационно загрязненных участков территории» (Собрание законодательства Российской Федерации, 2001, № 29, ст. 2947);

Федеральным законом от 23 ноября 1995 г. № 174-ФЗ «Об экологической экспертизе» (Собрание законодательства Российской Федерации, 1995, № 48, ст. 4556; 1998, № 16, ст. 1800; 2004, № 35, ст. 3607; № 52 (ч. I), ст. 5276; 2006, № 1, ст. 10, № 50, ст. 5279, № 52 (ч. I), ст. 5498); 2008, № 20, ст. 2260, № 26, ст. 3015);

Федеральным законом от 2 мая 2006 г. № 59-ФЗ «О порядке рассмотрения обращений граждан Российской Федерации» (Собрание законодательства Российской Федерации, 2006, № 19, ст. 2060);

Федеральным законом от 1 декабря 2007 г. № 310-ФЗ «Об организации и о проведении XXII Олимпийских зимних игр и XI Паралимпийских зимних игр 2014 года в городе Сочи, развитии города Сочи как горноклиматического курорта и внесении изменений в отдельные законодательные акты Российской Федерации» (Собрание законодательства Российской Федерации, 2007, № 49, ст. 6071);

Постановлением Правительства Российской Федерации от 11 июня 1996 г. № 698 «Об утверждении Положения о порядке проведения государственной экологической экспертизы» (Собрание законодательства Российской Федерации, 1996 г., № 40, ст. 4648);

Постановлением Правительства Российской Федерации от 11 июня 1996 г. № 679 «Об оплате труда внештатных экспертов государственной экологической экспертизы» (Собрание законодательства Российской Федерации, 17.06.1996 г., № 25, ст. 3027);

Постановлением Правительства Российской Федерации от 30 июля 2004 г. № 401 «Об утверждении Положения о Федеральной службе по экологическому, технологическому и атомному надзору» (Собрание законодательства Российской Федерации, 2004 г., № 32, ст. 3348; 2006, № 5, ст. 544; № 23, ст. 2527, № 52 (ч. III), ст. 5587; 2008, № 22, ст. 2581);

Приказом Государственного комитета Российской Федерации по охране окружающей среды от 22 апреля 1998 г. № 238 «Об утверждении положения о порядке определения стоимости проведения государственной экологической экспертизы документации» (Зарегистрировано в Министерстве юстиции Российской Федерации 1 июня 1998 г. № 1533);

и иными нормативными правовыми актами Российской Федерации, а также настоящим Административным регламентом.

3 Исполнение государственной функции по организации и проведению государственной экологической экспертизы федерального уровня осуществляется Ростехнадзором и его территориальными органами.

2 Требования к порядку взаимодействия с заказчиком государственной экологической экспертизы при исполнении государственной функции по организации и проведению государственной экологической экспертизы федерального уровня

4 Место нахождения Ростехнадзора: г. Москва, ул. Таганская, д. 34.

Почтовый адрес для направления документов и обращений: 105006, г. Москва, ул. Александра Лукьянова, д. 4, корп. 8.

Место нахождения экспедиции Ростехнадзора: г. Москва, ул. Александра Лукьянова, д. 4, корп. 8.

Часы работы экспедиции Ростехнадзора:

День недели                                     Время работы

Понедельник                                    10.00 - 18.00

Вторник                                            10.00 - 18.00

Среда                                                 10.00 - 18.00

Четверг                                              10.00 - 18.00

Пятница                                            10.00 - 16.45

Суббота                                             выходной день

Воскресенье                                      выходной день

Электронный адрес для обращений в Ростехнадзор:                    atomnadzor@gan.ru

Многоканальный телефон справочной службы Ростехнадзора:  411-60-48, 411-60-54

Официальный сайт Ростехнадзора:                                                www.gosnadzor.ru

Контактная информация территориальных органов Ростехнадзора размещена на официальном сайте Ростехнадзора в сети Интернет, информационных стендах и сайтах (при наличии) территориальных органов Ростехнадзора, а также приведена в приложении 28 к настоящему административному регламенту.

График приема посетителей в Управлении (структурном подразделении) центрального аппарата Ростехнадзора, непосредственно исполняющим государственную функцию по организации и проведению государственной экологической экспертизы:

День недели                                     Время приема посетителей

Понедельник                                    10.00 - 12.00; 15.00 - 17.30

Вторник                                            10.00 - 12.00; 15.00 - 17.30

Среда                                                 10.00 - 12.00; 15.00 - 17.30

Четверг                                              10.00 - 12.00; 15.00 - 17.30

Пятница                                            10.00 - 13.00; 14.00 - 16.00

Суббота                                             выходной день

Воскресенье                                      выходной день

5 Консультации по вопросам процедуры исполнения государственной функции по организации и проведению государственной экологической экспертизы федерального уровня граждане и организации могут получить: по электронной почте (при ее наличии), по телефону, по почте, лично.

Консультации предоставляются бесплатно.

6 Ответы на письменные обращения граждан или организаций направляются почтой в адрес заявителя в срок, не превышающий 30 дней со дня регистрации письменного обращения.

7 При ответе на телефонные звонки граждан и представителей организаций должностные лица Ростехнадзора (территориального органа Ростехнадзора) предоставляют информацию по следующим вопросам:

сведения о нормативных актах, регламентирующих организацию и проведение государственной экологической экспертизы (наименование, номер, дата принятия нормативного правового акта);

перечень необходимых документов и материалов для организации и проведения государственной экологической экспертизы;

информацию о комплектности материалов, представленных на государственную экологическую экспертизу.

Иные вопросы рассматриваются Ростехнадзором (территориальным органом Ростехнадзора) только на основании соответствующего письменного обращения.

8 При консультировании по электронной почте ответ на обращение заявителя по вопросам, определенным пунктом 7 настоящего административного регламента, направляется на электронный адрес заявителя в срок, как правило, не превышающий 2 рабочих дней со дня регистрации обращения.

В иных случаях, ответ на обращение направляется по электронной почте на электронный адрес заявителя в срок, как правило, не превышающий 10 дней со дня регистрации обращения.

9 Информация о процедуре исполнения государственной функции по организации и проведению государственной экологической экспертизы федерального уровня должна быть размещена на официальном сайте Ростехнадзора в сети Интернет, информационных стендах и сайтах (при наличии) территориальных органов Ростехнадзора и содержать следующие сведения:

график (режим) работы, приемные дни, номера телефонов, адреса Интернет-сайтов и электронной почты экспертных подразделений Ростехнадзора и его территориальных органов, исполняющих государственную функцию по организации и проведению государственной экологической экспертизы федерального уровня;

процедура исполнения государственной функции в текстовом виде или в виде блок-схемы (блок-схема организации и проведения государственной экологической экспертизы представлена в приложении 1 к настоящему административному регламенту);

обязанности заказчиков документации, подлежащей экологической экспертизе;

порядок обжалования действий (бездействий) и решений, осуществляемых (принимаемых) в ходе исполнения государственной функции по организации и проведению государственной экологической экспертизы федерального уровня;

перечень документов и материалов, необходимых для исполнения государственной функции по организации и проведению государственной экологической экспертизы федерального уровня;

последствия отрицательного заключения государственной экологической экспертизы;

образец сопроводительного письма, необходимого для приема материалов на государственную экологическую экспертизу (образец сопроводительного письма приведен в приложении 2 к настоящему административному регламенту);

порядок определения стоимости проведения государственной экологической экспертизы;

основания для отказа в организации и проведении государственной экологической экспертизы;

специальный расчетный счет для оплаты организации и проведения государственной экологической экспертизы;

извлечения из законодательных и нормативных правовых актов, содержащих нормы, регулирующие деятельность по исполнению государственной функции.

10 Заказчиком организации и проведения государственной экологической экспертизы (далее - заказчиком) является физическое либо юридическое лицо, планирующее осуществлять хозяйственную и иную деятельность, способную оказать прямое или косвенное воздействие на окружающую природную среду, а также органы государственной власти Российской Федерации и органы государственной власти субъектов Российской Федерации, представляющие в соответствии с законодательством материалы на государственную экологическую экспертизу.

При направлении материалов на государственную экологическую экспертизу объектов, указанных в подпункте 7.1 статьи 11 Федерального закона № 174-ФЗ «Об экологической экспертизе», правами и обязанностями в соответствии со статьями 26 и 27 Федерального закона № 174-ФЗ «Об экологической экспертизе» обладает лицо, являющееся заказчиком в соответствии с Градостроительным кодексом Российской Федерации.

11 Государственная экологическая экспертиза объектов, указанных в статье 11 Федерального закона № 174-ФЗ «Об экологической экспертизе», за исключением объектов, указанных в подпункте 7.1 статьи 11 Федерального закона № 174-ФЗ «Об экологической экспертизе», в том числе повторная, проводится при условии соответствия формы и содержания представляемых заказчиком материалов требованиям Федерального закона № 174-ФЗ «Об экологической экспертизе», установленному порядку проведения государственной экологической экспертизы и при наличии в составе представляемых материалов:

документации, подлежащей государственной экологической экспертизе в соответствии со статьей 11 Федерального закона № 174-ФЗ «Об экологической экспертизе», за исключением объектов, указанных в подпункте 7.1 статьи 11 Федерального закона № 174-ФЗ «Об экологической экспертизе», в объеме, который определен в установленном порядке, и содержащей материалы оценки воздействия на окружающую природную среду хозяйственной и иной деятельности, которая подлежит государственной экологической экспертизе;

положительных заключений и (или) документов согласований органов федерального надзора и контроля и органов местного самоуправления, получаемых в установленном законодательством Российской Федерации порядке;

заключений федеральных органов исполнительной власти по объекту государственной экологической экспертизы в случае его рассмотрения указанными органами и заключений общественной экологической экспертизы в случае ее проведения;

материалов обсуждений объекта государственной экологической экспертизы с гражданами и общественными организациями (объединениями), организованных органами местного самоуправления.

12 Государственная экологическая экспертиза объектов, указанных в подпункте 7.1 статьи 11 Федерального закона № 174-ФЗ «Об экологической экспертизе», в том числе повторная, проводится при условии соответствия формы и содержания материалов, направляемых федеральным органом исполнительной власти, уполномоченным на проведение государственной экспертизы проектной документации, требованиям Федерального закона № 174-ФЗ «Об экологической экспертизе», установленному порядку проведения государственной экологической экспертизы и при наличии в составе направляемых материалов:

документации, подлежащей государственной экологической экспертизе и содержащей материалы оценки воздействия объектов, строительство, реконструкцию, капитальный ремонт которых предполагается осуществлять на землях особо охраняемых природных территорий, на соответствующую особо охраняемую природную территорию;

заключений общественной экологической экспертизы в случае ее проведения;

материалов обсуждений объекта государственной экологической экспертизы с гражданами и общественными организациями (объединениями), организованных органами местного самоуправления.

13 Государственная экологическая экспертиза проектной документации олимпийских объектов, строительство, реконструкцию, капитальный ремонт которых предполагается осуществлять на землях особо охраняемых природных территорий федерального значения, а также проектная документация особо опасных, технически сложных и уникальных олимпийских объектов, строительство, реконструкцию, капитальный ремонт которых предполагается осуществлять на землях особо охраняемых природных территорий регионального и местного значения, в том числе повторная, проводится при условии соответствия требованиям Федерального закона № 174-ФЗ «Об экологической экспертизе» формы и содержания материалов, представляемых заказчиком непосредственно в Ростехнадзор (территориальный орган Ростехнадзора), и при наличии в составе представляемых материалов:

1) проектной документации указанных олимпийских объектов;

2) заключения общественной экологической экспертизы в случае ее проведения;

3) материалов обсуждений проектной документации указанных олимпийских объектов с гражданами и общественными организациями (объединениями), организованных органами местного самоуправления.

14 Срок проведения государственной экологической экспертизы определяется в зависимости от трудоемкости экспертных работ с учетом объема представленных на экспертизу материалов, природных особенностей территории и экологической ситуации в районе намечаемой деятельности и особенностей воздействия намечаемой деятельности на окружающую среду и составляет:

- для простых объектов государственной экологической экспертизы - до 30 дней;

- для объектов государственной экологической экспертизы средней сложности - до 60 дней:

- для сложных объектов государственной экологической экспертизы - от 60 до 120 дней.

Базовые критерии по сложности объектов государственной экологической экспертизы представлены в приложении 29 к настоящему административному регламенту.

Срок проведения государственной экологической экспертизы не должен превышать четырех месяцев или в отношении объектов, указанных в подпункте 7.1 статьи 11 Федерального закона № 174-ФЗ «Об экологической экспертизе», три месяца.

Срок проведения государственной экологической экспертизы проектной документации олимпийских объектов, указанных в пункте 13 настоящего административного регламента, не может превышать двух месяцев со дня представления заказчиком материалов, необходимых для проведения указанной экспертизы.

15 В процессе проведения государственной экологической экспертизы при необходимости могут быть изменены сроки ее проведения и количество привлекаемых экспертов.

Увеличение сроков проведения государственной экологической экспертизы и изменение состава экспертной комиссии оформляются приказом федерального органа исполнительной власти в области экологической экспертизы (территориального органа).

16 При увеличении срока проведения государственной экологической экспертизы общий срок ее проведения не должен превышать 6 месяцев, а в отношении объектов, указанных в подпункте 7.1 статьи 11 Федерального закона № 174-ФЗ «Об экологической экспертизе» и пункте 13 настоящего административного регламента три месяца и два месяца соответственно.

17 Финансирование государственной экологической экспертизы объектов государственной экологической экспертизы, в том числе ее повторное проведение, осуществляется за счет средств заказчика документации, подлежащей государственной экологической экспертизе, в полном соответствии со сметой расходов на проведение государственной экологической экспертизы, определяемой Ростехнадзором (территориальным органом Ростехнадзора).

18 Определение стоимости проведения государственной экологической экспертизы осуществляется в соответствии со статьей 28 Федерального закона № 174-ФЗ «Об экологической экспертизе», Постановлением Правительства Российской Федерации от 11 июня 1996 г. № 679 «Об оплате труда внештатных экспертов государственной экологической экспертизы» (Собрание законодательства Российской Федерации, 1996 г., № 25, ст. 3027), с учетом Положения о порядке определения стоимости проведения государственной экологической экспертизы документации, утвержденного Приказом Государственного комитета Российской Федерации по охране окружающей среды от 22 апреля 1998 г. № 238, зарегистрированным Министерством юстиции Российской Федерации 1 июня 1998 г. № 1533 (Бюллетень нормативных актов федеральных органов исполнительной власти, № 13, 06.07.98 г.), а также иными нормативными правовыми актами Российской Федерации и инструктивно-методическими документами, регламентирующими порядок определения стоимости проведения государственной экологической экспертизы.

19 Основаниями для отказа в организации и проведении государственной экологической экспертизы могут являться:

документация не является объектом государственной экологической экспертизы;

отсутствие документа, подтверждающего оплату проведения государственной экологической экспертизы, в течение 30 дней, а в отношении объектов, указанных в подпункте 7.1 статьи 11 Федерального закона № 174-ФЗ «Об экологической экспертизе» и пункте 13 настоящего административного регламента, в течение 3 дней со дня получения заказчиком уведомления о необходимости оплаты;

непредставление материалов, необходимых для организации и проведения государственной экологической экспертизы в срок, указанный Ростехнадзором (территориальным органом Ростехнадзора) в письме о некомплекте материалов, представленных на государственную экологическую экспертизу.

3 Административные процедуры

Описание последовательности действий при исполнении государственной функции по организации и проведению государственной экологической экспертизы федерального уровня

20 Юридическим фактом, являющимся основанием для исполнения государственной функции по организации и проведению государственной экологической экспертизы федерального уровня, является регистрация письменного обращения (сопроводительного письма) в Ростехнадзоре (территориальном органе Ростехнадзора), с приложением всех необходимых для проведения государственной экологической экспертизы материалов в соответствии с пунктами 11, 12 и 13 настоящего административного регламента.

21 Сопроводительное письмо к материалам, подлежащим государственной экологической экспертизе, регистрируется в подразделении, специализирующимся в области проведения государственной экологической экспертизы (далее - экспертном подразделении) в порядке, установленном для учета объектов государственной экологической экспертизы.

22 Объект государственной экологической экспертизы представляется в экспертное подразделение в 2 экземплярах, другие материалы - в 1 экземпляре.

23 Ответственным за организацию и проведение государственной экологической экспертизы является руководитель экспертного подразделения Ростехнадзора (территориального органа Ростехнадзора) (далее - ответственное должностное лицо).

23.1 Ответственное должностное лицо определяет ответственного исполнителя и передает ему полученные материалы для организации и проведения государственной экологической экспертизы.

24 К организационным мероприятиям относится:

рассмотрение представленных материалов на предмет их соответствия объектам государственной экологической экспертизы, установленным соответственно статьей 11 Федерального закона № 174-ФЗ «Об экологической экспертизе»;

проверка комплектности материалов, представляемых на государственную экологическую экспертизу;

подготовка сметы расходов на проведение государственной экологической экспертизы;

направление заказчику извещения о некомплектности материалов, о необходимости оплаты проведения государственной экологической экспертизы, о сроках ее проведения;

подбор экспертов для проведения государственной экологической экспертизы, подготовка проекта приказа об организации и проведении государственной экологической экспертизы.

25 Государственная экологическая экспертиза проводится при условии ее предварительной оплаты заказчиком в полном объеме и в установленном порядке.

26 После определения соответствия представленных материалов требованиям ответственный исполнитель в срок не более 7 дней, а в отношении объектов, указанных в подпункте 7.1 статьи 11 Федерального закона № 174-ФЗ «Об экологической экспертизе» и пункте 13 настоящего административного регламента, в течение 1 дня со дня регистрации сопроводительного письма направляет Заказчику уведомление о необходимости оплаты проведения государственной экологической экспертизы в течение 30 дней, а в отношении объектов, указанных в подпункте 7.1 статьи 11 Федерального закона № 174-ФЗ «Об экологической экспертизе» и пункте 13 настоящего административного регламента, в течение 3 дней со дня получения уведомления. К указанному уведомлению прилагается смета и счет на оплату проведения государственной экологической экспертизы (приложения 6, 7, 8 к настоящему административному регламенту).

27. Смета расходов на проведение государственной экологической экспертизы оформляется экспертным подразделением Ростехнадзора (территориального органа Ростехнадзора), которая согласовывается с руководителем экспертного подразделения.

28 При отсутствии оплаты счета на проведение государственной экологической экспертизы в течение 30 дней, а в отношении объектов, указанных в подпункте 7.1 статьи 11 Федерального закона № 174-ФЗ «Об экологической экспертизе» и пункте 13 настоящего административного регламента, в течение 3 дней со дня получения заказчиком документации уведомления о необходимости оплаты, представленные на государственную экологическую экспертизу материалы возвращаются с уведомлением заказчику без проведения государственной экологической экспертизы (образец уведомления приведен в приложении 4 к настоящему административному регламенту).

29 При обнаружении несоответствия представленных материалов установленным требованиям настоящего административного регламента ответственный исполнитель в течение 7 дней со дня регистрации сопроводительного письма направляет в адрес заказчика уведомление о некомплектности материалов, представленных на государственную экологическую экспертизу с исчерпывающим списком документов, необходимых для проведения государственной экологической экспертизы, а также информацию о сроках представления материалов в полном объеме (приложение 3 к настоящему административному регламенту).

29.1 При непредставлении в 30-дневный срок запрашиваемых документов представленные на государственную экологическую экспертизу материалы возвращаются с уведомлением заказчику без проведения государственной экологической экспертизы (образец уведомления приведен в приложении 5 к настоящему административному регламенту).

29.2 При представлении запрошенных документов в установленный срок ответственный исполнитель в срок не более 7 дней, а в отношении объектов, указанных в подпункте 7.1 статьи 11 Федерального закона № 174-ФЗ «Об экологической экспертизе» и пункте 13 настоящего административного регламента, в течение 1 дня со дня регистрации сопроводительного письма направляет Заказчику уведомление о необходимости оплаты проведения государственной экологической экспертизы в течение 30 дней, а в отношении объектов, указанных в подпункте 7.1 статьи 11 Федерального закона № 174-ФЗ «Об экологической экспертизе» и пункте 13 настоящего административного регламента, в течение 3 дней со дня получения уведомления. К указанному уведомлению прилагается смета и счет на оплату проведения государственной экологической экспертизы.

30 Начало срока проведения государственной экологической экспертизы устанавливается не позднее чем через один месяц, а в отношении объектов, указанных в подпункте 7.1 статьи 11 Федерального закона № 174-ФЗ «Об экологической экспертизе» и пункте 13 настоящего административного регламента, не позднее чем через три дня после ее оплаты и приемки комплекта необходимых материалов и документов в полном объеме и в количестве, которые соответствуют требованиям пунктов 11, 12, 13 и 25 настоящего административного регламента. В течение этого срока экспертное подразделение:

подготавливает предложения по кандидатурам руководителя и ответственного секретаря экспертной комиссии, а также срокам проведения государственной экологической экспертизы;

с участием руководителя экспертной комиссии подготавливает предложения по составу экспертной комиссии и разрабатывает задание на проведение государственной экологической экспертизы (приложения 9, 10, 13 к настоящему административному регламенту);

подготавливает проект приказа об организации и проведении государственной экологической экспертизы и направляет его руководству Ростехнадзора (территориального органа Ростехнадзора) (приложения 11, 12,  13 к настоящему административному регламенту).

Процедура проведения государственной экологической экспертизы

31 Ответственный секретарь экспертной комиссии назначается из числа штатных сотрудников экспертного подразделения (обычно - это ранее назначенный ответственный исполнитель).

В ряде случаев, при проведении государственной экологической экспертизы сложных объектов, назначают двух ответственных секретарей.

32 Число членов экспертной комиссии, помимо руководителя и ответственного секретаря(-ей), должно быть нечетным и не менее либо равное трем человекам.

33 Ростехнадзор и его территориальные органы образуют экспертные комиссии государственной экологической экспертизы (далее - экспертная комиссия) по каждому конкретному объекту государственной экологической экспертизы (далее - объект экспертизы) как из внештатных экспертов, так и штатных сотрудников Ростехнадзора (территориального органа Ростехнадзора).

34 Состав экспертной комиссии (руководитель, ответственный секретарь и члены экспертной комиссии), сроки и задание на проведение государственной экологической экспертизы утверждаются приказом Ростехнадзора (территориального органа Ростехнадзора) (приложения 11, 12, 13 к настоящему административному регламенту).

Приказ об организации и проведении государственной экологической экспертизы визируется ответственным исполнителем, представителем юридического подразделения и руководителем экспертного подразделения Ростехнадзора (территориального органа Ростехнадзора).

35 Ответственный секретарь экспертной комиссии в течение трех рабочих дней с момента издания приказа об организации и проведении государственной экологической экспертизы подготавливает и направляет в подразделение, осуществляющее связь с общественностью для размещения на официальном сайте Ростехнадзора (территориального органа Ростехнадзора) в сети Интернет уведомление о начале работы экспертной комиссии государственной экологической экспертизы, содержащее информацию о времени и месте проведения организационного заседания экспертной комиссии государственной экологической экспертизы.

36 Ответственный секретарь по телефону либо посредством телефонограммы уведомляет заказчика о дате и месте проведения организационного заседания экспертной комиссии государственной экологической экспертизы. Представители иных заинтересованных сторон (органы государственной власти субъектов Российской Федерации, органы местного самоуправления, общественные организации и другие) уведомляются о дате и месте проведения организационного заседания экспертной комиссии государственной экологической экспертизы при наличии письменного запроса об участии в заседании.

37 В процессе проведения государственной экологической экспертизы экспертная комиссия определяет:

- соответствие документов и (или) документации, обосновывающих намечаемую в связи с реализацией объекта экологической экспертизы хозяйственную и иную деятельность, экологическим требованиям, установленным техническими регламентами и законодательством в области охраны окружающей среды, в целях предотвращения негативного воздействия такой деятельности на окружающую среду;

- полноту выявления масштабов прогнозируемого воздействия на окружающую среду в результате осуществления намечаемой деятельности и экологическую обоснованность допустимости ее реализации;

- достаточность предусмотренных мер по обеспечению экологической безопасности.

37.1 В процессе проведения государственной экологической экспертизы проводится организационное заседание экспертной комиссии, на котором руководитель экспертной комиссии подписывает задания руководителям групп и членам экспертной комиссии.

37.2 На организационном заседании ответственный секретарь:

- информирует участников заседания о начале работы экспертной комиссии, образованной в соответствии с приказом об организации и проведении государственной экологической экспертизы;

- подписывает подготовленные в двух экземплярах индивидуальные договора на возмездное оказание работ (услуг) с руководителем экспертной комиссии и всеми членами экспертной комиссии. Один экземпляр договора выдается руководителю и членам экспертной комиссии;

- передает членам экспертной комиссии индивидуальные задания, утвержденные руководителем комиссии, и документацию, подлежащую государственной экологической экспертизе.

37.3 В процессе проведения организационного заседания ответственный секретарь согласовывает с руководителем и членами экспертной комиссии проект календарного плана работы экспертной комиссии, в котором определяются сроки (даты) (приложение 16 к настоящему административному регламенту);

- подготовки вопросов к заказчику государственной экологической экспертизы;

- проведения промежуточных заседаний экспертной комиссии;

- подготовки индивидуальных (групповых) экспертных заключений;

- подготовки сводного заключения экспертной комиссии (приложение 19 к настоящему административному регламенту).

37.4 В случае необходимости может быть организован выезд членов экспертной комиссии на место намечаемой хозяйственной деятельности для получения дополнительной информации и проведения выездных заседаний экспертной комиссии. Командирование группы экспертов оформляется приказом.

37.5 Для разъяснения проектных решений на заседания экспертной комиссии могут приглашаться представители заказчика. В этом случае ответственный секретарь заблаговременно направляет письмо/телефонограмму заказчику о командировании его представителей (приложение 15 к настоящему административному регламенту).

37.6 Эксперт государственной экологической экспертизы при проведении экспертизы может заявлять Ростехнадзору (территориальному органу Ростехнадзора) о необходимости представления заказчиком на государственную экологическую экспертизу дополнительных материалов для всесторонней и объективной оценки объектов государственной экологической экспертизы, в том числе данные специальных экологических исследований, результаты расчетов и анализов, иные материалы, необходимые для подготовки заключения государственной экологической экспертизы.

В данном случае ответственный секретарь готовит письмо в адрес заказчика с уведомлением о необходимости представления дополнительных материалов (приложение 20 к настоящему административному регламенту).

37.7 Вопросы экспертной комиссии оформляются в письменном виде за подписью руководителя экспертной комиссии и являются приложением к указанному письму.

37.8 Ответы на вопросы экспертной комиссии и дополнительная документация, поступившая от заказчика и иных заинтересованных сторон, регистрируются в установленном порядке и передаются для использования в работе экспертной комиссии ответственному секретарю.

38 В процессе работы экспертной комиссии:

- проводится организационное заседание экспертной комиссии, на котором определяются основные направления работы экспертов и экспертных групп (при их создании), выдаются задания экспертам и утверждается календарный план работы экспертной комиссии;

- подготавливаются индивидуальные и групповые (при наличии экспертных групп) экспертные заключения, которые передаются ответственному секретарю экспертной комиссии (приложения 17, 18 к настоящему административному регламенту);

- составляется руководителем и ответственным секретарем экспертной комиссии проект сводного заключения экспертной комиссии на основании индивидуальных и групповых экспертных заключений (приложение 19 к настоящему административному регламенту);

обсуждается проект заключения экспертной комиссии на заседаниях экспертной комиссии.*

_____________________

* - Пункт 16 Положения о порядке проведения государственной экологической экспертизы, утвержденного Постановлением Правительства Российской Федерации от 11.06.1996 г. № 698.

38.1 Заседания экспертной комиссии оформляются протоколами, подписываемыми руководителем и ответственным секретарем экспертной комиссии (приложения 21, 21 а, 21 б, 21 в, 22 к настоящему административному регламенту).

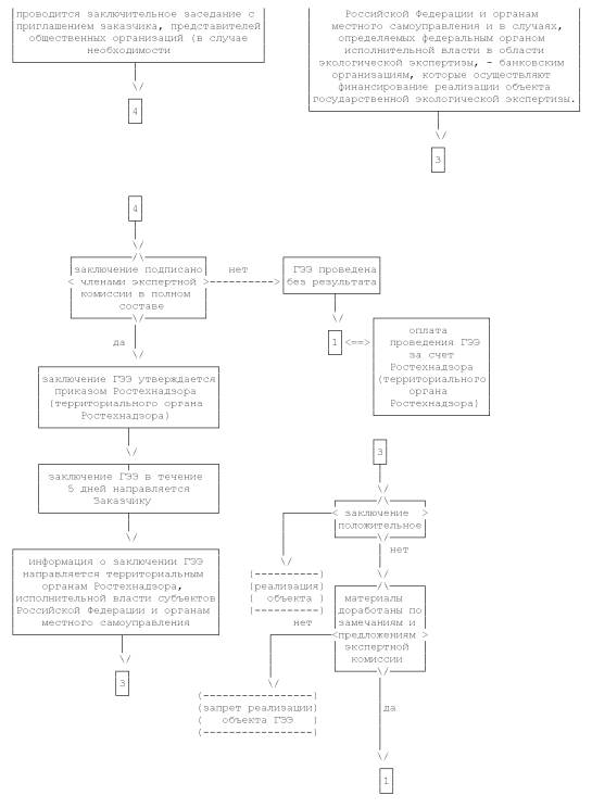
38.2 На заключительном заседании экспертной комиссии:

- обсуждается проект сводного заключения экспертной комиссии государственной экологической экспертизы;

- руководитель экспертной комиссии докладывает о результатах работы экспертной комиссии и выводах проекта заключения;

- подписывается всеми членами списочного состава экспертной комиссии государственной экологической экспертизы сводное заключение государственной экологической экспертизы в двух экземплярах;

- руководитель и члены экспертной комиссии подписывают акты приемки выполненных работ.

38.3 При одобрении проекта сводного заключения экспертной комиссии квалифицированным большинством (не менее двух третей) списочного состава экспертной комиссии проект заключения (отрицательного или положительного) подписывается членами экспертной комиссии в полном составе, после чего оно является заключением, подготовленным экспертной комиссией.

38.4 Заключение экспертной комиссии государственной экологической экспертизы подписывается в двух экземплярах и не может быть изменено без согласия лиц, его подписавших.

39 При несогласии отдельных членов экспертной комиссии с заключением, подготовленным экспертной комиссией, они подписывают заключение с пометкой «особое мнение». Особое мнение оформляется экспертом в виде документа, содержащего обоснование причин несогласия эксперта с выводами заключения и указание конкретных фактов несоответствия представленных на экспертизу материалов экологическим требованиям и нормам (приложение 23 к настоящему административному регламенту).

40 В случае невозможности по объективным причинам подписания подготовленного экспертной комиссией заключения отдельными членами комиссии (руководителем экспертной комиссией, ответственным секретарем и другими экспертами) данный факт отражается в протоколе заключительного заседания экспертной комиссии и напротив фамилии члена экспертной комиссии ответственным секретарем ставится пометка «подпись невозможна по объективным причинам». Документ, содержащий обоснование объективных причин невозможности подписания отдельными членами комиссии подготовленного экспертной комиссией заключения, подшивается в дело государственной экологической экспертизы по конкретному объекту.

41 Заключение государственной экологической экспертизы по объекту государственной экологической экспертизы, утверждаемое органами государственной власти Российской Федерации, может быть положительным или отрицательным.

41.1 Положительное заключение, подготовленное экспертной комиссией, должно содержать выводы:

- о соответствии документов и (или) документации, обосновывающих намечаемую в связи с реализацией объекта экологической экспертизы хозяйственную и иную деятельность, экологическим требованиям, установленным техническими регламентами и законодательством в области охраны окружающей среды, в целях предотвращения негативного воздействия такой деятельности на окружающую среду;

- о допустимости намечаемого воздействия на окружающую природную среду;

- о возможности реализации объекта экспертизы.

41.2 Отрицательное заключение, подготовленное экспертной комиссией, может содержать выводы двух видов:

а) о необходимости доработки представленных материалов по замечаниям и предложениям, изложенным в заключении, подготовленном экспертной комиссией;

б) о недопустимости реализации объекта экспертизы ввиду необеспеченности соблюдения требований экологической безопасности намечаемой деятельности.

42 Срок действия положительного заключения государственной экологической экспертизы устанавливается приказом Ростехнадзора (территориального органа Ростехнадзора).

43 Заключение государственной экологической экспертизы по проектам нормативно-технических и инструктивно-методических документов в области охраны окружающей среды, утверждаемых органами государственной власти Российской Федерации, должно содержать выводы о соответствии (несоответствии) основных положений указанного проекта нормативно-технического и инструктивно-методического документа в области охраны окружающей среды законодательству Российской Федерации в области охраны окружающей природной среды.

44 Заключение, подготовленное экспертной комиссией, с особыми мнениями экспертов и протокол заключительного заседания экспертной комиссии передаются в экспертное подразделение для подготовки проекта приказа об утверждении этого заключения.

45 Датой оформления заключения экспертной комиссии государственной экологической экспертизы является дата подписания заключения членами экспертной комиссии в полном составе.

46 Приказ об утверждении заключения государственной экологической экспертизы должен быть утвержден в срок, установленный приказом об организации и проведении государственной экологической экспертизы. К проекту приказа об утверждении заключения государственной экологической экспертизы может прикладываться справка о соблюдении организационно-правовых требований проведения государственной экологической экспертизы (образец справки о соблюдении требований законодательства об экологической экспертизе приведен в приложении 27 к настоящему административному регламенту).

47 В случае неодобрения заключения квалифицированным большинством членов комиссии, а также при наличии особого мнения или подписании заключения со ссылкой на особое мнение экспертами, составляющими более одной трети списочного состава комиссии, руководитель комиссии совместно с руководителем экспертного подразделения докладывают руководству Ростехнадзора (территориального органа Ростехнадзора) о невозможности принятия комиссией в существующем составе решения по заключению государственной экологической экспертизы, необходимости продления срока ее проведения и дополнительном включении экспертов в состав комиссии (приложение 14 к настоящему административному регламенту).

47.1 В случае, если заключение экспертной комиссии не одобрено квалифицированным большинством голосов ее списочного состава и после продления срока проведения государственной экологической экспертизы, данная экологическая экспертиза считается завершенной без результата. Все заключения и особые мнения экспертов принимаются к сведению. Создается новая экспертная комиссия из экспертов, не участвовавших в предыдущей экспертизе и отвечающих всем требованиям, предъявляемым к экспертам.

48 Заключение, подготовленное экспертной комиссией, приобретает статус заключения государственной экологической экспертизы со дня его утверждения.

49 Руководство Ростехнадзора (территориального органа Ростехнадзора) не должно утверждать заключение экспертной комиссии в случаях:

- нарушения процедуры проведения государственной экологической экспертизы;

- несоответствия выводов содержанию заключения государственной экологической экспертизы.

50 После утверждения заключения экспертной комиссии государственной экологической экспертизы ответственный секретарь направляет подписанные соответствующим должностным лицом Ростехнадзора (территориального органа Ростехнадзора) акты приемки выполненных экспертами работ, а также договора на возмездное оказание работ (услуг) руководителем и членами экспертной комиссии, в подразделение, ответственное за финансовую отчетность для оплаты оказанных работ (услуг).

51 Ответственный секретарь экспертной комиссии направляет заказчику заключение государственной экологической экспертизы с сопроводительным письмом в течение 5 дней со дня его утверждения (приложения 24, 25, 26 к настоящему административному регламенту).

52 Для осуществления соответствующих контрольных функций информация о заключении государственной экологической экспертизы направляется территориальным органам федерального органа исполнительной власти в области охраны окружающей природной среды (в случае проведения государственной экологической экспертизы федеральным органом исполнительной власти в области экологической экспертизы), органам исполнительной власти субъектов Российской Федерации и органам местного самоуправления и в случаях, определяемых федеральным органом исполнительной власти в области экологической экспертизы, - банковским организациям, которые осуществляют финансирование реализации объекта государственной экологической экспертизы.*

___________________________

* - Пункт 6 статьи 18 Федерального закона от 23.11.1995 г. № 174-ФЗ «Об экологической экспертизе».

53 В случае наличия письменных запросов представителей общественности, средств массовой информации ответственный исполнитель в срок до 5 дней направляет письма с информацией о результатах проведения государственной экологической экспертизы.

54 В случае отрицательного заключения государственной экологической экспертизы заказчик вправе представить материалы на повторную государственную экологическую экспертизу при условии их доработки с учетом замечаний, изложенных в этом заключении.

55 Положительное заключение государственной экологической экспертизы теряет юридическую силу в случае:

- доработки объекта государственной экологической экспертизы по замечаниям проведенной ранее государственной экологической экспертизы;

- изменения условий природопользования федеральным органом исполнительной власти в области охраны окружающей природной среды;

- реализации объекта государственной экологической экспертизы с отступлениями от документации, получившей положительное заключение государственной экологической экспертизы, и (или) в случае внесения изменений в указанную документацию;

- истечения срока действия положительного заключения государственной экологической экспертизы;

- внесения изменений в проектную и иную документацию после получения положительного заключения государственной экологической экспертизы.

Правовым последствием отрицательного заключения государственной экологической экспертизы является запрет реализации объекта государственной экологической экспертизы.*

___________________________

* - Пункт 5 статьи 18 Федерального закона от 23.11.1995 г. № 174-ФЗ «Об экологической экспертизе».

56 Ответственный секретарь экспертной комиссии в течение пяти рабочих дней с момента издания приказа об утверждении заключения экспертной комиссии государственной экологической экспертизы подготавливает и направляет в подразделение, осуществляющее связь с общественностью для размещения на официальном сайте Ростехнадзора (территориального органа Ростехнадзора) в сети Интернет информацию о результатах проведения государственной экологической экспертизы.

57 Один экземпляр материалов, представленных на государственную экологическую экспертизу, после ее завершения остается в экспертном подразделении, остальные материалы возвращаются заказчику.

58 Повторное проведение государственной экологической экспертизы осуществляется в случае отрицательного заключения государственной экологической экспертизы при условии переработки материалов с учетом замечаний, изложенных в данном отрицательном заключении, а также на основании решения суда или арбитражного суда.

59 Повторная государственная экологическая экспертиза проводится экспертной комиссией, как правило, в первоначальном (ранее осуществлявшем экспертизу этого объекта) составе и образуется тем же органом в области экологической экспертизы.

4 Формы и порядок контроля за совершением действий и принятием решений при исполнении государственной функции по организации и проведению государственной экологической экспертизы федерального уровня

60 Текущий контроль за соблюдением последовательности действий, определенных административными процедурами по исполнению государственной функции, осуществляется должностными лицами Ростехнадзора (территориальных органов Ростехнадзора), ответственными за организацию работы по исполнению государственной функции.

60.1 Персональная ответственность должностных лиц Ростехнадзора (территориальных органов Ростехнадзора) закрепляется в их должностных регламентах в соответствии с требованиями законодательства Российской Федерации.

60.2 Перечень должностных лиц, осуществляющих текущий контроль, устанавливается индивидуальными правовыми актами Ростехнадзора (территориальных органов Ростехнадзора).

60.3 Текущий контроль осуществляется путем проведения должностным лицом Ростехнадзора (территориального органа Ростехнадзора), ответственным за организацию работы по исполнению государственной функции, проверок соблюдения и исполнения ответственными должностными лицами Ростехнадзора (территориальных органов Ростехнадзора) положений настоящего административного регламента, иных нормативных правовых актов Российской Федерации.

Периодичность осуществления текущего контроля устанавливается руководителем Ростехнадзора (территориального органа Ростехнадзора).

60.4 Ростехнадзор организует и осуществляет контроль за исполнением государственной функции территориальными органами Ростехнадзора.

Контроль за полнотой и качеством исполнения государственной функции включает в себя проведение проверок, выявление и устранение нарушений прав заявителей, рассмотрение, принятие решений и подготовку ответов на обращения заявителей, содержащих жалобы на действия (бездействие) и решения должностных лиц территориальных органов Ростехнадзора.

По результатам проведенных проверок в случае выявления нарушений прав заявителей виновные лица привлекаются к ответственности в порядке, установленном законодательством Российской Федерации.

60.5 Проверки могут быть плановыми (осуществляться на основании полугодовых или годовых планов работы Ростехнадзора) и внеплановыми. При проверке могут рассматриваться все вопросы, связанные с исполнением государственной функции (комплексные проверки), или вопросы, связанные с исполнением той или иной административной процедуры (тематические проверки). Проверка также может проводиться по конкретному обращению (жалобе) заявителя.

5 Порядок обжалования действий (бездействий) и решений, осуществляемых (принятых) в ходе исполнения государственной функции по организации и проведению государственной экологической экспертизы федерального уровня на основании настоящего административного Регламента

61 Заказчик имеет право на обжалование действий (бездействия) и решений должностных лиц Ростехнадзора (территориальных органов Ростехнадзора) при исполнении государственной функции по организации и проведению государственной экологической экспертизы федерального уровня в соответствии с Федеральным законом от 2 мая 2006 г. № 59-ФЗ «О порядке рассмотрения обращений граждан Российской Федерации» в судебном порядке.

61.1 Заказчик вправе обратиться с обращением (жалобой) лично или направить его (ее) в письменной форме.

61.2 Личный прием заказчика в Ростехнадзоре (территориальных органах Ростехнадзора) проводится их руководителями и уполномоченными на то должностными лицами. Содержание устного обращения (жалобы) заносится в карточку личного приема заказчика. В случае, если изложенные в устном обращении (жалобе) факты и обстоятельства являются очевидными и не требуют дополнительной проверки, ответ на обращение (жалобу) с согласия заказчика может быть дан устно в ходе личного приема, о чем делается запись в карточке личного приема заказчика. В остальных случаях дается письменный ответ по существу поставленных в обращении (жалобе) вопросов.

61.3 Информация о месте приема, а также об установленных для приема днях и часах размещается на информационных стендах Ростехнадзора (территориальных органов Ростехнадзора) и на официальном сайте Ростехнадзора (территориальных органов Ростехнадзора) (при наличии сайта).

61.4 Письменное обращение (жалоба) на действия (бездействие) и решения должностных лиц Ростехнадзора (территориальных органов Ростехнадзора) при исполнении государственной функции по организации и проведению государственной экологической экспертизы федерального уровня рассматривается в течение 30 дней со дня регистрации письменного обращения (жалобы).

61.5 Заказчик в своем письменном обращении (жалобе) в обязательном порядке указывает либо наименование Ростехнадзора (территориального органа Ростехнадзора), в который направляет письменное обращение (жалобу), либо фамилию, имя, отчество соответствующего должностного лица, либо должность соответствующего должностного лица, а также свои фамилию, имя, отчество (последнее - при наличии), почтовый адрес, по которому должен быть направлен ответ или уведомление о переадресовании обращения (жалобы), излагает суть предложения, заявления или жалобы, ставит личную подпись и дату.

Дополнительно в обращении (жалобе) могут быть указаны:

- обстоятельства, на основании которых заказчик считает, что нарушены его права, свободы и законные интересы, созданы препятствия для их реализации;

- иные сведения, которые заказчик считает необходимым сообщить.

В случае необходимости в подтверждение своих доводов заказчик прилагает к письменному обращению (жалобе) документы и материалы либо их копии.

61.6 По результатам рассмотрения обращения (жалобы) уполномоченным должностным лицом Ростехнадзора (территориального органа Ростехнадзора) принимается решение об удовлетворении требований заказчика либо об отказе в удовлетворении обращения (жалобы).

Письменный ответ, содержащий результаты рассмотрения обращения (жалобы), направляется заказчику.

61.7 В случае, если в письменном обращении не указаны фамилия заказчика либо наименование юридического лица, направившего обращение (жалобу), и почтовый адрес, по которому должен быть направлен ответ, ответ на обращение (жалобу) не дается.

Ростехнадзор и его территориальные органы при получении письменного обращения (жалобы), в котором содержатся нецензурные либо оскорбительные выражения, угрозы жизни, здоровью и имуществу должностного лица, а также членов его семьи, вправе оставить обращение (жалобу) без ответа по существу поставленных в нем вопросов и сообщить заказчику, направившему обращение (жалобу), о недопустимости злоупотребления правом.

В случае, если текст письменного обращения (жалобы) не поддается прочтению, ответ на обращение (жалобу) не дается, о чем сообщается заказчику, направившему обращение (жалобу), если его фамилия либо наименование юридического лица и почтовый адрес поддаются прочтению.

В случае, если в письменном обращении (жалобе) заказчика содержится вопрос, на который заказчику многократно давались письменные ответы по существу в связи с ранее направляемыми обращениями (жалобами), и при этом в обращении (жалобе) не приводятся новые доводы или обстоятельства, руководитель Ростехнадзора (территориального органа Ростехнадзора), иное уполномоченное на то должностное лицо вправе принять решение о безосновательности очередного обращения (жалобы) и прекращении переписки с заказчиком по данному вопросу при условии, что указанное обращение (жалоба) и ранее направляемые обращения (жалобы) направлялись в Ростехнадзор или в один и тот же его территориальный орган Ростехнадзора или одному и тому же должностному лицу. О данном решении уведомляется заказчик, направивший обращение (жалобу).

В случае если ответ по существу поставленного в обращении (жалобе) вопроса не может быть дан без разглашения сведений, составляющих государственную или иную охраняемую федеральным законом тайну, заказчику, направившему обращение (жалобу), сообщается о невозможности дать ответ по существу поставленного в нем вопроса в связи с недопустимостью разглашения указанных сведений.

В случае если причины, по которым ответ по существу поставленных в обращении (жалобе) вопросов не мог быть дан, в последующем были устранены, заказчик вправе вновь направить обращение (жалобу) в Ростехнадзор (территориальный орган Ростехнадзора) или соответствующему должностному лицу.

Обращение (жалоба), в котором обжалуется судебное решение, возвращается заказчику, направившему обращение (жалобу), с разъяснением порядка обжалования данного судебного решения.

61.8 Схема направления заказчиком обращений (жалоб), связанных с выполнением административных процедур (административных действий), установленных настоящим административным регламентом:

- обращение (жалоба) на действия (бездействия) и решения должностных лиц территориального органа Ростехнадзора по соответствующему субъекту Российской Федерации - руководителю территориального органа Ростехнадзора по соответствующему субъекту Российской Федерации;

- обращение (жалоба) на действия (бездействия) и решения руководителя территориального органа Ростехнадзора по соответствующему субъекту Российской Федерации - руководителю Межрегионального органа Ростехнадзора по соответствующему федеральному округу;

- обращение (жалоба) на действия (бездействия) и решения должностных лиц Межрегионального органа Ростехнадзора по соответствующему федеральному округу - руководителю Межрегионального органа Ростехнадзора по соответствующему федеральному округу;

- обращение (жалоба) на действия (бездействия) и решения руководителя Межрегионального органа Ростехнадзора по соответствующему федеральному округу - заместителю руководителя Ростехнадзора, курирующему (или контролирующему) исполнение данной государственной функции Ростехнадзором (территориальными органами Ростехнадзора);

- обращение (жалоба) на действия (бездействия) и решения должностных лиц центрального аппарата Ростехнадзора - заместителю руководителя Ростехнадзора, курирующему (или контролирующему) исполнение данной государственной функции Ростехнадзором;

- обращение (жалоба) на действия (бездействия) и решения должностных лиц центрального аппарата Ростехнадзора и его территориальных органов - в Минприроды России.

Приложение 1

к Административному регламенту

по исполнению Федеральной службой по экологическому, технологическому и атомному надзору государственной функции по организации и проведению государственной экологической экспертизы федерального уровня

Блок-схема
организации и проведения государственной экологической экспертизы

Приложение 2

к Административному регламенту

по исполнению Федеральной службой по экологическому, технологическому и атомному надзору государственной функции по организации и проведению государственной экологической экспертизы федерального уровня

Образец

от _________ № __________                                           Начальнику (указывается наименование экспертного подразделения Ростехнадзора

(территориального органа Ростехнадзора)

Реквизиты Заказчика

Государственной экологической экспертизы

Направляем Вам для организации и проведения государственной экологической экспертизы следующие материалы:

________________________________________________________________________________

(название объекта государственной экологической экспертизы в именительном падеже)

Об ответственности за реализацию объекта без положительного заключения государственной экологической экспертизы предупреждены.

Дополнительная информация:

Разработчики материалов по объекту экологической экспертизы:

________________________________________________________________________________

Приложение:

1 Подробная опись документов, представляемых на государственную экологическую экспертизу.

Руководитель организации ________________________

 

Приложение 3

к Административному регламенту

по исполнению Федеральной службой по экологическому, технологическому и атомному надзору государственной функции по организации и проведению государственной экологической экспертизы федерального уровня

Образец

от _________ № __________                                         Название организации-получателя

на № _______ от _________

Почтовый адрес организации-получателя

Письмо-уведомление о некомплектности материалов

Управление (указывается наименование экспертного подразделения Ростехнадзора (территориального органа Ростехнадзора)), рассмотрев представленные на государственную экологическую экспертизу материалы, сообщает.

В представленных на государственную экологическую экспертизу материалах по объекту

________________________________________________________________________________

(название объекта государственной экологической экспертизы в именительном падеже)

отсутствуют материалы, определенные пунктом 1 статьи 14 Федерального закона от 23.11.1995 г. № 174-ФЗ «Об экологической экспертизе»:

1 ....................................................................

2 ....................................................................

и т.д.

На основании изложенного и в соответствии с пунктом 9 Положения о порядке проведения государственной экологической экспертизы, утвержденного Постановлением Правительства Российской Федерации от 11.06.1996 г. № 698, представленные на государственную экологическую экспертизу материалы должны быть доукомплектованы в полном объеме в течение ___ дней со дня получения настоящего уведомления.

При непредставлении в установленный срок запрашиваемых материалов государственная экологическая экспертиза не проводится, а материалы возвращаются заказчику.

Начальник Управления                                                                                                Ф.И.О.

 

Приложение 4

к Административному регламенту

по исполнению Федеральной службой по экологическому, технологическому и атомному надзору государственной функции по организации и проведению государственной экологической экспертизы федерального уровня

Образец

от _________ № __________                                         Название организации-получателя

на № _______ от _________

Почтовый адрес организации-получателя

Письмо-уведомление о возврате материалов в связи с неоплатой

Управление (указывается наименование экспертного подразделения Ростехнадзора (территориального органа Ростехнадзора)) направило счет № ____ от «__» _______________ 200_ г. для предварительной оплаты проведения государственной экологической экспертизы материалов

________________________________________________________________________________

(название объекта государственной экологической экспертизы в именительном падеже)

В связи с тем, что в установленный срок _____ оплата на расчетный счет не поступила, Управление не может организовать проведение государственной экологической экспертизы вышеназванных материалов.

В соответствии со ст. 14 Федерального закона от 23 ноября 1995 г. № 174-ФЗ «Об экологической экспертизе» вышеназванные проектные материалы возвращаются без проведения государственной экологической экспертизы.

За материалами следует обратиться по адресу: _____________________________________

Начальник Управления                                                                                              Ф.И.О.

 

Приложение 5

к Административному регламенту

по исполнению Федеральной службой по экологическому, технологическому и атомному надзору государственной функции по организации и проведению государственной экологической экспертизы федерального уровня

Образец

от _________ № __________                                                    Название организации-получателя

на № _______ от _________

Почтовый адрес организации-получателя

Письмо-уведомление о возврате материалов в связи с некомплектностью

В связи с тем, что ______________________________________________________________

(наименование заказчика)

в установленный срок не укомплектовало представленные на государственную экологическую экспертизу материалы по объекту

_______________________________________________________________________________,

(название объекта государственной экологической экспертизы в именительном падеже)

предусмотренными ст. 14 Федерального закона от 23 ноября 1995 г. № 174-ФЗ «Об экологической экспертизе» заключениями, согласованиями и т. д., Управление (указывается наименование экспертного подразделения Ростехнадзора (территориального органа Ростехнадзора)) возвращает указанные материалы (вх. от «_____» ______ 200__ г. № ___) без проведения государственной экологической экспертизы.

За материалами следует обратиться по адресу: _____________________________________.

Начальник Управления                                                                                                   Ф.И.О.

 

Приложение 6

к Административному регламенту

по исполнению Федеральной службой по экологическому, технологическому и атомному надзору государственной функции по организации и проведению государственной экологической экспертизы федерального уровня

Образец

от _________ № __________                                        Название организации-получателя

на № _______ от _________

Почтовый адрес организации-получателя

Письмо-уведомление о комплектности материалов и необходимости оплаты работ по организации и проведению государственной экологической экспертизы

Управление (указывается наименование экспертного подразделения Ростехнадзора (территориального органа Ростехнадзора)) рассмотрело представленные на государственную экологическую экспертизу материалы по объекту ________________________________________________________________________________

(название объекта государственной экологической экспертизы в именительном падеже)

и сообщает о соответствии представленных материалов установленным требованиям.

На основании изложенного и в соответствии с пунктом 9 Положения о порядке проведения государственной экологической экспертизы, утвержденного Постановлением Правительства Российской Федерации от 11.06.1996 г. № 698, сообщаем о необходимости оплаты проведения государственной экологической экспертизы в соответствии с прилагаемыми сметой и счетом на ее оплату.

Начало срока проведения государственной экологической экспертизы будет установлено в течение ____ дней после получения документа, подтверждающего оплату проведения государственной экологической экспертизы.

При отсутствии документа, подтверждающего оплату проведения государственной экологической экспертизы в течение ___ дней со дня получения настоящего уведомления, государственная экологическая экспертиза не проводится, а материалы возвращаются заказчику.

Приложение: 1 Смета расходов на проведение государственной экологической экспертизы.

2. Счет за проведение государственной экологической экспертизы.

Начальник Управления                                                                                      Ф.И.О.

 

Приложение 7

к Административному регламенту

по исполнению Федеральной службой по экологическому, технологическому и атомному надзору государственной функции по организации и проведению государственной экологической экспертизы федерального уровня

Образец

Смета расходов на проведение государственной экологической экспертизы

по _____________________________________________________________________________

(наименование представленных на экспертизу документации или материалов)

 

Наименование расхода

Ед. изм.

К-во

Цена за ед. (руб.)

Сумма (руб.)

1

Оплата труда внештатных экспертов - всего, в том числе:

чел.

 

 

 

Руководитель экспертной комиссии

-«-

 

 

 

Руководитель экспертной группы

-«-

 

 

 

Эксперт по отдельным разделам экспертируемых материалов

-«-

 

 

 

Эксперт по отдельным вопросам раздела экспертируемых материалов

-«-

 

 

 

Участие в заседаниях экспертной комиссии внештатных экспертов

чел. ´ числ. зас.

 

 

 

2

Начисления на ФОТ внештатных экспертов - всего, в том числе:

 

 

 

 

Единый социальный налог, в т. ч.

 

 

 

 

- Отчисления в Пенсионный фонд

 

 

 

 

- Отчисления в фонд обязательного медицинского страхования

 

 

 

 

Отчисления на обязательное социальное страхование от несчастных случаев на производстве и профессиональных заболеваний

 

 

 

 

3

Итого основные расходы внештатных экспертов (п. 1 + п. 2)

 

 

 

 

4

Накладные расходы, связанные с проведением ГЭЭ

 

 

 

 

5

Итого с накладными расходами (п. 3 + п. 4)

-«-

 

 

 

6

Командировочные расходы

-«-

 

 

 

7

Итого с командировочными расходами (п. 5 + п. 6)

-«-

 

 

 

8

НДС не облагается, ст. 146 п. 2 пп. 4 Налогового кодекса Российской Федерации

-«-

 

 

 

9

Всего: (п. 7 + п. 8)

-«-

 

 

 

Составил: _______ ___________ _________ Проверил: ________ ____________ _________

                           Ф.И.О.        Должность        Подпись                               Ф.И.О.         Должность        Подпись

Тел.                                                                                         Тел.

Примечание: В случае изменения порядка налогообложения и т. п. данная форма расчета подлежит изменению.

Приложение 8

к Административному регламенту

по исполнению Федеральной службой по экологическому, технологическому и атомному надзору государственной функции по организации и проведению государственной экологической экспертизы федерального уровня

Образец

Счет за проведение государственной экологической экспертизы

Наименование (указывается наименование федерального органа исполнительной власти в области экологической экспертизы или его территориального органа)

Адрес:

В поле Банк получателя:

Наименование Отделения Банка

БИК

 

ИНН/КПП

Р/с

 

В поле Получатель

УФК МФ Российской Федерации по _________ лицевой счет _________ ИНН _______

 

В поле Назначение

Предоплата за проведение госэкоэкспертизы

платежа указывать:

 

Пункт Разрешения

Грузоотправитель и адрес: Наименование (указывается наименование федерального органа исполнительной власти в области экологической экспертизы или его территориального органа)

К реестру №

Грузополучатель и адрес:

 

Акцептован

Дата

 

получения

СЧЕТ №

Заказ

Наряд № ____

Дата «____» ____ 200_ года

Плательщик и адрес:

 

Сумма счета

 

по расчетной цене

 

разница объединен.

наценка на товар

Банк:

 

 

 

 

Р/с:

 

кор/с:

 

БИК

 

ИНН

 

Заказчик

 

на ст.

со ст.

всего

 

 

Дата отправл.

способ отправл.

продажная, Р

 

 

квит./накл. №

 

отметка об оплате

Шифр

упаковка

число мест

Вес

ПРЕДМЕТ СЧЕТА

Кол-во

Цена (руб.)

Сумма (руб.)

Предварительная оплата за проведение государственной экологической экспертизы

 

 

 

НДС не облагается (ст. 146, п. 2 подпункт 4 Налогового кодекса Российской Федерации)

 

 

 

Итого к оплате:

 

 

 

Руководитель

Гл. бухгалтер

Приложение 9

к Административному регламенту

по исполнению Федеральной службой по экологическому, технологическому и атомному надзору государственной функции по организации и проведению государственной экологической экспертизы федерального уровня

Образец

Задание руководителю экспертной группы на проведение государственной экологической экспертизы

Руководителю экспертной группы

________________________________________________________________________________

(Ф.И.О. руководителя экспертной группы)

1) обеспечить качественное проведение экологической экспертизы материалов по вопросу

________________________________________________________________________________

(наименование экспертируемого раздела, вопроса)

2) при проведении экологической экспертизы определить:

соответствие документов и (или) документации, обосновывающих намечаемую в связи с реализацией объекта экологической экспертизы хозяйственную и иную деятельность, экологическим требованиям, установленным техническими регламентами и законодательством в области охраны окружающей среды, в целях предотвращения негативного воздействия такой деятельности на окружающую среду;

полноту выявления масштабов прогнозируемого воздействия на окружающую среду в результате осуществления намечаемой деятельности и экологическую обоснованность допустимости ее реализации;

достаточность предусмотренных мер по охране окружающей среды и обеспечению экологической безопасности;

3) обеспечить предоставление экспертам необходимой дополнительной информации;

4) заседания экспертной группы оформить протоколами;

5) в срок до ____________________ подготовить и предоставить ответственному секретарю экспертной комиссии групповое экспертное заключение, подписанное всеми членами экспертной группы.

6) Групповое экспертное заключение должно содержать разделы:

1 Описательная часть объекта экспертизы.

2 Предложения и рекомендации (при положительном групповом экспертном заключении), замечания, предложения и рекомендации (при отрицательном групповом экспертном заключении).

Предложения и рекомендации должны быть направлены на дальнейшее совершенствование принятых технических, технологических, организационных и иных решений с целью содействия повышению экологической безопасности объекта экспертизы и снижения его негативного воздействия на окружающую среду и носить незапретительный характер.

Замечания должны включать в себя вопросы, которые подлежат обязательному решению при доработке материалов по объекту экспертизы.

3 Выводы:

при положительном групповом экспертном заключении:

о соответствии документов и (или) документации, обосновывающих намечаемую в связи с реализацией объекта экологической экспертизы хозяйственную и иную деятельность, экологическим требованиям, установленным техническими регламентами и законодательством в области охраны окружающей среды, в целях предотвращения негативного воздействия такой деятельности на окружающую среду;

о допустимости намечаемого воздействия на окружающую среду;

о возможности реализации объекта экспертизы;

при отрицательном групповом экспертном заключении:

о несоответствии документов и (или) документации, обосновывающих намечаемую в связи с реализацией объекта экологической экспертизы хозяйственную и иную деятельность, экологическим требованиям, установленным техническими регламентами и законодательством в области охраны окружающей среды, в целях предотвращения негативного воздействия такой деятельности на окружающую среду;

о недопустимости намечаемого воздействия на окружающую среду;

о недопустимости реализации объекта экспертизы ввиду необеспеченности соблюдения требований экологической безопасности намечаемой деятельности;

о необходимости доработки представленных материалов по замечаниям, предложениям и рекомендациям, изложенным в заключении.

Руководитель экспертной комиссии                                                                                 Ф.И.О.

Приложение 10

к Административному регламенту

по исполнению Федеральной службой по экологическому, технологическому и атомному надзору государственной функции по организации и проведению государственной экологической экспертизы федерального уровня

Образец

Задание эксперту

на проведение государственной экологической экспертизы

Эксперту

________________________________________________________________________________

(Ф.И.О. эксперта)

1) обеспечить качественное проведение экологической экспертизы материалов

________________________________________________________________________________

(наименование экспортируемого раздела, вопроса)

_______________________________________________________________________________;

2) при проведении экологической экспертизы определить:

соответствие документов и (или) документации, обосновывающих намечаемую в связи с реализацией объекта экологической экспертизы хозяйственную и иную деятельность, экологическим требованиям, установленным техническими регламентами и законодательством в области охраны окружающей среды, в целях предотвращения негативного воздействия такой деятельности на окружающую среду;

полноту выявления масштабов прогнозируемого воздействия на окружающую среду в результате осуществления намечаемой деятельности и экологическую обоснованность допустимости ее реализации;

достаточность предусмотренных мер по охране окружающей среды и обеспечению экологической безопасности;

3) в срок до __________ подготовить и предоставить ответственному секретарю экспертной комиссии индивидуальное экспертное заключение, содержащее разделы:

1 Описательная часть объекта экспертизы.

2 Предложения и рекомендации (при положительном индивидуальном экспертном заключении), замечания, предложения и рекомендации (при отрицательном индивидуальном экспертном заключении).

Предложения и рекомендации должны быть направлены на дальнейшее совершенствование принятых технических, технологических, организационных и иных решений с целью содействия повышению экологической безопасности объекта экспертизы и снижения его негативного воздействия на окружающую среду и носить не запретительный характер.

Замечания должны включать в себя вопросы, которые подлежат обязательному решению до начала реализации объекта экспертизы.

3 Выводы:

при положительном индивидуальном экспертном заключении:

о соответствии документов и (или) документации, обосновывающих намечаемую в связи с реализацией объекта экологической экспертизы хозяйственную и иную деятельность, экологическим требованиям, установленным техническими регламентами и законодательством в области охраны окружающей среды, в целях предотвращения негативного воздействия такой деятельности на окружающую среду;

намечаемой деятельности нормам и требованиям, установленным

законодательством Российской Федерации в области охраны окружающей среды;

о допустимости намечаемого воздействия на окружающую среду;

о возможности реализации объекта экспертизы;

при отрицательном индивидуальном экспертном заключении:

о несоответствии документов и (или) документации, обосновывающих намечаемую в связи с реализацией объекта экологической экспертизы хозяйственную и иную деятельность, экологическим требованиям, установленным техническими регламентами и законодательством в области охраны окружающей среды, в целях предотвращения негативного воздействия такой деятельности на окружающую среду;

намечаемой деятельности нормам и требованиям, установленным законодательством Российской Федерации в области охраны окружающей среды;

о недопустимости намечаемого воздействия на окружающую среду;

о недопустимости реализации объекта экспертизы ввиду необеспеченности соблюдения требований экологической безопасности намечаемой деятельности;

о необходимости доработки представленных материалов по замечаниям, предложениям и рекомендациям, изложенным в заключении.

Руководитель экспертной комиссии                                                                          Ф.И.О.

Приложение 11

к Административному регламенту

по исполнению Федеральной службой по экологическому, технологическому и атомному надзору государственной функции по организации и проведению государственной экологической экспертизы федерального уровня

Образец

На бланке приказа Ростехнадзора (территориального органа Ростехнадзора)

Об организации и проведении государственной экологической экспертизы материалов

________________________________________________________________________________

(наименование объекта государственной экологической экспертизы в именительном падеже)

В соответствии с Федеральным законом от 23 ноября 1995 г. № 174-ФЗ «Об экологической экспертизе» и на основании Положения о Федеральной службе по экологическому, технологическому и атомному надзору, утвержденного Постановлением Правительства Российской Федерации от 30 июля 2004 г. № 401,

ПРИКАЗЫВАЮ:

1 Утвердить состав экспертной комиссии государственной экологической экспертизы (приложение 1) и задание на проведение государственной экологической экспертизы (приложение 2) материалов

________________________________________________________________________________

(название объекта государственной экологической экспертизы в именительном падеже)

2 Установить срок проведения государственной экологической экспертизы ____ дней.

3 Управлению (указывается наименование экспертного подразделения Ростехнадзора (территориального органа Ростехнадзора)) (Ф.И.О. начальника Управления) организовать проведение государственной экологической экспертизы материалов

________________________________________________________________________________

(название объекта государственной экологической экспертизы в именительном падеже)

и представить в установленном порядке проект приказа об утверждении заключения экспертной комиссии государственной экологической экспертизы.

Руководитель                                                                                                                     Ф.И.О.

Приложение 12

к Административному регламенту

по исполнению Федеральной службой по экологическому, технологическому и атомному надзору государственной функции по организации и проведению государственной экологической экспертизы федерального уровня

Образец

Приложение 1 к Приказу № _______ от ____ г.

Состав экспертной комиссии государственной экологической экспертизы материалов

________________________________________________________________________________

(название объекта государственной экологической экспертизы в именительном падеже)

Руководитель экспертной комиссии:

Ф.И.О.                                                           - ученая степень, звание, должность

Ответственный секретарь:

Ф.И.О.                                                           - должность

Эксперты:

Ф.И.О.                                                           - ученая степень, звание, должность

Ф.И.О.                                                           - ученая степень, звание, должность

Ф.И.О.                                                           - ученая степень, звание, должность

 

Приложение 13

к Административному регламенту

по исполнению Федеральной службой по экологическому, технологическому и атомному надзору государственной функции по организации и проведению государственной экологической экспертизы федерального уровня

Образец

Задание

экспертной комиссии на проведение государственной экологической экспертизы

Руководителю, ответственному секретарю и членам экспертной комиссии государственной экологической экспертизы:

1) в срок ____________ с момента проведения организационного заседания экспертной комиссии представить в Управление (указывается наименование экспертного подразделения Ростехнадзора (территориального органа Ростехнадзора)) заключение экспертной комиссии государственной экологической экспертизы материалов

________________________________________________________________________________

(наименование объекта государственной экологической экспертизы в именительном падеже)

________________________________________________________________________________

2) при проведении экологической экспертизы определить:

соответствие документов и (или) документации, обосновывающих намечаемую в связи с реализацией объекта экологической экспертизы хозяйственную и иную деятельность, экологическим требованиям, установленным техническими регламентами и законодательством в области охраны окружающей среды, в целях предотвращения негативного воздействия такой деятельности на окружающую среду;

полноту выявления масштабов прогнозируемого воздействия на окружающую среду в результате осуществления намечаемой деятельности и экологическую обоснованность допустимости ее реализации;

достаточность предусмотренных мер по охране окружающей среды и обеспечению экологической безопасности.

Руководителю и ответственному секретарю экспертной комиссии обеспечить качественное проведение государственной экологической экспертизы, в том числе:

сформировать экспертные группы по основным направлениям государственной экологической экспертизы (при необходимости);

составить и утвердить календарный план работы экспертной комиссии, задания экспертным группам и экспертам;

обеспечить предоставление экспертам необходимой дополнительной информации;

заседания экспертной комиссии оформить протоколами;

организовать выезд на место членов экспертной комиссии (при необходимости);

подготовить и за десять дней до завершения работы экспертной комиссии представить в Управление государственного экологического надзора проект сводного заключения экспертной комиссии, составленного на основании групповых (при наличии экспертных групп) и индивидуальных экспертных заключений, и содержащего обоснованные выводы о соответствии документов и (или) документации, обосновывающих намечаемую в связи с реализацией объекта экологической экспертизы хозяйственную и иную деятельность, экологическим требованиям, установленным техническими регламентами и законодательством в области охраны окружающей среды, в целях предотвращения негативного воздействия такой деятельности на окружающую среду;

при необходимости изменения срока проведения государственной экологической экспертизы и/или состава экспертной комиссии соответствующие предложения оформить протоколом и представить в Управление (указывается наименование экспертного подразделения Ростехнадзора (территориального органа Ростехнадзора).

Начальник Управления                                                                                                  Ф.И.О.

Приложение 14

к Административному регламенту

по исполнению Федеральной службой по экологическому, технологическому и атомному надзору государственной функции по организации и проведению государственной экологической экспертизы федерального уровня

Образец

На бланке приказа Ростехнадзора (территориального органа Ростехнадзора)

О внесении изменений в приказ (указывается наименование Ростехнадзора (территориального органа Ростехнадзора)) от «__» ______ 200_ г. № ___ «Об организации и проведении государственной экологической экспертизы материалов

________________________________________________________________________________

(наименование объекта государственной экологической экспертизы в именительном падеже)

В соответствии с Положением о порядке проведения государственной экологической экспертизы, утвержденным Постановлением Правительства Российской Федерации от 11 июня 1996 г. № 698, и Положением о Федеральной службе по экологическому, технологическому и атомному надзору, утвержденным Постановлением Правительства Российской Федерации от 30 июля 2004 г. № 401, и на основании протокола заседания экспертной комиссии государственной экологической экспертизы от «__» ____ № __,

ПРИКАЗЫВАЮ:

1 Исключить из состава экспертной комиссии государственной экологической экспертизы члена экспертной комиссии (руководителя, ответственного секретаря экспертной комиссии):

________________________________________________________________________________

(Ф.И.О. руководителя, ответственного секретаря или члена экспертной комиссии)

2 Ввести в состав экспертной комиссии государственной экологической экспертизы члена экспертной комиссии (руководителя, ответственного секретаря экспертной комиссии):

________________________________________________________________________________

(Ф.И.О. руководителя, ответственного секретаря или члена экспертной комиссии)

3 Продлить срок проведения государственной экологической экспертизы на ______________

Руководитель                                                                                                                    Ф.И.О

Приложение 15

к Административному регламенту

по исполнению Федеральной службой по экологическому, технологическому и атомному надзору государственной функции по организации и проведению государственной экологической экспертизы федерального уровня

Образец

от ____________ № ________

Название организации-получателя

Письмо-уведомление о направлении представителя для участия в организационном заседании экспертной комиссии государственной экологической экспертизы

Почтовый адрес организации- получателя

Прошу направить представителя Вашей организации для участия в организационном заседании экспертной комиссии государственной экологической экспертизы, которое состоится «_____» _______ 200__ г. в _________ по адресу ________________________________________________________________________________

(указать место проведения)

Начальник Управления                                                                                                      Ф.И.О.

Приложение 16

к Административному регламенту

по исполнению Федеральной службой по экологическому, технологическому и атомному надзору государственной функции по организации и проведению государственной экологической экспертизы федерального уровня

Образец

УТВЕРЖДАЮ

Руководитель экспертной комиссии

государственной экологической

экспертизы

____________________ (Ф.И.О.)

«__» ________________ 200__ г.

Календарный план

работы экспертной комиссии государственной экологической экспертизы материалов

________________________________________________________________________________

(наименование объекта государственной экологической экспертизы в именительном падеже)

№ п/п

Мероприятия

Дата проведения мероприятия

 

 

 

 

 

 

 

 

1

Работа экспертной комиссии с материалами по объекту государственной экологической экспертизы

с даты проведения организационного заседания экспертной комиссии

 

2

Проведение рабочих заседаний экспертной комиссии

 

 

 

 

 

 

 

 

3

Рассмотрение проектов индивидуальных (групповых) экспертных заключений и/или вопросов к заказчику государственной экологической экспертизы, подготовка запроса о необходимости представления дополнительной информации по объекту экологической экспертизы

 

 

 

 

 

 

 

 

4

Проведение выездного заседания экспертной комиссии на место реализации объекта государственной экологической экспертизы

 

 

 

 

 

 

 

 

5

Представление подписанных индивидуальных (групповых) экспертных заключений ответственному секретарю экспертной комиссии

 

 

 

 

 

 

 

 

6

Рассмотрение проекта сводного заключения экспертной комиссии государственной экологической экспертизы перед представлением его в Управление государственного экологического надзора)

 

 

 

 

 

 

 

 

7

Подписание членами экспертной комиссии итогового текста заключения

 

 

 

 

 

 

 

 

_______________________

<*> - За десять рабочих дней до проведения итогового заседания.

Ответственный секретарь экспертной комиссии ___________________ /Ф.И.О./

Приложение 17

к Административному регламенту

по исполнению Федеральной службой по экологическому, технологическому и атомному надзору государственной функции по организации и проведению государственной экологической экспертизы федерального уровня

Образец

ЭКСПЕРТНОЕ ЗАКЛЮЧЕНИЕ

члена экспертной комиссии государственной экологической экспертизы материалов

________________________________________________________________________________

(наименование объекта государственной экологической экспертизы в именительном падеже)

________________________________________________________________________________

(Ф.И.О.)

«____» _________ 200__ г.

1 Опись рассмотренных материалов, включая ответы заказчика государственной экологической экспертизы на официально представленные вопросы и аргументированные предложения по экологическим аспектам реализации объекта экспертизы, поступившие от заинтересованных сторон:

1)

2)

3)

и т.д.

2 Краткое описание экспертируемого раздела (вопроса) в соответствии с индивидуальным заданием:

3 Экспертная оценка рассмотренного раздела (вопроса):

3.1 Оценка соответствия документов и (или) документации, обосновывающих намечаемую в связи с реализацией объекта экологической экспертизы хозяйственную и иную деятельность, экологическим требованиям, установленным техническими регламентами и законодательством в области охраны окружающей среды, в целях предотвращения негативного воздействия такой деятельности на окружающую среду;

3.2 Оценка полноты выявления масштабов прогнозируемого воздействия на окружающую среду в результате осуществления намечаемой деятельности и экологической обоснованности допустимости ее реализации;

3.3 Оценка достаточности предусмотренных мер по охране окружающей среды и обеспечению экологической безопасности;

3.4 иное при необходимости.

4 Замечания по рассмотренному разделу (вопросу):

5 Предложения и рекомендации по рассмотренному разделу (вопросу):

6 Выводы:

при положительном индивидуальном экспертном заключении:

о соответствии документов и (или) документации, обосновывающих намечаемую в связи с реализацией объекта экологической экспертизы хозяйственную и иную деятельность, экологическим требованиям, установленным техническими регламентами и законодательством в области охраны окружающей среды, в целях предотвращения негативного воздействия такой деятельности на окружающую среду;

намечаемой деятельности нормам и требованиям, установленным законодательством Российской Федерации в области охраны окружающей среды;

о допустимости намечаемого воздействия на окружающую среду;

о возможности реализации объекта экспертизы;

при отрицательном индивидуальном экспертном заключении:

о несоответствии документов и (или) документации, обосновывающих намечаемую в связи с реализацией объекта экологической экспертизы хозяйственную и иную деятельность, экологическим требованиям, установленным техническими регламентами и законодательством в области охраны окружающей среды, в целях предотвращения негативного воздействия такой деятельности на окружающую среду;

о недопустимости намечаемого воздействия на окружающую среду;

о недопустимости реализации объекта экспертизы ввиду необеспеченности соблюдения требований экологической безопасности намечаемой деятельности;

о необходимости доработки представленных материалов по замечаниям, предложениям и рекомендациям, изложенным в заключении.

Член экспертной комиссии _______________________________________ /Ф.И.О./

Приложение 18

к Административному регламенту

по исполнению Федеральной службой по экологическому, технологическому и атомному надзору государственной функции по организации и проведению государственной экологической экспертизы федерального уровня

Образец

ЭКСПЕРТНОЕ ЗАКЛЮЧЕНИЕ

группы экспертной комиссии государственной экологической экспертизы материалов

________________________________________________________________________________

(наименование объекта государственной экологической экспертизы в именительном падеже)

________________________________________________________________________________

(название группы)

«_____» ____________ 200___ г.

1 Опись рассмотренных материалов, включая ответы заказчика государственной экологической экспертизы на официально представленные вопросы и аргументированные предложения по экологическим аспектам реализации объекта экспертизы, поступившие от заинтересованных сторон:

1)

2)

3)

и т.д.

2 Краткое описание экспертируемого раздела (вопроса) в соответствии с групповым заданием:

3 Экспертная оценка рассмотренного раздела (вопроса):

3.1 Оценка соответствия документов и (или) документации, обосновывающих намечаемую в связи с реализацией объекта экологической экспертизы хозяйственную и иную деятельность, экологическим требованиям, установленным техническими регламентами и законодательством в области охраны окружающей среды, в целях предотвращения негативного воздействия такой деятельности на окружающую среду;

3.2 Оценка полноты выявления масштабов прогнозируемого воздействия на окружающую среду в результате осуществления намечаемой деятельности и экологической обоснованности допустимости ее реализации;

3.3 Оценка достаточности предусмотренных мер по охране окружающей среды и обеспечению экологической безопасности;

3.4 иное при необходимости.

4 Замечания по рассмотренному разделу (вопросу):

5 Предложения и рекомендации по рассмотренному разделу (вопросу):

6 Выводы:

при положительном групповом экспертном заключении:

о соответствии документов и (или) документации, обосновывающих намечаемую в связи с реализацией объекта экологической экспертизы хозяйственную и иную деятельность, экологическим требованиям, установленным техническими регламентами и законодательством в области охраны окружающей среды, в целях предотвращения негативного воздействия такой деятельности на окружающую среду;

намечаемой деятельности нормам и требованиям, установленным законодательством Российской Федерации в области охраны окружающей среды;

о допустимости намечаемого воздействия на окружающую среду;

о возможности реализации объекта экспертизы;

при отрицательном групповом экспертном заключении:

о несоответствии документов и (или) документации, обосновывающих намечаемую в связи с реализацией объекта экологической экспертизы хозяйственную и иную деятельность, экологическим требованиям, установленным техническими регламентами и законодательством в области охраны окружающей среды, в целях предотвращения негативного воздействия такой деятельности на окружающую среду;

о недопустимости намечаемого воздействия на окружающую среду;

о недопустимости реализации объекта экспертизы ввиду необеспеченности соблюдения требований экологической безопасности намечаемой деятельности;

о необходимости доработки представленных материалов по замечаниям, предложениям и рекомендациям, изложенным в заключении.

Руководитель экспертной группы _________________________ /Ф.И.О./

Члены экспертной группы _______________________________ /Ф.И.О./

Приложение 19

к Административному регламенту

по исполнению Федеральной службой по экологическому, технологическому и атомному надзору государственной функции по организации и проведению государственной экологической экспертизы федерального уровня

Образец

Наименование (указывается наименование Ростехнадзора (территориального органа Ростехнадзора))

ГОСУДАРСТВЕННАЯ ЭКОЛОГИЧЕСКАЯ ЭКСПЕРТИЗА

ЗАКЛЮЧЕНИЕ ЭКСПЕРТНОЙ КОМИССИИ ГОСУДАРСТВЕННОЙ ЭКОЛОГИЧЕСКОЙ ЭКСПЕРТИЗЫ МАТЕРИАЛОВ

________________________________________________________________________________

(наименование объекта государственной экологической экспертизы в именительном падеже)

г. ___________                                                                                               «__» ________ 20__ г.

Экспертная комиссия, утвержденная приказом (указывается наименование Ростехнадзора (территориального органа Ростехнадзора)) от _____ № ___ в составе:

Руководителя комиссии:                               - звание, должность, Ф.И.О.

Ответственного секретаря                            - должность, Ф.И.О.

Членов комиссии                                           - звание, должность, Ф.И.О.

рассмотрела _____________________________________________________________________

(полное название объекта экспертизы)

________________________________________________________________________________

разработанный(е) ________________________________________________________________

(название организации, год разработки)

На рассмотрение представлены: ____________________________________________________

(перечень основных материалов,

________________________________________________________________________________

включая согласования государственных органов контроля, надзора,

________________________________________________________________________________

справки, заключения общественной экологической экспертизы, протоколы

________________________________________________________________________________

общественных слушаний и др.)

Краткое содержание представленных материалов:

излагаются основные положения представленной документации (для предпроектной и проектной документации - местоположение объекта экспертизы, его характеристика, характеристика выпускаемой продукции, потребность в ресурсах, природная характеристика территории, перечень возможных ограничений хозяйственной деятельности, предполагаемое воздействие на окружающую среду, планируемые природоохранные мероприятия и их эффективность, ущерб при реализации намечаемых решений).

Экспертная оценка объекта государственной экологической экспертизы по разделам (вопросам) экспертируемых материалов:

Оценка соответствия документов и (или) документации, обосновывающих намечаемую в связи с реализацией объекта экологической экспертизы хозяйственную и иную деятельность, экологическим требованиям, установленным техническими регламентами и законодательством в области охраны окружающей среды, в целях предотвращения негативного воздействия такой деятельности на окружающую среду;

Оценка полноты выявления масштабов прогнозируемого воздействия на окружающую среду в результате осуществления намечаемой деятельности и экологической обоснованности допустимости ее реализации (покомпонентная оценка материалов ОВОС);

Оценка достаточности предусмотренных мер по охране окружающей среды и обеспечению экологической безопасности;

иное при необходимости.

1 Замечания экспертной комиссии государственной экологической экспертизы в случае отрицательного заключения (при отрицательном заключении).

2 Предложения и рекомендации экспертной комиссии государственной экологической экспертизы.

3 Рекомендуемый экспертной комиссией срок действия заключения государственной экологической экспертизы.

4 Общая оценка качества представленных материалов.

5 Выводы экспертной комиссии государственной экологической экспертизы.

6 Подписи руководителя, ответственного секретаря и членов экспертной комиссии.

Приложение 20

к Административному регламенту

по исполнению Федеральной службой по экологическому, технологическому и атомному надзору государственной функции по организации и проведению государственной экологической экспертизы федерального уровня

Образец

от ____________ № ________

Название организации-получателя

Письмо-уведомление о необходимости представления дополнительной информации по объекту экологической экспертизы

Почтовый адрес организации- получателя

Управление (указывается наименование экспертного подразделения Ростехнадзора (территориального органа Ростехнадзора)) на основании протокола заседания экспертной комиссии государственной экологической экспертизы материалов ________________________________________________________________________________

(наименование объекта государственной экологической экспертизы в именительном падеже)

от «___» ________________ 200_ г. № ___________ и в соответствии с пунктом 7 Положения о порядке проведения государственной экологической экспертизы, утвержденного Постановлением Правительства Российской Федерации от 11.06.1996 № 698, сообщает Вам о необходимости представления до «___» _______ 200_ г. дополнительной информации по объекту государственной экологической экспертизы.

С целью недопущения срыва срока проведения государственной экологической экспертизы, установленного приказом Ростехнадзора (территориального органа Ростехнадзора) от «___» __________ 200_ г. № ____, прошу представить запрашиваемые материалы не позднее вышеуказанного срока.

Приложение: перечень необходимой дополнительной информации по объекту государственной экологической экспертизы.

Начальник Управления                                                                                                    Ф.И.О.

Приложение 21

к Административному регламенту

по исполнению Федеральной службой по экологическому, технологическому и атомному надзору государственной функции по организации и проведению государственной экологической экспертизы федерального уровня

Образец

ПРОТОКОЛ

заседания экспертной комиссии государственной экологической экспертизы материалов

________________________________________________________________________________

(наименование объекта государственной экологической экспертизы в именительном падеже)

«___» ________ 200__ г.                                                                                          № ___________

Москва

Председательствовал:___________________________________

Фамилия, инициалы

Присутствовали:

представитель (указывается наименование экспертного подразделения Ростехнадзора (территориального органа Ростехнадзора)):___________________________________________

                                                                                             Фамилия, инициалы

члены экспертной комиссии:_____________________________________________________

                                                         Фамилия, инициалы

представители заказчика:________________________________________________________

                                                                    Фамилия, инициалы

приглашенные представители иных заинтересованных сторон:________________________

Фамилия, инициалы (организация)

ПОВЕСТКА ДНЯ:

1 О приказе об организации и проведении государственной экологической экспертизы.

Докладчик: представитель (указывается наименование экспертного подразделения Ростехнадзора (территориального органа Ростехнадзора))

2 О порядке работы экспертной комиссии государственной экологической экспертизы.

Докладчик: руководитель экспертной комиссии

3 Об объекте государственной экологической экспертизы.

Докладчики: представители заказчика государственной экологической экспертизы

4 Об объекте государственной экологической экспертизы.

Докладчики: эксперты, делегированные территориальным органом

5 Подписание договоров на возмездное оказание работ (услуг) с руководителем и каждым членом экспертной комиссии.

6 Разное.

1 СЛУШАЛИ:_________________________________________________________________

Фамилия, инициалы (организация)

2 ВЫСТУПИЛИ:_______________________________________________________________

                                           Фамилия, инициалы (организация, краткая запись выступления)

3 РЕШИЛИ:

1 Принять к сведению и руководству информацию о приказе об организации и проведении государственной экологической экспертизы.

2 Согласиться с рассмотренным проектом календарного плана работы экспертной комиссии государственной экологической экспертизы материалов.

3 Принять к сведению информацию об объекте государственной экологической экспертизы.

4 Иное.

Руководитель экспертной комиссии ________________________ /Ф.И.О./

Ответственный секретарь экспертной комиссии _____________ /Ф.И.О./

 

Приложение 21а

к Административному регламенту

по исполнению Федеральной службой по экологическому, технологическому и атомному надзору государственной функции по организации и проведению государственной экологической экспертизы федерального уровня

Образец

ПРОТОКОЛ

заседания экспертной комиссии государственной экологической экспертизы материалов

________________________________________________________________________________

(наименование объекта государственной экологической экспертизы в именительном падеже)

«___» ____________ 200__ г.                                                                    № ______________

Москва

Председательствовал:_________________________________________________________

Фамилия, инициалы

Присутствовали:

представитель (указывается наименование экспертного подразделения Ростехнадзора (территориального органа Ростехнадзора)):___________________________________________

                                                                                       Фамилия, инициалы

члены экспертной комиссии:_____________________________________________________

                                                                                       Фамилия, инициалы

представители заказчика:________________________________________________________

                                                                                       Фамилия, инициалы

приглашенные представители иных заинтересованных сторон:

________________________________________________________________________________

Фамилия, инициалы (организация)

ПОВЕСТКА ДНЯ:

1 О ходе работы экспертной комиссии государственной экологической экспертизы.

Докладчик: руководитель экспертной комиссии.

2 О результатах проделанной работы и необходимости получения дополнительной информации о рассматриваемом объекте государственной экологической экспертизы.

Докладчики: члены экспертной комиссии, руководители экспертных групп.

3 Обсуждение возникших вопросов (дискуссия).

Докладчики:

1 СЛУШАЛИ:________________________________________________________________

Фамилия, инициалы (организация)

2 ВЫСТУПИЛИ:_______________________________________________________________

                          Фамилия, инициалы (организация, краткая запись выступления)

3 РЕШИЛИ:

1 Принять к сведению информацию о ходе работы экспертной комиссии государственной экологической экспертизы.

2 Направить официальное уведомление заказчику государственной экологической экспертизы о необходимости представления дополнительных материалов (Приложение: перечень необходимой информации по объекту государственной экологической экспертизы).

3 Пригласить представителя заказчика государственной экологической экспертизы для разъяснения технологических, технических, организационных и иных решений по объекту экспертизы.

4 Включить в состав экспертной комиссии дополнительное число специалистов.

5 Организовать выезд на место намечаемой реализации объекта государственной экологической экспертизы.

6 Предложить (указывается наименование Ростехнадзора (территориального органа Ростехнадзора)) продлить срок проведения государственной экологической экспертизы в связи с ______________ (указать причину).

7 Предложить (указывается наименование Ростехнадзора (территориального органа Ростехнадзора)) внести изменения в состав экспертной комиссии в связи с ________________ (указать причину).

8 Иное.

Руководитель экспертной комиссии ___________ /Ф.И.О./

Ответственный секретарь экспертной комиссии ___________ /Ф.И.О./

Приложение 21б

к Административному регламенту

по исполнению Федеральной службой по экологическому, технологическому и атомному надзору государственной функции по организации и проведению государственной экологической экспертизы федерального уровня

Образец

ПРОТОКОЛ

заседания экспертной комиссии государственной экологической экспертизы материалов

________________________________________________________________________________

(наименование объекта государственной экологической экспертизы в именительном падеже)

«___» ___________ 200__ г.                                                                         № ________________

Москва

Председательствовал:___________________________________________________________

Фамилия, инициалы

Присутствовали:

представитель (указывается наименование экспертного подразделения Ростехнадзора (территориального органа Ростехнадзора)):___________________________________________

                                                                           Фамилия, инициалы

члены экспертной комиссии:_____________________________________________________

                                                                                 Фамилия, инициалы

представители заказчика:________________________________________________________

                                                                                 Фамилия, инициалы

приглашенные представители иных заинтересованных сторон:________________________

Фамилия, инициалы (организация)

ПОВЕСТКА ДНЯ:

1 О результатах анализа и обобщения индивидуальных (групповых) экспертных заключений.

Докладчик: руководитель экспертной комиссии, ответственный секретарь

2 Перечень аргументированных предложений по экологическим аспектам объекта экспертизы, поступивших от заинтересованных сторон, общественности.

Докладчик: руководитель экспертной комиссии, ответственный секретарь

3 Обсуждение возникших вопросов (дискуссия).

Докладчики:

4 Разное.

1 СЛУШАЛИ:________________________________________________________________

Фамилия, инициалы (организация)

2 ВЫСТУПИЛИ:_______________________________________________________________

Фамилия, инициалы (организация, краткая запись выступления)

3 РЕШИЛИ:

1 Принять к сведению информацию о результатах анализа и обобщения индивидуальных (групповых) экспертных заключений.

2 Принять к сведению и использованию в работе аргументированные предложения по экологическим аспектам реализации объекта экспертизы, поступившие от заинтересованных сторон, общественности.

3 Представить проект сводного заключения в Управление (указывается наименование экспертного подразделения Ростехнадзора (территориального органа Ростехнадзора)).

4 Иное.

Руководитель экспертной комиссии ___________________ /Ф.И.О./

Ответственный секретарь экспертной комиссии _________ /Ф.И.О./

Приложение 21в

к Административному регламенту

по исполнению Федеральной службой по экологическому, технологическому и атомному надзору государственной функции по организации и проведению государственной экологической экспертизы федерального уровня

Образец

ПРОТОКОЛ

заседания экспертной комиссии государственной экологической экспертизы материалов

________________________________________________________________________________

(наименование объекта государственной экологической экспертизы в именительном падеже)

«___» ____________ 200__ г.                                                                          № _______________

Москва

Председательствовал:___________________________________________________________

Фамилия, инициалы

Присутствовали:

представитель (указывается наименование экспертного подразделения Ростехнадзора (территориального органа Ростехнадзора)):___________________________________________

                                                                                              Фамилия, инициалы

члены экспертной комиссии:_____________________________________________________

                                                                                              Фамилия, инициалы

представители заказчика:________________________________________________________

                                                                                              Фамилия, инициалы

приглашенные представители иных заинтересованных сторон:________________________

Фамилия, инициалы (организация)

ПОВЕСТКА ДНЯ:

1 О результатах работы экспертной комиссии и выводах проекта заключения экспертной комиссии.

Докладчик: руководитель экспертной комиссии, ответственный секретарь

2 Выступления членов экспертной комиссии, представителей заказчика государственной экологической экспертизы, органов исполнительной власти субъектов Российской Федерации и органов местного самоуправления, общественных организаций, территориальных органов Ростехнадзора.

Докладчики: по списку

3 Обсуждение заключения экспертной комиссии и особых мнений экспертов, подписание заключения экспертной комиссии (без приглашенных лиц).

4 Заключительное слово руководителя экспертной комиссии.

1 СЛУШАЛИ:_________________________________________________________________

Фамилия, инициалы (организация)

2 ВЫСТУПИЛИ:_______________________________________________________________

                                               Фамилия, инициалы (организация, краткая запись выступления)

3 РЕШИЛИ:

1 Принять к сведению информацию о результатах работы экспертной комиссии и выводах проекта заключения экспертной комиссии.

2 Принять к сведению выступления членов экспертной комиссии, представителей заказчика государственной экологической экспертизы, органов исполнительной власти субъектов Российской Федерации и органов местного самоуправления, общественных организаций, территориальных органов федерального органа исполнительной власти в области экологической экспертизы.

3 Рекомендовать к утверждению заключение экспертной комиссии государственной экологической экспертизы (или предложить Ростехнадзору (территориальному органу Ростехнадзора)) продлить срок проведения государственной экологической экспертизы в связи с ... (указать причину).

4 Иное.

Руководитель экспертной комиссии ___________________ /Ф.И.О./

Ответственный секретарь экспертной комиссии _________ /Ф.И.О./

Приложение 22

к Административному регламенту

по исполнению Федеральной службой по экологическому, технологическому и атомному надзору государственной функции по организации и проведению государственной экологической экспертизы федерального уровня

Образец

ЯВОЧНЫЙ ЛИСТ

заседания экспертной комиссии государственной экологической экспертизы материалов

________________________________________________________________________________

(наименование объекта государственной экологической экспертизы в именительном падеже)

«___» ________ 200__ г.                                                                                   № _______________

Москва

№ п/п

Состав экспертной комиссии

Подпись

 

Руководитель экспертной комиссии:

 

1

Фамилия, инициалы

 

 

Члены экспертной комиссии:

 

2

Фамилия, инициалы

 

3

Фамилия, инициалы

 

4

Фамилия, инициалы

 

5

Фамилия, инициалы

 

6

Фамилия, инициалы

 

7

Фамилия, инициалы

 

Ответственный секретарь экспертной комиссии: _________________ /Ф.И.О./

Приложение 23

к Административному регламенту

по исполнению Федеральной службой по экологическому, технологическому и атомному надзору государственной функции по организации и проведению государственной экологической экспертизы федерального уровня

Образец

ОСОБОЕ МНЕНИЕ ЭКСПЕРТА

члена экспертной комиссии государственной экологической экспертизы материалов

________________________________________________________________________________

(наименование объекта государственной экологической экспертизы в именительном падеже)

«___» ____________ 200__ г.                                                                     № _________________

Москва

В свободной форме, кратко, четко и обоснованно излагается мнение, в котором указывается, с чем не согласен эксперт (с соответствующим обоснованием и ссылкой на нормы природоохранного законодательства).

Член экспертной комиссии ________________________ /Ф.И.О./

Приложение 24

к Административному регламенту

по исполнению Федеральной службой по экологическому, технологическому и атомному надзору государственной функции по организации и проведению государственной экологической экспертизы федерального уровня

Образец

На бланке приказа Ростехнадзора (территориального органа Ростехнадзора)

Об утверждении

заключения экспертной комиссии государственной экологической экспертизы материалов

________________________________________________________________________________

(наименование объекта государственной экологической экспертизы в именительном падеже)

В соответствии с Федеральным законом от 23 ноября 1995 г. № 174-ФЗ «Об экологической экспертизе» и на основании Положения о Федеральной службе по экологическому, технологическому и атомному надзору, утвержденного Постановлением Правительства Российской Федерации от 30 июля 2004 г. № 401,

ПРИКАЗЫВАЮ:

1 Утвердить прилагаемое заключение экспертной комиссии государственной экологической экспертизы материалов ______________________________________________,

(наименование объекта государственной экологической

                                                                                                        экспертизы в именительном падеже)

подготовленное экспертной комиссией на основании приказа Ростехнадзора (территориального органа Ростехнадзора) от «___» ____________ 200_ г. № ___, устанавливающее

________________________________________________________________________________

(см. ниже)

2 Установить срок действия прилагаемого заключения - _____ лет.

Руководитель                                                                                                              Ф.И.О.

Варианты формулировок

в пункте 1 приказа об утверждении заключения экспертной комиссии государственной экологической экспертизы

- При утверждении положительного заключения экспертной комиссии государственной экологической экспертизы:

«устанавливающее соответствие документов и (или) документации экологическим требованиям, установленным техническими регламентами и законодательством в области охраны окружающей среды»

- При утверждении отрицательного заключения экспертной комиссии государственной экологической экспертизы:

А) «устанавливающее несоответствие документов и (или) документации экологическим требованиям, установленным техническими регламентами и законодательством в области охраны окружающей среды, и необходимость представления доработанных по замечаниям экспертной комиссии материалов на государственную экологическую экспертизу»;

Б) «устанавливающее несоответствие документов и (или) документации экологическим требованиям, установленным техническими регламентами и законодательством в области охраны окружающей среды, и недопустимость реализации объекта экспертизы ввиду необеспеченности соблюдения требований экологической безопасности намечаемой деятельности».

Приложение 25

к Административному регламенту

по исполнению Федеральной службой по экологическому, технологическому и атомному надзору государственной функции по организации и проведению государственной экологической экспертизы федерального уровня

Образец

от _________ № __________                                        Название организации-получателя

Почтовый адрес организации-получателя

Письмо-уведомление о завершении государственной экологической экспертизы

Управление (указывается наименование экспертного подразделения Ростехнадзора (территориального органа Ростехнадзора)) информирует, что в соответствии с Федеральным законом от 23 ноября 1995 г. № 174-ФЗ «Об экологической экспертизе» организована и проведена государственная экологическая экспертиза материалов ________________________________________________________________________________

(наименование объекта государственной экологической экспертизы в именительном падеже)

Приложение: 1) Приказ Ростехнадзора (территориального органа Ростехнадзора) об утверждении положительного заключения экспертной комиссии государственной экологической экспертизы.

2) Материалы по объекту экологической экспертизы.

Начальник Управления                                                                                                       Ф.И.О.

Приложение 26

к Административному регламенту

по исполнению Федеральной службой по экологическому, технологическому и атомному надзору государственной функции по организации и проведению государственной экологической экспертизы федерального уровня

Образец

от ______________ № ________

Название организации-получателя

Письмо-уведомление о завершении государственной экологической экспертизы с отрицательным результатом

Почтовый адрес организации- получателя

Управление (указывается наименование экспертного подразделения Ростехнадзора (территориального органа Ростехнадзора)) информирует, что в соответствии с Федеральным законом от 23 ноября 1995 г. № 174-ФЗ «Об экологической экспертизе» организована и проведена государственная экологическая экспертиза материалов ________________________________________________________________________________

(наименование объекта государственной экологической экспертизы в именительном падеже)

Приказом Ростехнадзора (территориального органа Ростехнадзора) от «__» _______ 200_ г. № _____ утверждено отрицательное заключение экспертной комиссии государственной экологической экспертизы.

В соответствии со статьей 30 вышеуказанного Закона финансирование и кредитование реализации объекта экологической экспертизы без положительного заключения государственной экологической экспертизы является нарушением законодательства об экологической экспертизе.

Приложение: 1) Приказ Ростехнадзора (территориального органа Ростехнадзора) об утверждении положительного заключения экспертной комиссии государственной экологической экспертизы.

2) Материалы по объекту экологической экспертизы.

Начальник Управления                                                                                                         Ф.И.О.

Приложение 27

к Административному регламенту

по исполнению Федеральной службой по экологическому, технологическому и атомному надзору государственной функции по организации и проведению государственной экологической экспертизы федерального уровня

Образец

Справка

о соблюдении требований законодательства об экологической экспертизе при организации и проведении государственной экологической экспертизы материалов

________________________________________________________________________________

(наименование объекта экспертизы)

Материалы ___________________________________________________________________

(наименование объекта экспертизы)

были представлены на государственную экологическую экспертизу в Управление (указывается наименование экспертного подразделения Ростехнадзора (территориального органа Ростехнадзора)) заказчиком государственной экологической экспертизы _________ «___» _______ 200__ г. вх. № ___.

После проверки материалов на соответствие требованиям ст. 14 Федерального закона от 23 ноября 1995 г. № 174-ФЗ «Об экологической экспертизе» в адрес заказчика было направлено письмо-уведомление о некомплектности материалов от «___» ______ 200_ г. № __. Материалы были укомплектованы в установленный срок (вх. от «___» _______ 200_ г.).

После определения стоимости проведения экспертизы Управлением (указывается наименование экспертного подразделения Ростехнадзора (территориального органа Ростехнадзора)) заказчику государственной экологической экспертизы были направлены счет на оплату государственной экологической экспертизы от «__» _____ 200_ г. № __ и смета расходов.

Оплата счета заказчиком государственной экологической экспертизы была произведена «__» ______ 200_ г.

Состав экспертной комиссии, срок проведения экспертизы (___ месяца) и задание на проведение государственной экологической экспертизы утверждены приказом Ростехнадзора (территориального органа Ростехнадзора) от «__» _______ 200_ г. № ______ «Об организации и проведении государственной экологической экспертизы материалов _______________________________________________________________________________.

(наименование объекта экспертизы)

Организационное заседание экспертной комиссии государственной экологической экспертизы, в ходе которого были обсуждены представленные материалы обоснования и уточнен календарный план работы экспертной комиссии, состоялось «__» ____ 200__ г.

Заключения, подготовленные членами экспертной комиссии, были рассмотрены на рабочих заседаниях, состоявшихся «__» _______, «__» ______, «__» ______ 200__ г.

На основании индивидуальных экспертных заключений руководителем экспертной комиссии совместно с ответственным секретарем был подготовлен проект заключения экспертной комиссии.

Заключительное заседание экспертной комиссии, посвященное обсуждению проекта заключения экспертной комиссии, состоялось «__» _____ 200_ г. На заседании положительное/отрицательное заключение экспертной комиссии было подписано руководителем комиссии, ответственным секретарем и всеми экспертами. Особых мнений нет. Работа экспертной комиссии завершена в установленный приказом срок.

Управлением (указывается наименование экспертного подразделения Ростехнадзора (территориального органа Ростехнадзора)) подготовлен проект приказа об утверждении положительного/отрицательного заключения экспертной комиссии государственной экологической экспертизы, который направлен на согласование в установленном порядке.

Государственная экологическая экспертиза материалов ________________________________________________________________________________

(наименование объекта экспертизы)

организована и проведена с соблюдением Федерального закона от 23 ноября 1995 г. № 174-ФЗ «Об экологической экспертизе», Положения о порядке проведения государственной экологической экспертизы, утвержденного Постановлением Правительства Российской Федерации от 11 июня 1996 г. № 698.

Руководитель экспертного подразделения

Ростехнадзора (территориального органа Ростехнадзора) ______________ Ф.И.О.

Ответственный секретарь

экспертной комиссии ____________________________________________ Ф.И.О.

Приложение 28

к Административному регламенту

по исполнению Федеральной службой по экологическому, технологическому и атомному надзору государственной функции по организации и проведению государственной экологической экспертизы федерального уровня

СПИСОК ТЕРРИТОРИАЛЬНЫХ ОРГАНОВ РОСТЕХНАДЗОРА

Наименование

Телефоны

Адрес

Центральный федеральный округ

Московское межрегиональное территориальное управление технологического и экологического надзора Федеральной службы по экологическому, технологическому атомному надзору

(495) 254-10-55

123056, г. Москва, ул. Красина, д. 27, строение 1

mosteh№adzor@mail.ru

Межрегиональное территориальное управление технологического и экологического надзора Федеральной службы по экологическому, технологическому и атомному надзору по Центральному федеральному округу

(495) 928-27-35

103031, г. Москва, ул. Рождественка, д. 5/7

Управление по технологическому и экологическому надзору Федеральной службы по экологическому, технологическому и атомному надзору по Белгородской области

(4722) 32-63-64

308001, г. Белгород, ул. Октябрьская, д. 58

Управление по технологическому и экологическому надзору Федеральной службы по экологическому, технологическому и атомному надзору по Брянской области

(4832) 64-32-91

241007, г. Брянск, ул. 7-я Линия, д. 1

e№ergi@o№li№e.debry№sk.ru

Управление по технологическому и экологическому надзору Федеральной службы по экологическому, технологическому и атомному надзору по Владимирской области

(4922) 23-65-15

600009, г. Владимир, ул. Пионерская, д. 92

uvge№@uvge№.elcom.ru

Управление по технологическому и экологическому надзору Федеральной службы по экологическому, технологическому и атомному надзору по Воронежской области

(4732) 63-26-12

394038, г. Воронеж, ул. Конструкторов, д. 82

Управление по технологическому и экологическому надзору Федеральной службы по экологическому, технологическому и атомному надзору по Ивановской области

(4932) 41-60-99

153002, г. Иваново, ул. Калинина, д. 9/21

ige№@com.iva№ovo.ru

Управление по технологическому и экологическому надзору Федеральной службы по экологическому, технологическому и атомному надзору по Калужской области

(4842) 55-50-80

248630, г. Калуга, ул. Чернышевского, д. 2

teh№adzor@kaluga.ru

Управление по технологическому и экологическому надзору Федеральной службы по экологическому, технологическому и атомному надзору по Костромской области

(4942) 39-65-45

156961, г. Кострома, ул. Красноармейская, д. 8

gu№adzor@kmt№.ru

Управление по технологическому и экологическому надзору Федеральной службы по экологическому, технологическому и атомному надзору по Курской области

(4712) 58-02-71

305040, г. Курск, 4-й Трудовой переулок, д. 7

ggt№kursk@hotbox.ru

Управление по технологическому и экологическому надзору Федеральной службы по экологическому, технологическому и атомному надзору по Липецкой области

(4742) 77-35-49

398005, г. Липецк, ул. Невского, д. 3

e№adzor@liptuge№.elektra.ru

Управление по технологическому и экологическому надзору Федеральной службы по экологическому, технологическому и атомному надзору по Орловской области

(4862) 54-24-51

302010, г. Орел, ул. Авиационная, д. 1

co№tro@orel.ru

Управление по технологическому и экологическому надзору Федеральной службы по экологическому, технологическому и атомному надзору по Рязанской области

(4912) 32-07-12

390037, г. Рязань, ул. Зубковой, д. 17, корп. 2

e№ergo@№adzor.ryaza№.ru

Управление по технологическому и экологическому надзору Федеральной службы по экологическому, технологическому и атомному надзору по Смоленской области

(4812) 55-03-09

214014, г. Смоленск, ул. Чаплина, д. 12

rgti@keytow№.com

Управление по технологическому и экологическому надзору Федеральной службы по экологическому, технологическому и атомному надзору по Тамбовской области

(4752) 53-21-92

392036, г. Тамбов, ул. Советская, д. 191

gos№adzor@tamb.ru

Управление по технологическому и экологическому надзору Федеральной службы по экологическому, технологическому и атомному надзору по Тверской области

(4822) 31-22-88

170021, г. Тверь, ул. Дачная, д. 73

touzpo@o№li№e.tver.ru

Управление по технологическому и экологическому надзору Федеральной службы по экологическому, технологическому и атомному надзору по Тульской области

(4822) 36-26-35

300041, г. Тула, просп. Ленина, д. 40

Управление по технологическому и экологическому надзору Федеральной службы по экологическому, технологическому и атомному надзору по Ярославской области

(4852) 21-77-94

150054, г. Ярославль, просп. Ленина, д. 61-а

g№adzor@yaroslavl.ru

Северо-западный федеральный округ

Межрегиональное территориальное управление технологического и экологического надзора Федеральной службы по экологическому, технологическому и атомному надзору по Северо-Западному федеральному округу

(812) 273-55-21

191028, г. Санкт-Петербург, ул. Моховая, д. 3

№w@gos№adzor.spb.ru

(812) 321-64-11

199034, г. Санкт-Петербург, Васильевский остров, 10-я линия, д. 3/30, корп. 1, лит. А

Управление по технологическому и экологическому надзору Федеральной службы по экологическому, технологическому и атомному надзору по Республике Карелия

(8142) 78-01-49

185035, Республика Карелия, г. Петрозаводск, ул. Кирова, д. 5

e№adz_uprav@o№ego.ru

Печорское межрегиональное управление по технологическому и экологическому надзору Федеральной службы по экологическому, технологическому и атомному надзору

(82151) 7-33-54

169906, Республика Коми, Воркута, ул. Мира, д. 3-5

fi№a№sy@vorkuta.com

Управление по технологическому и Троицкий проспект, экологическому надзору Федеральной службы по экологическому, технологическому и атомному надзору по Архангельской области

(8182) 65-36-60

163000, г. Архангельск, Троицкий проспект, д. 94

ko№trol@softmaster.ru

Управление по технологическому и экологическому надзору Федеральной службы по экологическому, технологическому и атомному надзору по Вологодской области

(8172) 72-97-20

160001, г. Вологда, ул. Благовещенская, д. 23

GGT№@vologda.ru

Управление по технологическому и экологическому надзору Федеральной службы по экологическому технологическому и атомному надзору по Калининградской области

(4012) 57-96-00

236010, г. Калининград, просп. Победы, д. 61

Управление по технологическому и экологическому надзору Федеральной службы по экологическому, технологическому и атомному надзору по Мурманской области

(8152) 25-46-91

183032, г. Мурманск, Кольский проспект, д. 1

ko№trol@softmaster.ru

Управление по технологическому и экологическому надзору Федеральной службы по экологическому, технологическому и атомному надзору по Новгородской области

(8162) 73-30-75

173003, г. Великий Новгород, ул. Германа, д. 25

№ovge№@№ovgorod.№et

Управление по технологическому и экологическому надзору Федеральной службы по экологическому, технологическому и атомному надзору по Псковской области

(8112) 72-43-35

180000, г. Псков ул. Советская, д. 15-а

uugos@e№№adzor.pskove№. elektra.ru

Южный федеральный округ

Межрегиональное территориальное управление технологического и экологического надзора Федеральной службы по экологическому, технологическому и атомному надзору по Южному федеральному округу

(863) 238-52-41

344029, г. Ростов-на-Дону, ул. Селиванова, д. 66

Северо-Кавказское межрегиональное управление по технологическому и экологическому надзору Федеральной службы по экологическому, технологическому и атомному надзору

(861) 259-61-15

350020, г. Краснодар, ул. Одесская, д. 42

upr@sko.№adzor.ru

http//sko.№adzor.ru

 

Управление по технологическому и экологическому надзору ул. Федеральной службы по экологическому, технологическому и атомному надзору по Республике Дагестан

(8722) 67-21-47

367002, Республика Дагестан, г. Махачкала, ул. Насрутдинова, д. 19

dgti@di№et.ru

dute№@mail.ru

Управление по технологическому и экологическому надзору Федеральной службы по экологическому, технологическому и атомному надзору по Республике Ингушетия

(8734) 44-49-23

386230, Республика Ингушетия, г. Карабулак, ул. Рабочая, д. 21-а

Aid2002@rambler.ru

Управление по технологическому и экологическому надзору Федеральной службы по экологическому, технологическому и атомному надзору по Кабардино-Балкарской Республике

(8662) 44-24-24

360022, г. Нальчик, просп. Ленина, д. 67

kbuggt№@kbr№et.ru

Управление по технологическому и экологическому надзору Федеральной службы по экологическому, технологическому и атомному надзору по Карачаево-Черкесской Республике

(678-22) 5-34-86

369000, г. Черкесск, ул. Первомайская, д. 47

№adzor@mail.svkchr.ru

Управление по технологическому и экологическому надзору Федеральной службы по экологическому, технологическому и атомному надзору по Республике Северная Осетия - Алания

(8672) 52-05-97

РСО - Алания, г. Владикавказ, ул. Иристонская, д. 25

sogti@mail.ru

Управление по технологическому и экологическому надзору Федеральной службы по экологическому, технологическому и атомному надзору по Чеченской Республике

(8772) 22-26-41

364051, г. Грозный, ул. Исмаилова, д. 5

ute№chr@mail.ru

Управление по, технологическому и экологическому надзору Федеральной службы по экологическому, технологическому и атомному надзору по Ставропольскому краю

(8652) 26-48-57

355012, г. Ставрополь, ул. Мира, д. 313

ute№_a35@tzstv.ru

Управление по технологическому и экологическому надзору Федеральной службы по экологическому, технологическому и атомному надзору по Астраханской области

(8512) 47-00-94

414022, г. Астрахань, ул. Звездная, д. 47, кор. 5

Astr№adzor@vail.ru

Нижне-Волжское межрегиональное управление по технологическому и экологическому надзору Федеральной службы по экологическому, технологическому и атомному надзору

(8442) 94-58-58

400074, г. Волгоград, ул. Огарева, д. 15

Приволжский федеральный округ

Межрегиональное территориальное управление технологического и экологического надзора Федеральной службы по экологическому, технологическому и атомному надзору по Приволжскому федеральному округу

(8312) 30-72-94

603000, г. Нижний Новгород, Гребешковский откос, д. 7

ggt№-№№@sa№dy.ru

Управление по технологическому и экологическому надзору Федеральной службы по экологическому, технологическому и атомному надзору по Республике Башкортостан

(3472) 79-97-49

450064, г. Уфа, ул. Мира, д. 14

pto@bash№adzor.ru

Управление по технологическому и экологическому надзору Федеральной службы по экологическому, технологическому и атомному надзору по Республике Марий Эл

(8362) 72-12-65

424003, г. Йошкар-Ола, ул. Суворова, д. 26-а

№adzor@mari-el.ru

Управление по технологическому и экологическому надзору Федеральной службы по экологическому, технологическому и атомному надзору по Республике Мордовия

(8342) 32-80-12

430011, г. Саранск, ул. Полежаева, д. 171

 

Управление по технологическому и экологическому надзору Федеральной службы по экологическому, технологическому и атомному надзору по Республике Татарстан

(8432) 36-55-65

420097, г. Казань, а/я 35, ул. Зинина, д. 4

 

Управление по технологическому и экологическому надзору Федеральной службы по экологическому, технологическому и атомному надзору по Удмуртской Республике

(3412) 44-22-62

426050, г. Ижевск, ул. Дзержинского, д. 55

uge№@udm№et.ru

Управление по технологическому и экологическому надзору Федеральной службы по экологическому, технологическому и атомному надзору по Чувашской Республике

(8352) 66-20-02

428034, Чувашская Республика, г. Чебоксары, ул. Чапаева, д. 7-а

chrgti@chtts.ru

Управление по технологическому и экологическому надзору Федеральной службы по экологическому, технологическому и атомному надзору по Кировской области

(8352) 35-17-42

610027, г. Киров, ул. Володарского, д. 223

eco№om@kge№.i№sys№et.ru

Управление по технологическому и экологическому надзору Федеральной службы по экологическому, технологическому и атомному надзору по Оренбургской области

(3532) 77-48-32

460024, г. Оренбург, ул. Аксакова, д. 3-а

Управление по технологическому и экологическому надзору Федеральной службы по экологическому, технологическому и атомному надзору по Пензенской области

(8412) 56-27-30

44026, г. Пенза, ул. Лермонтова, д. 3

postmaster@e№ergo.pe№za.ru

Пермское межрегиональное управление по технологическому и экологическому надзору Федеральной службы по экологическому, технологическому и атомному надзору

(3422) 34-03-95

614990, г. Пермь, ГСП-95, ул. Комсомольская, д. 34-б

zuo@pstu.ru

Управление по технологическому и экологическому надзору Федеральной службы по экологическому, технологическому и атомному надзору по Самарской области

(846) 997-20-38

443035, г. Самара ул. Нагорная, д. 136-а

Управление по технологическому и экологическому надзору Федеральной службы по экологическому, технологическому и атомному надзору по Саратовской области

(8452) 26-26-61

410012, г. Саратов, ул. Московская, д. 94

№adzor@mail.saratov.ru

Управление по технологическому и экологическому надзору Федеральной службы по экологическому, технологическому и атомному надзору по Ульяновской области

(8422) 41-35-05

432980, г. Ульяновск, ул. Матросова, д. 24-а, /я 5023

che№@ul.elektra.ru

Уральский федеральный округ

Межрегиональное территориальное управление технологического и экологического надзора Федеральной службы по экологическому, технологическому и атомному надзору по Уральскому федеральному округу

(8343) 251-46-58

620144, г. Екатеринбург, ул. Большая, д. 97

i№fo@rt№-ural.ru

Управление по технологическому и экологическому надзору Федеральной службы по экологическому, атомному надзору по Курганской области

(3522) 46-48-53

640000, г. Курган, просп. Машиностроителей, д. 20

ggt№@zaural.ru

Управление по технологическому и экологическому надзору Федеральной службы по экологическому, технологическому и атомному надзору по Тюменской области

(3452) 49-98-05

625000, г. Тюмень, ул. Ленина, д. 67, а/я 10

uto@ggt№.tm№.ru

Управление по технологическому и экологическому надзору Федеральной службы по экологическому, технологическому и атомному надзору по Челябинской области

(3512) 65-74-24

454080, г. Челябинск, просп. Ленина, д. 83

fi№bux@chel.sur№et.ru

Управление по технологическому и Ханты-Мансийский автономный экологическому надзору округ Федеральной службы по экологическому, технологическому и атомному надзору по Ханты- Мансийскому автономному округу - Югра

(3462) 43-77-44

628406, Тюменская область, г. Сургут, ул. Губкина, д. 13-а

rgti@ws№et.ru

Управление по технологическому и экологическому надзору Федеральной службы по экологическому, технологическому и атомному надзору по Ямало-Ненецкому автономному округу

(34964) 5-82-00

629810, г. Ноябрьск, ул. Изыскателей, д. 288

Сибирский федеральный округ

Межрегиональное территориальное управление технологического и экологического надзора Федеральной службы по экологическому, технологическому и атомному надзору по Сибирскому федеральному округу

(3832) 22-26-30

630008, г. Новосибирск-8 ул. Толстого, д. 5

Алтайское межрегиональное управление по технологическому и экологическому надзору Федеральной службы по экологическому, технологическому и атомному надзору

(3852) 36-16-32

656037, г. Барнаул, просп. Калинина, д. 65

Управление по технологическому и экологическому надзору Федеральной службы по экологическому, технологическому и атомному надзору по Республике Бурятия

(3012) 29-45-50

670034, Республика Бурятия, г. Улан-Удэ, просп. 50 лет Октября, д. 28-а

Управление по технологическому и экологическому надзору Федеральной службы по экологическому, технологическому и атомному надзору по Респ. Хакасия

(39022) 7-33-39

655011, Республика Хакасия, г. Абакан, ул. Пирятинская, д. 5-а

Енисейское межрегиональное территориальное управление технологического и экологического надзора Федеральной службы по экологическому, технологическому и атомному надзору

(3912) 27-53-38

660049, г. Красноярск, просп. Мира, д. 36

Иркутское межрегиональное управление по технологическому и экологическому надзору Федеральной службы по экологическому, технологическому и атомному надзору

(3952) 21-86-55

664003, г. Иркутск, ул. Дзержинского, д. 1

Управление по технологическому и экологическому надзору Федеральной службы по экологическому, технологическому и атомному надзору по Кемеровской области

(3842) 58-74-06

658099, г. Кемерово, просп. Советский, д. 63

Управление по технологическому и экологическому надзору Федеральной службы по экологическому, технологическому и атомному надзору по Омской области

(3812) 24-28-14

644043, г. Омск, ул. Красный Путь, д. 89

Управление по технологическому и экологическому надзору Федеральной службы по экологическому, технологическому и атомному надзору по Томской области

(3822) 55-72-88

634041, г. Томск, ул. Усова, д. 28-а

Читинское межрегиональное управление по технологическому и экологическому надзору Федеральной службы по экологическому, технологическому и атомному надзору

(3022) 35-49-89

672038, г. Чита, ул. Тимирязева, д. 27-а, а/я 140

Дальневосточный федеральный округ

Межрегиональное территориальное управление технологического и экологического надзора Федеральной службы по экологическому, технологическому и атомному надзору по Дальневосточному федеральному округу

(4212) 42-03-00

680000, г. Хабаровск, ул. Запарина, д. 76

Управление по технологическому и экологическому надзору Федеральной службы по экологическому, технологическому и атомному надзору по Республика Саха (Якутия)

(4112) 42-26-38

677018, Республика Саха(Якутия), г. Якутск, ул. Кирова, д. 13

Управление по технологическому и экологическому надзору Федеральной службы по экологическому, технологическому и атомному надзору по Приморскому краю

(4232) 41-20-18

690950, Приморский край, г. Владивосток, ул. Светланская, д. 1

Управление по технологическому и экологическому надзору Федеральной службы по экологическому, технологическому и атомному надзору по Амурской области

(4162) 39-76-21

675002, г. Благовещенск, ул. Б. Хмельницкого, д. 8/2

Камчатское межрегиональное управление по технологическому и экологическому надзору Федеральной службы по экологическому, технологическому и атомному надзору

(4152) 26-60-46

683031, г. Петропавловск- Камчатский, просп. Маркса, д. 35

Управление по технологическому и экологическому надзору Федеральной службы по экологическому, технологическому и атомному надзору по Магаданской области

(413-22) 2-13-69

685000, г. Магадан, ул. Пролетарская, д. 11, к. 425

Управление по технологическому и экологическому надзору Федеральной службы по экологическому, технологическому и атомному надзору по Сахалинской области

(4242) 72-15-70

693000, г. Южно-Сахалинск, ул. К. Маркса, д. 32

Управление по технологическому и экологическому надзору Федеральной службы по экологическому, технологическому и атомному надзору по Чукотскому автономному округу

(427-22) 2-08-18

689000, г. Анадырь, ул. Отке, д. 34

Приложение 29

к Административному регламенту

по исполнению Федеральной службой по экологическому, технологическому и атомному надзору государственной функции по организации и проведению государственной экологической экспертизы федерального уровня

БАЗОВЫЕ КРИТЕРИИ ПО СЛОЖНОСТИ ОБЪЕКТОВ ГОСУДАРСТВЕННОЙ ЭКОЛОГИЧЕСКОЙ ЭКСПЕРТИЗЫ

Определение сложности объектов государственной экологической экспертизы осуществляется на основании нижеуказанных базовых критериев и с учетом трудоемкости экспертных работ, природных особенностей (условий) территории, экологической ситуации в районе намечаемой деятельности и масштаба воздействия намечаемой деятельности на окружающую среду.

Критерии по количеству привлекаемых экспертов:

более 11 человек - сложные объекты государственной экологической экспертизы;

до 11 человек - объекты государственной экологической экспертизы средней сложности;

от 3 человек - простые объекты государственной экологической экспертизы.

Критерии природных особенностей (условий) территории:

геоморфологическое и геолого-литологическое строение территории, наличие опасных геологических процессов и явлений (карст, оползни, суффозионные и просадочные явления и т.д.), природных геохимических аномалий;

гидрогеологические условия территории (основные водоносные горизонты, их распространение и мощность, область питания и разгрузки, запасы, качество вод, оценка естественной защищенности и т.д.);

гидрографическая сеть территории, гидрологическая характеристика и качественная оценка вод поверхностных источников (реки, ручьи, озера, пруды и т.д.);

климатическая характеристика местности;

экологически допустимые объемы безвозвратного изъятия поверхностного стока;

сведения о наличии подтопления территории, провоз развития и оценка ущерба от подтопления;

геологические процессы и оценка опасности возникновения стихийных бедствий и катастроф (землетрясения, наводнения, обвалы, оползни и т.д.).

Критерии экологической ситуации в районе намечаемой деятельности:

современное состояние растительного покрова;

наличие редких, эндемичных и занесенных в Красную книгу видов растений и растительных сообществ;

современное состояние животного мира;

современное состояние водной и наземной фауны (видовой состав, численность, пути миграции, наличие редких, эндемичных и занесенных в Красную книгу видов животных и т.д.);

состояние земель, их функциональное назначение и статус;

природное/измененное состояние ландшафтов;

наличие и состояние особо охраняемых природных территорий и объектов (природные заповедники, заказники, национальные парки, памятники природы и др.);

рекреационные зоны и зоны традиционного природопользования;

водоохранные зоны;

уязвимость природной среды;

имеющийся уровень загрязнения территории;

наличие зоны экологического бедствия/зоны чрезвычайных ситуаций.

Критерии по масштабу воздействия намечаемой деятельности на окружающую среду:

Национальный: охватывает экономические регионы России (например, Центр, Западная Сибирь, Урал и т.д.);

Региональный: охватывает город, регион или территорию субъекта Российской Федерации;

Местный: охватывает территорию микрорайона, села, муниципального образования;

Локальный: охватывает промышленную зону предприятия.

 

 




Яндекс цитирования



   Copyright © 2007-2026,  www.tehlit.ru.

[ ѓосты, стандарты, нормативы, инструкции, правила, строительные нормы ]