//
ТехЛит.ру
- крупнейшая бесплатная электронная интернет библиотека для "технически умных" людей.
WWW.TEHLIT.RU - ТЕХНИЧЕСКАЯ ЛИТЕРАТУРА

:: Алготрейдинг::


АЛГОТРЕЙДИНГ
шаг за шагом
с нуля по урокам!

Торговые роботы на PYTHON, BackTrader,
Pandas, Pine Script для TradingView. Связка с брокерами, телеграм и легкими приложениями.


ЦЕНТР ПОДГОТОВКИ И РЕАЛИЗАЦИИ МЕЖДУНАРОДНЫХ ПРОЕКТОВ
ТЕХНИЧЕСКОГО СОДЕЙСТВИЯ

УПРАВЛЕНИЕ ОКРУЖАЮЩЕЙ СРЕДОЙ

ЭКОЛОГИЧЕСКАЯ ОЦЕНКА
ИНВЕСТИЦИОННЫХ ПРОЕКТОВ

МЕТОДИЧЕСКОЕ ПОСОБИЕ

МОСКВА 2000

Методическое пособие по экологической оценке инвестиционных проектов разработано специалистами Исполнительной дирекции Российской программы организации инвестиций в оздоровление окружающей среды (РПОИ) Центра подготовки и реализации международных проектов технического содействия (ЦПРП). При его подготовке авторами использован пятилетний опыт работы РПОИ с природоохранными инвестиционными проектами, предлагаемыми для финансирования в рамках этой программы за счет средств экологического займа Международного банка реконструкции и развития.

Методическое пособие предназначено для участников инвестиционного проекта - инициатора и инвестора проекта, органов власти и местного самоуправления, органов государственного управления и контроля, работников научно-исследовательских и проектно-конструкторских организаций, общественности.

ПРЕДИСЛОВИЕ

Вниманию читателей предлагается Методическое пособие по экологической оценке инвестиционных проектов, реализация которых направлена на улучшение экологической ситуации в Российской Федерации и организацию рационального природопользования.

Экологическая оценка как новый для Российской Федерации институт экологической политики был введен в качестве обязательной процедуры подготовки инвестиционных проектов в рамках Российской программы организации инвестиций в оздоровление окружающей среды (РПОИ) в 1995 г.

Требования по проведению экологической оценки инвестиционных проектов призваны обеспечить создание условий, при которых различные варианты их подготовки обеспечивают учет экологических требований, а воздействие намечаемой деятельности на окружающую среду выявляется на ранней стадии подготовки проекта и может быть учтено при его разработке и реализации. Обязательным требованием экологической оценки является привлечение общественности к процессу выработки решений по инвестиционному проекту.

Пособие посвящено использованию инструмента экологической оценки в процессе формирования государственной природоохранной политики, ее процедурам и проблемам, которые являются общими и касаются экологического фактора при подготовке обосновывающей документации по развитию хозяйственной деятельности. Особое внимание уделяется социальным проблемам, эколого-экономическому анализу, роли территориальных природоохранных органов в обеспечении развития территории, анализу экологических рисков реализации проектов.

За период с 1995 по 2000 годы были усовершенствованы процедуры экологической оценки, разработаны программа обучения заинтересованных специалистов соответствующим методам ее проведения и система последующей проверки результатов реализации проекта, которая отныне составляет неотъемлемую часть экологической оценки проекта. В Пособии показаны сходство и отличие относительно новой процедуры экологической оценки подготовленных хозяйственных решений и уже устоявшейся методологии оценки воздействия намечаемой хозяйственной деятельности на окружающую среду (ОВОС).

Исполнительная дирекция РПОИ продолжает накапливать практический опыт проведения экологической оценки, приобретенный в процессе проведения подготовки инвестиционных проектов, финансируемых в рамках Соглашения о Займе между Российской Федерацией и Международным банком реконструкции и развития (от 6 февраля 1995 г. № 3806 RU). Этот опыт отражен в методических рекомендациях по подготовке заявительных документов по ИП, требованиях к Обоснованию инвестиций и проведению ОВОС. Кроме того, при подготовке Пособия были использованы нормативные документы МБРР (Оперативная директива 4.01) и других международных финансовых организаций, регламентирующие процедуры ЭО.

Правила проведения экологической оценки инвестиционных проектов были сформулированы во Временном руководстве по оперативной деятельности РПОИ (утверждено в 1996 г. Минприроды России, Минфином России, Минэкономики России), пересмотренном, исправленном и дополненном в 2000 г.

Итак, Пособие основывается на новейших нормативных требованиях и опыте, полученном РПОИ в своей практической деятельности, и содержит рекомендации по правилам применения процедур экологической оценки подготовленных хозяйственных решений, призванных обеспечить устойчивое социально-экономическое развитие как отдельных предприятий, так и административно-территориальных образований.

Генеральный директор Центра подготовки и реализации инвестиционных проектов технического содействия

Исполнительный директор Российской программы организации инвестиций в оздоровление окружающей среды

А. А. Аверченков

Ю. Л. Максименко

СОКРАЩЕНИЯ

ЕБРР

- Европейский банк реконструкции и развития

МБРР

- Международный банк реконструкции и развития

Минфин России

- Министерство финансов Российской Федерации

Госкомэкология России

- Государственный комитет Российской Федерации по охране окружающей среды

Соглашение О Займе

- Соглашение между Российской Федерацией и Международным банком реконструкции и развития о займе для финансирования Проекта по управлению окружающей средой № 3806 RU

ППП

- Проект поддержки предприятий

ПУОС

- Проект по управлению окружающей средой

ЦПРП

- Центр подготовки и реализации международных проектов технического содействия

РПОИ

- Российская программа организации инвестиций в оздоровление окружающей среды

ИД РПОИ

- Исполнительная дирекция РПОИ

НС РПОИ

- Наблюдательный совет РПОИ

ИП

- инвестиционный проект

ТЭО

- технико-экономическое обоснование

ТЗ

- техническое задание

ГЭЭ

- государственная экологическая экспертиза

ОВОС

- оценка воздействия на окружающую среду

ЗВОС

- Заявление о воздействии на окружающую среду

ЭО

- экологическая оценка

ЦБК

- целлюлозно-бумажный комбинат

ООО

- Общество с ограниченной ответственностью

ОАО

- Открытое акционерное общество

ЗАО

- Закрытое акционерное общество

ТЕРМИНЫ И ОПРЕДЕЛЕНИЯ

Инициатор - юридическое или физическое лицо, заявившее о намерении осуществить намечаемую хозяйственную деятельность и обладающее достаточным ресурсным потенциалом.

Инвестор - юридическое или физическое лицо, участвующее в финансировании инвестиционного проекта.

Инвестиционный проект - проект строительства нового предприятия, расширения, реконструкции, технического перевооружения, модернизации, «переноса» основного производства на новую площадку и т.д., в результате реализации которого будет получена прибыль, а сама деятельность не приведет к ухудшению экологической ситуации на территории реализации проекта.

Проектный цикл - период времени, в течение которого развивается проект: от зарождения замысла до его полной реализации.

Обоснование инвестиций - документ, содержащий полную информацию об организационных, технологических, экологических, экономических и финансовых аспектах реализации намечаемой деятельности. Обоснование инвестиций относится к предпроектной документации и подготавливается до принятия решения о резервировании земельного участка для проведения изысканий и проектирования.

Окружающая среда - естественные экосистемы, озоновый слой атмосферы, отдельные природные объекты, особо охраняемые природные территории, культурные и исторические памятники и взаимодействие этих факторов.

Заявление о воздействии на окружающую среду - документ, подготовленный по результатам проведения ОВОС, в котором содержится информация по всем направлениям исследований и документы, подготовленные в рамках этих исследований.

Оценка воздействия на окружающую среду - процедура учета экологического фактора при подготовке и принятии решений о развитии хозяйственной деятельности.

Экологическая экспертиза - контроль за учетом экологических требований законодательства Российской Федерации в обосновывающей документации.

Экологическая оценка - процедура оценивания готового инвестиционного проекта, направленная на выявление экологических рисков его реализации.

ВВЕДЕНИЕ

Рассмотрение экологических аспектов инвестиционных проектов (ИП) хозяйственного развития является традиционной практикой зарубежных инвесторов (финансовых организаций, банков, фондов и т.д.). Цель такого рассмотрения - избежать или свести к минимуму остроту экологических проблем, которые могут возникнуть в ходе финансовых операций. Поэтому в большинстве развитых стран экологическая оценка (ЭО) стала неотъемлемой частью всех этапов оценки ИП и контроля за его реализацией. Именно экологическая оценка способна:

(1) гарантировать, что лицо, принимающее решение о возможности финансовой поддержки ИП, осведомлено об экологических последствиях его реализации и примет их во внимание при принятии решения;

(2) предотвратить возникновение экологических рисков, угрожающих успешному осуществлению ИП и возврату капитала;

(3) обеспечить учет всех затрат и обязательств в расчетах экономической эффективности осуществления ИП с указанием тех из них, которые способствуют решению экологических проблем;

(4) подтвердить экологическую эффективность реализации ИП, выражающуюся в том числе и в улучшении состояния окружающей среды или ее отдельных компонентов.

В России эту функцию выполняет государственная экологическая экспертиза (ГЭЭ), проводимая системой территориальных органов Государственного комитета Российской Федерации по охране окружающей среды.

Продолжающее ухудшаться состояние окружающей среды вызывает все большую озабоченность общества. В этих условиях ответственность инвестора, равно как и инициатора намечаемой деятельности, за неблагоприятные экологические и связанные с ними социальные, экономические и другие последствия хозяйственного развития повышается. Поэтому, прежде чем принять решение о финансировании ИП, инвестор должен убедиться, что в проектных решениях учитывается экологический фактор. Однако инвестор имеет дело с ранними формами обосновывающей документации - Бизнес-планом или Обоснованием инвестиций, когда технические решения по ИП еще не получили полного освещения и решение о финансировании ИП принимается им до оформления земельного участка в пользование и окончательного заключения ГЭЭ на технико-экономическое обоснование (ТЭО)/проект строительства объекта инвестиционной деятельности.

Экологическая оценка обосновывающей документации, представляемой для принятия финансового решения, позволяет исключить неопределенности относительно экологических аспектов ИП. Главной задачей инвестора при проведении ЭО является выявление проблем, связанных с качеством окружающей среды на территории реализации ИП, возможностью возникновения экологических рисков, включением в инвестиционные программы мероприятий, направленных на предотвращение или компенсацию экологического ущерба.

По результатам ЭО инвестор может подготовить предложения о включении в финансовые соглашения по проекту специальных статей, касающихся вопросов охраны окружающей среды (перечень экологических условий реализации ИП). Выполнение экологических условий проверяется инвестором в ходе контроля за использованием заемных средств.

Всесторонняя комплексная ЭО проектов может оказаться трудоемкой и дорогостоящей процедурой. Поэтому в некоторых случаях инвесторы ограничиваются так называемым «скринингом» - кратким обзором («очерчиванием») основных направлений влияния реализации ИП на окружающую среду и рассмотрением необходимых согласований. Однако скрининг, позволяя инвестору сэкономить средства на определенном этапе, не гарантирует ему защиту от возможности возникновения различных экологических рисков.

Развитие ЭО в России непосредственно связано с расширением влияния таких международных финансовых институтов, как Международный банк реконструкции и развития (МБРР) и Европейский банк реконструкции и развития (ЕБРР), всегда использующих процедуру ЭО при подготовке ИП и предпринимающих значительные усилия к тому, чтобы ЭО стала обычной практикой и для российских государственных и коммерческих банков.

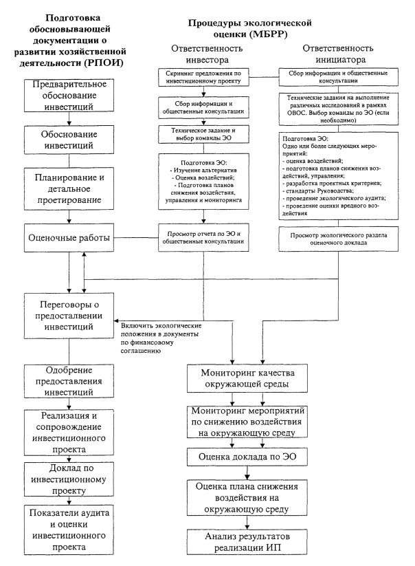
Настоящее Методическое пособие по экологической оценке адресовано инвесторам и инициаторам намечаемой хозяйственной деятельности, специалистам, которые участвуют в подготовке и реализации инвестиционных проектов. В нем содержится информация, позволяющая регламентировать процесс ЭО в соответствии с требованиями российского природоохранительного законодательства и Оперативной директивы 4.01 «Экологическая оценка» МБРР по вопросам подготовки и принятия экологически обеспеченных хозяйственных решений.

Пособие состоит из введения, 7 глав, выводов и приложений. В первой главе дана характеристика проектно-инвестиционного цикла, в соответствии с которым формируются решения по любому ИП. Проектно-инвестиционный цикл по предлагаемой схеме признан во всем мире и достаточно хорошо освоен в России. Особое внимание уделено описанию каждой стадии проектно-инвестиционного цикла, выявлению субъектов ИП, а также критериям оценки проекта.

Во второй главе излагаются цели и задачи проведения ЭО. Показаны роль и место ЭО в структуре проектно-инвестиционного цикла. Подробно рассмотрены принципы формирования критериев отбора и показателей приоритетности ИП. Рассмотрена структура организации работ по оценке ИП, включая этапность работ и интегрированную систему документации, необходимой для проведения ЭО и принятия финансового решения.

В третьей главе рассматриваются собственно процедуры ЭО: скрининг, первичный анализ, детальная оценка. Приводится подробная характеристика информации, используемой при проведении ЭО по различным проектам. Обосновываются основные принципы классификации ИП по степени воздействия на окружающую среду. Приводятся требования к проведению ОВОС, как к инструменту выработки экологически обеспеченных хозяйственных решений, зафиксированные в нормативных документах Российской Федерации, а также дополнительные требования, исходя из практики РПОИ. Прописываются обязанности инициатора проекта хозяйственной деятельности при подготовке обосновывающей документации и проведении ОВОС.

В четвертой главе излагаются основы формирования экологических условий выработки хозяйственных решений, которые служат дополнительными ограничениями на ведение будущей хозяйственной деятельности по конкретному ИП. Перечень экологических условий реализации ИП является составной частью юридических документов по ИП (Соглашение о реализации, финансовый договор и др.).

В пятой главе предложены пути организации контроля за реализацией ИП, а также подходы к анализу полученных результатов. Помимо государственного экологического контроля инвестор также отслеживает процесс реализации ИП. Через соблюдение правил закупки оборудования и выполнение программы инвестиционной деятельности инвестор контролирует выполнение экологических условий, зафиксированных в юридических документах.

Шестая глава посвящена описанию различных экологических рисков реализации ИП. Участвуя в финансировании ИП, характеризующихся недостаточной проработанностью экологических и технологических вопросов и неопределенностью в части описания состояния окружающей среды или ее отдельных компонентов, инвестор может подвергаться повышенным заемным рискам или рискам, угрожающим его репутации.

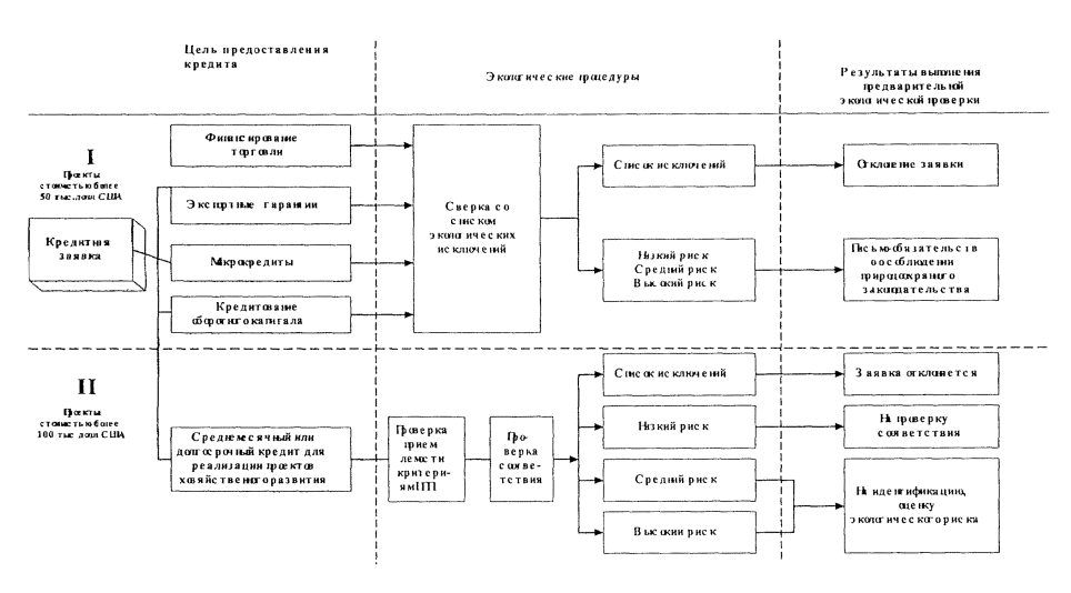
И, наконец, в седьмой главе дается краткий обзор процедур ЭО, принятых в различных финансовых институтах - МБРР, ЕБРР, в Проекте поддержке предприятий (ППП), при финансировании ИП с использованием финансовых посредников по кредитам МБРР.

С целью обеспечения должного учета экологического фактора в обосновывающей документации по ИП и последующей ЭО в Пособии приведены перечень информации, необходимой при подготовке ИП, форматы документов и образцы их заполнения. Примеры и образцы выполнения приведены для процедур ЭО, которые явились результатом практической деятельности ИД РПОИ в 1995 - 1999 гг.

ГЛАВА 1. ПРОЕКТНО-ИНВЕСТИЦИОННЫЙ ЦИКЛ

1.1. Что такое инвестиционный проект?

Согласно российскому природоохранительному законодательству любая осуществляемая на территории Российской Федерации хозяйственная деятельность должна соответствовать требованиям организации рационального природопользования и не допускать возникновения неблагоприятных воздействий на окружающую среду. Контроль за выполнением этих требований осуществляют Госкомэкология России и его территориальные органы.

Исходя из этого, суть инвестирования, как одной из форм вложения капитала в развитие хозяйственной деятельности (создание нового предприятия, расширение, реконструкция, техническое перевооружение действующего предприятия, приобретение оборудования, товаров или услуг)*, заключается не только в получении прибыли, но и в решении экологических проблем.

Инвестиционным проектом** (ИП) в данном контексте называется проект строительства нового предприятия, расширения, реконструкции, технического перевооружения, модернизации, «переноса» основного производства на новую площадку и т.д., реализация которого будет способствовать восстановлению природных ресурсов, снижению уровня или ликвидации загрязнения окружающей среды. Термин «инвестиционный проект» (Investment Project) применяется в том же значении, что и «управление проектом» (Project Management), принятом на международном уровне стандарта понимания и руководства процессами создания каких-либо хозяйственных объектов. Термин «проект», используемый в отечественной практике, означает документацию, содержащую решения по производству и/или строительству некоторого объекта, и в этом смысле является элементом «инвестиционного проекта».

* В экономической литературе под инвестированием понимается также помещение средств в финансовые активы (ценные бумаги).

** В самом общем смысле инвестиционным проектом называется проект (план, программа) вложения капитала с целью получения прибыли.

Решение о финансировании ИП может быть принято на основе информации, в той или иной степени подтверждающей два основополагающих принципа, а именно:

·       вложенные средства будут полностью возвращены;

·       в результате реализации проекта произойдет снижение или ликвидация неблагоприятного воздействия на окружающую среду, улучшится ее состояние.

Для принятия решения о возможности реализации предполагаемого ИП необходимо оценить, насколько вероятностные последствия его реализации соответствуют ожидаемому экологическому эффекту. Независимо от содержания конкретного ИП (строительство нового предприятия или реконструкция, техническое перевооружение, «перенос» основного производства на новую площадку и т.д.), он должен сохранять экологическую направленность, что может отражаться в названии проекта, например «Техническое перевооружение производства картона на ДАО «Картон» с целью снижения потребления энергии и вредных выбросов в атмосферу» (г. Новодвинск), «Организация производства прокладок головки блока цилиндров автомобилей из безасбестовых уплотнительных армированных материалов» (г. Ярославль) и т.д.

Субъектами ИП являются стороны, отношения которых юридически оформлены. Все они обладают необходимыми возможностями и стремятся к максимальному удовлетворению своих интересов, в частности:

·       инициатор ИП, носитель идеи решения проблемы с помощью проекта, обосновывает эту идею и отвечает за ее жизнеспособность в конкретных условиях;

·       инвестор участвует в финансировании ИП;

·       органы государственной власти (в том числе природоохранные) оформляют земельный участок под реализацию ИП, проводят государственную экологическую экспертизу, осуществляют контроль за соблюдением экологических, санитарных и других норм.

В развитии любого ИП всегда присутствует временной интервал - от момента начала инвестирования до того времени, когда проект начнет приносить прибыль и будет достигнут реальный экологический эффект. Временной фактор играет ключевую роль в процессе подготовки и оценки ИП, весь цикл развития которого состоит из трех стадий:

·       прединвестиционная;

·       инвестиционная;

·       эксплуатационная (рис. 1.1).

Рис. 1.1. График инвестиционного цикла:

1 - прединвестиционная стадия; 2 - инвестиционная стадия; 3 - эксплуатационная стадия. [3]

На прединвестиционной стадии, непосредственно предшествующей основному объему инвестиций, разрабатывается Обоснование инвестиций и проект строительства, проводятся маркетинговые исследования, ведутся переговоры с потенциальными инвесторами и т.д.

В это же время может осуществляться юридическое оформление ИП (регистрация предприятия, оформление контрактов, получение согласований в органах государственного управления).

На инвестиционной стадии (или стадии реализации ИП) инициатор проекта начинает предпринимать действия, которые требуют уже существенных затрат и при этом носят необратимый характер, хотя развитие проекта еще не может быть обеспечено за счет собственных средств. Сюда входят:

·       рабочее проектирование;

·       закупка оборудования;

·       строительство объекта инвестиционной деятельности.

После сдачи объекта инвестиционной деятельности в эксплуатацию* начинается третья стадия развития ИП - эксплуатационная. Этот этап характеризуется началом производства продукции или оказания услуг, соответствующими финансовыми поступлениями, текущими издержками и началом погашения основной суммы кредита. Суммарная продолжительность всех трех стадий составляет срок жизни проекта.

* Моментом сдачи объекта инвестиционной деятельности в эксплуатацию считается дата утверждения субзаемщиком Акта по вводу в действие последней очереди оборудования по ИП.

Исчерпывающая характеристика ИП дается на основании информации, полученной и обработанной на прединвестиционной стадии. На этой же стадии проводится ряд исследований и ведется подготовка к началу осуществления проекта. Детальность исследований варьирует в зависимости от требований инициатора и инвестора, возможностей финансирования, времени, отведенного на их проведение, и классификации ИП по степени воздействия на окружающую среду. Принято выделять три уровня прединвестиционных исследований [3]:

·       исследование возможностей осуществления ИП;

·       предпроектные исследования;

·       подготовка Обоснования инвестиций.

Различие между уровнями прединвестиционных исследований** достаточно условно, однако, независимо от размеров инвестиций и типа проекта, инициатор должен представить определенную информацию и подготовить все необходимые документы. Важно отметить также факт безусловной проработки всех вопросов, связанных с ИП, так как это в значительной степени определяет успех или неудачу проекта в целом.

** Стоимость прединвестиционных исследований в общей сумме капитальных затрат довольно велика. По данным ЮНИДО, она составляет от 0,8 % для крупных проектов до 5% при небольших объемах инвестиций [11].

Исследование возможностей осуществления ИП связано с формированием концепции и целей реализации проекта. Недостаточно или неправильно сформированная концепция ИП (особенно в части ее экологического обеспечения) может создать серьезные трудности при его дальнейшем продвижении в системе подготовки и принятия решений, вне зависимости от того, насколько успешно будут предприниматься все последующие действия. Концепция ИП должна отражать оба аспекта проекта - финансово-организационный и экологический.

Формируя концепцию проекта, инициатор должен стремиться показать:

·       предысторию развития идеи реализации проекта;

·       влияние проекта на улучшение качества окружающей среды на территории его реализации;

·       технологические аспекты инвестиционной деятельности;

·       оборудование, закупаемое в рамках проекта, его экологические характеристики;

·       стремление инициатора способствовать решению экологических проблем территории реализации проекта, общенациональных или глобальных экологических проблем и т.д. (образец 1).

Образец 1

ПРИМЕРЫ КОНЦЕПЦИИ ТИПИЧНЫХ КОММЕРЧЕСКИ ЖИЗНЕСПОСОБНЫХ ПРОЕКТОВ

«Организация малоотходного производства биогранул с утилизацией короотвалов целлюлозно-бумажной и деревоперерабатывающей промышленности» (АОЗТ «Дарита», г. Калининград). Инвестиционный проект направлен на: (1) создание эффективного производства (60 тыс. т/год) экологически чистого биотоплива в форме гранул для профессионального европейского и местного рынков; (2) ликвидацию короотвалов ЦБК, расположенных в г. Калининграде и Калининградской области; (3) снижение выбросов в атмосферный воздух оксидов углерода (СО, СО2), азота (NО, NO2), серы (SO2), золы с дымовыми газами котельных и ТЭС в результате замены угля на биогранулы.

«Утилизация попутного нефтяного газа концевых ступеней сепарации нефти на Вынгапуровской компрессорной станции» (г. Ноябрьск). ИП предусматривает технологическую переработку «жирного» газа с целью получения полезных продуктов, что обеспечивает: (1) утилизацию ценного природного сырья, которое в настоящее время является отходом добычи нефти; (2) предотвращение выбросов в атмосферный воздух продуктов сгорания «жирного» газа; (3) экономию значительных объемов природных ресурсов. Концепция ИП заключается в утилизации «жирного» газа и улучшении качества окружающей среды путем:

(а) замены компрессоров марки 7ВКГ на более эффективные, обеспечивающие повышение давления газа 3-й ступени сепарации нефти до 1,6 МПа;

(б) сооружения на резервной площадке Вынгапуровской КС малогабаритной блочной бензиновой установки для получения из «жирного» газа высокооктанового бензина, сухого отбензиненного газа, автопропана и пропан-бутановой смеси, широкой фракции легких углеводородов.

На рис. 1.2 приведен пример трансформации концепции ИП от традиционно коммерческого к экологически обеспеченному, т.е. подготовленному с учетом экологических требований, направленному, в том числе, на минимизацию техногенного воздействия на окружающую среду. Цель реализации ИП должна включать описание (характеристику) конечного продукта и конечный экологический эффект, который может быть получен с помощью осуществления проекта (образец 2).

Образец 2

Целями реализации ИП «Улучшение экологической обстановки в г. Волгограде путем значительного уменьшения вредных выбросов в атмосферу химических предприятий «Пласткард» и «Волгограднефтепереработка» (г. Волгоград) являются:

·       расширение производства и ассортимента конечного продукта - поливинилхлорида - с 60 тыс. т/год до 80 тыс. т/год;

·       ликвидация процесса образования кубовых остатков на стадии ректификации дихлорэтана в объеме 3 тыс. т/год;

·       ликвидация выбросов продуктов сгорания «жирного» газа на факеле Волгоградского нефтеперерабатывающего завода в объеме 30 тыс. т/год;

·       ликвидация выбросов горючего газа от стадии пиролиза на АО «Пласткард» в объеме 35 тыс. т/год.

Предпроектные исследования проводятся по нескольким направлениям:

·       место размещения (поиск или оценка территории) объектов инвестиционной деятельности с учетом технологических, географических и социальных факторов;

·       выбор и обоснование технологий, оборудования, объемов строительства и т.д.;

·       материальные затраты (потребности в сырье, вспомогательных материалах и энергоносителях);

·       оценка воздействия намечаемой деятельности на окружающую среду.

На основании информации, полученной на стадии предпроектных исследований, подготавливается Обоснование ИП. В самом общем случае под Обоснованием ИП понимается документ, содержащий всю информацию о проекте, достаточную для принятия решения о его финансировании и реализации. Структура Обоснования ИП выглядит следующим образом*:

·       характеристика предприятия-заявителя (инициатора ИП) и его финансового состояния;

·       технологические аспекты ИП;

·       оценка воздействия реализации ИП на окружающую среду;

·       программа реализации ИП;

·       экономические характеристики ИП;

·       финансовые аспекты ИП.

* Требования к подготовке Обоснования ИП более подробно рассматриваются во Временном руководстве по оперативной деятельности Российской программы организации инвестиций в оздоровление окружающей среды, М, 1997.

Категория достаточности информации включает в себя также:

·       все необходимые согласования в органах государственной власти, в том числе наличие положительного заключения государственной экологической экспертизы на Обоснование ИП;

·       оценку форм и условий финансирования ИП, выполняемую инвестором проекта, с обязательной экологической оценкой.

Рис. 1.2.

Последнее условие - ЭО проекта - имеет важное значение для принятия решения о состоятельности ИП. Далее будут подробно рассмотрены вопросы подготовки исходных данных, процедуры и методы обработки и анализа имеющейся информации, а также интерпретация результатов, полученных в ходе ЭО.

1.2. Проектный цикл

Выявление ИП, отбор, подготовка, оценка, переговоры, согласование в органах государственной власти, реализация, наблюдение и оценка исполнения условий реализации составляют проектный цикл, который, с отдельными вариациями, един для всех проектов. В тоже время, инициатор имеет свою процедуру оценки проекта и принятия решения о его финансировании. Соотношение стадий проектного и инвестиционного циклов представлено в табл. 1.1.

Таблица 1.1

СТАДИИ РАЗВИТИЯ ИНВЕСТИЦИОННОГО ПРОЕКТА

Стадии инвестиционного цикла

Стадии проектного цикла

Прединвестиционная

Выявление/Отбор ИП

Подготовка ИП

Оценка ИП

Переговоры

Инвестиционная

Реализация ИП

Эксплуатационная

Анализ результатов реализации ИП

По существу речь идет о проектно-инвестиционном цикле, на каждом этапе которого инициатор и инвестор имеют собственные процедуры подготовки и оценки проекта, позволяющие избежать возможных рисков его реализации (табл. 1.2).

Основная задача инициатора ИП в рамках проектно-инвестиционного цикла заключается в формировании и реализации ИП. Для этого инициатор: формулирует концепцию проекта, подготавливает его в соответствии с требованиями органов власти и инвестора, согласовывает в соответствующих органах государственной власти, осуществляет рабочее проектирование, закупки оборудования и строительство намеченных объектов, производит продукцию, осуществляет экологический мониторинг.

Задача инвестора в проектно-инвестиционном цикле заключается в оценке ИП с точки зрения целесообразности (или нецелесообразности) осуществления инвестиций. Для этого инвестор проводит отбор и оценку ИП, ведет переговоры и оформляет юридические документы, осуществляет контроль за выполнением условий реализации ИП. Каждая стадия проектного цикла переходит в следующую, а прошлые стадии, в свою очередь, порождают новые проектные подходы и идеи и ведут к выявлению новых проектов, производя самовозобновление цикла.

Рассмотрим подробно задачи, решаемые инициатором и инвестором ИП на каждой стадии проектно-инвестиционного цикла.

Таблица 1.2

ЗАДАЧИ ИНИЦИАТОРА И ИНВЕСТОРА В ПРОЕКТНО-ИНВЕСТИЦИОННОМ ЦИКЛЕ

Стадии развития ИП

ИНИЦИАТОР

ИНВЕСТОР

Прединвестиционная

1. Подготовка проектного предложения и оформление заявки на финансирование ИП

1. Скрининг проектного предложения

2. Подготовка Обоснования ИП/Проведение ОВОС

2. Оценка ИП

3. Согласование ИП в органах государственной власти/ГЭЭ

3. Переговоры

4. Оформление юридических документов

4. Оформление юридических документов

Инвестиционная

5. Рабочее проектирование

5. Оплата счетов

6. Закупка оборудования и строительство

Эксплуатационная

7. Производство продукции

6. Контроль за правильностью выполнения, условий инвестирования

1.2.1. Отбор инвестиционных проектов

На первой стадии проектного цикла выявляют ИП, имеющие высокий приоритет, кажущиеся стоящими поддержки и представляющие интерес для всех сторон - инициатора, инвестора и органов государственной власти*. При этом желательно, чтобы отобранные проекты вписывались и поддерживали согласованную стратегию социально-экономического развития данного региона, соответствовали отраслевым целям. Эти проекты должны отвечать критериям выполнимости, т.е. должны быть найдены такие технические и организационные решения, которые были бы соразмерны с ожидаемыми выгодами. Единственным требованием к ИП на стадии отбора является соответствие неким стандартам.

* Далее - органы власти

Выявленные ИП включаются в программу кредитования, которая составляет базу для будущей работы любого инвестора, даже если в этой позиции объединены «инициатор-инвестор». Программы кредитования используются для программирования и составления бюджета операций инвестора и для обеспечения наличия ресурсов, необходимых для проведения каждого проекта через последовательные стадии проектного цикла.

1.2.2. Подготовка инвестиционных проектов

После признания ИП пригодным для дальнейшего рассмотрения и изучения начинается длительный период (обычно один или два года) тесного сотрудничества между инвестором и инициатором при подготовке обосновывающей документации. Трудно дать схематизированное описание данной стадии подготовки ИП из-за множества переменных: природа проекта, цель и концепция, опыт и способности инициатора, доступные в настоящее время сведения (в том числе экологического характера), источники и возможности финансирования, а также характер отношений между инвестором, инициатором, органами власти и другими донорами, которые могут быть вовлечены в проект. Тем не менее можно выделить основные этапы подготовки ИП:

·       подготовка проектного предложения;

·       проведение ОВОС и подготовка Обоснования ИП;

·       рабочее проектирование.

На этапе подготовки Обоснования ИП осуществляются все процедуры обязательных согласований по ИП и получение заключения государственной экологической экспертизы. Формальная ответственность за подготовку Обоснования ИП ложится на инициатора. Однако опыт показал, что инвестор также должен играть активную роль в обеспечении достаточного потока хорошо подготовленных ИП. Эта роль имеет множество аспектов, например, создание у инициатора уверенности, что он понимает требования и стандарты различных инвесторов, помощь в получении информации, характеризующей эти требования и стандарты и т.д.*

* Финансовая и техническая помощь инициатора в подготовке Обоснования ИП может быть расширена разными способами. Так, инвестор может предоставить специальные займы для технической помощи или инженерного проектирования, делать авансы из Программ подготовки проектов, возмещать инициатору затраты на выполненные ранее подготовительные работы в рассматриваемом займе и т.д.

Подготовка Обоснования ИП должна охватывать весь спектр экологических, технических, организационных, экономических и финансовых вопросов для достижения целей ИП. Например, проект строительства нового горнодобывающего предприятия, предусматривающий переселение населения с территории земельного отвода, может потребовать исследований, основанных на данных дистанционного зондирования, чтобы установить (1) территории, пригодные для переселения населения, в т.ч. возделывания земли, (2) коридоры транспортирования и состав населения, живущего в области, предложенной для переселения и т.п. Исследования на новых землях должны сопровождаться более детальным анализом почв и водных ресурсов, экономическим и социологическим обследованием переселяемого населения, чтобы предложить соответствующие формы занятости, систему маркетинга, руководство проектом и другие организационные меры.

Ключевой элемент Обоснования ИП - выявление и сравнение технических и организационных альтернатив для достижения целей его реализации. Речь в данном случае идет не о поиске наиболее продвинутых технологических решений (что само по себе необходимо), а об анализе максимально соответствующих данному этапу социально-экономического развития территории и существующей на ней экологической обстановке. Изучение альтернатив, их сравнение и обоснование наилучшей проводится при выполнении ОВОС. Подготовка Обоснования ИП требует исследования его выполнимости, при этом выявляются и готовятся предварительные проекты технических и организационных альтернатив, сравниваются затраты и выгоды, детально изучаются все привлекательные альтернативы, пока не будет выработано удовлетворяющее всех решение.

Все это требует времени, но для заинтересованных сторон время, затраченное на достижение лучшего организационного и технического решения, на предупреждение возникновения экологических и других проблем, обычно многократно окупается.

1.2.3. Оценка инвестиционных проектов

Когда ИП приобретает окончательную форму и исследования близятся к завершению (т.е. подготовлено и согласовано Обоснование ИП), он передается инвестору для оценки. Оценка - наиболее известная стадия проектно-инвестиционного цикла, отчасти потому, что это - кульминация всех подготовительных работ по проекту, всесторонний обзор всех его аспектов и основа для принятия решения о реализации и окончательной оценки его исполнения. Оценка ИП - исключительная ответственность инвестора. Она охватывает пять главных аспектов проекта - технический, организационный, экономический, финансовый, экологический.

Техническая оценка. ИП должен быть надежным, разработанным в соответствии с принятыми технологическими и иными стандартами. Инвестор рассматривает альтернативы технических решений, оценивает предложенные решения и ожидаемые результаты. Более конкретно при технической оценке ИП рассматриваются:

·       предлагаемая технология;

·       типы оборудования или процессов и их соответствие местным условиям;

·       предлагаемый подход для предоставления услуг;

·       реальность планов реализации ИП;

·       планировка и местоположение объектов инвестиционной деятельности;

·       вероятность достижения ожидаемых уровней производства.

Важнейшая часть технической оценки - рассмотрение предложенных методов закупок, с тем чтобы удостовериться в выполнении требований инвестора. Изучаются процедуры получения инженерных, архитектурных или других услуг. Кроме того, рассматривается оценка эксплуатационных затрат предприятий, услуг и пригодность необходимого сырья или материалов. Исследование потенциальных воздействий выбранной технологии на окружающую среду, а также предлагаемые меры по охране окружающей среды должно показать, что любые неблагоприятные воздействия будут контролироваться в рамках данной технологии (образец 3).

Образец 3

Краткое содержание отчета по технической оценке Инвестиционного проекта

На основе Обоснования ИП рассматриваются:

·       альтернативы по технологическим, размещенческим, инженерным и иным аспектам ИП;

·       характеристика и оценка основных технологических процессов и уровня их апробации;

·       меры по предотвращению неблагоприятных воздействий на окружающую среду по выбранной технологической альтернативе ИП;

·       технические, экологические и потребительские характеристики проектного продукта;

·       система контроля (мониторинга) за технологическими процессами, создаваемыми в результате реализации ИП.

Организационная оценка. По современной экономической терминологии «создание эффективно действующих управленческих структур» - одна из наиболее важных целей реализации любого инвестиционного плана или программы. Это означает, что передача финансовых ресурсов и строительство сооружений, сколь угодно ценных самих по себе, является, в конечном счете, менее важной задачей, чем создание надежной и жизнеспособной организационной структуры, включающей не только непосредственно инициатора намечаемой деятельности, но и инвестора, общественности, органов власти и иные заинтересованные стороны. Опыт показывает, что недостаточное внимание к организационным аспектам ИП приводит к проблемам уже в ходе его реализации.

При оценке организационных аспектов ИП рассматриваются:

·       правовые аспекты заявителя;

·       адекватность организационной схемы ИП целям его реализации;

·       условия участия в проекте всех заинтересованных сторон;

·       эффективность использования местных возможностей и инициатив и др.

Создание соответствующей организационной структуры, возможно, наиболее трудный из всех аспектов проекта. На рис. 1.3 показана организационная схема ИП «Очистка рек северо-западной части Вологодской области от затонувшей древесины с ее последующей переработкой» как один из примеров сложности организационной структуры конкретного ИП.

Экономическая оценка. Через анализ соотношения прибыль/цена различных альтернатив ИП может быть отобран наиболее полезный приемлемый как для целей социально-экономического развития территории, так и для достижения целей инициатор/инвестора. Такой анализ обычно делается последовательными этапами в ходе подготовки ИП, но оценка - ответственность инвестора. В ходе экономической оценки проект изучается в отраслевой обстановке. Рассматриваются инвестиционная программа для отрасли, сильные и слабые стороны государственных и частных инвесторов, а также ключевые аспекты государственной политики в соответствующем секторе экономике. Так, экономическая оценка ИП по переработке медьсодержащих отходов включает рассмотрение всей отрасли по добыче, переработке меди и ее (отрасли) роль в экономическом развитии страны. При экономической оценке такого ИП исследуются соотношения с прямыми способами добычи и различные способы обогащения. Изучаются стратегия развития данной отрасли и рекомендуемые изменения, в частности в нормативной практике и т.д.

Так как оценки будущих затрат и доходов содержат существенные допуски на ошибки, при экономической оценке ИП всегда выполняется анализ чувствительности дохода от проекта к изменениям в некоторых из ключевых предположений. В случаях большой неопределенности проводится также анализ вероятности риска. Оптимальные сроки инвестиций проверяются относительно прибыли в первые годы реализации проекта. Как качественный, так и количественный экономический анализ всегда стремится к оценке вклада проекта в социально-экономическое развитие; это остается основным критерием для отбора ИП для финансирования (образец 4).

Образец 4

Краткое содержание отчета по результатам экономической оценки ИП «Организация малоотходного производства биогранул с утилизацией короотвалов целлюлозно-бумажной и деревоперерабатывающей промышленности» (г. Калининград)

1. Оценка инвестиционных затрат по инвестиционному проекту:

·       капитальные затраты;

·       инвестиционные затраты некапитального характера;

·       затраты на создание оборотного капитала.

2. План производства и продаж проектной продукции.

3. Оценка текущих затрат на выпуск продукции.

4. Налоги.

5. Оценка коммерческой эффективности инвестиционного проекта.

6. Анализ чувствительности проекта.

7. Народнохозяйственная и бюджетная эффективность проекта.

Финансовая оценка. Проведение финансовой оценки ИП имеет несколько целей. Одна из них - обеспечить наличие достаточных средств для покрытия расходов на осуществление ИП. Более привлекательными являются проекты, в которых инвестор не предоставляет инвестиций на все проектные затраты, а ожидает от инициатора или иных участников покрытия некоторых (или всех) местных затрат. Кроме того, такие инвесторы как МБРР, ЕБРР, Европейский фонд развития, региональные банки развития, двусторонние агентства помощи и возрастающее число коммерческих банков, все чаще отдают предпочтение проектам совместного финансирования. Поэтому важным аспектом финансовой оценки является разработка плана финансирования, предусматривающего наличие средств на разных этапов реализации ИП.

Финансовая оценка включает также рассмотрение финансовой жизнеспособности заявителя, т.е. способен ли он:

·       покрыть все финансовые обязательства, в том числе оплатить долг инвестору;

·     выделить достаточно средств из внутренних источников, чтобы обеспечить разумную рентабельность инвестиций и сделать достаточный вклад в будущие основные и оборотные средства?


Рис. 1.3. Организационная схема реализации инвестиционного проекта «Очистка рек Северо-Западной части области от затонувшей древесины с ее последующей переработкой в клееные мебельные щиты и оконные».


Финансы предприятия тщательно изучаются через балансовые отчеты, результаты финансовой деятельности и потоки денежных средств. Там, где система учета не соответствует принятой, может быть установлена новая. Дополнительные показатели финансовой надежности заявителя могут включать соответствующие показатели ликвидности или ограничения дополнительного долгосрочного заимствования. При проведении финансовой оценки рассматривается также способность покрытия инвестиций и эксплуатационных затрат участниками проекта (образец 5).

Экологическая оценка. ЭО проводится с целью подтверждения экологической обеспеченности ИП и соответствие его требованиям российского природоохранительного законодательства. Экологическая оценка выполняется не только на основании информации, представленной в Обосновании ИП, но, прежде всего, по результатам ОВОС. Проведение экологической оценки требует посещения предприятия-заявителя, знакомства с территорией размещения объектов инвестиционной деятельности.

Образец 5

Краткое содержание отчета по финансовой оценке ИП

1. Оценка предполагаемого плана финансирования ИП и его соответствия требованиям инвестора.

2. Оценка величины собственных затрат предприятия на реализацию проекта и источников их финансирования.

3. Предполагаемые условия предоставления кредита.

4. Оценка предлагаемых способов обеспечения выполнения платежных обязательств по кредиту.

Для действующих предприятий при экологической оценке немаловажное значение имеет информация о:

·       роли предприятия в формировании экологической ситуации на территории (в районе, городе и т.д.);

·       взаимоотношениях инициатора с органами власти, и прежде всего природоохранными;

·       вероятности получения заявителем необходимых согласований по ИП (инфраструктурное обеспечение);

·       наличии у заявителя технических средств, достаточных для проведения производственного экологического мониторинга.

При проведении ЭО рассматривается эффективность ИП, как соотношение объемов (размеров) ликвидируемого неблагоприятного воздействия на окружающую среду (от действующего предприятия) и воздействия, которое останется или будет привнесено в результате реализации ИП (образец 6).

Образец 6

Краткое содержание отчета по экологической оценке ИП

1. Оценка экологической ситуации на территории реализации ИП.

2. Влияние предприятия-заявителя на окружающую среду. Природоохранные платежи.

3. Экологические требования законодательства, распространяющиеся на реализацию ИП.

4. Оценка уровня воздействия на окружающую среду реализации альтернатив технологических решений, рассматриваемых на стадии подготовки Обоснования ИП.

5. Оценка полноты выявленных источников воздействия на окружающую среду объектов инвестиционной деятельности.

6. Экологическая эффективность реализации ИП.

7. Ожидаемые экологические и связанные с ними социальные, экономические и другие последствия осуществления ИП.

8. Сокращение платежей за загрязнение окружающей среды.

9. Оценка программы производственного контроля за уровнем воздействия на окружающую среду.

10. Оценка и согласование Перечня экологических условий для выработки решений по ИП при проектировании, строительстве и эксплуатации объекта инвестиционной деятельности.

Если в ИП планируется полностью ликвидировать существующий источник неблагоприятного воздействия на окружающую среду, однако при этом будут созданы один или несколько новых источников, необходимо представить в ИП информацию о мероприятиях, направленных на уменьшение этого воздействия, программе мониторинга и т.д. Совместно с инициатором инвестор рассматривает и согласовывает Перечень экологических условий реализации ИП, который затем будет включен в юридические документы и станут предметом контроля на протяжении всего жизненного цикла проекта.

Резюме. По результатам проведенных оценок ИП инвестор готовит Доклад по результатам детальной оценки ИП, который отражает содержание ИП и рекомендует сроки и условия его реализации. В связи с непосредственным участием инвестора в выявлении и подготовке ИП, его оценка редко кончается отклонением проекта, но он может быть сильно изменен в ходе детальной оценки.

1.2.4. Переговоры, представление инвестиционного проекта инвестору

Переговоры - этап, на котором инвестор и инициатор пытаются достигнуть соглашения о мерах, необходимых для обеспечения реализации ИП. Эти соглашения затем преобразуются в юридические обязательства, вносятся в документы о финансовой поддержке проекта (Договор субзайма, Соглашение о реализации ИП). Юридические документы, которые будут согласованы в ходе переговоров, включают:

·       общие цели реализации ИП;

·       координацию действий различных участников ИП;

·       экологические условия реализации ИП.

Составление и обсуждение юридических документов - существенная часть процесса достижения договоренностей между инициатором и инвестором, органами государственной власти по целям реализации ИП, по конкретным действиям и детальному календарному плану его реализации.

Переговоры - это процесс требований и уступок обеих участвующих сторон. Инвестор должен учиться приспосабливать общую инвестиционную стратегию к тому, что может быть выполнено на предприятии в конкретной обстановке подготовки и реализации ИП.

После переговоров Оценочный доклад, а также проекты юридических документов по ИП представляются инвестору. Если он одобряет их, юридические документы подписываются. Начинается этап реализации ИП.

1.2.5. Реализация инвестиционного проекта и наблюдение за ходом реализации

Следующий этап в проектного цикла - его фактическая реализация в ходе строительства объектов инвестиционной деятельности и их последующей эксплуатации. Реализация ИП является ответственностью инициатора и сопровождается любой согласованной с инвестором помощью, например организацией дополнительных исследований, обучением персонала, и т.д.

Задача инвестора на этой стадии проектного цикла - контролировать выполнение инициатором условий реализации ИП (наблюдение за проектом). Все ИП сталкиваются с различными проблемами в процессе реализации. Как правило, часть из них невозможно предсказать на более ранних стадиях подготовки ИП. Проблемы могут быть обусловлены как самим процессом развития проекта, согласования роли различных его участников, изменением экономической и политической ситуации, сменой руководства проектом (или предприятия-заявителя), так и более конкретными причинами - отработкой технологической схемы, сбои при пуско-наладочных работах и т.д.

Например, ИП, направленный на переработку медьсодержащих отвалов горно-обогатительного комбината, имеющий хороший экологический эффект, может стать экономически неэффективным из-за падения цен на медь, роста тарифов на электроэнергию, транспортные перевозки. Если эти изменения происходят после вступления финансовых документов в силу, реализация проект откладывается. Адекватное наблюдение за проектом должно способствовать своевременному выявлению возникающих проблем и выработке предложений по их устранению. Исходя из вышесказанного, можно сделать вывод, что цели развития проекта остаются постоянными, а путь реализации часто отличается от того, который был изначально запланирован. Наблюдение за ходом реализации ИП выполняется различными способами:

·       подготовка и представление инвестору отчетов по всем аспектам ИП в заранее оговоренные сроки;

·       наблюдательные миссии на предприятие-заявитель;

·       проведение контрольных измерений, особенно по вопросам достижения экологических эффектов и др.

В ходе переговоров вырабатывается соглашение по графику предоставления отчетов о достигнутых результатах в ходе реализации ИП. Эти отчеты должны содержать информацию о фактическом выполнении проекта, произведенных затратах, достигнутых показателях улучшения состояния окружающей среды.

Отчеты о результатах реализации ИП рассматриваются инвестором. Возникающие проблемы реализации ИП решаются путем переговоров или в ходе миссий. Важным элементом наблюдений за ходом реализации ИП является соблюдение правил закупок товаров и услуг, финансируемых за счет инвестора. Закупки осуществляются в соответствии с руководящими принципами, включенными в каждый финансовый договор и предназначенными для обеспечения того, чтобы необходимые товары и работы были предоставлены наиболее эффективным и экономичным способом.

1.2.6. Оценка исполнения инвестиционного проекта

Поскольку наблюдение за ходом реализации ИП - это также процесс изучения проект через опыт, то особый интерес вызывает тот период в жизни проекта, когда строятся здания и сооружения, устанавливается закупленное оборудование, происходит его отладка и пуско-наладочные работы. В данный период наблюдения за реализацией ИП, как правило, фокусируется на проблемах текущего момента. Как только привлеченные средства полностью израсходованы, уровень наблюдения за дальнейшей эксплуатацией объектов инвестиционной деятельности резко снижается. Поэтому большое значение имеет оценка результатов реализации ИП на момент начала эксплуатации оборудования по всей технологической схеме

Оценка результатов реализации ИП проводится инициатором, инвестором. Отчет может представляться в органы государственной власти, иным заинтересованным участникам с целью тиражирования проекта, его рекламы и т.д.

1.3. Критерии оценки инвестиционного проекта

Рассмотрев проектно-инвестиционный цикл, отметим наиболее информативную его стадию - стадию детальной оценки ИП, суть которой заключается в предоставлении полной и достоверной информации о проекте в виде, позволяющем лицу, принимающему решение о финансировании проекта, сделать вывод о целесообразности (или нецелесообразности) осуществления инвестиций. Не может быть хорош проект, если результаты его оценки не удовлетворяют тем или иным требованиям инвестора. Значимость результатов детальной оценки в равной степени зависит от полноты и достоверности исходных данных, а также соответствия ИП критериям оценки.

Каковы же общие критерии оценки коммерчески привлекательных и экологически обеспеченных инвестиционных проектов? В самом общем виде можно отметить следующие критерии:

·       финансовая состоятельность инициатора (предприятия-заявителя);

·       эффективность инвестиций;

·       экологическая эффективность.

В настоящее время оценка экологической эффективности ИП представляет наибольшую сложность для инвестора. Провести ЭО и выявить соответствие проекта экологическим требованиям российского законодательства можно только в том случае, если его подготовка сопровождалась проведением ОВОС. Информация, полученная при проведении ОВОС, является ключевой при подготовке Обоснования ИП и принятии потенциальным инвестором решения об участии в проекте.

Прежде чем приступить к описанию формализованных методов экологической оценки ИП, следует подчеркнуть чрезвычайную значимость учета всего комплекса проблем, сопутствующих осуществлению ИП. К числу таких проблем относятся: степень соответствия ИП общей стратегии развития предприятия, наличие квалифицированной и работоспособной «управленческой команды», готовность инициатора открыто обсуждать финансовые вопросы, поддержка предприятия органами власти, включение ИП в целевые природоохранные программы или программы социально-экономического развития и т.д.

ГЛАВА 2. ЭКОЛОГИЧЕСКАЯ ОЦЕНКА ИНВЕСТИЦИОННЫХ ПРОЕКТОВ

2.1. Цель и задачи проведения экологической оценки

По мере того, как основные приоритеты экологической стратегии России меняются с природоохранных на предупреждающие, многие финансовые институты включают процедуры ЭО проектов в процесс выработки решений, уделяя при этом особое внимание:

·       выявлению экологических проблем на ранних стадиях рассмотрения проектов;

·       включению в проекты мероприятий, направленных на улучшение качества окружающей среды;

·       разработке мероприятий по предотвращению, уменьшению и компенсации экологического ущерба и риска.

Цель проведения ЭО заключается в сборе, обработке и представлении всей информации об ИП в виде, позволяющем инвестору сделать вывод о том, что рассматриваемые варианты развития являются экологически приемлемыми и обеспечивают устойчивое состояние окружающей среды, а любые неблагоприятные воздействия на окружающую среду были своевременно выявлены и учтены. ЭО должна гарантировать, что реализация ИП не приведет к неблагоприятным экологическим и связанным с ними социальным и экономическим последствиям.

ЭО проводится инвестором на основании информации, представляемой инициатором, начиная от проектного предложения с заявкой на кредит до оценки качества ИП после уплаты последней части кредита или после завершения проекта. ЭО может проводиться в полном объеме, в более ограниченном масштабе либо вообще заменяться краткой справкой, в зависимости от результатов классификации проектов. Нет твердо установленного перечня проблем, которые подлежат рассмотрению в каждом конкретном случае проведения ЭО. Такой перечень определяется инвестором по результатам классификации проектов и изучения экологической ситуации на территории реализации проекта.

Проведение ЭО в полном объеме подразумевает решение следующих задач:

·       классификация проектов по степени воздействия на окружающую среду;

·       согласование Технического задания (ТЗ) на проведение ОВОС;

·       контроль за ходом выполнения ОВОС;

·       контроль за учетом рекомендаций ОВОС в подготавливаемых решениях по проекту;

·       экологическая экспертиза обосновывающей документации;

·       согласование экологических условий реализации проекта;

·       контроль за выполнением экологических условий на стадии реализации проекта.

ЭО позволяет инициатору улучшать экологические аспекты ИП при его подготовке:

·       своевременно выявлять и решать проблемы экологического характера;

·       уменьшать количество обязательных экологических условий, включаемых в финансовый договор, поскольку соответствующие меры могут быть приняты заранее либо уточнены при разработке ИП;

·       избегать дополнительных затрат и задержек из-за внезапного появления экологических или связанных с ними социальных и экономических проблем.

Таким образом, ЭО - гибкий процесс, рассчитанный на то, чтобы методы ее проведения соответствовали целям как инициатора, так и инвестора. ЭО создает возможности для координации действий конкретного инициатора проекта с мероприятиями, выполняемыми в рамках государственной экологической политики, действиями органов местного самоуправления, направленными на улучшение состояния окружающей среды, с отраслевыми природоохранными планами. ЭО сопровождает все стадии проектно-инвестиционного цикла (табл. 2.1).

Таблица 2.1

РОЛЬ И МЕСТО ЭКОЛОГИЧЕСКОЙ ОЦЕНКИ В СТРУКТУРЕ ПРОЕКТНОГО ЦИКЛА

Процедуры проектно-инвестиционного цикла

Процедуры ЭО

Содержание процедуры ЭО

Отбор ИП

Экологический скрининг

1. Классификация ИП

2. Установление соответствия ИП экологическим критериям

3. Определение приоритетности ИП

4. Подготовка Меморандума об экологическом скрининге

Подготовка ИП

Первичный экологический анализ

5. Подготовка Доклада о первичном экологическом анализе

Оценка ИП

Детальная ЭО и выработка экологических условий реализации ИП

6. Отчет о детальной ЭО

Переговоры

Согласование проекта Перечня экологических условий

7. Включение Перечня экологических условий в финансовый договор

Реализация и наблюдение за ходом реализации ИП

Экологический контроль за ходом реализации ИП

8. Отчетность по результатам экологического контроля за ходом реализации ИП

Оценка выполнения ИП

Экологический анализ результатов выполнения ИП

10. Отчет по результатам выполнения ИП

Процесс проведения ЭО начинается с классификации ИП и их отбора для финансирования. Определение круга анализируемых данных и проблем и подготовка к ЭО ведутся одновременно с подготовкой ТЗ на проведение ОВОС, выполнением ОВОС и подготовкой Обоснования ИП и являются неотъемлемой частью этих мероприятий.

Окончательные результаты ЭО на всех стадиях проектного цикла представляются инвестору и инициатору для совместного обсуждения выявленных проблем экологического характера и выработки единых подходов для их решения. Перед принятием финансового решения инициатор обсуждает и согласовывает с инвестором экологические условия реализации ИП, которые будут включены в финансовый договор. Результаты ЭО должны быть достаточными для того, чтобы принять решение о его финансировании.

Контроль за реализацией ИП включает проверку соблюдения экологических условий, выработанных в ходе его подготовки. В отчете о завершении проекта должна содержаться оценка как фактических воздействий объектов инвестиционной деятельности на окружающую среду, так и эффективности мероприятий по предупреждению или уменьшению неблагоприятного воздействия на окружающую среду.

2.2. Экологические критерии реализации инвестиционных проектов

На первый взгляд может показаться, что нет необходимости в формировании специальных экологических критериев для оценки и отбора ИП, однако в действительности существуют три принципиальных соображения, которые требуют их выделения из общих критериев приемлемости проектов:

·       первое - проект, направленный на улучшение состояния окружающей среды и ликвидацию существующего загрязнения, может вызвать значительные вторичные воздействия, последствия которых окажутся неприемлемыми для населения;

·       второе - проект может затрагивать территории с особым режимом природопользования (особо охраняемые природные территории, зоны чрезвычайной экологической ситуации или экологического бедствия), что создаст трудности с его реализацией;

·       третье - оценка чистой экологической выгоды (рассчитанной в экономических показателях), образующейся в результате реализации ИП, может показать экономическую неэффективность проекта.

Экологические критерии оценки любого ИП сформулированы на основе принципов государственной экологической политики:

Критерий первый - улучшение экологической ситуации на территории реализации ИП, исходя из международных обязательств Российской Федерации и экологических приоритетов региона.

Критерий второй - суммарный положительный эффект от реализации ИП.

Критерий третий - использование технологий, методов и продукции, нашедших применение в мировой практике.

ИП считается приемлемым для реализации, если:

·       в результате реализации ИП планируется достичь сокращения (ликвидации) содержания загрязняющих веществ (вещества) в различных компонентах природной среды (воде, воздухе, почвах), улучшения состояния почв и сельскохозяйственных угодий, восстановления нарушенных земель и т.д.;

·       воздействие, оказываемое объектом инвестиционной деятельности, не приведет к возникновению дополнительных неблагоприятных эффектов: увеличению или появлению новых видов неблагоприятного воздействия, суммации или синергизму загрязняющих веществ, дополнительному изъятию земельных ресурсов, использованию новых видов природных ресурсов и т.д.;

·       в ИП будут применяться новые, современные технологии, апробированные в промышленных масштабах.

Для оценки соответствия ИП экологическим критериям анализируется экологическая ситуация на территории реализации ИП, «вклад» предприятия-заявителя в состояние окружающей среды, территориальные программы развития и наличие в них проблематики, связанной с конкретным проектом. Особое внимание уделяется вероятности улучшения (ухудшения) существующей экологической ситуации, появления новых видов и источников воздействия при реализации ИП, их потенциальной «опасности» для окружающей среды, а также социальным последствиям реализации проекта. Третий критерий связан с оценкой технологий, предлагаемых в ИП и выбранных с учетом всех альтернатив (размещенческих, инженерных, технологических).

2.3. Критерий приоритетности инвестиционных проектов

Ответ на вопрос, чем привлекателен тот или иной ИП, может быть дан только в самой общей форме. Действительно, невозможно свести все множество факторов и сочетаний различных аспектов проекта к одному лишь соответствию трем экологическим критериям. Подобный подход будет тем более неверным, чем больше «внешнее окружение» проекта характеризуется ухудшением экологической ситуации, несовершенством законодательной и информационной базы, неразвитостью методологии ОВОС и организации инвестиций. В таких условиях необходимо ориентироваться еще на один критерий экологической привлекательности ИП - критерий приоритетности. Многолетний опыт попыток организации экологически чистого производства показывает, что приоритетность ИП зависит от решения следующих экологических проблем:

·       ликвидации источника воздействия на окружающую среду;

·       предотвращения появления нового источника воздействия на окружающую среду;

·       сокращения объемов воздействия на окружающую среду;

·       централизации источников воздействия на окружающую среду;

·       утилизации отходов производства и потребления.

В зависимости от намечаемых в ИП решений по изменению экологической ситуации на территории реализации ИП, масштаба и вида предотвращаемого воздействия на окружающую среду, а также объектов, подвергающихся воздействию в результате текущей хозяйственной деятельности (до реализации ИП), устанавливается приоритетность ИП для любого инвестора (табл. 2.2).

В следующих разделах Методического пособия будут рассмотрены процедуры, позволяющие отбирать и оценивать ИП, исходя из указанных критериев. Ценность результатов, полученных при проведении ЭО, в равной степени зависит от полноты и достоверности исходных данных, использованных при подготовке ИП. Следует отметить, что ЭО, как процедура проектного цикла, основана на специальной методологии проведения. Значительную роль в обеспечении адекватной интерпретации результатов ЭО играют также опыт и квалификация экспертов или консультантов, привлекаемых в необходимых случаях.

Таблица 2.2

ПОКАЗАТЕЛИ ПРИОРИТЕТНОСТИ ИНВЕСТИЦИОННЫХ ПРОЕКТОВ

Критерии Приоритетности

Градация оценок

Масштаб воздействия на окружающую среду

Национальный: охватывает экономические регионы (Урал, Центр и ар.) или территорию субъекта РФ

Региональный: крупный город, регион (например, г. Череповец, европейский регион, Северо-Запад, низовье Волги, Средний Урал и т.д.)

Местный: район, село, муниципалитет

Локальный: промышленная зона предприятия

Объект воздействия

Безопасность населения: многолетнее загрязнение окружающей среды, вызывающее статистически зарегистрированные показатели ухудшения состояния здоровья населения, угроза жизнедеятельности

Здоровье населения: загрязнение окружающей среды, в результате которого возможно ухудшение состояния здоровья населения

Отдельные природные компоненты: водные объекты, атмосферный воздух, почвы, леса, биота и др.

Природные ресурсы: полезные ископаемые, подземные и поверхностные воды, растительный и животный мир

Экологическая ситуация на территории строительства объекта

Крайне неблагоприятная: состояние природной среды по данным многолетних наблюдений оценивается природоохранными органами как чрезвычайное

Неблагоприятная: показатели состояния природной среды или ее отдельных компонентов многократно превышают предельно допустимые величины

В целом благоприятная, но существуют отдельные источники загрязнения

Вид предотвращаемого Воздействия на окружающую среду

Загрязнение поверхностных вод

Загрязнение подземных вод

Загрязнение атмосферного воздуха

Загрязнение опасными промышленными отходами

Загрязнение почв

Шум, вибрация, запахи

Суммарный балл

 

Приоритет ИП

 

2.4. Организация работ по оценке инвестиционного проекта

2.4.1. Этапность выполнения работ

Общий порядок работ по ЭО ИП (этапность работ) вне зависимости от масштаба и сложности проекта, его отраслевой принадлежности предусматривает последовательное выполнение следующих этапов:

·       установление соответствия ИП экологическим требованиям законодательства;

·       определение необходимости получения дополнительной «экологической» информации по проекту, выработка основных требований к составу такой информации;

·       интерпретация полученных результатов в ходе детальной оценки ИП;

·       формирование экологических условий для проектирования и реализации ИП.

Для оценки большого числа проектов необходима четкая организация работы в рамках ЭО. Это предполагает определенную унификацию подходов к сбору и анализу первичной информации, а также единство методик, используемых для получения и интерпретации всех данных по ИП. Подготовка и обработка полученной информации занимает до 90 % трудозатрат независимо от масштаба и сложности ИП. Поэтому большое значение для облегчения процесса подготовки ИП для финансирования играет используемая система документации и точность представляемой информации.

2.4.2. Интегрированная система документации

Необходимость использования стандартных подходов к подготовке и проведению технико-экономических исследований вызвала к жизни концепцию так называемой интегрированной системы документации («integrated documentation system»), успешно применяемой при оценке инвестиций и представленной набором табличных форм и схем. В соответствии с методологией ЭО ИП интегрированная система «экологической» документации должна отвечать следующим требованиям:

·       единый информационный стандарт (формат);

·       полнота (информативность);

·       взаимосвязь;

·       универсальность.

Единый стандарт (формат) представления информации не предполагает каких-либо жестких требований, предъявляемых к структуре форматов и табличных форм. Смысл данного принципа заключается в использовании при подготовке исходной информации единых временного и метрического масштабов, балльной системы оценок, обеспечивающих возможность их сопоставления между собой на всех этапах оценки.

Принцип полноты требований, или информативности, заключается в том, что любая информационная единица (показатель, характеристика) представлена в наиболее развернутом виде - комментарии, расшифровки, ссылки на источник информации.

Принцип взаимосвязи подразумевает, что итоговая информация из одних форматов является исходными данными для других. Сюда же относится требование взаимного соответствия (непротиворечивости) информации.

Принцип универсальности форматов (или табличных форм) заключается в их пригодности для выполнения ЭО самых разнообразных проектов, независимо от масштабов, отрасли, продолжительности реализации.

ГЛАВА 3. ПРОЦЕДУРЫ ЭКОЛОГИЧЕСКОЙ ОЦЕНКИ ИНВЕСТИЦИОННЫХ ПРОЕКТОВ

Процесс ЭО состоит из следующих процедур:

(а) экологический скрининг - предварительный обзор ИП и определение категории проекта по степени воздействия на окружающую среду;

(б) первичный экологический анализ - характеристика основных экологических проблем, на решение которых направлен ИП; разработка совместно с заявителем ТЗ на проведение ОВОС;

(в) детальная ЭО - исследования, направленные на подтверждение экологической эффективности ИП и возможности достижения планируемого экологического эффекта;

(г) согласование Перечня экологических условий реализации ИП и включение его в юридические документы по проекту;

(д) экологический контроль за реализацией ИП;

(е) экологический анализ результатов реализации ИП.

ЭО выполняется последовательно, на всех этапах проектного цикла, легализируясь по мере поступления дополнительной информации о проекте. Первые четыре процедуры выполняются на стадии прединвестиционных исследований. В ходе оценки инвестор имеет дело только с экспертными, расчетными и прогнозными материалами. Пятая и шестая процедуры затрагивают стадии строительства и эксплуатации объектов инвестиционной деятельности.

3.1. Экологический скрининг

Экологический скрининг ИП (предварительный обзор) является одним из элементов процесса принятия решения по проекту на стадии подготовки проектного предложения и его отбора потенциальными инвесторами для включения в программы финансирования. На стадии экологического скрининга устанавливается соответствие ИП экологическим критериям и определяются основные требования к составу информации, достаточной для подготовки ИП и его оценки. Чем подробней информация по каждому направлению, тем быстрее будет проведен экологический скрининг (табл. 3.1). В то же время, если у инициатора отсутствуют данные (качественные и/или количественные показатели состояния окружающей среды или ее отдельных компонентов, подробные характеристики и др.) по тем или иным вопросам на стадии подготовки проектного предложения, это не является недостатком. На экологический скрининг представляется заявка с предложением по ИП. Проведение экологического скрининга не требует посещения предприятия-заявителя инвестором.

Экологический скрининг включает следующие операции:

(1) классификация ИП по степени воздействия на окружающую среду;

(2) установление соответствия ИП экологическим критериям;

(3) определение приоритетности ИП;

(4) подготовка Меморандума об экологическом скрининге.

Таблица 3.1

ИНФОРМАЦИЯ, НЕОБХОДИМАЯ ДЛЯ ПРОВЕДЕНИЯ ЭКОЛОГИЧЕСКОГО СКРИНИНГА

Экологический критерий реализации ИП

Информация в составе предложения по ИП

Первый

·      описание экологических (ой) проблем (ы), на решение которой направлен ИП

·      цели, концепция реализации ИП

Второй

·      характеристика источников и видов воздействия на окружающую среду, на ликвидацию которых направлен ИП;

·      характеристика возможных воздействий на окружающую среду от реализации ИП;

·      характеристика намечаемых мер по предотвращению неблагоприятных воздействий на окружающую среду, включая меры по предупреждению аварийных ситуаций;

·      поддержка ИП органами государственной власти; осведомленность общественности и местного населения

Третий

·      краткая характеристика технологии;

·      степень апробации применяемой технологии

Для проведения экологического скрининга инициатор в составе проектного предложения представляет инвестору следующую информацию:

(1) Описание экологических (ой) проблем (ы): кратко характеризуется экологическая ситуация в намечаемом районе реализации ИП (напряженная экологическая обстановка, зона чрезвычайной экологической ситуации, зона экологического бедствия и т.д.), описываются основные экологические проблемы и та, на решение которых (ой) направлен ИП. Например, технологический процесс варки целлюлозы традиционно сопровождается значительными выбросами метилмеркаптана, диметилсульфида, диметилдисульфида, сероводорода и диоксида серы. Выбросы этих веществ целлюлозно-бумажными предприятиями являются одновременно и отраслевой природоохранной проблемой, связанной со значительными природоохранными платежами, и региональной - связанной с загрязнением атмосферного воздуха и ухудшением его состояния в районах размещения предприятия.

(2) Формулирование цели реализации ИП: формулируется суть ИП, концепция и цели ИП, указываются продукция и услуги, которые будут являться результатом его осуществления. Помимо чисто природоохранных (рекреационные, строительство очистных сооружений и т.д.), целями реализации ИП могут быть, например, увеличение объема производства, повышение конкурентоспособности, производства, модернизация и оптимизация технологического, решение какой-то экологической проблемы, препятствующей нормальному функционированию предприятия и т.д.

(3) Краткая характеристика технологии и ее апробация: кратко описываются технологические процессы, применяемые в ИП; указывается степень апробации применяемой технологии (отработана в опытно-промышленных условиях, проведены промышленные испытания и т.д.), что должно быть подтверждено копиями соответствующих документов. Например, технология, предлагаемая в рамках ИП «Создание производства резиновой крошки, полимерных конструкций и эластичных материалов на основе переработки изношенных автомобильных шин», состоит из трех этапов:

·       получение резиновой крошки;

·       изготовление регенерата;

·       изготовление резинотехнических изделий и композиционных материалов.

Данная технология отработана на опытно-промышленной линии и защищена патентом. Проведены промышленные испытания. Крошка апробирована на нефтедобывающих предприятиях, имеется положительное заключение ГЭЭ.

(4) Поддержка ИП федеральными и региональными органами власти и управления: указываются органы власти и государственного управления, поддерживающие реализацию ИП в

данном регионе, программы федерального и регионального уровня, в которые включен данный проект.

(5) Степень готовности ИП: наличие разрешительных документов на основную деятельность, связанных с природопользованием (лицензии на добычу полезных ископаемых, разрешения на выбросы и сбросы, разрешение на забор воды. Акт резервирования земельного участка и т.д.).

(6) Ожидаемый экологический эффект от реализации проекта: экологическая значимость реализации ИП на локальном, региональном или глобальном уровне (по приоритетам - исключение существующего источника воздействия на окружающую среду; сокращение объемов загрязнения; утилизация, разделение и концентрация отходов производства; обмен отходами, рекуперация энергии/регенерация материалов, сжигание/переработка отходов, окончательное удаление отходов). Там, где это возможно, информация представляется на количественном уровне.

3.1.1. Классификация инвестиционных проектов по степени воздействия на окружающую среду

Цель классификации ИП по степени воздействия на окружающую среду заключается в определении масштаба ЭО применительно к данному ИП. Масштаб ЭО широко варьирует в зависимости от характера ИП:

(1) тип намечаемой деятельности:

·       новое строительство на вновь выделяемом земельном участке;

·       новое строительство в пределах имеющегося землеотвода;

·       реконструкция, расширение, техническое перевооружение на имеющейся промплощадке и т.д.;

(2) местоположение объекта намечаемой деятельности:

·       близость к селитебным, водоохранным, рекреационным, особо охраняемым территориям;

·       территории с неблагоприятной экологической ситуацией и т.д.

Каждому ИП присваивается одна из четырех категорий - А, Б, В, Г* (табл. 3.2) в зависимости от степени воздействия на окружающую среду и предполагаемых последствий его реализации (приложение 1).

* В Пособии рассматриваются особенности ЭО только для проектов категории А, Б, В как наиболее значимых по степени воздействия на окружающую среду.

Таблица 3.2

КЛАССИФИКАЦИЯ ИНВЕСТИЦИОННЫХ ПРОЕКТОВ ПО СТЕПЕНИ ВОЗДЕЙСТВИЯ НА ОКРУЖАЮЩУЮ СРЕДУ

Категория

Критерий классификации ИП

А

Реализация ИП может привести к необратимым экологическим последствиям

Б

Реализация ИП может привести к неблагоприятному воздействию на окружающую среду (один природный компонент или более), однако эти воздействия легко узнаваемы и их можно избежать, применив технологические, природоохранные или компенсационные меры

В

Реализация ИП не окажет неблагоприятного воздействия на окружающую среду (или оно будет нейтрально) и не приведет к каким-либо негативным последствиям

Г

ИП не связан с промышленным производством и предусматривает улучшение состояния окружающей среды

Отдельные ИП всегда относятся к определенной категории, например, проекты строительства АЭС, ТЭС, крупных гидротехнических сооружений, металлургических комплексов и химических производств, мусороперерабатывающих заводов относятся к категории А. К ней также будут отнесены все проекты независимо от их масштаба, планируемые к реализации в зонах особой природной чувствительности и/или экологического бедствия.

Что касается других ИП, то их категория будет зависеть от планируемого масштаба производства и экологической ситуации на территории реализации. Например, крупномасштабные нефте- и газопроводы относятся к категории А, в то время как средние и мелкие могут относиться к категории Б. Проекты категории Б весьма разнообразны по своему характеру (как правило, все средне- и мелкомасштабные проекты категории А), и масштаб экологических исследований может колебаться от подробного изучения воздействия проекта на окружающую среду, проводимого для проектов категории А, до стандартной проверки того, в какой степени параметры проекта соответствуют действующим природоохранным нормативам и стандартам. Проекты категории В иногда характеризуются специфическими видами воздействия, например при разработке проекта городского парка необходимо предусмотреть удаление мусора.

Классификация ИП является внутренней процедурой инвестора. Но в тоже время в соответствии с российским законодательством все проекты, независимо от их сметной стоимости и ведомственной принадлежности, должны представляться на государственную экологическую экспертизу и содержать материалы ОВОС [2, 5, 9]. Таким образом масштаб экологических исследовании по проекту не зависит от его значимости и выполняется по единым требованиям.

3.1.2. Установление соответствия инвестиционного проекта экологическим критериям

Может оказаться, что тот или иной ИП не соответствует экологическим критериям инвестора и, следовательно, не может финансироваться. Желательно убедиться в этом еще на этапе отбора ИП, чтобы избежать финансовых затрат в дальнейшем. В то же время «экологическая» информация, содержащаяся в заявке на финансирование, весьма ограничена и специалист по ЭО должен установить соответствие проекта экологическим критериям, исходя только из своих знаний, а также анализа представленной информации. Реализация ИП (образец 7):

(1) должна привести к ликвидации источника воздействия на окружающую среду;

(2) должна быть направлена на решение одной или нескольких экологических проблем:

·       загрязнения атмосферного воздуха, подземных и поверхностных вод, почв;

·       накопления опасных и иных отходов;

·       истощения или уничтожения природных ресурсов;

·       изменения традиционных видов землепользования;

·       изменения природных ландшафтов и др.;

(3) не должна приводить к возникновению неблагоприятного воздействия на окружающую среду за счет:

·       наращивания выпуска продукции;

·       коренного изменения основной технологии;

·       необходимости увеличения объемов используемого сырья, которым являются полезные ископаемые;

·       использования невозобновимых природных ресурсов;

(4) не должна требовать нового земельного участка, не включенного в генеральный план развития города или планы районной планировки;

(5) должна привести к:

·       сокращению выбросов и/или сбросов загрязняющих веществ в окружающую среду;

·       утилизации (ликвидации, захоронению) отходов;

·       сокращению потребления электроэнергии, воды, других природных ресурсов;

·       освобождению и рекультивации земли.

(6) должна поддерживаться органами государственной власти или местного самоуправления, быть включенной в государственные, региональные, местные или отраслевые природоохранные программы или программы социально-экономического развития;

(7) должна поддерживаться общественностью и местным населением.

Образец 7

Определение соответствия экологическим критериям ИП «Модернизация выпарных станций на целлюлозно-бумажном комбинате с целью сокращения энергопотребления и вредных выбросов в атмосферу» (Архангельск)

 

Критерий

Оценка соответствия

Первый

Улучшение экологической ситуации на территории реализации ИП

Да, в случае реализации ИП будет достигнуто сокращение выбросов в атмосферу метилмеркаптана и других веществ

Второй

Суммарный положительный эффект от реализации ИП.

Недостаточно информации, требуют исследований вопросы о возможности размещения оборудования на имеющейся площадке

Третий

Использование технологий, методов и продукции, нашедших применение в мировой практике

Да, сведения инициатора достаточны для подтверждения соответствия технологий мировым стандартам.

По существу, оценивается соответствие ИП каждому из трех критериев. По каждому критерию дается оценка «Да/Нет» и краткое обоснование. ИП, не соответствующие экологическим критериям, от дальнейшего рассмотрения отклоняются*. Оценка ИП на соответствие критериям приемлемости заносится в Меморандум об экологическом скрининге, где для этого предусмотрена специальная графа.

* В соответствии с практикой принятой в РПОИ.

3.1.3. Определение приоритетности инвестиционного проекта

Третьей процедурой в рамках экологического скрининга является определение приоритетности ИП. Приоритетность ИП устанавливается по сумме баллов, выставляемых ИП по каждому из следующих четырех критериев:

·       масштаб воздействия на окружающую среду, существующего и преодолеваемого благодаря реализации ИП (табл. 3.3);

·       объекты неблагоприятного воздействия, на преодоление которого направлена реализация ИП (табл. 3.4);

·       экологическая ситуация на территории реализации ИП (табл. 3.5);

·       вид снижаемого (предотвращаемого) воздействия на окружающую среду (табл. 3.6).

Таблица 3.3

МАСШТАБ ВОЗДЕЙСТВИЯ ИНВЕСТИЦИОННОГО ПРОЕКТА НА ОКРУЖАЮЩУЮ СРЕДУ

Масштаб

Баллы

Национальный: охватывает экономические регионы России (например, Центр, Западная Сибирь, Урал и т.д.) или территорию субъекта Российской Федерации

7

Региональный: охватывает город, регион

5

Местный: охватывает территорию микрорайона, села, муниципалитета

3

Локальный: охватывает промышленную зону предприятия

2

Таблица 3.4

ОБЪЕКТЫ ВОЗДЕЙСТВИЯ ИНВЕСТИЦИОННОГО ПРОЕКТА НА ОКРУЖАЮЩУЮ СРЕДУ

Характеристика объекта воздействия*

Баллы

Безопасность населения: наносится ущерб состоянию здоровья и условиям жизнедеятельности, подтвержденный многолетними данными

9

Здоровье населения: сложившийся уровень загрязнения на территории представляет определенную угрозу

6

Отдельные природные компоненты и экосистемы (подземные и поверхностные воды, атмосферный воздух, почвы, растительный и животный мир и т.д.)

5

Природные ресурсы

3

Таблица 3.5

ХАРАКТЕРИСТИКА ЭКОЛОГИЧЕСКОЙ СИТУАЦИИ НА ТЕРРИТОРИИ РЕАЛИЗАЦИИ ИНВЕСТИЦИОННОГО ПРОЕКТА

Характеристика ситуации*

Баллы

Крайне неблагоприятная: экологическое бедствие, чрезвычайная ситуация, территория особой природной чувствительности, особо охраняемая и т.д.

9

Неблагоприятная: территория с высокой плотностью населения, городские агломерации, высокая степень антропогенной нагрузки на окружающую среду

5

В целом благоприятная, хотя существуют отдельные источники значительного загрязнения окружающей среды

2

Таблица 3.6

ВИД СНИЖАЕМОГО (ПРЕДОТВРАЩАЕМОГО) ВОЗДЕЙСТВИЯ НА ОКРУЖАЮЩУЮ СРЕДУ В РЕЗУЛЬТАТЕ РЕАЛИЗАЦИИ ИНВЕСТИЦИОННОГО ПРОЕКТА

Вид воздействия на окружающую среду

Баллы

Загрязнение, забор поверхностных вод

6

Загрязнение, забор подземных вод

6

Загрязнение атмосферного воздуха

9

Загрязнение твердыми отходами

6

Загрязнение почвы

3

Шум, вибрация, запахи

1

* Оценка экологической ситуации как крайне неблагоприятной дается только на основании официальной информации - данных государственного доклада «О состоянии окружающей среды в Российской Федерации», Госстандарта России, Программ территориального развития, утвержденных в установленном порядке, заключений государственной экологической экспертизы и др.

Баллы по каждому показателю суммируются. Если в результате реализации ИП снижается (предотвращается) несколько видов воздействия на окружающую среду, то из их числа учитывается тот вид воздействия, который имеет наивысший балл и к нему прибавляется 0,2 балла других видов воздействия. Так, если снижение касается загрязнения поверхностных вод, атмосферного воздуха и почвы, суммарное значение по этому частному критерию равно:

9 + 0,2 × 6 + 0,2 × 3 = 10,0

9 - балл за загрязнение атмосферного воздуха;

0,2 × 6 - балл за загрязнение поверхностных вод;

0,2 × 3 - балл за загрязнение почв.

В зависимости от суммы баллов устанавливается очередность рассмотрения ИП:

(1) проекты первого приоритета получают 27 баллов и более;

(2) при установлении очередности рассмотрения проектов второго приоритета (22 - 26 баллов) предпочтение отдается тем из них, которые характеризуются лучшими экономическими и технологическими показателями, большей готовностью к реализации (проекты средней приоритетности);

(3) ИП третьего приоритета (17 - 21 балл) требуют дополнительного изучения на предмет уточнения экологической значимости и выявления тех возможных положительных сторон, которые дают основания для принятия решения об их финансировании (проекты наименьшей приоритетности);

(4) ИП, отнесенные к четвертому приоритету (16 баллов и менее), считаются не отвечающими экологическим критериям и от дальнейшего рассмотрения отклоняются.

Показатели приоритетности ИП включаются в Меморандум об экологическом скрининге.

3.1.4. Подготовка Меморандума об экологическом скрининге

По результатам экологического скрининга подготавливается Меморандум об экологическом скрининге (образец 8), в котором регистрируется информация, необходимая при принятии последующих решений о дальнейшей подготовке и оценке ИП, а именно:

·       соответствие ИП экологическим критериям (ответ «Да/Нет» выставляется по каждому критерию);

·       приоритет ИП в баллах;

·       категория ИП (А, Б, В);

·       наличие разрешительных документов на основную деятельность, связанных с природопользованием (лицензии на добычу полезных ископаемых, разрешения на выбросы и сбросы, разрешение на забор воды, Акт резервирования земельного участка или иные);

·       включение ИП в государственные, региональные, местные или отраслевые природоохранные программы или программы социально-экономического развития;

·       осведомленность общественности и местного населения о планах заявителя по реализации ИП.

Особое место в Меморандуме занимают рекомендации, касающиеся путей решения основных вопросов экологического характера при дальнейшей подготовке ИП (образец 9). Например, рекомендации о необходимости:

·       проведения специальных исследований для выявления воздействия на окружающую среду;

·       выявления общественного мнения по наиболее острым экологическим и социальным аспектам проекта;

·       разработки и принятия дополнительных мер по охране окружающей среды, которые могут дать положительный эффект при реализации проекта.

В Меморандуме указывается масштаб работ по ОВОС, которые должны быть выполнены в процессе разработки обосновывающей документации. Например, если ИП, связанный с новым строительством*, относится к категории А, то специалист по ЭО указывает, что заявитель должен провести ОВОС по полной процедуре, предлагаемой российским законодательством. Если ИП относится к категории Б, объем информации при проведении ОВОС может быть сокращен, потребность в детальных исследованиях может быть сведена к изучению отдельных аспектов изменений природной среды. В этом случае специалист по ЭО указывает, что при подготовке обосновывающей документации по ИП инициатору необходимо подготовить ТЗ на проведение ОВОС и согласовать его в территориальном органе Госкомэкологии России.

* Под «новым» строительством понимается строительство нового объекта хозяйственной деятельности на вновь представляемом земельном участке

Образец 8

Формат Меморандума об экологическом скрининге предложения по инвестиционному проекту

1. Наименование проекта.

2. Наименование инициатора.

3. Объем запрашиваемых инвестиций.

4. Цели реализации ИП:

5. Соответствие ИП экологическим критериям РПОИ - (Да/Нет)

·     Первому критерию

 

 

·     Второму критерию

 

 

·     Третьему критерию

 

 

6. Приоритет ИП (в баллах) ___________________________________________________

7. Категория ИП по уровню воздействия на окружающую среду ____________________

8. По ИП имеются разрешительные документы: __________________________________

9. Реализация ИП включена в государственные (региональные, локальные) программы по охране окружающей среды _________________________________________________

10. Осведомленность общественности __________________________________________

Краткое обоснование решения по экологической оценке

·     По первому критерию

·     По второму критерию

·     По третьему критерию

12. Рекомендации ___________________________________________________________

Экологический скрининг проводил ____________________________________________

(подпись)

Дата заполнения Меморандума

Для крупных предприятий, объединяющих несколько производств с самым разнообразным спектром неблагоприятных воздействий на окружающую среду (нефтеперерабатывающие комплексы, химические производства, металлургические заводы) может быть предложено провести экологический аудит с целью определения наиболее приоритетных ИП (внутри предприятия), реализация которых позволит ликвидировать сразу несколько видов неблагоприятного воздействия.

В ИД РПОИ принята практика рекомендаций для предприятия-заявителя к доработке ИП по результатам экологического скрининга. Такие рекомендации дают возможность предприятию-заявителю откорректировать информацию по ИП для дальнейшей его подготовки.

Образец 9

Рекомендации по результатам экологического скрининга проектного предложения «Улучшение экологической обстановки в г. Волгограде путем значительного уменьшения вредных выбросов в атмосферу химических предприятий «Пласткард» и «Волгограднефтепереработка» (г. Волгоград)

ИП имеет значительный экологический эффект, связанный с ликвидацией источников загрязнения атмосферного воздуха. В то же время его реализация создаст множественные дополнительные экологические проблемы, обусловленные образованием отходов производств (1, 2 и 4 классов опасности), решение которых возможно только после проведения ОВОС.

В соответствии с Положением об ОВОС в Российской Федерации, предприятия химической промышленности относятся к тем видам деятельности для которых процедура ОВОС должна выполняться в полном объеме, включая подготовку Уведомления о намерениях, прогноз возможных изменений окружающей среды и проведение консультаций с общественностью. Особого внимания требует не обоснование экологического эффекта реализации ИП, а экологическая эффективность проекта с учетом возможных негативных.

3.2. Первичный экологический анализ

По результатам экологического скрининга инвестор принимает решение о возможности дальнейшего рассмотрения ИП, а инициатор начинает подготовку проектных решений в соответствии с требованиями инвестора. Требования связаны с форматами документов, перечнем обязательной информации, необходимыми согласованиями. В то же время, независимо от различий в подходах к представляемым материалам для принятия инвестором финансового решения, в Российской Федерации существует ряд экологических процедурных ограничений, единых для всех участников инвестиционного проектирования, а именно требуется наличие:

·       материалов, подтверждающих проведение ОВОС при подготовке обосновывающей документации;

·       заключения государственной экологической экспертизы обосновывающей документации.

Таким образом, инициатор при подготовке ИП должен, во-первых, провести ОВОС и включить ее рекомендации в решения по проекту, а во-вторых, учесть все рекомендации инвестора. Для того, чтобы выработать единый «пакет» требований к составу, объему и качеству таких требований, инвестор проводит первичный экологический анализ*. Кроме того, инвестор может устанавливать очередность оценки ИП, если обладает достаточно обширным пакетом предложений.

* Первичный экологический анализ сочетается с другими видами первичного анализа - правовым, финансовым, экономическим, технологическим.

Задачей проведения первичного экологического анализа на основе общего представления о сложившейся на территории экологической ситуации и информации о предлагаемых технологических, размещенческих и иных решениях является:

·       оценка значимости и установление очередности проведения оценки ИП;

·       разработка требований к ОВОС (подготовка ТЗ) при подготовке Обоснования ИП.

Первичный экологический анализ включает в себя (в зависимости от необходимости) все или некоторые из ниже перечисленных действий:

·       изучение всей имеющейся у инициатора на данный момент времени информации по прошлой и текущей деятельности, связанной с планами реализации ИП;

·       изучение методов управления качеством окружающей среды на предприятии (наличие природоохранных служб, экологического мониторинга и т.д.);

·       анализ результатов проведенных инициатором экологических исследований при подготовке предложения по ИП (экологическая ситуация на территории реализации ИП, уровень и масштаб существующего загрязнения окружающей среды и т.д.).

В случае, если инвестор посчитает необходимым посетить предприятие-заявитель, при посещении необходимо:

·       познакомиться с ведущими специалистами по вопросам «экологических» планов реализации ИП;

·       осмотреть территорию расположения объекта инвестиционной деятельности с точки зрения: (1) экологической уязвимости территории; (2) масштаба воздействия (текущего и планируемого) деятельности предприятия-заявителя на окружающую среду;

·       посетить органы власти (администрацию, мэрию), территориальные органы Госкомэкологии России с целью сбора информации об их отношении к предприятию-заявителю, ИП, приоритетности намечаемых планов реализации ИП для региона, города.

Во время посещения предприятия-заявителя может выясниться с какими организациями необходимо связаться для решения тех или иных экологических проблем, кого из специалистов наиболее предпочтительно рекомендовать заявителю для дальнейших исследований по проекту. Конечно, такое посещение не может заменить тщательной инспекции территории, проводимой природоохранными органами (или экологического аудита предприятия), но помогает в конкретных случаях выявить текущие или будущие экологические проблемы. Оно также поможет специалисту по ЭО определить, является ли будущий субзаемщик «беспроблемным» с экологической точки зрения или требуется провести более глубокую проверку экологической ситуации с привлечением специалистов-экологов (образец 10).

Образец 10

ФОРМАТ ЗАДАНИЯ ДЛЯ ПОСЕЩЕНИЯ ПРЕДПРИЯТИЯ-ЗАЯВИТЕЛЯ ПРИ ПЕРВИЧНОМ ЭКОЛОГИЧЕСКОМ АНАЛИЗЕ ИНВЕСТИЦИОННОГО ПРОЕКТА

__________________________________________________________________

(название ИП)

Информация общего характера

·       краткое описание проекта и альтернативы, рассмотренные в процессе планирования работ по проекту;

·       описание территории реализации ИП (географическое месторасположение, степень хозяйственного освоения: хорошо освоена, совершенно не освоена);

·       наличие документации информационного характера (карты, схемы).

Технические аспекты

Задачи экспертов - все заинтересованные стороны (включая предприятие-заявитель) должны быть осведомлены о целях посещения и результатах, которые должны быть получены после реализации ИП.

Вопросы, подлежащие изучению на месте:

·       информация по прошлой и текущей деятельности предприятия-заявителя, связанной с ИП;

·       экологическая ситуация на территории реализации ИП, уровень и масштаб существующего загрязнения окружающей среды и т.д.;

·       осмотр месторасположения объекта с точки зрения возможности трансграничного воздействия на окружающую среду;

·       выявление источников и видов воздействия ИП на окружающую среду.

Объем исследований - описание характера исследований и их масштаба. Необходимо включить оговорку «не обязательно ограничиваясь этим», которая означает, что эксперт должен тщательно изучить другие важные проблемы, если они будут выявлены в ходе посещения предприятия.

Встречи с представителями органов власти, местного самоуправления, природоохранных органов - необходимо оценить роль органов власти в планах реализации ИП, привлечение их к проведению экологической оценки.

Собеседование: с дирекцией предприятия-заявителя, ведущими специалистами, ответственными за реализацию ИП по вопросам его экологической оценки, авторами технической части ИП, специалистами природоохранных служб, соисполнителями.

Результаты посещения предприятия-заявителя: информация общего характера, анализ и заключения, рекомендации дальнейших действий, определение трудозатрат по оценке ИП.

Форма представления результатов посещения предприятия - могут излагаться в виде: (1) краткого резюме, (2) проекта отчета о первичной экологической оценке, (3) устного сообщения.

3.2.1. Оценка остроты решаемых экологических проблем и установление очередности проведения оценки инвестиционных проектов

Каждый инвестор привлекает множество ИП, среди которых одни (в соответствии с критериями приоритетности) являются первоочередными, другие требуют доработки или полностью отклоняются по тем или иным причинам. Например, в РПОИ на стадии подготовки к ПЭА в Рабочем списке по состоянию на 01.01.2000 насчитывалось более 100 заявок на субзаймы, уже прошедших процедуру экологического скрининга. Учитывая невозможность одновременного проведения исследований по всем ИП, ИД РПОИ устанавливает очередность таких исследований, что позволяет ввести определенную унификацию подходов к анализу первичной информации. Специфика каждого конкретного ИП заключается в спектре тех экологических проблем, на решение которых он направлен*. Анализ ключевых показателей при определении остроты решаемых экологических проблем должен отражать общие цели реализации того или иного ИП. Рассмотрим некоторые экологические проблемы, так или иначе решаемых различными ИП.

* Безусловно, попытки выделения наиболее или наименее приоритетных проблем заведомо обречены на неудачу, поскольку острота их определяется не столько исходя из показателей состояния окружающей среды, сколько из социально-экономических факторов развития территории реализации ИП.

Загрязнение атмосферного воздуха в результате выбросов загрязняющих веществ и связанное с этим изменение климата, истощение озонового слоя, выпадение «кислотных» дождей и др. может зависеть от самых разнообразных видов хозяйственной деятельности в таких отраслях, как:

·       энергетика, характеризующаяся ростом объема потребления горючих ископаемых, и соответственно, объема выбросов загрязняющих веществ. В том числе, создающих парниковый эффект;

·       нефтегазодобывающая и перерабатывающая промышленность, основным воздействием которой на окружающую среду являются выбросы топливного газа;

·       строительство и эксплуатация промышленных предприятий, где используются хладоны, галогенсодержащие углеводороды и другие искусственные соединения, приводящие к разрушению озонового слоя атмосферы;

·       утилизация промышленных отходов;

·       лесное хозяйство в связи со сплошной вырубкой леса, строительством лесоперерабатывающих предприятий и т.д.;

·       сельское хозяйство в связи с развитием животноводства, применением азотных удобрений, сжиганием сельскохозяйственных отходов.

Улучшению состояния атмосферного воздуха может способствовать реализация ИП в области:

·       энергетики, для которых характерны эффективное использование и экономия топлива, освоение альтернативных источников энергии, сбор и использование в качестве энергоносителя метана, выделяющегося при подземной добыче угля и т.д.;

·       нефтегазодобывающих и перерабатывающих предприятий, где предусматриваются утилизация топливного газа и ликвидация факелов их сгорания;

·       отраслей промышленности, предлагающих замену озоноразрушающих фреонов на озонобезопасные вещества и т.д.;

·       лесного хозяйства, направленных на непрерывное неистощительное использование леса, развитие агролесоводства, лесовосстановление, облесение территорий и т.д.;

·       сельского хозяйства, нацеленных на внедрение системы устойчивого земледелия, восстановление нарушенных земель, повышение эффективности ведения животноводческого хозяйства, использование удобрений и др.

Особое внимание уделяется проектам, позволяющим повысить эффективность производства и потребления энергии, а также уменьшить зависимость от озоноразрушающих веществ, галогенсодержащих углеводородов и горючих ископаемых.

РПОИ финансирует ИП «Техническое перевооружение производства картона на ДАО «Картон» ОАО «Архангельский ЦБК» с целью снижения потребления энергии и вредных выбросов в атмосферу» (г. Новодвинск), направленный на повышение эффективности производства и потребления энергии. Целью проекта является сокращение выбросов в атмосферу вредных веществ, в том числе дурнопахнущих (метилмеркаптана), образующихся при производстве целлюлозы, за счет модернизации оборудования и технологического процесса, а также снижения энергоемкости производства. В результате реализации ИП будет сокращен объем выбросов различных загрязняющих веществ на 3033,8 т/год, в том числе метилмеркаптана на 150 т/год (полная ликвидация). В результате сокращения расхода пара на упаривание щелоков ожидается снижение потребления пара на 90 тыс. Гкал в год, что приведет к снижению объемов сжигаемого каменного угля на ТЭС-1 до 24 тыс. т в год. Соответственно, ожидается сокращение выбросов вредных веществ и «парниковых газов» (СО2) в атмосферу, в том числе:

·       взвешенных веществ (зола углей) - на 400 т в год;

·       сернистого ангидрида - на 300 т в год;

·       окислов азота - на 100 т в год;

·       окиси углерода - на 70 т в год.

Выполнение обязательств по международным договорами и соглашениям об охране окружающей среды и природных ресурсов. Одним из приоритетных условий реализации ИП в рамках РПОИ является выполнение международных или двусторонних «природоохранных» обязательств Российской Федерации. Соответственно приоритет отдается рассмотрению тех проектов, которые направлены на решение экологических проблем, подпадающих под действие международных актов и соглашений, таких как:

·       Рамсарская конвенция, 1971 г.;

·       Конвенция о международной торговле видами дикой флоры и фауны, находящимися под угрозой исчезновения, 1975 г.;

·       Конвенция о трансграничном загрязнении воздуха на большие расстояния, 1979 г.;

·       Конвенция ООН по морскому праву, 1982 г.;

·       Венская конвенция о защите озонового слоя, 1985 г.;

·       Базельская конвенция, 1989 г.;

·       Конвенция об изменении климата, 1992 г.;

·       Конвенция по охране и использованию трансграничных водотоков и международных озер, 1992 г.;

·       Конвенция о сохранении биоразнообразия, 1995 г. и ряд других.

Охрана водных объектов. К проектам хозяйственной деятельности, которые могут влиять на состояние водных объектов, относятся проекты, могущие привести к истощению водных ресурсов, осушению водно-болотных угодий, ликвидации важных водных объектов и их загрязнению:

·       строительства гидроэлектростанций и гидроузлов комплексного назначения;

·       ирригационных систем;

·       водоснабжения и канализации;

·       строительства промышленных и прочих объектов, сопровождающихся использованием объектов*;

·       строительства промышленных и прочих объектов, реализация которых сопровождается сбросом загрязняющих веществ.

Приоритет отдается тем ИП, которые направлены на решение проблем загрязнения водных объектов, их сохранения и рационального использования.

* МБРР особое значение придает охране международных водных путей. Подробные и четкие инструкции, относящиеся к проектам, способным отрицательно повлиять на состояние международных водных путей, изложены в Директиве Всемирного банка 7.50 (World Bank, 1989. «Projects on International Waterways» Operational Directive 7.50. Washington, D. C.)

Сохранение биологического разнообразия. Примерами ИП, потенциально способных нанести наиболее значительный ущерб биологическому разнообразию могут служить проекты строительства промышленных предприятий, реализация которых неизбежно связана с загрязнением окружающей среды, способные привести к крупномасштабному уничтожению мест обитания животных и растений (например, в результате разведки и разработки месторождений минерального сырья) и/или связанные с освоением новых территорий и др.

Предпочтение в рассмотрении ИП при подготовке их для финансирования отдается тем, которые связаны с сохранением биологического разнообразия.

ИД РПОИ рассматривает возможность участия в финансировании ИП «Очистка рек северо-западной части Вологодской области от затонувшей древесины с ее последующей переработкой в мебельные щиты и оконные брусы» (г. Череповец). В результате реализации проекта ежегодно будет подниматься 80 тыс. куб. м топляка, что позволит сохранить 130 тыс. га лесных насаждений от вырубки для промышленных целей и, как следствие, способствовать сохранению биологического разнообразия в данном регионе.

Рациональное использование и охрана природных ресурсов. Анализ ИП свидетельствует, что, если на ранней стадии подготовки ИП для финансирования в него не будут включены положения, предусматривающие охрану и рациональное использование природных ресурсов, экологический эффект проекта значительно снизится. Хотя мероприятия по охране природы и рациональному использованию природных ресурсов могут усложнить проект, они редко становятся причиной значительных задержек в его оформлении, если вопрос был рассмотрен и решен еще на стадии экологического скрининга.

Землепользование. Строительство и эксплуатация хозяйственных объектов почти всегда сопровождаются изъятием земельных ресурсов из традиционного пользования и/или нарушением земной поверхности, например:

·       расчистка земель, удаление верхнего слоя почвы, планировка грейдером;

·       отсыпка грунта;

·       осушение земель;

·       изменение традиционных видов землепользования (переселение, новое строительство на неосвоенных землях и др.).

ИД РПОИ рассматривала возможность финансирования ИП «Переработка отходов обогащения железных руд и рекультивация Черемшанского шламохранилища» (г. Нижний Тагил), в котором предусмотрена рекультивация Главного карьера (глубина 60 м) и Черемшанского шламохранилища (площадью 250 га) путем переработки лежалых хвостов флотации. Реализация ИП позволит вернуть для хозяйственного использования 250 га земель, уменьшить процессы деформации земной поверхности, связанные с гидродинамическими процессами в скальных грунтах Главного карьера.

К числу первоочередных относятся ИП, направленные на минимизацию ущерба земельным ресурсам или рекультивацию ранее нарушенных земель.

Региональная принадлежность инвестиционного проекта. При определении очередности проведения оценочных исследований по ИП принимается во внимание месторасположение объекта инвестиционной деятельности (территория реализации ИП) по отношению к:

·       центрам концентрации населения, включая школы, больницы, детские лагеря отдыха и т.д.;

·       особо чувствительным природным территориям и рекреационным зонам, паркам, водо-охранным зонам, историческим территориям и памятникам;

·       территориям, отнесенным к зонам чрезвычайной экологической ситуации или экологического бедствия (города Братск, Кемерово, Нижний Тагил и др.) в соответствии с решением Госкомэкологии России.

На предоценочных исследованиях в РПОИ находится ИП «Организация цеха легированной сварочной проволоки на базе литейно-деформационного модуля в составе производственной базы АООТ «Суперметалл» в поселке Воровского Ногинского района Московской области». Для реализации ИП планируется выделение земельного участка в «зеленой» зоне г. Москвы. Именно этот фактор является наиболее серьезной причиной для решения вопроса о финансировании проекта, хотя по совокупности других экологических проблем, решаемых при его реализации (снижение выбросов в атмосферу загрязняющих веществ, сокращение энергопотребления и сырья и др.), ИП соответствует экологическим критериям РПОИ. Для устранения проблем, связанных с изъятием земельного участка, используемого в настоящее время в рекреационных целях, заявителю было рекомендовано представить анализ размещенческих альтернатив и документы о согласии органов власти на предоставление данного земельного участка. ИП потребует проведения общественных слушаний по вопросу землепользования.

3.2.2. Подготовка Технического задания на проведение оценки воздействия на окружающую среду

Для упорядочения процедуры проведения ОВОС и повышения качества подготавливаемых в соответствии с результатами ОВОС проектных решений Госкомэкологией России было предложено осуществлять все работы по ОВОС на основе технического задания. ТЗ на проведение ОВОС разрабатывается инициатором по материалам, в том числе, скрининга проектного предложения.

Цель подготовки ТЗ на проведение ОВОС заключается в конкретизации объема, масштаба и содержания предстоящих исследований. ТЗ на проведение ОВОС формулируется таким образом, чтобы в результате проведения всех работ были выявлены, определены и оценены все виды воздействия намечаемой деятельности на окружающую среду, спрогнозированы изменения окружающей среды в результате этих воздействий и выявлены возможные экологические последствия реализации ИП. Кроме того, в материалах ОВОС должны быть даны предварительные рекомендации по мерам и мероприятиям, направленным на предупреждение или смягчение нежелательных последствий. Инициатор ИП утверждает ТЗ, согласовывает его с инвестором и территориальным органом Госкомэкологии России*.

* Подготовка и согласование ТЗ на проведение ОВОС не противоречат требованиям государственной экологической экспертизы, которая также помогает заказчику сократить масштаб работ по оценке, заранее определяя необходимые исследования и их масштаб.

Типовое ТЗ на проведение ОВОС включает необходимость сбора и обработки информации о тех аспектах ИП, которые так или иначе могут потребоваться инициатору или инвестору, а именно:

·       категория ИП (по уровню воздействия на окружающую среду);

·       краткая предыстория развития ИП (секторальные планы развития, региональные планы по окружающей среде и т.д.);

·       задачи и сроки проведения ОВОС, общий круг анализируемой информации, сведений и проблем, касающихся ИП;

·       масштаб намечаемых исследований, необходимость общественных слушаний;

·       требования к документации, которая должна быть подготовлена и согласована в ходе ОВОС и т.д.

В то же время в ТЗ на ОВОС должно быть учтена возможная индивидуальная особенность каждого ИП, специфичность требований того или иного инвестора. В связи с этим, не существует типового формата ТЗ на ОВОС, каждый раз оно разрабатывается индивидуально под тот иной ИП. Однако общие требования к содержанию ТЗ представлены в образце 11.

Инвестору участие в подготовке и согласовании ТЗ на проведение ОВОС дает возможность получить информацию по проблемам, которые могут привести к экологическим или технологическим рискам. Кроме того, участвуя в финансировании предпроектных разработок, инвестор заинтересован в минимизации исследований, причем не в ущерб качеству получаемых результатов. Выполнение ТЗ является предметом контроля как органов Госкомэкологии России, так и инвестора при экспертизе обосновывающей документации (образец 12).

3.2.3. Подготовка отчета о результатах первичного экологического анализа

По результатам первичного экологического анализа подготавливается отчет о результатах первичного анализа, в котором должна быть представлена следующая информация:

·       характеристика состояния окружающей среды реализации ИП;

·       характер и интенсивность существующей техногенной нагрузки, вклад в нее предприятия-заявителя;

·       характеристика источников и видов воздействия на окружающую среду, на ликвидацию которых направлен ИП;

·       поддержка ИП органами государственной власти и управления;

·       информация об осведомленности общественности и местного населения о намечаемой деятельности.

Отчет о результатах первичного экологического анализа направляется инвестору для рассмотрения и принятия решения о дальнейшей возможности его участия в рассмотрении ИП. После получения от инвестора положительного заключения инициатор приступает к подготовке собственно инвестиционного проекта и всей сопутствующей документации.

3.3. Детальная экологическая оценка

После того, как ИП «обрастает» различного рода обосновывающей документации (Обоснование инвестиций, Заявление о воздействии на окружающую среду, разрешения, согласования, данные о финансовой состоятельности предприятия и т.д.) и необходимые исследования близятся к завершению, инвестор проводит его детальную оценку. Основной задачей детальной оценки ИП является его подготовка для принятия решения о финансировании. ЭО также является составной частью детальной оценки проекта. При этом задачами детальной ЭО являются:

(1) оценка информации о:

·       современном состоянии окружающей среды на территории реализации ИП;

·       экологических требованиях нормативной базы, распространяющихся на реализацию ИП;

·       воздействии на окружающую среду, ликвидируемом в результате реализации ИП;

·       экологических и связанных с ними социальных, экономических и других последствиях осуществления ИП;

·       Программах инженерных изысканий и научных исследований для реализации ИП;

·       Перечне экологических условий для реализации ИП, сформированных на этапе подготовки Обоснования ИП;

(2) подготовка:

·       отчета по результатам детальной ЭО для включения в Оценочный доклад;

·       проекта Перечня экологических условий к проекту Соглашения о реализации ИП.

Образец 11

Рекомендации для составления Технического задания на проведение ОВОС

 

Рекомендации к содержанию ТЗ

Информация, необходимая для проведения ОВОС

1

Введение

·      название ИП;

·      название предприятия-заявителя ИП;

·      цели подготовки ТЗ

2

Информация общего характера

·      категория ИП;

·      краткое описание основных компонентов ИП;

·      цели и необходимость осуществления ИП;

·      краткая предыстория ИП (секторальные планы развития, региональные планы по окружающей среде и т.д.)

3

Поставленные задачи

·      задачи проведения ОВОС;

·      общий круг анализируемой информации, сведений и проблем;

·      сроки проведения ОВОС, увязанные со сроками подготовки обосновывающей документации по ИП.

4

Требования, предъявляемые к ОВОС

·      правила, нормативы, постановления, инструкции, которые регламентируют порядок проведения ОВОС, принятые как на федеральном уровне, так и региональные и отраслевые;

·      перечень информации, необходимой для исследований

5

Обследуемая территория

·      площадь территории, для которой проводится ОВОС (площадь административного района, водосбора, границы воздушного бассейна, места обитания животных, нерестилища и т.д.)

·      описание состояния окружающей среды этой территории

6

Круг анализируемых сведений и проблем

·      описание и характеристика источников и видов воздействия, которые будут ликвидированы в случае реализации ИП;

·      анализ альтернатив, которые могут повлиять на решения по ИП (размещенческие, инженерные, технические);

·      оценка источников и видов воздействия, возникающих в случае реализации ИП по выбранной альтернативе;

·      описание мер, направленных на ликвидацию или уменьшение воздействия;

·      описание экологических (а также экономических и социальных) последствий реализации ИП по выбранной альтернативе

·      проведение общественных слушаний

7

Требования к документации

·      проект Программы изысканий и научных исследований;

·      Заявление о воздействии на окружающую среду;

Проект Перечня экологических условий для проектирования, строительства и эксплуатации ИП

 

Образец 12

«СОГЛАСОВАНО»

«СОГЛАСОВАНО»

«УТВЕРЖДАЮ»

Председатель Государственного комитета по охране окружающей среды г. Волгограда

Заместитель директора ИД РПОИ

Генеральный директор АО «Пласткард»

ТЕХНИЧЕСКОЕ ЗАДАНИЕ

на проведение оценки воздействия на окружающую среду ИП

«Улучшение экологической обстановки в г. Волгограде путем значительного уменьшения вредных выбросов в атмосферу химических предприятий «Пласткард» и «Волгограднефтепереработка»

1. Постановка экологической проблемы:

·       анализ экологической ситуации в г. Волгограде, определение важнейших экологических проблем территории реализации ИП;

·       экологические проблемы предприятий химической промышленности - участников ИП на окружающую среду;

·       характеристика предприятий-участников ИП;

·       формирование концепции ИП. Предпосылки к разработке ИП, поддержка органов власти, возможность тиражирования ИП.

2. Анализ экологических требований законодательства Российской Федерации и Волгоградской области, распространяющихся на реализацию ИП

3. Анализ альтернатив решений по объекту инвестиционной деятельности

·       альтернативы реализации проекта (описание технологий, которые, в том числе и по экологическим соображениям, были отвергнуты разработчиками);

·       альтернативы технологической схемы (размещенческие).

4. Воздействие объектов инвестиционной деятельности на окружающую среду:

·       описание ИП (составные части ИП, технологическая схема реализации ИП (включая распределение транспортных потоков хлора и «жирного» газа), программа реализации ИП;

·       описание технологических узлов, которые могут стать источниками воздействия на окружающую среду по всем направлениям ИП;

·       виды воздействия по всем источникам воздействия, количественные и качественные показатели.

5. Программа природоохранных мероприятий по ИП на АО «Пласткард», существующая и разработанная в рамках ИП, график контрольных наблюдений, природоохранные программы и планы.

6. Экологический эффект реализации ИП.

7. Экологические, социальные, экономические последствия реализации ИП (улучшение состояния атмосферного воздуха, создание дополнительных рабочих мест, расширение рекреационной зоны и т.д.).

8. Программа экологического производственного мониторинга.

9. Перечень экологических условий для выработки решений по ИП.

Для того, чтобы оценить значимость каждого ИП комплексно, применяется метод балльных оценок. Система показателей сформирована таким образом, чтобы учесть различные аспекты ИП - экологические, экономические, организационные. Для оценки ИП используются следующие показатели:

·       приоритетность ИП;

·       возможность тиражирования технологических решений;

·       срок окупаемости ИП;

·       финансовое положение предприятия-заявителя;

·       маркетинг продукции;

·       доля средств ИП в общей стоимости основных фондов, вводимых в результате реализации проекта;

·       соответствие ИП федеральным, отраслевым и региональным программам;

·       степень подготовленности проектной документации;

·       наличие лицензий и разрешений.

Ранжирование проектов по итоговым оценкам позволяет системно организовать работу с ИП в соответствии с процедурами инвестора (определять очередность подготовки докладов по результатам детальной оценки ИП - Оценочных докладов, готовить предложения по доработке проектов и т.д.).

3.3.1. Оценочная миссия на предприятие-заявитель

Обязательным условием проведения детальной ЭО является посещение предприятия-заявителя. Основная задача оценочной миссии заключается в установлении соответствия информации, представленной в обосновывающей документации по ИП фактическому состоянию дел. Анализ фактического состояния позволит инвестору в ходе оценочной миссии выявить, по крайней мере, три возможные ошибки, которые могут быть допущены при подготовке ИП:

·       собраны данные, в которых не будет надобности при выработке и принятии решений;

·       хотя сами данные относятся именно к интересующим параметрам, сроки наблюдений и измерений были выбраны неправильно либо количество наблюдений и измерений недостаточно для того, чтобы получить исчерпывающее представление об ИП (источниках, видах и объектах воздействия на окружающую среду);

·       в программу ОВОС не включены (или не выполнены) исследования наиболее важных экологических аспектов ИП.

Если удастся выявить эти ошибки, то с самого начала проведения детальной ЭО будет сведен к минимуму риск того, что на заключительной стадии подготовки ИП к финансированию, которая может длиться несколько месяцев и даже год (в зависимости от времени подготовки Обоснования ИП и получения необходимых разрешений и заключений), выяснится, что собранная информация не может рассматриваться как достаточная, а средства и время на подготовку ИП потрачены впустую. Еще дороже обойдутся заказчику задержки в осуществлении ИП, вызванные экологическими проблемами, которые не были учтены в ходе прединвестиционных исследований и упущены при оценочной миссии.

Кроме того, в ходе оценочной миссии уточняются насколько правильно учтены результаты ОВОС в финансовых, экономических и технических решениях Обоснования ИП, обсуждается вопрос о том, какие обязательные условия, касающиеся охраны окружающей среды (экологические условия для выработки и реализации решений по объектам инвестиционной деятельности), необходимо будет включить в Соглашение о реализации ИП и т.д.

3.3.2. Содержание детальной экологической оценки

Рассмотрим более подробно ответы на вопросы, которые должны быть получены в ходе детальной ЭО.

Проверка результатов проведения ОВОС. В ходе оценочной миссии проверяется адекватность результатов ОВОС и основных решений, содержащихся в Обосновании ИП, при этом особое внимание уделяется следующим аспектам ИП:

(а) соблюдены ли требования, содержащиеся в ТЗ на проведение ОВОС;

(б) включены ли в раздел «Оценка воздействия на окружающую среду» Обоснования ИП ответы на вопросы, содержащиеся в ТЗ на проведение ОВОС;

(в) являются ли адекватными содержащиеся в Обосновании ИП рекомендации, сделанные в рамках проведенных исследований. Предпочтительно, чтобы в резюме были указаны (в порядке убывания степени значимости):

·       важнейшие потенциальные воздействия предполагаемого ИП на окружающую среду;

·       экологические последствия реализации проекта, являющиеся неизбежными или необратимыми;

·       меры для предупреждения или уменьшения неблагоприятных воздействий;

·       суммарный экологический эффект (с учетом ликвидируемого воздействия);

·       требования к Программе организации мониторинга и контроля, а кроме того,

·       достаточно ли ясно изложены рекомендации по реализации ИП в выводах ОВОС;

·       является ли полным общее описание ИП, затронуты ли в нем технические аспекты, которые могут отразиться на состоянии окружающей среды;

·       описаны ли альтернативы (технические, размещенческие, инженерные) по ИП и достаточно ли обоснован выбор альтернатив;

·       дает ли раздел ОВОС общее представление о существующих условиях и тенденциях изменения окружающей среды в районе реализации ИП, трансграничных воздействиях, упоминаются ли в нем текущие запланированные мероприятия по хозяйственному освоению территории;

·       правильно ли выполнены прогнозы изменения окружающей среды под влиянием ИП, упоминаются ли виды потенциального воздействия, которые заранее предполагались, но не были обнаружены;

·       достаточно ли убедительно изложены причины, по которым отдельные вопросы не подвергались дальнейшему рассмотрению;

·       достаточны ли планируемые меры по предупреждению или уменьшению неблагоприятного воздействия, позволят ли они также увеличить выгоды и блага в результате осуществления ИП;

·       указаны ли организационные мероприятия, цель которых заключается в реализации этих мер; адекватно ли отражены в таблицах затрат расходы, связанные с выполнением всех рекомендаций, содержащихся в разделе ОВОС;

·       если в разделе ОВОС описаны программы мониторинга, то приведены ли достаточно обоснованные аргументы в пользу проведения мониторинга и представлена ли соответствующая смета расходов на его осуществление;

·       описаны ли организационные мероприятия, которые позволят осуществлять мониторинг, оценивать его результаты и предпринимать любые действия по ограничению уровня неблагоприятного воздействия, обнаруженного в процессе мониторинга;

·       будут ли соблюдены и выполнены в ходе реализации проекта директивы и политические решения Правительства Российской Федерации (касающиеся, например, защиты культурных ценностей, охраны заповедных мест и т.д.);

·       являются ли достаточными предложения по укреплению организационной базы и природоохранному обучению персонала;

·       представлены ли документальные данные об участии общественности и ее реакции на предлагаемые решения по проекту;

·       свободен ли текст раздела ОВОС от «техницизмов», приводится ли разъяснение специальных терминов в толковом словаре, прилагаемом к разделу.

Анализ Обоснования инвестиционного проекта:

(а) Оценка экологической ситуации на территории реализации ИП. Задача выполнения данной процедуры в составе детальной ЭО заключается в обосновании предпосылок разработки ИП и основных целей его реализации, возможности приступить к решению экологических проблем региона. Важно не просто охарактеризовать состояние окружающей среды территории реализации ИП, но показать все наиболее острые экологические проблемы и особенно ту, которая решается в рамках ИП. Если, например, ИП связан с улучшением качества атмосферного воздуха, необходимо дать оценку состояния воздушного бассейна, степени его загрязненности, перечень наиболее токсичных веществ и показатели превышения предельно допустимых концентраций, возможность трансграничных переносов. Описание состояния окружающей среды и его оценки включает:

·       общую характеристику (оценку) экологической ситуации на территории реализации ИП (административная единица: от района, села, города до области, края и т.д.) (образец 13);

·       выделение конкретной экологической проблемы, решение которой предлагается в ИП (образец 14);

·       описание данной конкретной экологической проблемы (с приведением качественных и количественных показателей);

·       резюме, связывающее описание проблемы и путей поисков ее решения.

Образец 13

Оценка экологической ситуации на территории реализации ИП «Утилизация попутного нефтяного газа концевых ступеней сепарации нефти на Вынгапуровской компрессорной станции» (г. Ноябрьск)

Район реализации ИП (г. Ноябрьск Ямало-Ненецкого автономного округа) расположен в северной части Западно-Сибирской равнины. Основным источником загрязнения атмосферного воздуха являются факелы нефтяных месторождений и компрессорных станций.

В атмосферном воздухе г. Ноябрьска отмечается повышенное содержание углеводородов, окислов азота, фенола, аммиака, сероводорода. Характерными являются выбросы загрязняющих веществ с факельных установок ЦПС НГДУ «Заполярнефть», распространяющиеся в радиусе 2,5 км.

Загрязнение атмосферного воздуха оказывает наибольшее влияние на растительность территории, вызывая хлорозы и некрозы, снижение продолжительности жизни хвои и листьев, ускорение отмирания ветвей основной части крон деревьев, снижение прироста стволов, ослабление побегообразования, изменение размеров деревьев и превращение их в кустарниковую форму. Изменение растительного покрова, гибель деревьев отрицательным образом сказываются на разнообразии животного мира.

(б) Оценка экологических требований законодательства, распространяющихся на реализацию инвестиционного проекта. Задача оценки экологических требований - показать, какие требования российского законодательства (любого уровня) и международные обязательства Российской Федерации распространяются на реализацию ИП и какие из них выполняются. Оценку необходимо начинать с обзора международных требований, уделяя особое внимание выполнению прямых обязательств Российской Федерации по международным или двусторонним договорам или соглашениям (образец 15).

Образец 14

Оценка экологической проблемы, решение которой предлагается в ИП «Организация производства компоста из сельскохозяйственных и промышленных отходов по технологии МиБАС» (г. Нижний Новгород)

Нижегородская область - один из важнейших индустриальных районов Российской Федерации с хорошо развитым машиностроением, химической, целлюлозно-бумажной и деревоперерабатывающей отраслями промышленности. Негативные экологические последствия промышленного развития области проявились в загрязнении атмосферного воздуха, воды, почв соответственно газообразными, жидкими и твердыми отходами производства, в истощении природных ресурсов.

Главной экологической проблемой области является использование, обезвреживание, хранение и захоронение промышленных отходов. 40 предприятий города сбрасывают в городскую канализацию 45 - 50 тыс. т/год гальванических сточных вод, загрязняющие вещества в которых практически не поддаются деструкции на городских биологических очистных сооружениях. На целлюлозно-бумажном комбинате «Волга» ежегодно образуется около 40 тыс. т концентрированных (50 %-ных) лигнинсодержащих отходов, из которых лишь 1/6 часть удается утилизировать в другом производстве. На том же комбинате для хранения коры и опилок требуются большие площади земли, выводимые из хозяйственного оборота. Так, только на крупнейшем в области Балахнинском целлюлозно-бумажном комбинате (ОАО «Волга») в водоохранной зоне складировано около 12 млн. т коры и опилок. При этом ежегодно вновь образуется 110 тыс. т коры и опилок.

Неблагоприятные экологические последствия развития промышленности проявляются также и в аграрном секторе хозяйства Нижегородской области. Постоянно сокращаются площади земель сельскохозяйственного назначения, ухудшается структура почв, снижается их плодородие. В Нижегородской области в 1995 г. минеральные удобрения вносились лишь на 36,5 % посевных площадей, результатом чего стало снижение урожайности и качества сельхозпродукции. По данным Агрохимслужбы, органические удобрения в настоящее время получают лишь 7,3 % площадей Нижегородской области со средней дозой 3,1 т/га. Ежегодная потребность в органических удобрениях по Нижегородской области составляет 16,5 млн. т, а в компосте - 520 тыс. т. Нерешенной в настоящее время остается проблема утилизации органических отходов крупных птицефабрик и животноводческих комплексов. Например, на территории ОАО «Линдовское» ежегодно образуется около 40 тыс. т куриного помета, который складируется в открытом пометохранилище.

 

Образец 15

Анализ экологических требований нормативной базы, распространяющихся на реализацию ИП «Организация экологически безопасного централизованного гальванического производства на АООТ «Терминал» с целью снижения нагрузки на бассейн р. Невы и прибрежную зону Балтийского моря» (Санкт-Петербург)

Реализация ИП подпадает под прямые обязательства Российской Федерации по следующим международным соглашениям:

(1) Конвенция по охране морской среды Балтийского моря от 9 апреля 1992 г. (прямые обязательства - снижение объемов нагрузок по тяжелым металлам и биогенным элементам к 1995г.);

(2) Двусторонние соглашения между Российской Федерацией и Финляндией от 1992 г. и Протоколу приложения о мерах по их выполнению (прямые обязательства - снижение нагрузок по сбросам высокотоксичных отходов)

Следующая операция в рамках ЭО - обеспечение выполнения в ходе реализации ИП решений федеральных программ социально-экономического развития, а также региональных и местных экологических программ (образец 16). При этом оцениваются наличие решений и постановлений органов государственной власти субъектов Российской Федерации и органов местного самоуправления по отношению к ИП и предприятию-заявителю.

Образец 16

Анализ экологических требований нормативной базы, распространяющихся на реализацию ИП «Создание производства по переработке медь- и цинксодержащих отходов гальванических производств, птичьего помета, коры и лигнинсодержащих отходов целлюлозно-бумажной промышленности с получением органических удобрений (компостов) с микроэлементами для сельского хозяйства» (Нижний Новгород)

ИП был рекомендован для реализации на заседании Правительственной комиссии по окружающей среде и природопользованию 24 апреля 1996 г., где рассматривался вопрос «О состоянии и мерах по оздоровлению экологической обстановки в районах размещения животноводческих комплексов и птицефабрик». Минсельхозпроду России, Минприроды России и Федеральному экологическому фонду было поручено включить ИП в план федерального финансирования. При подготовке ИП было принято во внимание решение об использовании промышленных отходов для производства органо-минеральных удобрений, зафиксированное в «Программе повышения плодородия почв Нижегородской области», утвержденной Законодательным собранием Нижегородской области от 30.05.95 г. Кроме того, ИП будет осуществляться в соответствии с решениями, принятыми в Региональной программе «Очистка и утилизация сточных вод гальванических производств и других отходов различных предприятий, разработка и создание систем мониторинга загрязненности гальваностоков и очистки питьевой воды на период 1994-1997 гг.».

(в) Оценка альтернатив решений по объектам инвестиционной деятельности. Ключевая цель проведения детальной ЭО состоит в том, чтобы оценить инвестиционные альтернативы с точки зрения возможности достижения намечаемого экологического эффекта (образец 17). Оценка ИП путем серьезного анализа альтернатив различных решений - безусловно более трудоемкий процесс, чем концентрация усилий на исключении или уменьшении отрицательных воздействий данного ИП на окружающую среду с помощью природоохранных сооружений и установок. Причины, обычно не позволяющие полностью использовать процедуру анализа альтернатив, кроются в следующем:

(1) в ТЗ на проведение ОВОС не была указана необходимость рассмотрения альтернатив и в рамках ОВОС оценивалась только альтернатива отказа от выполнения предложенного проекта (нулевой вариант);

(2) время, необходимое для оценки всех альтернатив, затягивает процесс подготовки ИП для финансирования. В этом случае заявитель отказывается от анализа альтернатив, чтобы успеть «включиться в орбиту» действий инвестора, считая, что главные решения по ИП уже были приняты им ко времени привлечения «внешних» инвестиций;

(3) анализ альтернатив по ИП может быть «политически чувствительным», потому что фундаментальные проблемы, связанные с особенностями ИП: выбор технологии, местоположения, параметры проекта, - могут быть уже утверждены в региональных или отраслевых планах развития. Давление определенных лиц с целью избежать такого анализа при подготовке ИП может повлиять на принятие окончательного решения не в пользу заказчика проекта;

(4) требование по анализу альтернатив решений по объектам хозяйственной деятельности в нормативных документах Госкомэкологии России и Госстроя России отсутствует.

Образец 17

Анализ альтернативных решений по ИП «Организация малоотходного производства биогранул с утилизацией короотвалов целлюлозно-бумажной и деревоперерабатывающей промышленности» (Калининград)

Наиболее эффективным методом утилизации коры из отвалов является использование коры в качестве топлива. Альтернативами по ИП являются:

(1) сжигание коры в специально предназначенных топках. Преимущества такого способа заключаются в менее жестких требованиях к качеству сырья, возможности использования уже имеющихся коммуникаций для передачи готового продукта (пара или горячей воды) к потребителю и меньших инвестициях по сравнению с биогранулами. В то же время, основной потребитель топлива (МП «Калининградские Теплосети») создает ряд трудностей, делающих такой вариант непривлекательным для заявителя (фиксированные цены на тепло, большие задержки в оплате за тепло, риск по своевременной оплате кредита и процентов);

(2) производство топливно-технологических брикетов. К основным недостаткам производства относятся: (а) несовершенство конструкции пресса; (б) отсутствие в топочно-сушильном агрегате систем, препятствующих возгоранию, что приводит к частому воспламенению коры; (в) большой расход дизельного топлива; высокая себестоимость получаемых брикетов; низкое их качество (большая впитываемость, низкая плотность). Это явилось причиной отказа от организации производства брикетов.

(3) производство биогранул. Технология производства биогранул из коры исключает недостатки первых двух видов использования коры. Применение грануляторов вместо прессов позволяет значительно улучшить качество конечного продукта по плотности, водоотталкивающим характеристикам, удобству транспортировки и подачи в сжигающее оборудование.

Рассмотренные методы утилизации коры свидетельствуют о высокой ценности этого сырья для дальнейшего использования. Предпочтение одной альтернативы другой обосновывается не столько экологическими соображениями, сколько коммерческими. Руководствуясь последними, инициаторы ИП отдали предпочтение производству биогранул, которые могут изготавливаться не только из коры, но и из любых других древесных отходов (опилки, щепа). Производство биогранул - максимально адаптировано к эколого-экономическим условиям Калининграда и области и учитывает:

(1) потребность региона в новом виде топлива с целью предотвращения загрязнения атмосферы выбросами котельных и ТЭС;

(2) наличие в достаточном количестве отходов коры, опилок и иных древесных отходов.

Причины (2) и (3) особенно важны. В большинстве случаев ОВОС выполняется на одном из этапов подготовки ИП, в процессе планирования территориального или регионального развития. Альтернативы, которые доступны при проведении ОВОС, - это ответ на вопрос «да/нет» в отношении «внешнего» финансирования, а также более ограниченные технологические или эксплуатационные варианты (включая мероприятия по снижению неблагоприятного воздействия и мониторинг). Вопросы развития территории при проведении ОВОС по каждому ИП имеют важное значение, поскольку в результате реализации региональных программ может существенно измениться качество отдельных природных компонентов и уровень планируемых экологических эффектов. Частично для решения задач, сформулированных в пунктах 1, 2 следует использовать программы отраслевого или регионального развития, чтобы учитывать «экологические» аспекты на ранних (или предыдущих) этапах подготовки ИП, когда главные решения по проекту и его размещению еще не приняты. Иногда в ИП предлагается единственное решение по технологии или размещению объекта инвестиционной деятельности. В этом случае в качестве альтернативы рассматривается возможность осуществления самой намечаемой деятельности (образец 18).

(г) Оценка уровня воздействия реализации инвестиционного проекта на окружающую среду. При оценке уровня воздействия на окружающую среду, которое могут оказать объекты инвестиционной деятельности, выявляются:

·       ликвидируемое в результате реализации ИП воздействие;

·       возникающее в результате реализации ИП воздействие.

Образец 18

Оценка альтернатив развития производства ПВХ на АО «Пласткард» в рамках ИП «Улучшение экологической обстановки в г. Волгограде путем значительного уменьшения вредных выбросов в атмосферу химических предприятий «Пласткард» и «Волгограднефтепереработка» (Волгоград)

В качестве альтернатив в ИП рассматривались:

·       закрытие предприятия АО «Пласткард» как наносящего значительный экологический ущерб окружающей среде г. Волгограда;

·       перепрофилирование предприятия на выпуск другой продукции;

·       применение в производстве поливинилхлорида других технологий.

(1) Появление альтернативы закрытия предприятия АО «Пласткард» вполне вероятно, учитывая крайне неблагоприятную экологическую обстановку в г. Волгограде и роль предприятия в загрязнении окружающей среды. Однако анализ ситуации, сложившейся на предприятии, показывает, что альтернатива не состоятельна, прежде всего потому, что создавалось оно как предприятие по утилизации хлора при производстве каустика. Если по каким-либо причинам будет закрыто производство поливинилхлорида, то встанет и основное производство на АООТ «Каустик», выпускающее на сегодня 200 тыс. т/год соды.

(2) Для того, чтобы поддержать производство каустика на достаточном уровне (в случае закрытия АО «Пласткард»), можно рассматривать развитие альтернативных хлорпотребляющих производств по выпуску гербицидов, ядохимикатов, фреонов, компонентов для лакокрасочной промышленности и т.д. Технология производства таких продуктов многостадийна, расходная норма сырья значительно превышает существующую на АО «Пласткард» и, следовательно, приведет к увеличению количества отходов, что недопустимо для г. Волгограда.

(3) В России на разных заводах по производству поливинилхлорида применяется несколько технологий:

·       концерн «Хлорвинил» для производства винилхлоридов использует пиролизную технологию, при которой осуществляется термическое разложение узких фракций предельных углеводородов;

·       АООТ «Саянскхимпром» - технологию получения поливинилхлорида методом газофазного катализа, ориентированную только на этилен.

Таким образом, в результате сравнения альтернатив выяснилось, что:

·       остановка, частичная или полная, существующего производства поливинихлоридов или переориентация его на другие виды продукции привела бы к значительному ухудшению экологической ситуации в городе.

·       использование других технологий на АО «Пласткард» невозможно из-за отсутствия необходимого сырья.

В первом случае необходимо показать и оценить уровень (вид, величину, объем) воздействия, которое является основной причиной той экологической проблемы, на решение которой направлен ИП и которое будет (как предполагается) ликвидировано в результате реализации ИП. Исходить следует из описания источников воздействия - предприятий, технологий, производств, существующих на данной территории. Если это сделать не представляется возможным, то указать их во множественном числе, особенно если все источники оказывают один вид воздействия на окружающую среду (образец 19).

Образец 19

ИП «Улучшение экологической обстановки в г. Волгограде путем значительного уменьшения вредных выбросов в атмосферу химических предприятий «Пласткард» и «Волгограднефтепереработка» (Волгоград)

Волгоградский нефтеперерабатывающий завод занимает 9-е место (4,8 %) по валовому объему выбросов загрязняющих веществ среди предприятий отрасли в России. В 1996 г. предприятием было выброшено в атмосферу города 40,550 тыс. т загрязняющих веществ, среди которых по объемам суммарного выброса выделяются: углеводороды и летучие органические соединения - 23 %; диоксид серы - 16,6 %; оксид углерода - 7,3 %; оксиды азота - 2 %, сажа, двуокись углерода, осмолы и др. 80 % всех выбросов (30 тыс. т/год) приходится на 2 факела сгорания «жирного» газа, состав которого включает: метан, этан, пропан, бутан, изобутанентан, изопентан и др.

Поскольку из указанных продуктов сгорания при дальнейшей переработке могут быть получены бензин, пропан, бутан, широкая фракция легких углеводородов, такой способ обращения с «жирным» газом характеризует природопользование как нерациональное. Происходящий выброс продуктов сгорания в атмосферный воздух оказывает неблагоприятное воздействие на окружающую среду.

Во втором случае любой объект инвестиционной деятельности сам является источником техногенного воздействия на окружающую среду. Какой бы совершенной и экологически безопасной ни была предложенная технология, для реализации ИП потребуется:

·       выделение нового (изменение границ существующего) земельного участка и/или изменение традиционного вида землепользования;

·       изменение сложившейся инфраструктуры на территории реализации ИП;

·       увеличение объемов природопользования (потребления воды, энергии, тепла), часто даже не на цели самого ИП, а для обеспечения инфраструктуры и т.д.

Решение одной экологической проблемы в рамках ИП может привести к возникновению другой, если технические решения будут приниматься без учета природных особенностей территории и существующей экологической ситуации. Поэтому важно показать, какие решения способствуют ликвидации возникновения воздействия, каких видов воздействия избежать не удастся и какие меры предлагается принять для локализации (уменьшения) этого воздействия (образец 20).

(д) Анализ экологических и связанных с ними социальных, экономических и других последствий осуществления инвестиционного проекта. Полученные экспертные оценки изменений состояния окружающей среды являются основой для выявления последствий реализации ИП. В Оценочном докладе необходимо дать информацию (если это возможно) по трем видам последствий:

(1) экологическим:

·       улучшение (ухудшение) состояния окружающей среды или ее отдельных компонентов;

·       сокращение (увеличение) использования природных ресурсов в хозяйственной деятельности;

·       замена природных ресурсов отходами производства;

·       сокращение энергопотребления и др. (образец 21).

Образец 20

Оценка источников воздействия, возникающих в результате реализации ИП «Создание производства по переработке медь- и цинксодержащих отходов гальванических производств, птичьего помета, коры и лигнинсодержащих отходов целлюлозно-бумажной промышленности с получением органических удобрений (компостов) с микроэлементами для сельского хозяйства» (Нижний Новгород)

Технология производства компоста включает несколько звеньев, где возможно появление самостоятельных источников воздействия на окружающую среду:

Ионообменная установка. В результате эксплуатации установки образуется 14 куб. м/год сточных вод. В ИП предусмотрена утилизация отходов. Сточные воды поступают в накопитель очищенных стоков и после дополнительной очистки возвращаются в технологический процесс.

Механические фильтры. После очистки 50 % лигносульфонатов образуется 3 куб. м. очищенной целлюлозы. В ИП предусмотрен специальный накопитель целлюлозного волокна, откуда оно после обработки возвращается в основное производство.

Емкость-смеситель Смешивание всех компонентов компоста происходит на территории птицефабрики в специальных цистернах. Возможны протечки компонентов смеси и загрязнение почв. Для улавливания протечек предусмотрено бетонирование площадки, оборудование ее ловушками ливневых стоков.

(2) социальным:

·       улучшение (ухудшение) здоровья населения и его безопасность. Изменения окружающей среды, приводящие к ухудшению здоровья населения или угрозе его жизнедеятельности, неприемлемы вообще либо ущерб, наносимый здоровью должен быть компенсирован за счет собственных средств заявителя;

·       возможное переселение людей в другие районы. Население весьма болезненно принимает подобные предложения, решения по ИП должны избегать появления видов воздействий, которые приводили бы к таким последствиям; в случае невозможности их избежать ущерб должен быть компенсирован за счет собственных средств заявителя;

·       изменение привычных условий жизни. Вид из окна, близость зеленой зоны, остановка автобуса могут свести на «нет» все усилия, направленные на реализацию ИП. Существенную роль играет выбор места расположения производственных комплексов, особенно в сложившейся инфраструктуре территории;

·       смена традиционных форм занятости. Важное значение имеет сохранение не только заработка, но и привычных форм деятельности трудоспособного населения. Заявитель должен показать, какое количество рабочих мест открывается для реализации ИП, возможности дополнительного обучения, источник финансирования и т.д.;

·       использование земель. Этот критерий имеет большое значение в густонаселенных районах, так как отвод земель под то или иное производство должен происходить после выявления позиций заинтересованных групп населения, проживающего на данной территории. Всегда существуют альтернативы использования немногочисленных свободных участков;

·       спрос и предложение на использование природных ресурсов. Основное противоречие, которое возникает между инициатором и местным населением при планировании, например, добычи полезных ископаемых, когда выявляются несоответствия между спросом и предложением на ресурсы и масштабами их разработки на локальном, региональном или государственном уровнях (образец 22).

(3) экономическим:

·       увеличение прибыли предприятия;

·       поступления в федеральный, региональный и местный бюджеты налога на прибыль, налога на пользователей автомобильных дорог; налога на содержание жилищного фонда; налога на имущество; подоходного налога (с физических лиц); отчисления на социальные нужды и др.;

·       сокращение платежей за загрязнение окружающей среды (образец 23).

Для описания последствий реализации ИП, причин их возникновения используются материалы Заявления о воздействии на окружающую среду в составе Обоснования ИП, протоколы общественных слушаний и т.д. Возможность возникновения неблагоприятных последствий реализации ИП является экологическим риском проекта (задержки в реализации из-за несоблюдения экологических требований или условий, штрафные санкции к заявителю со стороны природоохранных органов и др.).

Образец 21

Оценка экологических последствий реализации ИП «Улучшение экологической обстановки в г. Волгограде путем значительного уменьшения вредных выбросов в атмосферу химических предприятий «Пласткард» и «Волгограднефтепереработка» (г. Волгоград)

Положительными экологическими последствиями реализации проекта являются:

(1) ликвидация источников воздействия на окружающую среду:

·       факела сгорания «жирного» газа;

·       факела сгорания горючего газа;

·       двух колонн ректификации дихлорэтана, где образовывались кубовые остатки.

(2) уменьшение объемов существующего воздействия:

·       снижение энергопотребления от ТЭЦ-3;

·       сокращение объемов потребляемого атмосферного воздуха;

·       вовлечение в производство большего количества хлора, являющегося отходом производства каустика.

(3) экономия природных ресурсов

·       сокращение использования природного газа в связи с сокращением энергопотребления;

·       использование в качестве топлива для котельных отработанного керосина.

Безусловный приоритет проекта связывается с сокращением выбросов СО и СО2 примерно на 72 тыс. т/год.

К отрицательным экологическим последствиям реализации ИП относится увеличение объемов газовых выбросов винилхлорида и пыли поливинилхлорида, ликвидировать которые в рамках технологии производства поливинилхлорида не удается. Однако в настоящее время на предприятии проводится монтаж установки улавливания хлорорганических веществ в производстве винилхлорида, после чего планируется пересчитать реальный объем выбросов винилхлорида со стадии полимеризации.

 

Образец 22

Оценка социальных последствий реализации ИП «Очистка рек северо-западной части Вологодской области от затонувшей древесины с ее последующей переработкой в клееные брусы и мебельные щиты» (г. Череповец)

В результате реализации ИП ожидается сокращение рабочих мест на Судской лесобазе с 250 человек до 40. Однако как минимум 100 новых рабочих мест будут открыты на производстве оконных брусов и мебельных щитов. Более 70 сотрудников ЛеКона смогут уже на начальной стадии подготовки ИП повысить свою квалификацию в области технологий деревообработки в Германии.

 

Образец 23

Оценка экономических последствий реализации ИП «Организация малоотходного производства биогранул с утилизацией короотвалов целлюлозно-бумажной и деревоперерабатывающей промышленности» (г. Нижний Новгород)

В результате реализации ИП федеральный, региональный и местный бюджеты получат за 10 лет следующие поступления в виде налогов:

·       налог на прибыль - 3,020 тыс. долл. США;

·       налог на пользователей автомобильных дорог - 840 тыс. долл. США;

·       налог на содержание жилищного фонда - 500 тыс. долл. США;

·       налог на имущество - 320 тыс. долл. США;

·       подоходный налог (с физических лиц) - 180 тыс. долл. США;

·       отчисления на социальные нужды - 630 тыс. долл. США.

Общий объем бюджетных поступлений за 10 лет составит, таким образом, около 5,5 млн. долл. США.

В результате утилизации короотвала сумма природоохранных платежей на предприятии будет сокращена на 60 % и составит 76 тыс. руб/год.

(е) Оценка Программы инженерных изысканий и научных исследований для проектирования объектов инвестиционной деятельности. В соответствии с порядком проведения проектно-изыскательских работ, принятым в Российской Федерации, инженерные исследования и изыскания, необходимые для принятия размещенческих, инженерных и технологических решений можно проводить только после принятия органом власти (или местного самоуправления), наделенным правом изъятия земельного участка в постоянное пользование, решения по результатам рассмотрения «Ходатайства о выделении земельного участка» [Земельный Кодекс РФ, статья 28]. По существу, Программа инженерных изысканий и научных исследований, где должны быть указаны сроки проведения и источники финансирования всех планируемых работ, организации-подрядчики и т.д., подготавливается на основе результатов, полученных при подготовке Обоснования инвестиций (образец 24).

Широкомасштабные изыскания и дополнительные исследования проводятся в случае размещения объектов инвестиционной деятельности на новом земельном участке, однако всегда могут понадобиться дополнительные данные относительно прочности грунтов, гидродинамических характеристик, процессов карстообразования и т.д. на территории реализации ИП, даже если речь идет о реконструкции, расширении или перевооружении действующего предприятия. Например, для принятия решения о возможности участия в финансовой поддержке ИП «Оздоровление окружающей среды озера Неро за счет его очистки от донных отложений и организация малоотходного производства из сапропеля экологически чистой продукции» (г. Ростов Ярославской области) предприятию было предложено включить в уже утвержденную Программу изысканий и научных исследований разработку прогнозной гидродинамической модели развития гидрогеологической ситуации в приозерной котловине оз. Неро в результате реализации ИП. Вопрос возник в связи с неуверенностью инвестора в возможности достижения указанных в ИП целей из-за недостаточности исходных данных.

Образец 24

Оценка проекта Программы инженерных изысканий и научных исследований по ИП «Создание производства по переработке медь- и цинксодержащих отходов гальванических производств, птичьего помета, коры и лигнинсодержащих отходов целлюлозно-бумажной промышленности с получением органических удобрений (компостов) с микроэлементами для сельского хозяйства» (г. Нижний Новгород)

ОАО «Линдовское» до начала проведения проектных работ за собственные средства наметило проведение изысканий и научных исследований для решения следующих вопросов:

·       исключения утечек жидкого помета из пометохранилища;

·       сооружения площадки разгрузки помета и коры;

·       строительства автомобильной технологической дороги от птичников до пометохранилища;

·       дополнительной регенерации ценных компонентов из водных растворов и сточных вод.

Разработанная заказчиком Программа научных исследований и инженерных изысканий для подготовки проектных решений ИП представляется достаточно полной, а ее выполнение позволит также разработать программу экологического мониторинга.

В случае, если специалист, проводящий оценку ИП, считает необходимым включить в Программу дополнительные исследования, он должен обосновать свою рекомендацию и предложить источники финансирования таких работ. Как правило, программы инженерных изысканий и научных исследований (как обобщенное наименование совокупности поддерживающих проектирование работ) осуществляются подрядчиками, приглашенными генеральным проектировщиком объектов инвестиционной деятельности.

3.3.3. Оценка экологической эффективности реализации инвестиционного проекта

Задачи проведения ЭО ИП являются по сути задачами «экологического» планирования развития той или иной деятельности. Однако следует видеть разницу между планированием природоохранной деятельности предприятия и подготовкой решений об осуществлении капиталовложений с экологическим эффектом.

В первом случае работа ведется в режиме реального времени и базируется на сопоставлении достигнутых (фактических) показателей воздействия на окружающую среду. В качестве основного источника информации могут выступать тома ПДВ или ПДС, экологический паспорт предприятия, а главным инструментом планирования является расчет платежей за воздействие на окружающую среду и природопользование.

В случае оценки ИП, особенно в контексте его экологической эффективности, методы расчета платежей за воздействие на окружающую среду и природопользование не обеспечат адекватного описания всех происходящих и предполагаемых в будущем изменений окружающей среды и их последствий в социальной и экономической сферах, которые ожидаются в случае реализации ИП. Как уже было показано в главе 1, главный смысл оценки ИП - предоставление лицу, принимающему решение (decision-maker), всей необходимой информации для принятия решения о:

·       заключении Соглашения о финансировании ИП и начале его реализации;

·       отказе от финансирования ИП;

·       корректировке предполагаемого плана реализации ИП с учетом требований. В этой связи наиболее важной становится общая интерпретация результатов оценки, а не точность отдельно взятых значений тех или иных данных.

Как правило, методология оценки экологической эффективности ИП основывается на одном принципиальном допущении: предполагается, что ИП на весь период реализации полностью описывается итоговыми (суммарными) числовыми значениями потоков сокращения платежей за воздействие на окружающую среду и природопользование или сокращением объемов выбросов, сбросов, размещения отходов. Для расчетов природоохранных платежей используют полугодичные интервалы, таким образом, дискретность возникновения всех числовых единиц привязана к концу каждого полугодия. В этом случае, может оказаться, что вся другая информация или характер процессов, происходящих между двумя расчетами платежей, как бы игнорируются. Не касаясь непосредственно расчетов платежей и показателей сокращения экологического ущерба (снижение уровня воздействия на окружающую среду), при указанном допущении экологическая эффективность проекта представляется более обеспеченной. Кроме того, для оценки экологической эффективности ИП используют количественные показатели:

·       уменьшения воздействия на окружающую среду;

·       снижения объемов или прекращения использования природных ресурсов.

Подготовка исходных данных для ЭО происходит всегда в два этапа:

·       определяется расчетная экологическая эффективность, не связанная с реальным состоянием окружающей среды, существующей антропогенной нагрузкой и возможными кумулятивными или синергетическими эффектами воздействия (на стадии формирования Заявки на субзаем);

·       вся информация пересматривается с учетом прогнозов изменения окружающей среды, полученных при ОВОС или в ходе иных экологических исследований (на стадии подготовки Обоснования инвестиций).

Последнее обстоятельство говорит о том, что за полученной в результате только расчетов платежей или сокращения воздействия на окружающую среду оценкой экологической эффективности ИП трудно увидеть реальное (физическое) содержание экологической состоятельности ИП. Примером могут служить многочисленные проекты утилизации отходов собственного производства, где расчетные показатели снижения как природоохранных платежей, так и воздействия на окружающую среду не превышают 5 - 10 % существующих показателей. В то же время все эти проекты характеризуют принципиально новый подход к проблеме отходов, решая не только вопросы их утилизации или ликвидации, но и получения полезной продукции, что в свою очередь приводит к сокращению объемов использования природных ресурсов.

Поскольку описанные выше приемы оценки экологической эффективности не лишены элемента субъективности, что связано с многообразием возможных изменений окружающей среды и невозможностью прогнозирования всех звеньев этого многообразия, то ни один из этих приемов и не является доминантным. ЭО только тогда может быть более или менее объективной, когда использованы все приемы одновременно.

Во избежание потери иных качественных и количественных показателей, которые могут учитываться при оценке экологической эффективности ИП, используют еще одно условие - наличие положительного заключения государственной экологической экспертизы. Выполнение данного условия делает все расчеты по экологической эффективности проекта более обеспеченными. ИД РПОИ разработана и используется Методика расчета экологической эффективности реализации ИП, основанная на выделении прямого и косвенного эффектов и сравнении их с существующей экологической ситуацией на территории.

Под прямым положительным экологическим эффектом подразумеваются ожидаемые в результате реализации ИП изменения уровня воздействия на окружающую среду, создаваемого деятельностью рассматриваемого хозяйственного объекта и приводящего к улучшению качества окружающей среды, условий проживания людей и состояния их здоровья.

Косвенный экологический эффект ожидается в результате реализации проекта, направленного на:

·       производство продукции, способной заменить аналогичную по своим потребительским свойствам и получаемую при существующем способе производства;

·       изменение баланса производства и потребления продукции данного вида, соответствующих видов полуфабрикатов и аналогичной заменяемой продукции;

·       снижение потребления природных ресурсов, изъятия земель, выбросов вредных веществ и т.д. при использовании продукции, производимой в рамках ИП, по сравнению с существующим положением.

Показатели прямого и косвенного эффектов аналогичны по своей сути (изменение объемов выбросов в атмосферу и сбросов в водный бассейн вредных веществ, объемов потребления природных ресурсов, снижение энергозатрат и т.д.). Однако при расчете прямого эффекта они определяются при сравнении экологических показателей состояния окружающей среды после реализации проекта со сложившимися на месте, (до начала реализации проекта), а при определении косвенного эффекта - путем сравнения с экологическими показателями производства соответствующих объемов аналогичной продукции в смежных производствах либо путем определения абсолютного снижения уровня загрязнения в результате уменьшения объемов природных ресурсов, необходимых для выпуска продукции по ИП.

Оценка прямого экологического эффекта. Прямой экологический эффект оценивается, исходя из достижения следующих возможных результатов после реализации ИП:

·       ликвидация источников негативного воздействия на окружающую среду;

·       уменьшение объемов выбросов и сбросов загрязняющих веществ, образования отходов, снижение интенсивности других видов воздействия на окружающую среду;

·       снижение уровня опасности/токсичности выбросов, сбросов загрязняющих веществ или других видов отходов производства;

·       снижение (увеличение) потребления первичных природных ресурсов при производстве продукции в результате реализации проекта по сравнению с существующим способом;

·       выполнение международных обязательств Российской Федерации в сфере охраны окружающей среды (образец 25).

Оценка косвенного экологического эффекта. Косвенный экологический эффект оценивается изменением показателей воздействия на окружающую среду в смежных производствах (предприятиях), расположенных, как правило, на других площадках (образец 26).

Полный экологический эффект определяется как степенью снижения (увеличения) загрязнения окружающей среды и расхода природных ресурсов, получаемого в месте осуществления ИП (прямой экологический эффект), так и дополнительным снижением (увеличением) техногенной нагрузки на природную среду в смежных отраслях производства (косвенный экологический эффект). При отборе и оценке ИП, в рамках которых предусматривается производство продукции для реализации, экологический эффект определяется, исходя из показателей прямого и косвенного эффекта, т.к. использование значений лишь прямого эффекта может привести к неправильным выводам об экологической значимости ИП и целесообразности его финансирования.

Образец 25

Оценка прямого положительного экологического эффекта ИП «Улучшение экологической обстановки в г. Волгограде путем значительного уменьшения вредных выбросов в атмосферу химических предприятий «Пласткард» и «Волгограднефтепереработка» (Волгоград)

Ликвидация источников негативного воздействия на окружающую среду. В результате реализации проекта будут ликвидированы следующие источники воздействия на окружающую среду:

·       факел сжигания «жирного» газа на «Волгограднефтепереработка»;

·       факел сжигания горючего газа процесса пиролиза на АО «Пласткард»;

·       две колонны ректификации дихлорэтана.

Уменьшение объемов выбросов и сбросов загрязняющих веществ, образования отходов, снижение интенсивности других видов воздействия на окружающую среду. В результате ликвидации источников воздействия на окружающую среду и проведения других мероприятий в рамках ИП произойдет ликвидация и снижение объемов

·       выбросов: метана, этана, пропана, бутана, изобутана, пентана, изопентана, ароматических углеводородов, сероводорода и др. («жирный» газ) - 30 тыс. т/год, СO2, СО, Н2, СН4, С2Н4, пропилена, пропадиена, метилацетилена, N2O2, дихлорэтана, винилхлорида, керосина - 35208 т/год;

·       образования жидких отходов - кубовые остатки ректификации дихлорэтана (дихлорпропан, трихлорэтан, тетрахлорэтилен) - 3792 т/год.

Снижение уровня опасности/токсичности выбросов, сбросов загрязняющих веществ или других видов отходов производства. При производстве мономера - винилхлорида - на стадии пиролиза образуются жидкие отходы - сажесмоляная пульпа в количестве 1049,0 т/год, относящаяся к 4-му классу опасности. На АО «Пласткард» разрабатывается проект обезвреживания пульпы (осушивание и коагуляция) и передачи уже сухой фракции на захоронение. Это позволит сократить объем пульпы и снизить общую нагрузку на очистные сооружения.

Снижение потребления природных ресурсов при производстве продукции в результате реализации проекта по сравнению с существующим способом. Установка нового блока разделения воздуха (АКАр-15/6-2) позволит уменьшить годовой расход потребляемого атмосферного воздуха для получения кислорода в три раза.

 

Образец 26

Оценка косвенного экологического эффекта реализации ИП «Улучшение экологической обстановки в г. Волгограде путем значительного уменьшения вредных выбросов в атмосферу химических предприятий «Пласткард» и «Волгограднефтепереработка» (Волгоград)

По проекту не предусматривается выпуск материалов, заменяющих какой-либо вид продукции других отраслей, поэтому в расчетах косвенного экологического эффекта учитываются только показатели снижения использования природных ресурсов и снижения (ликвидации) воздействия на окружающую среду в смежных отраслях промышленного производства вследствие сокращения энергопотребления на АО «Пласткард»:

(1) замена воздухоразделительной установки БР-1А на установку АКАр-15/6-2 (блок разделения воздуха) позволит предприятию сократить количество потребляемой энергии на 41,382 млн. кВт·час;

(2) строительство котельной, работающей на тепле отходящих газов производства винилхлорида (горючий газ) приведет к отказу от закупки пара у ТЭЦ-3 и экономии 37 млн. кВт·час/месяц энергии для его производства;

(3) система ректификации, предусмотренная для очистки «жирного» газа от серосодержащих соединений, предотвращает выбросы серосодержащих веществ, позволяя получить 1 тыс. т серы и, соответственно, на такое же количество серы может быть сокращена ее добыча;

(4) сокращение энергопотребления в общем объеме на 78382 тыс. кВт·час/месяц создаст предпосылки для сокращения потребления природного газа в объеме почти 24 млн. м3/месяц.

3.3.4. Подготовка отчета по результатам детальной экологической оценки

Заключительный этап детальной ЭО - подготовка отчета, который является составной частью Оценочного доклада по ИП (образец 27). Отчет по детальной ЭО содержит информацию, полученную инвестором на всем протяжении работы с проектом, поэтому здесь важно:

·       дать полное общее описание проекта, уделив особое внимание вопросам, которые могут привести к возникновению экологических рисков;

·       описать альтернативы ИП, включая альтернативы проектных решений;

·       описать проведенные в рамках подготовки ИП исследования, дать достаточную информацию о существующих условиях и тенденциях изменения состояния окружающей среды в результате реализации проекта;

·       дать оценку достоверности прогнозов изменения окружающей среды, если таковые делались по проекту;

·       дать оценку выявленным социальным, экономическим и экологическим последствиям реализации ИП;

·       обосновать причины, по которым те или иные экологические вопросы не рассматривались;

·       оценить достаточность мер по предупреждению или уменьшению экологических рисков реализации ИП;

·       оценить достаточность затрат на природоохранные мероприятия;

·       описать программы мониторинга, представить смету расходов по нему, описать организационные мероприятия по его созданию;

·       оценить готовность инвестора выполнять экологические условия реализации ИП;

·       описать взаимодействие инициатора с общественностью, участие общественности в подготовке ИП;

·       дать информацию по используемым источникам информации, уделив особое внимание тем сведениям, которые были получены самостоятельно.

Особое место в отчете по детальной ЭО занимают выводы и рекомендации. В них должны быть указаны (в порядке убывания степени значимости):

·       основные экологические выгоды от реализации ИП;

·       основные виды потенциального воздействия ИП на окружающую среду, которые являются неизбежными и меры по их снижению;

·       экологические риски (образец 28)

Сведения, содержащиеся в Оценочном докладе, являются основанием для принятия решения о возможности предоставления инвестиций на реализацию проекта. Такое решение служит необходимым предварительным условием для начала переговоров между инвестором и инициатором.

В ходе самих переговоров будут рассмотрены вопросы и мероприятия, которые имеют принципиально важное значение для того, чтобы ИП был экологически приемлемым, способствовал улучшению состояния окружающей среды и включал соответствующие обязательства инициатора (экологические условия), которые войдут в состав документов о предоставлении финансовой поддержки.

Образец 27

Содержание раздела 4 «Экологическая оценка» Доклада по детальной оценке ИП «Организация производства фторида натрия и низкомодульного криолита путем комплексной переработки отходов производства фосфорной кислоты» (г. Череповец)

4.1. Оценка современного состояния окружающей среды на территории реализации ИП.

4.1.1. Экологическая ситуация в г. Череповце.

4.1.2. Вклад предприятия-заявителя в загрязнение окружающей среды.

(1) Атмосферный воздух;

(2) Поверхностные водные объекты и питьевая вода;

(3) Размещение отходов.

4.2. Оценка экологических требований законодательных и нормативных актов, распространяющихся на реализацию ИП.

4.3. Альтернативы решений по объектам инвестиционной деятельности.

4.4. Оценка проекта Программы инженерных изысканий и научных исследований для выработки решений по ИП.

4.5. Оценка воздействия на окружающую среду от реализации ИП.

4.6. Оценка экологических и связанных с ними социальных, экономических и других последствий реализации ИП.

4.6. Оценка полноты и достаточности мер по предотвращению отрицательного воздействия реализации ИП на окружающую среду.

4.8. Оценка проекта Перечня экологических условий для выработки решений по ИП при проектировании.

4.9. Оценка жизнеспособности системы экологического мониторинга предприятия в части возможности использования ее при реализации ИП.

4.10. Выводы.

4.11. Рекомендации.

 

Образец 28

Выводы по результатам экологической оценки к Докладу по детальной оценке ИП «Организация малоотходного производства биогранул с утилизацией короотвалов целлюлозно-бумажной и деревоперерабатывающей промышленности» (г. Калининград)

ИП экологически обеспечен. При этом:

·       реализация ИП приведет к полной ликвидации короотвала, занимающего 12,85 га территории, который до настоящего времени являлся основным источником загрязнения атмосферного воздуха, почв и поверхностных вод;

·       осуществление ИП в планируемых объемах (60 тыс. т) позволит отказаться от сжигания 42 тыс. т угля в котельных и ТЭС и предотвратить загрязнение атмосферного воздуха выбросами СО2.

ГЛАВА 4. ЭКОЛОГИЧЕСКИЕ УСЛОВИЯ РЕАЛИЗАЦИИ ИНВЕСТИЦИОННОГО ПРОЕКТА

4.1. Формирование Перечня экологических условий реализации инвестиционного проекта

Заключительным этапом детальной ЭО является формирование совместно с инициатором перечня экологических условий реализации ИП на стадии проектирования, строительства и эксплуатации объекта инвестиционной деятельности.

В соответствии с российским законодательством финансирование ИП возможно только в случае получения положительного заключения государственной экологической экспертизы по проектной документации [9]. В то же время по схеме проектного цикла решение о финансировании проекта принимается инвестором раньше - на основании рассмотрения Бизнес-плана или Обоснования ИП, в которых содержатся только принципиальные размещенческие, технологические, технические, строительные и прочие решения. Экологическая экспертиза таких материалов может подтвердить экологическую обеспеченность только этих принципиальных решений. Основные же заключения по проекту будут сделаны на стадии проектирования по материалам изысканий и научных исследований.

В заключении экологической экспертизы всегда содержатся рекомендации к дальнейшим стадиям подготовки проекта, которые должны быть учтены в проектных решениях. По сути эти рекомендации являются некими экологическими условиями дальнейшего проектирования и могут стать предметом контроля экспертных органов за ходом подготовки документации, а также за их выполнением на стадии строительства и эксплуатации объектов инвестиционной деятельности. Эти рекомендации являются обязательными для выполнения, в противном случае экспертиза может отозвать положительное заключение по проекту.

В связи с этим инициатор начинает самостоятельно формировать перечень экологических условий с самой первой стадии подготовки ИП - прединвестиционных исследований и подготовки Обоснования ИП. В дальнейшем к нему присоединяется инвестор, который заинтересован, во-первых, в минимизации экологических рисков по проекту, а во-вторых, в выполнении целей реализации ИП, направленных на улучшение качества окружающей среды и недопущение неблагоприятных экологических последствий.

Экологические условия реализации ИП - это ограничения на ведение хозяйственной деятельности, направленные на уменьшение (ликвидацию) воздействия объекта инвестиционной деятельности на окружающую среду. В Перечень экологических условий входят помимо прочего требования к:

·       организации программы производственного экологического мониторинга процесса реализации ИП (как на стадии строительства, так и во время эксплуатации);

·       ведению отчетности по результатам реализации ИП и др.

Экологические условия оформляются в виде проекта Перечня экологических условий на стадии подготовки Обоснования инвестиционного проекта. Перечень согласовывается инициатором и в составе обосновывающей документации представляется на Государственную экологическую экспертизу. Поскольку данная процедура законодательно не закреплена, инициатор должен сопроводить передачу Перечня в природоохранные органы письмом-обращением. Важно получить одобрение природоохранных органов и их официальное согласование.

Инвестор должен проследить за тем, чтобы дополнительные мероприятия по обеспечению выполнения заявленного экологического эффекта в соответствии с Перечнем экологических условий были включены в план-график реализации ИП (в таблицу базовых предпосылок для расчетов по ИП и разделы Обоснования ИП «Производственные затраты», «Капитальные затраты»).

Для контроля выполнения экологических условий в ходе реализации ИП необходимо предусмотреть сроки их выполнения (образец 29).

Образец 29

ФОРМАТ ПЕРЕЧНЯ ЭКОЛОГИЧЕСКИХ УСЛОВИЙ РЕАЛИЗАЦИИ ИНВЕСТИЦИОННОГО ПРОЕКТА

1. Экологические условия для выработки решений при проектировании объектов инвестиционной деятельности

Экологические условия

Исполнители

Срок исполнения

Объем и источники финансирования

1.

 

 

 

 

2.

 

 

 

 

3.

 

 

 

 

2. Экологические условия для выработки решений при строительстве объектов инвестиционной деятельности

Экологические условия

Исполнители

Срок исполнения

Объем и источник финансирования

1.

 

 

 

 

2.

 

 

 

 

3.

 

 

 

 

3. Экологические условия для выработки решений при эксплуатации объектов инвестиционной деятельности

Экологические условия

Исполнители

Периодичность представления отчета

1.

 

 

 

2.

 

 

 

3.

 

 

 

4.2. Варианты включения экологических условий в юридические документы по инвестиционному проекту

Перечень экологических условий, утвержденный инициатором и согласованный в природоохранных органах и инвестором, является неотъемлемой частью финансового договора. Возможно несколько вариантов введения ключевых экологических условий в юридические документы по ИП.

Вариант 1. Условия, необходимые для начала ведения переговоров по субзайму, его утверждению или вступлению в силу. Например, выставляются требования о получении положительного заключения государственной экологической экспертизы на Обоснование ИП. В частности, условием подписания Договора субзайма между Минфином России и ОАО «Сибнефтегазпереработка» явились:

·       получение положительного заключения государственной экологической экспертизы на Обоснование ИП;

·       окончательное определение способа обеспечения своих платежных обязательств по субзайму и представление в Минфин России необходимых документов по вопросу гарантий субзайма.

Вариант 2. Датированные условия. Перечень экологических условий включает сроки и исполнителей. В результате включения таких условий наблюдение инвестора за реализацией ИП будет более эффективным. Датированные условия дают то преимущество, что обеспечивают полное внимание к ключевым экологическим аспектам проекта со стороны как инвестора, так и заказчика.

Вариант 3. Ссылка на снижение неблагоприятного воздействия и другие природоохранные меры, приведенные в Оценочном докладе по ИП. В этом случае просто указывается, что эти меры будут осуществляться так, как изложено в Оценочном докладе. Эффективность этого подхода прямо зависит от качества и четкости мер, охарактеризованных инвестором, и от обязательств инициатора выполнить проект по этим направлениям.

Вариант 4. Включение целей реализации ИП и конкретных мероприятий, вытекающих из результатов проведения ОВОС, как части описания проекта в юридические документы о реализации ИП. Этот вариант подчеркивает, что экологические аспекты рассматриваются как неотъемлемая часть ИП, на равном основании с другими компонентами. Например, в ИП «Очистка рек северо-западной части Вологодской области от затонувшей древесины с ее последующей переработкой в клееные мебельные щиты и оконные брусы» (г. Череповец) были установлены временные рамки для выполнения мероприятий, которые включали сбор и анализ качества вод в районе подъема затонувшей древесины, восстановление нерестилищ ценных рыб, сбор сведений о памятниках истории и культуры по берегам малых рек, обучение персонала. Сроки выполнения этих условий позволяли контролировать реализацию ИП по этому графику.

Вариант 5. Общее заявление. В этом довольно общем подходе, часто в комбинации с другим вариантом, используется стандартное утверждение о том, что заказчик обязуется выполнять применимые национальные и/или международные экологические нормы, стандарты и требования. В рамках того, что все эти нормы соответствуют требованиям национального законодательства и имеются возможности для их эффективного осуществления, этого может быть достаточно. Однако, если имеется только такое заявление, отсутствие четких мероприятий, обязанностей и графика их реализации может затруднить наблюдение за реализацией ИП и оценку его выполнения.

ГЛАВА 5. ЭКОЛОГИЧЕСКАЯ ОЦЕНКА ХОДА РЕАЛИЗАЦИИ ИНВЕСТИЦИОННОГО ПРОЕКТА

Важным аспектом ЭО является контроль за ходом реализации проекта и выполнением экологических условий при проектировании, строительстве и эксплуатации объектов инвестиционной деятельности, поскольку положительное заключение государственной экологической экспертизы на Обоснование ИП частично основывается на допущении, согласно которому мероприятия по предупреждению или уменьшению экологических рисков будут полностью выполнены и окажутся эффективными. ЭО хода реализации ИП осуществляется в форме:

·       текущего экологического контроля;

·       анализа результатов реализации ИП.

5.1. Текущий экологический контроль

Текущий экологический контроль, который могут проводить инвестор, органы государственной власти и иные участники ИП, начинается на стадии организации закупок, в соответствии с графиком, согласованным с инициатором на стадии переговоров по ИП. При осуществлении контроля используется сочетание различных мероприятий, к числу которых относятся:

·       отчеты о соблюдении обязательных экологических условий предоставления финансовой поддержки, о результатах осуществления программ мониторинга и прочих экологических аспектах проекта;

·       контроль со стороны отраслевого ведомства, который курирует данный сектор промышленности;

·       наблюдательные миссии для проверки на месте соблюдения положений финансового договора, связанных с выполнением экологических условий.

По результатам контроля за ходом реализации ИП можно судить об эффективности планов достижения улучшения состояния окружающей среды, вытекающих из ИП, и мер, направленных на избежание или смягчение неблагоприятного воздействия на окружающую среду. По результатам контроля оформляется отчетная документация (образец 30). Отчет по контролю за ходом реализации ИП должен быть кратким, освещая лишь вопросы экологического характера. Глубина и степень экологического анализа должны быть соизмеримы с видами и масштабом воздействия проекта на окружающую среду. Отчеты предназначены для инициатора ИП, инвестора, организаций-исполнителей и органов власти.

При подготовке отчета по результатам проверки выполнения инициатором экологических условий реализации в него должна включаться вся информация, касающаяся проекта (сведения о нарушении норм предельно допустимых сбросов или выбросов, отсутствие необходимых согласований, изменение статуса территории и др.).

В случае, если инициатор проекта не выполняет экологических условий финансирования проекта, может быть принято решение об оповещении соответствующих органов власти, финансовых учреждений и партнеров по финансированию о невыполнении инициатором принятых на себя экологических обязательств и замораживание выплат по ИП.

Образец 30

ОБРАЗЕЦ ОТЧЕТА ОБ ЭКОЛОГИЧЕСКОЙ ОЦЕНКЕ ХОДА РЕАЛИЗАЦИИ ИНВЕСТИЦИОННОГО ПРОЕКТА

Краткое рассмотрение наиболее значимых результатов реализации ИП:

·       политические, правовые и административные рамки, в которых реализуется ИП;

·       экологические, социальные и временные аспекты реализуемого ИП;

·       исходные расчетные данные о планируемой эффективности реализации ИП;

·       положительные и отрицательные последствия, которые уже возникли в ходе реализации ИП;

·       природоохранные мероприятия, осуществляемые за счет средств инициатора;

·       расчет достигнутого экологического эффекта;

·       развитие ИП в перспективе.

5.2. Экологическая оценка результатов реализации инвестиционного проекта

При завершении ИП инвестор рассматривает всю экологическую информацию, обобщает и оценивает воздействие ИП на окружающую среду. Инициатор предоставляет всю информацию, которая является основой для такой оценки. Основная задача этой процедуры - показать, что успешная реализация ИП способствует решению экологических проблем не только на территории размещения объекта инвестиционной деятельности, но и на других территориях и в смежных отраслях производства. Отчет по ЭО после реализации ИП включает в себя:

·       описание фактически наблюдаемых видов воздействия на окружающую среду и указание на то, были ли они предусмотрены заранее;

·       оценку эффективности мероприятий по предупреждению возникновения экологических рисков;

·       результаты рассмотрения вопроса о том, в какой степени выполнялись рекомендации инвестора, сделанные в ходе ЭО при подготовке ИП;

·       оценку того, насколько результаты ЭО повлияли на принятие решений в процессе подготовки ИП;

·       оценку показателей эксплуатации и технического обслуживания действующего объекта и степени его воздействия на окружающую среду (например, функционирование очистного оборудования, соблюдение нормативов предельно допустимых выбросов и сбросов, обучение сотрудников и т.д.);

·       оценку выгод, полученных благодаря экологическим компонентам ИП.

Послепроектная оценка - своего рода подведение итогов общей инвестиционной политики инвестора, которая может показать как слабые, так и сильные моменты решений по ИП.

ГЛАВА 6. ЭКОЛОГИЧЕСКИЕ РИСКИ РЕАЛИЗАЦИИ ИНВЕСТИЦИОННЫХ ПРОЕКТОВ

6.1. Проблемы рисков и неопределенности

Практически все ИП характеризуются наличием элементов экологического риска и неопределенности. Риск возникает тогда, когда существует вероятность задержки получения прибыли или возвращения кредита из-за возникновения проблем экологического характера, например превышение расчетных величин выбросов и сбросов загрязняющих веществ на вновь установленном оборудовании, образование новых веществ вследствие явлений синергизма и др. Неопределенность появляется в случае, если при подготовке ИП было мало что известно о будущих последствиях, а потому и не удалось в полной мере оценить их вероятность, или сами последствия оказались столь необычными, что их попросту нельзя было предугадать. Эти два явления - риск и неопределенность - взаимосвязаны. Например, когда на рынке впервые появились фреоны (хлорфторуглероды), их никто не связывал с вероятностью возникновения экологических рисков, поскольку ничего не было известно об их разрушительном воздействии на озоновый слой атмосферы.

Фактор неопределенности играет особо важную роль в вопросах, относящихся к оценке состояния окружающей среды. По мере того, как возрастает масштаб ИП (объем используемых природных ресурсов, величина оказываемого воздействия) и в окружающую среду привносятся (или изымаются) новые вещества, категория риска приобретает все меньшее значение, а категория неопределенности - все большее.

Правильная реакция на возникновение экологических рисков заключается в том, чтобы:

·       считать риск одним из видов затрат при расчете их ожидаемых значений;

·       продолжать исследования и не принимать решения по проекту без достаточно убедительных прогнозов.

Экологические риски значительно снижают эффективность инвестиций, связанную не только с реальностью их возврата, но и с теми экологическими эффектами, которые планировались при подготовке ИП. Экологические риски обусловлены, как правило, нарушениями технологического регламента, отсутствием достаточного количества материальных, сырьевых и других ресурсов, недостаточным правовым и информационным обеспечением проекта.

Участвуя в финансировании ИП, характеризующихся недостаточной проработанностью экологических и технологических вопросов и неопределенностью, в части описания состояния окружающей среды или ее отдельных компонентов, инвестор может подвергаться:

·       повышенным заемным рискам;

·       рискам, угрожающим его репутации (табл. 6.1).

Образец 31

Оценка рисков реализации ИП «Завершение строительства известково-обжигательной установки для обеспечения известью систем сероочистки отходящих газов обжиговых машин на АООТ «Карельский окатыш» и утилизация образующихся отходов» (Костомукша, Республика Карелия)

К основным рискам реализации ИП относятся:

(1) неустойчивое финансовое положение предприятия-заявителя, связанное с низкой рентабельностью основного производства;

(2) существующая возможность нарушения оптимального соотношения гипса и песка в исходной массе для прессования кирпича, а также неполного перемешивания сырья перед приготовлением технологической массы, подаваемой для прессования кирпича;

(3) отсутствие гарантированного сбыта излишков извести, которые будут иметь место до сооружения систем сероочистки за второй и третьей обжиговыми машинами, и производимого кирпича.

В ходе проведения ЭО устанавливаются различные виды рисков: экологические, технологические, финансовые (образец 31). Выявленные риски используются при оценке экономической эффективности проекта. Для этого проводится анализ чувствительности, который позволяет определить, во-первых, каким образом характерные особенности окружающей среды влияют на внутреннюю норму прибыли, которая может быть обеспечена в результате реализации ИП, и, во-вторых, какими могут оказаться виды воздействия ИП на окружающую среду. В случае невозможности снижения тех или иных рисков в финансовом договоре оговариваются специальные условия, причем приоритет отдается решению экологических проблем.

6.2. Повышенные заемные риски

Большинство заемных рисков возникает в результате нарушения инициатором экологических норм, условий и требований законодательства в сфере природопользования и охраны окружающей среды, что приводит к увеличению размеров «экологических» платежей и взиманию штрафов. При этом он утрачивает способность погасить кредит на условиях финансового договора. Процедуры проверки выполнения инициатором экологических условий позволят инвестору своевременно устанавливать такие случаи и корректировать условия финансового договора или вообще отказаться от финансирования ИП.

Кроме того, если состояние технологических линий, производственных мощностей, территории в пределах санитарно-защитной зоны, зданий, сооружений и др. не соответствует природоохранным требованиям, то инициатор несет ответственность за любые издержки по рекультивации, устранению ущерба и т.д. и может покрывать их за прибыли, полученной при реализации ИП, что может повлиять на его способность вернуть кредит.


Таблица 6.1

ВИДЫ РИСКОВ

Риски

Экологические аспекты деятельности, создающие риски

Проблемы, возникающие при любом из этих рисков

Факторы риска

Повышенные заемные риски

1. Сверхнормативное загрязнение окружающей среды 2. Аварийное загрязнение окружающей среды

3. Загрязнение окружающей среды в результате предыдущей деятельности предприятия-заявителя на площадке реализации ИП.

4. Задержки в получении необходимых разрешений и лицензий на реализацию ИП

5. Задолженность по природоохранным платежам 6. Обязанности по выплатам компенсации ущерба

7. Барьеры на пути к внешним рынкам (например, из-за несоответствия мировым стандартам по экологическим показателям).

1. Снижение рентабельности из-за издержек на достижение природоохранных норм или увеличения выплат за воздействие на окружающую среду (которые могут быть истребованы в безакцептном порядке) 2. Трудности, связанные с утверждением ИП (например, из-за задержек в процессе государственной экологической экспертизы).

3. Издержки на реабилитацию загрязненной территории, не учтенные в Соглашении о реализации ИП

4. Возражение общественности

1. Изменение экологических норм и требований, появление новых ограничений, в том числе процедурных, связанных с подготовкой и согласованием обосновывающей документации по ИП

2. Ограничения в канале поставок клиенту в результате изменений преференций конечного пользователя. В частности, в случае экспорта в западные страны посреднические фирмы могут установить жесткие экологические требования для поставщиков, а потребители могут отдавать предпочтение экологически чистой продукции.

Риски, угрожающие репутации

Судебные споры по экологическим проблемам

Невыполнение одной из сторон обязательств по ИП

 


Повышенные заемные риски создают следующие ситуации:

·       прибыль, полученная в результате реализации ИП, по решению суда будет израсходована на компенсацию ущерба, нанесенного здоровью населения, проживающего в санитарно-защитной зоне предприятия;

·       зависимость выполнения технологических условий реализации ИП от качества исходного сырья;

·       зависимость качества получаемой продукции от соблюдения технологического регламента и стандартов;

·       аварии, приводящие к остановке производства или изменению качества продукции.

Специалист по ЭО должен внимательно следить за такими фактами и подготавливать предложения по включению в договорные документы по ИП соответствующих положений о приоритетности возврата субзайма.

6.3. Риски, угрожающие репутации инвестора

Инвестор становится непосредственно ответственным за издержки, связанные с «экологическими» нарушениями по ИП, если таковые происходят после заключения финансового договора с инициатором. Однако в настоящее время эта ответственность не юридическая, а моральная (риск репутации), поскольку в соответствии с российским законодательством инвестиции в виде кредита не возлагают на инвестора ответственности за ущерб, наносимый субзаемщиком.

Например, концепция одного из ИП, который был представлен в ИД РПОИ, заключалась в создании единого современного гальванического производства при полном закрытии множества гальванических цехов и участков, работающих на старом и аварийном оборудовании. Однако возникло опасение, что инициатор проекта сможет реализовать только первую половину своих намерений - создать новое производство, так как вопрос о закрытии старых мог быть решен только при участии органов власти при значительной компенсации потерь владельцев закрывающихся предприятий. Если бы ИП был реализован на таких условиях, ИД РПОИ было бы выдвинуто обвинение в финансировании предприятий, которые являются потенциальными источниками неблагоприятного воздействия на окружающую среду.

ГЛАВА 7. КРАТКИЙ ОБЗОР ПРОЦЕДУР ЭКОЛОГИЧЕСКОЙ ОЦЕНКИ ИНВЕСТИЦИОННЫХ ПРОЕКТОВ И ЕЕ РОЛЬ В ПРОЕКТНОМ ЦИКЛЕ РАЗЛИЧНЫХ МЕЖДУНАРОДНЫХ ФИНАНСОВЫХ ИНСТИТУТОВ

7.1. Процедуры экологической оценки инвестиционных проектов, используемые ЕБРР

Инструментом реализации экологической политики Европейского банка реконструкции и развития (ЕБРР)* является среди прочих** экологическая оценка***, сопровождающая процесс принятия решений по проектам и операциям Банка. ЭО распространяется на все этапы управления проектным циклом:

·       этап первый - знакомство с ИП (идентификация проекта);

·       этап второй - подготовка проектной документации (начальная экспертиза ИП);

·       этап третий - одобрение ИП и подготовка соответствующих финансовых документов;

·       этап четвертый - практическая реализация ИП;

·       этап пятый - подведение итогов (оценка результатов реализации ИП).

* Далее - Банк.

** Следует упомянуть роль ЕБРР в организации исследований в области охраны окружающей среды, техническую помощь, направленную на поддержку экологических программ, кредиты, гарантии, инвестиции, обеспечивающие финансирование «экологических» проектов.

*** В терминах ЕБРР - экологические процедуры, но в настоящем Методическом пособии мы будем придерживаться единого термина «экологическая оценка», в сокращении - ЭО.

Выявляя потенциальные экологические последствия реализации ИП, финансируемых за счет средств ЕБРР, Банк преследует следующие цели:

·       установление «экологических» обязательств заявителя ИП, которые могут препятствовать успеху его осуществления;

·       обеспечение минимальных экологических рисков реализации ИП;

·       улучшение состояния окружающей среды на территории осуществления ИП;

·       защита от ответственности за ущерб, который может быть нанесен окружающей среде реализацией данного ИП.

Необходимость представления заявителем наряду с Бизнес-планом по ИП экологической информации для принятия финансового решения зафиксирована во всех документах Банка. В 1992 г. для сотрудников ЕБРР был издан директивный документ под названием «Экологические процедуры. Руководство» [10], в котором регламентированы процедуры ЭО и требования к составу и качеству экологической информации по ИП.

В соответствии с этим Руководством процесс ЭО включает следующие стадии (рис. 7.1):

(1) экологический скрининг;

(2) предварительная экологическая экспертиза;

(3) экологические исследования (ОВОС и экологический аудит);

(4) окончательная экологическая экспертиза;

(5) включение экологических договоренностей в Соглашение о реализации проекта;

(6) контроль за состоянием окружающей среды;

(7) оценка и мониторинг окружающей среды.

ЭО выполняется в соответствии с разработанными и согласованными Советом директоров Банка форматами. «Экологическая» документация по проекту в ходе ЭО включает:

·       Руководство по представлению проектных предложений;

·       Записку по экологическому скринингу предложения по ИП;

·       Ведомость данных по ИП;

·       Записку по экологической экспертизе;

·       Записку по экологической оценке;

·       Контрольный лист руководителя группы по экологической оценке (табл.7.1).

Таблица 7.1

КОНТРОЛЬНЫЙ ЛИСТ РУКОВОДИТЕЛЯ ГРУППЫ ПО ЭКОЛОГИЧЕСКОЙ ОЦЕНКЕ

Этапы управления проектным циклом

Экологическая информация, рассматриваемая на этапе управления проектным циклом

1

Идентификация Проекта

·      Имеется ли экологическая информация?

·      Обсуждены ли требования к экологической информации с заявителем проекта?

2

Предварительная экологическая экспертиза

·      Выполнен ли экологический скрининг?

·      Внесены ли экологические категории в Ведомость данных по проекту?

·      Указаны ли специалисты по окружающей среде в Ведомости данных по проекту?

·      Включена ли Записка по экологическому скринингу в Записку по предварительной экологической экспертизе?

3

Окончательная экологическая экспертиза

·      Рассмотрены ли результаты ОВОС специалистами Банка?

·      Требуются ли дополнительные исследования?

·      Закончена ли Записка по экологической экспертизе?

·      Изложены ли результаты ОВОС в Исполнительном резюме по проекту?

·      Предусмотрены ли соответствующие шаги для привлечения общественности к обсуждению проекта?

4

Экспертиза Исполнительного комитета Банка

·      Все ли экологические проблемы, поднятые при проведении ОВОС, решены в рамках ИП?

5

Подготовка Соглашения о реализации проекта

·      Включены ли экологические условия в Соглашение о реализации проекта?

6

Экспертиза Совета директоров Банка

·      Решены ли какие-либо из оставшихся экологических проблем?

7

Реализация проекта

·      Имеется ли в проекте план реализации экологических условий, которые являются предметом экологического контроля и мониторинга?

8

Завершение и оценка проекта

·      Предусмотрены ли сроки предоставления информации о ходе реализации проекта и достижении планируемого экологического эффекта?

Кроме того, Банком разработан стандартный формат отчета по ОВОС и аудиторской проверке, а также издано Руководство по проведению общественных слушаний. Выполнение экологических исследований в соответствии с этими форматами значительно экономит время заявителя при подготовке ИП. Банк требует, чтобы проектная документация, которую подготавливает заявитель, содержала записи о всех шагах, предпринятых в ходе ЭО, - от скрининга до контроля ИП после завершения.

Несмотря на то, что ЕБРР проводит самостоятельную политику в области оценки ИП, приоритет в требованиях к основным характеристикам обосновывающей документации отдается национальным требованиям и правилам. Это выражается прежде всего в том, что все проекты, рекомендованные Банком для финансирования, должны иметь положительное заключение государственной экологической экспертизы, как это принято в Российской Федерации, а в Соглашение о реализации ИП включаются все экологические условия, которые территориальные органы Госкомэкологии России предъявляют к выработке и реализации ИП.

7.1.1. Экологический скрининг

На первом этапе оценки на основании общей (предварительной) информации о состоянии окружающей среды проводится предварительная оценка (просвечивание) предложения по ИП - экологический скрининг. Цель проведения этой процедуры - определение категории ИП по степени значимости воздействия его реализации на окружающую среду. Кроме того, на стадии экологического скрининга определяется необходимость:

·       проведения ОВОС и/или экологического аудита;

·       доработки ИП с тем, чтобы улучшить его «экологические» показатели.

·       При подаче заявки на финансирование ИП заявитель, согласно требованиям Банка, должен представить следующую информацию:

·       «экологические» характеристики предприятия-заявителя (природоохранные платежи и штрафы, расчетные показатели выбросов и сбросов, размещение отходов и др.);

·       предлагаемые решения по объекту, обеспечивающие предотвращение возникновения возможных экологических проблем;

·       описание основного технологического процесса (который станет главным источником воздействия на окружающую среду);

·       энерго- и ресурсосберегающие эффекты от реализации ИП;

·       предполагаемое воздействие будущей хозяйственной деятельности (виды воздействия - химическое, биологическое, механическое и т.п.; характеристики воздействия и т.д.) на окружающую среду;

·       результаты ОВОС, полученные при подготовке предлагаемого ИП, или экологического аудита предприятия (если он выполнялся), включая описание методики проведения;

·       потенциальные экологические проблемы, которые могут возникнуть при реализации ИП (в том числе социальные).

Рис. 7.1. Процедуры экологической оценки в структуре управления проектно-инвестиционным циклом ЕБРР.

В основе отнесения ИП к той или иной категории лежит их классификация по степени воздействия на окружающую среду (приложение 1), принятая МБРР в Оперативной директиве 4.00 «Экологическая оценка» (октябрь 1989 г.) [14].

Решение о необходимости проведения экологических исследований для проектов категории А или Б принимается на стадии экологического скрининга ИП. Проект, отнесенный к категории А, нуждается в проведении полномасштабных экологических исследований (в соответствии с требованиями российского законодательства - выполнении полной процедуры ОВОС). Для проектов категории Б необходимость проведения экологических исследований (или полнота ОВОС) определяется индивидуально. Проекты категории В не требуют проведения ОВОС*, а ЭО заканчивается на стадии экологического скрининга.

* Здесь мы видим несоответствие процедуры ЭО ЕБРР требованиям российского законодательства. «Положение об ОВОС в Российской Федерации» (1994 г.) вводило некоторые ограничения на выполнение ОВОС по полной процедуре (в ней нуждались только проекты, попавшие в специально оговоренный Перечень проектов, реализация которых связана с потенциальными экологическими рисками). Однако Федеральный закон «Об экологической экспертизе» (1995 г.) ввел требование о проведении ОВОС для всех типов проектов, независимо от сметной стоимости и ведомственной принадлежности.

Экологический скрининг должен быть выполнен до проведения предварительной экологической экспертизы.

7.1.2. Предварительная экологическая экспертиза

Предварительная экологическая экспертиза осуществляется специалистами Банка с целью подготовки ТЗ на проведение ОВОС или экологического аудита. Банк ранжирует детальность экологических исследований для проектов категории Б в зависимости от уровня потенциальных воздействий реализации ИП на окружающую среду:

·       полная ОВОС (т.е. выполнение всех процедур оценки) для проектов, реализация которых может оказать значительное воздействие на окружающую среду и для которых сложно определить меры по предотвращению неблагоприятных экологических последствий;

·       частичная ОВОС - только определение соответствия решений по ИП нормативным требованиям.

По результатам проведения предварительной экологической экспертизы составляется Записка, которая передается специалистам, принимающим решение о дальнейшем рассмотрении ИП. «В ней приводится следующая информация:

·       ключевые экологические проблемы, связанные с ИП или территорией его реализации;

·       обзор выявленных неблагоприятных воздействий на окружающую среду и оценка их адекватности предусмотренным природоохранным мероприятиям;

·       соответствие решений по объекту инвестиционной деятельности природоохранным нормам и правилам.

Особо выделяются требования к необходимой дополнительной информации для оценки ИП.

7.1.3. ОВОС и экологический аудит

Процедуры ОВОС и экологический аудит не являются этапами ЭО, проводимой ЕБРР при подготовке ИП к финансированию. Роль Банка при проведении экологических исследований заключается только в контроле за ходом выполнения ТЗ, полученного заявителем после проведения предварительной экологической экспертизы предложения по ИП. Банк ориентируется на национальные процедуры ОВОС, предоставляя возможность заявителю самому определить полноту и масштаб исследований. Обязательными являются лишь требования к составу и качеству необходимой информации:

·       характеристика состояния окружающей среды на территории реализации ИП;

·       выявление воздействий реализации ИП на окружающую среду (источники и виды воздействия);

·       определение суммарного экологического эффекта от реализации ИП (с учетом существующего загрязнения окружающей среды);

·       оценка альтернатив и эффективности управленческой структуры, необходимых для поддержки решения по развитию ИП;

·       оценка программы производственного экологического мониторинга.

Экологический аудит обычно проводится заявителем в случаях, когда предусматриваются сделки с собственностью (купля, продажа, сдача в аренду) или когда на участке, предлагаемом для реализации проекта, имеется действующее производство. Цель проведения экологического аудита состоит в том, чтобы выявить любые экологические проблемы, которые могут вызвать потенциальные обязательства для заявителя или Банка. Окончательные материалы по проведенным исследованиям представляются заявителем в Банк в составе предложения по ИП.

Ответственность за организацию и финансирование проведения экологических исследований и достоверность результатов несет заявитель ИП.

7.1.4. Экологическая экспертиза

Экологическая экспертиза ИП проводится специалистами Банка только при представлении заявителем всей обосновывающей документации по проекту и результатов ОВОС (или экологического аудита). Со стороны Банка на экспертизу представляются результаты экологического скрининга и предварительной экологической экспертизы.

На этапе окончательной экологической экспертизы решается вопрос о том, должен ли ИП передаваться на рассмотрение Исполнительного комитета или Совета директоров Банка для принятия решения о финансировании. Экологические вопросы обязательно включаются в инвестиционное предложение.

По результатам экологической экспертизы специалисты Банка подготавливают Оценочный доклад, где под заголовком «КОМПАНИЯ и СДЕЛКА» описываются все экологические проблемы, затронутые в ИП.

7.1.5. Включение экологических условий (договоренностей) в Соглашение о реализации проекта

По результатам рассмотрения Оценочного доклада по ИП специалисты Банка подготавливают Перечень экологических условий, которые должны быть отражены в Соглашении о реализации, с тем чтобы обеспечить действенный контроль за выполнением экологических требований в течение всего срока сделки. На практике в такой Перечень входят:

·       требования, выставленные при экологической экспертизе обосновывающей документации;

·       требования к программе мониторинга за процессом реализации проекта (как на стадии строительства, так и эксплуатации) и состояния окружающей среды;

·       требования к «экологической»* отчетности, представляемой в Банк по результатам реализации ИП и т.д.

* Сведения о природоохранных платежах, документы о согласовании решений по объекту и др.

7.1.6. Экологический контроль

Экологический контроль составляет часть общего контроля за ходом подготовки и реализации ИП в течение всего периода сделки. Основной задачей экологического контроля является отслеживание выполнения заявителем экологических условий Соглашения о реализации ИП и требований национального законодательства. В случае несоблюдения условий Соглашения, Банк может принять решение о замораживании выплат, а также оповестить об этом соответствующие органы власти, финансовые учреждения и партнеров по финансированию, принимающих участие в реализации проекта. Если Банк участвует в реализации крупномасштабных ИП освоения региона, он может потребовать проведения постоянного экологического контроля после завершения проектов. Это требование должно быть включено в Соглашение о реализации ИП.

Экологический контроль позволяет установить, насколько успешно проведена ЭО, т.е. выявлены возможные неблагоприятные экологические последствия реализации ИП и разработаны меры по их предупреждению.

7.1.7. Экологический мониторинг

После завершения ИП (в основном относящихся к категориям А и Б) предприятие-заявитель с помощью специалистов Банка организует экологический мониторинг и предоставляет в Банк регулярные отчеты по нему.

ЭО в соответствии с данными требованиями применяется уже более трех лет и доказала свою действенность, позволив избежать втягивания Банка в финансирование ряда сомнительных с экологической точки зрения проектов, способствуя в то же время совершенствованию тех проектов, реализация которых приведет к улучшению состояния окружающей среды.

7.2. Процедуры экологической оценки для проектов, финансируемых за счет средств МБРР

Основная деятельность Международного банка реконструкции и развития (МБРР)** заключается в кредитовании конкретных проектов, тщательно отобранных и подготовленных, всесторонне оцененных, постоянно наблюдаемых и систематически анализируемых. Сосредоточенность на кредитовании проектов направлена на обеспечение того, чтобы фонды Банка вкладывались в экологически безопасные хозяйственные проекты, которые способствуют улучшению состояния окружающей среды и развитию экономики стран операций, поскольку Банк является одновременно финансовым учреждением и учреждением развития. И каждый проект, который он кредитует, должен удовлетворять этим двум его особенностям.

** Далее - Банк

При подготовке решения о финансировании ИП, он проходит через цикл, который, с некоторыми вариациями, един для всех. Проектный цикл состоит из шести этапов [13, 14]:

·       первый этап - выявление проектов, которые вписываются и поддерживают согласованную стратегию социально-экономического развития, соответствуют целям оздоровления окружающей среды и критериям выполнимости, включая технические и организационные решения;

·       второй этап - подготовка проекта - охватывает весь диапазон технических, организационных, экономических, экологических и финансовых положений, необходимых для достижения целей проекта;

·       третий этап - оценка проекта, или всесторонний обзор всех аспектов проекта: экологических, технических, организационных, экономических и финансовых;

·       четвертый этап - переговоры, представление проекта Правлению Банка, в ходе которых МБРР и заявитель договариваются о мерах, необходимых для успеха проекта. Эти соглашения преобразуются в юридические обязательства обеих сторон;

·       этап пятый - реализация проекта в ходе строительства и эксплуатации и наблюдение за ходом реализации;

·       этап шестой (заключительный) - оценка исполнения проекта, в ходе которой Банк выявляет наиболее проблемные моменты в процессе подготовки и реализации проекта и оценивает полученные результаты (делает вывод о достижении целей проекта).

ЭО является основой решения Банка по поводу выдачи разрешения на осуществление ИП и формулирования экологических условий, которые должны обсуждаться с заявителем, а затем будут включены в соглашение о предоставлении займа. В отличие от существующих в иных финансовых структурах подходов к процедуре ЭО и ее роли в проектном цикле, МБРР относит ответственность за ее проведение как на Банк, так и на заявителя, каждый из которых имеет собственные обязанности в ЭО.

Как определено в Оперативной директиве МБРР (ОД 4.01 - 1991 г.), ЭО - это «гибкая процедура, которая должна меняться по ширине, глубине и типу анализа в зависимости от проекта». Она может быть выполнена в один момент времени или на разных этапах проектного цикла и тесно связана с технико-экономическим обоснованием (ТЭО) инвестиций [13]. Процедуры ЭО МБРР включают следующие стадии (рис. 7.2):

(1) экологический скрининг;

(2) предварительное резюме по проекту;

(3) ежемесячная оперативная сводка;

(4) подготовка ТЗ на проведение ЭО;

(5) проверка хода выполнения ЭО;

(6) проверка результатов ЭО и выдача оценочного заключения по проекту.

7.2.1. Экологический скрининг проекта

Основной задачей экологического скрининга на этапе идентификации ИП является классификация проектов по степени воздействия на окружающую среду. При этом выявляются, изменяются или даже исключаются те компоненты проектов, которые могут оказаться «чувствительными» для окружающей среды. Банк усиливает внимание к отборочному процессу проектов, требуя предоставления информации относительно местоположения будущего объекта (дополнительно к типу проекта и ключевым экологическим проблемам). Еще в Оперативной директиве МБРР (ОД 4.01, Приложение А3) Банк определил Перечень категорий проектов по степени их потенциального воздействия на окружающую среду [13]. Каждому ИП присваивается одна из четырех категорий (А, Б, В, Г), в зависимости от масштаба, характера и значимости возможного воздействия на окружающую среду. Категории определяют необходимость проведения экологических исследований по проекту и масштаб таких исследований.

При подготовке ИП, отнесенных к категориям А или Б заявитель проводит ОВОС в соответствии с национальным законодательством или с согласованным с Банком ТЗ на проведение ОВОС. Для ИП категории В достаточно выполнить «кабинетный» анализ по выявлению экологических преимуществ предлагаемых решений, поскольку воздействие проекта на окружающую среду вряд ли окажется значительным. В то же время могут возникать ситуации, когда реализация проекта категории В потребует проведения ОВОС. Например, в планах или программах развития системы здравоохранения должно быть предусмотрено проведение экологических исследований при проектировании больничных комплексов и санаториев с целью решения вопросов размещения (утилизации, захоронения) больничных отходов.

7.2.2. Предварительное резюме по проекту

По результатам экологического скрининга куратор проекта подготавливает предварительное резюме, в котором:

·       перечисляет основные проблемы экологического характера, на решение которых направлена реализация ИП;

·       указывает категорию ИП и тип рекомендуемых экологических исследований;

·       составляет предварительный календарный план проведения ЭО.

Предварительное резюме является основанием для ежемесячных оперативных сводок о развитии портфеля проектов Банка и подготовки ТЗ на проведение ЭО.

7.2.3. Ежемесячная оперативная сводка

Банк ежемесячно оповещает директоров-распорядителей о запланированных к осуществлению проектах. Для этого по результатам экологического скрининга и на основании предварительного резюме по ИП подготавливается оперативная сводка, в которую по каждому рассмотренному проекту включается следующая информация:

·       категория, присвоенная проекту;

·       основные вопросы, подлежащие изучению (экологические проблемы) при подготовке ИП;

·       сведения о том, в какие сроки запланировано проведение ОВОС;

·       календарный план проведения ЭО.

Всякий раз, когда происходят изменения в проекте, они вносятся в оперативную сводку.

7.2.4. Подготовка Технического задания на проведение экологической оценки

На основании предварительной работы по проекту Банк обсуждает с заявителем круг анализируемых сведений и проблем, на основе которых будет проводиться ЭО. Банк подготавливает вместе с субзаемщиком ТЗ на проведение ЭО по ИП. Для этого Банк организует посещение места предполагаемого осуществления проекта, прослеживает выполнение требований национального природоохранительного законодательства. Большое значение имеет проведение консультаций с населением, проживающим в зоне возможного воздействия реализации ИП, и местными неправительственными общественными организациями.

В большинстве случаев экологические исследования проводятся параллельно подготовке обосновывающей документации по проекту, с тем чтобы их результаты были учтены в проектных решениях. В случае если требуются широкомасштабные исследования, заявитель вправе обратиться в Банк с просьбой о предоставлении финансовой помощи либо из фонда на разработку проектов, либо из средств, ассигнованных на программу финансирования мероприятий по охране окружающей среды в рамках ИП.

Рис. 7.2. Процедуры экологической оценки в проектном цикле Международного банка реконструкции и развития.

7.2.5. Проверка хода выполнения экологической оценки

Специалисты Банка контролируют ход проведения экологических исследований. Черновые варианты отчета публикуются на важнейших стадиях цикла проекта. Итоговый вариант отчета по ЭО должен быть опубликован до начала подготовки оценочного заключения по проекту, чтобы можно было уменьшить риск внесения изменений в ИП и задержек на более поздних стадиях его осуществления.

7.2.6. Проверка результатов экологической оценки и подготовка оценочного заключения по проекту

Заявитель представляет в Банк итоговое заключение по ЭО, в котором излагает основные экологические проблемы, решаемые в рамках проекта, подчеркнув обязательные условия предоставления необходимых для этого инвестиций. Особо освещаются рекомендации по снижению неблагоприятного воздействия намечаемой деятельности на окружающую среду. Мероприятия, имеющие принципиально важное значение для экологической приемлемости проекта, могут сделать необходимым включение специальных обязательных экологических условий в соглашение о кредите.

Выполнение представленных выше этапов ЭО и контроль за ходом реализации проекта относятся к ответственности Банка. Непосредственно научные исследования в рамках выданного ТЗ на проведение ЭО (п. 7.2.4.) и общественные слушания (те действия, которые выполняются в рамках ОВОС) организуются и проводятся заявителем ИП, который несет ответственность за полноту и достоверность полученной информации. Кроме того, действия Банка и заявителя связаны временным фактором. Например, Банк считает, что наиболее удачным временем проведения общественных слушаний является срок, составляющий примерно 6 месяцев после того, как будет подготовлено предварительное резюме по проекту. Банк осуществляет контроль за ходом слушаний (табл. 7.2).

ЭО, проводимая МБРР, существенно отличается от традиционного подхода, принятого как в российской практике оценки проектов для принятия решения о финансировании, так и в других международных финансовых структурах, представленных в России. По сути ЭО Банка объединяет две российские процедуры, выполняемые при подготовке проекта в соответствии с требованиями законодательства - ОВОС (выполняемую инициатором намечаемой деятельности при подготовке обосновывающей документации) и государственную экологическую экспертизу (осуществляемую государственными органами с целью контроля за учетом в принятых решениях по проекту требований природоохранительного законодательства). Финансирующие организации, как правило, не имеют четких экологических требований при оценке проектов и руководствуются только наличием положительного заключения государственной экологической экспертизы.

Банк же, настаивая на выполнении требований национального законодательства страны-заемщика, не придает большого значения результатам государственной экологической экспертизы. Даже в случае, если в Банк представляется проект, прошедший государственную экологическую экспертизу, он (Банк) проводит ЭО в соответствии с собственными требованиями и правилами. Требование о проведении государственной экологической экспертизы обосновывающей документации и время на ее проведение не регламентируются в схеме процедур ЭО Банка.

Таблица 7.2

УВЯЗКА ПРОЕКТНОГО ЦИКЛА С КАЛЕНДАРНЫМ ПЛАНОМ МЕРОПРИЯТИЙ ПО ПРОВЕДЕНИЮ ЭКОЛОГИЧЕСКОЙ ОЦЕНКИ

Цикл проекта со стороны Банка

Ориентировочная продолжительность, лет

Действия инициатора ИП

Мероприятия по участию общественности при подготовке ИП

1

Отбор проектов для финансирования и их классификация

0,5

 

Распространение информации, проведение опросов по поводу концепции ИП

2

Подготовка ИП

2 - 3

Обоснование ИП Проведение ОВОС

Начало обсуждения круга анализируемых сведений и проблем.

Проверка предварительных вариантов подготавливаемых решений

3

Подготовка к оценочному заключению по ЭО

0,1

Завершение Обоснования инвестиций.

Завершение ОВОС

Проверка результатов ОВОС и ТЭО инвестиций

4.

Оценочное заключение по ИП

0,2

 

Общественные слушания

5

Осуществление ИП

5

Строительные работы

Участие населения в мероприятиях по претворению в жизнь результатов ОВОС

6

Эксплуатация хозяйственного объекта

30

Эксплуатация

Участие населения в мониторинге

7

Завершение проекта после выплаты оставшейся части займа

0,2

Доклад о завершении ИП

Послепроектный анализ

7.3. Процедуры экологической оценки МБРР по кредитной линии Проекта поддержки предприятий

Стратегия Проекта поддержки предприятий (ППП) направлена на создание солидного портфеля коммерческого кредитования и обеспечение адресного финансирования наиболее успешно действующих промышленных и коммерческих проектов в частном секторе. В связи с этим осведомленность об экологических рисках кредитуемых проектов имеет гораздо большее значение для ППП, чем, например, для традиционных розничных рынков.

С целью сведения к минимуму экологических рисков и ответственности как при подготовке и принятии решения о кредитовании ИП, так и при его реализации в рамках ППП проводится ЭО*, которая представляет собой часть неотъемлемого процесса проверки всех аспектов сделки (будь то кредитование или участие в акционерном капитале) на всех этапах обязательного исследования ИП. ЭО заключается в выявлении потенциальных экологических рисков и принятии соответствующих мер по управлению реализацией ИП и мониторингу. Предполагается, что распространение процедур ЭО на все области коммерческого кредитования позволит повысить рентабельность портфеля кредитов ППП за счет выявления источников будущих экологических рисков, а также избежать долгосрочных кредитов для проектов, на реализации которых могут сказаться изменения природоохранительного законодательства страны-заемщика или иные, не учитываемые ранее, экологические требования. ЭО проводится только для проектов, кредит по которым превышает 100 тыс. долл. США [12].

* В терминах ППП экологическая оценка обозначается как проверка экологической ситуации (ПЭС).

Обязательное обследование проектов или управление проектно-инвестиционным циклом в рамках ППП включает несколько этапов:

·       ознакомление с условиями ППП и возможностями кредитования (первое интервью заявителя);

·       представление заявителем кредитной заявки;

·       обзор нормативной информации, представленной в заявке;

·       экспертиза кредита и анализ рисков;

·       подготовка кредитного предложения;

·       принятие решения по кредиту;

·       подготовка документации по ИП;

·       реализация соглашений по ИП;

·       мониторинг реализации ИП.

Начало и завершение каждого этапа связано с решением всех поставленных задач и проведением необходимых исследований, в том числе экологических. Процесс ЭО состоит из пяти этапов (рис. 7.3):

(1) предварительная экологическая проверка;

(2) идентификация и оценка воздействия возможной реализации проекта на окружающую среду, а также оценка экологического риска;

(3) управление экологическим риском и контроль;

(4) экологический мониторинг кредита;

(5) решение проблем реструктуризации и санирования кредита.

ЭО, проводимая при подготовке проекта к кредитованию в рамках ППП, выполняется в соответствии с разработанными и согласованными Дирекцией ППП документами: вопросниками, Списком исключений проектов, не соответствующих критериям приемлемости ППП и др. По результатам выполнения процедур оценки вносятся изменения в проект или подготавливаются соответствующие документы (табл. 7.3).

В Руководстве по выполнению требований по охране окружающей среды для кредитов, предоставляемых в рамках ППП [4], приводится перечень инструментальных средств для проведения ЭО.

Таблица 7.3

РЕЗУЛЬТАТЫ ЭКОЛОГИЧЕСКОЙ ОЦЕНКИ В РАМКАХ ПРОЕКТА ПОДДЕРЖКИ ПРЕДПРИЯТИЙ

Этапы выполнения ЭО

Результат

1.

Предварительная экологическая проверка

Скорректированная заявка на предоставление кредита

2.

Идентификация и оценка воздействия реализации проекта на окружающую среду, оценка экологического риска

Раздел заключительного отчета об анализе экологической ситуации на территории, где намечена реализация кредитного предложения

3.

Управление экологическим риском и контроль

Односторонние экологические обязательства, заявления и заверения заявителя, имеющие юридическую силу

4.

Экологический мониторинг кредита

Периодические отчеты об экологическом мониторинге кредита

5.

Решение проблем реструктуризации и санирования кредита

Пересмотренная кредитная документация

7.3.1. Предварительная экологическая проверка

Предварительная экологическая проверка проводится на начальной стадии оценки кредитного предложения (кредитной заявки) и заключается в изучении информации, представленной заявителем*. Предварительная экологическая проверка (оценка) проводится в несколько стадий:

стадия 1 - проверка приемлемости ИП на основе Списка исключений, разработанного в соответствии с критериями МБРР [14]. ИП, попавшие в этот Список, от дальнейшего рассмотрения в рамках ППП отклоняются;

стадия 2 - проверка сектора экологического риска, к которому относится данный ИП, в соответствии со Справочником по оценке уровня экологического риска;

стадия 3 - проверка экологического риска сделки в случае решения вопроса об участии в акционерном капитале или предоставлении долгосрочных кредитов в соответствии со Справочником по оценке уровня экологического риска;

стадия 4 - проверка наличия мер по обеспечению снижения уровня экологического риска (проводится в отношении типов проектов, включенных в Справочник по оценке уровня экологического риска);

стадия 5 - оценка совокупного риска, связанного с реализацией предлагаемого проекта.

* В терминах ППП - соискатель кредита.

В результате предварительной экологической проверки принимается решение о степени риска реализации ИП (и тогда проект подвергается следующей процедуре оценки) или об исключении его из претендентов на финансирование. Результаты предварительной экологической проверки кредитного предложения заносятся в заявку на предоставление кредита.

7.3.2. Идентификация и оценка воздействия реализации инвестиционного проекта на окружающую среду, оценка экологического риска

Цель проведения этапа идентификации и оценки воздействия реализации проекта на окружающую среду, а также оценки экологического риска заключается в проверке соответствия условий кредита требованиям российского природоохранительного законодательства, а также установлении количественного выражения фактических и потенциальных рисков.

На этапе идентификации проводятся:

(1) экологический обзор, который состоит в:

·       «пассивной» проверке соблюдения экологических требований российского законодательства для ИП низкой степени риска на основе информации, представленной заявителем;

·       «активной» проверке соблюдения экологических условий и требований при реализации ИП с помощью специально разработанного Вопросника и Матрицы соответствия нормативам, а также специально привлекаемых экспертов.

При проведении экологического обзора предусматривается посещение территории реализации объекта (места деловой активности заявителя), чтобы иметь общее представление о сложившейся там экологической ситуации и управлении ею. На стадии экологического обзора проверяется наличие положительного заключения государственной экологической экспертизы по проекту, а также других документов в составе кредитной заявки*;

(2) изучение экологической ситуации на территории реализации ИП (экологическое обследование). В отношении всех проектов с высокой степенью риска и проектов, в отношении которых возникают какие-либо сомнения экологического порядка, Дирекция ППП предлагает провести экологический аудит или ОВОС. Цель проведения таких исследований - свести к минимуму финансовые, юридические или связанные с потерей репутации риски ППП. Аудит или ОВОС проводятся независимыми экспертами, рекомендованными Банком и оплачиваются заявителем. Решение о необходимости проведения ОВОС или аудита принимает кредитный инспектор, который также составляет ТЗ (на проведение экологического аудита или ОВОС), следуя предварительно разработанной банковской форме.

* Эти документы включают письмо о гарантиях для совладельцев, ипотечный договор и др.

Дирекция ППП придает большое значение результатам экологического аудита, которые позволяют суммировать финансовые последствия предлагаемого кредита (в зависимости от результатов прошлой и будущей деятельности предприятия). Экологический аудит проводится в следующих случаях:

·       заявитель имеет официально зарегистрированные значительные долговременные нарушения требований природоохранительного законодательства;

·       заявитель не может представить требуемые разрешения и лицензии; при посещении предприятия обнаружилась недостаточность мер по управлению экологической ситуацией;

·       неизвестно «прошлое» использование территории размещения объекта кредитования;

·       территория предполагаемого размещения объекта кредитования использовалась в прошлом в секторе со средней или высокой степенью риска и/или подвергалась загрязнению;

·       заявитель не представил необходимую информацию для ЭО;

·       ППП участвует в акционерном капитале предприятия.


Рис. 7.3. Этапы выполнения экологической оценки в общей схеме управления проектным циклом Проекта поддержки предприятий.


Основные результаты ОВОС или экологического аудита фиксируются в специальном отчете Дирекции ППП, где также излагаются возможные финансовые последствия, связанные с проблемами, обнаруженными в ходе исследований. Рекомендации, сделанные на основе результатов ОВОС или экологического аудита, доводятся до сведения заявителя, с тем чтобы они были учтены при подготовке технических решений по ИП. Кроме того, они являются условием дальнейших переговоров о кредите.

7.3.3. Управление экологическим риском и контроль

Этап включает в себя две стадии:

·       проверку характеристик экологической ситуации;

·       разработку детальной стратегии контроля за рисками при реализации ИП.

Проверка характеристик экологической ситуации полученных заявителем при подготовке кредитного предложения, проводится с целью разработки единой (наряду с финансовыми, техническими и деловыми рисками) стратегии управления кредитом. Результаты проверки будут использованы при принятии решения о возможности предоставления финансовой поддержки и при разработке плана стратегии управления кредитом, а именно при:

·       корректировке сроков и условий предоставления кредита и его обеспечения;

·       формировании характера, размера и условий обеспечения кредита;

·       организации экологического мониторинга;

·       правовом обеспечении доступа к экологической информации;

·       включении юридически обязательных экологических условий и требований в кредитное соглашение.

Заявитель должен включить все рекомендации, полученные по результатам ОВОС или экологического аудита, в план разработки и реализации ИП, учитывая при этом предполагаемые затраты на их выполнение. Кредитное предложение направляется на рассмотрение в Комитет по кредитам ППП для принятия решения о финансировании проекта.

Стратегия контроля за рисками разрабатывается после того, как принято решение о предоставлении кредита. Основой плана стратегии являются экологические условия реализации ИП (положения и/или заявления), выполнение которых позволит:

·       обезопасить Дирекцию ППП от экологических рисков, связанных с текущей и будущей деятельностью предприятия-заявителя;

·       получить возможность осуществлять мониторинг соблюдения экологических условий и требований.

Для проектов со средним и высоким уровнем экологических рисков в кредитное соглашение включаются односторонние экологические обязательства, которые могут гарантировать, что в течение срока реализации ИП заявитель должен:

·       подготавливать обзоры соблюдения экологических условий и требований:

·       предоставлять доступ к месту деятельности с целью проведения любых экологических исследований по требованию Дирекции ППП;

·       выполнять все экологические мероприятия, включенные в кредитное соглашение.

Включение односторонних экологических обязательств в кредитное соглашение является действенным механизмом контроля за рисками, поскольку имеет исковую силу, и невыполнение этих обязательств (или выполнение в неполном объеме) дает Дирекции ППП право потребовать возврата кредита.

7.3.4. Экологический мониторинг

Экологический мониторинг реализации ИП представляет собой процесс сбора информации об экологических рисках, связанных с любыми аспектами текущего или будущего кредитования, осуществляемого ППП. Мониторинг направлен на:

·       соблюдение заявителем экологических условий и требований, включенных в кредитное соглашение;

·       контроль и своевременное включение в проект всех изменений норм и правил, утвержденных на законодательном уровне.

Дирекцией ППП разработана схема проведения экологического мониторинга ИП, которая включает:

·       разработку графика проведения экологического мониторинга;

·       выявление потребностей в ресурсах для выполнения требований кредитного соглашения;

·       согласование требований по мониторингу и формам отчетности с заявителем, что должно стать частью кредитного соглашения.

Экологический мониторинг проводят сотрудники Дирекции ППП.

7.3.5. Решение проблем реструктуризации и санирования

Реструктуризация и санирование кредита выполняются с целью защиты участвующих в реализации ИП инвесторов от экологических рисков. В случаях, если экологический мониторинг выявляет неспособность заявителя погасить кредит, последний может быть отозван. При этом возникает необходимость его реструктуризации, с тем чтобы он отражал имеющийся экологический риск и обеспечивал более высокую степень защиты для ППП.

Санирование кредита выполняется в случае, если последний обеспечен недвижимостью, использовавшейся ранее в видах деятельности со средней и высокой степенью экологического риска. Санирование должно установить степень юридической ответственности за ущерб в данный момент и возможность ее изменений в будущем. Если это не будет сделано, Дирекция ППП может стать ответственной за весь ущерб, включая стоимость осуществления мероприятий по его устранению, и тогда стоимость обеспечения проекта и первоначальная сумма непогашенной задолженности значительно увеличиваются.

7.4. Проведение экологической оценки проектов при кредитовании через финансовых посредников в рамках МБРР

В кредитных операциях МБРР наблюдается тенденция к более широкому использованию кредитования через финансовых посредников в лице местных финансовых организаций и созданию условий, при которых последним будет предоставлено больше свободы действий в процессе подготовки и оценки ИП при передаче кредита по цепочке от конечного кредитора к конечному заемщику (перекредитовании). Однако кредитование через финансовых посредников вносит некоторые особенные коррективы в процедуру ЭО, поскольку у специалистов Банка на момент принятия решения о финансировании проекта нет информации о субпроектах и контактах с реальными субзаемщиками. Из этого следует, что классификация проекта может осуществляться только по весьма предварительной информации о потенциально возможных субпроектах (типах, отраслевой принадлежности и т.д.). Поэтому все требования по процедурам ЭО, относящиеся к ответственности Банка, перекладываются на финансовых посредников и «организации, которые осуществляют проект» - заказчиков намечаемой деятельности [7].

К числу финансовых посредников относятся государственные и частные учреждения - центральные и коммерческие банки, корпорации по финансированию отраслей промышленности, неправительственные организации, к числу конечных заемщиков (субзаемщиков) - местные органы власти, государственные или коммерческие предприятия и т.д. Делегирование полномочий Банка в области принятия решений и управления выдачей кредитов и займов является одним из преимуществ кредитования через финансовых посредников.

Цель проведения ЭО проектов кредитования через финансовых посредников заключается в установлении определенной взаимосвязи между очевидным прогрессом в области охраны окружающей среды и дальнейшим продвижением займов. До тех пор, пока эта цель не достигнута, каждый заем будет требовать применения процедур, обеспечивающих выполнение специальных условий Банка в области охраны окружающей среды.

7.4.1. Процедуры экологической оценки

МБРР стремится к тому, чтобы его кредитные операции через финансовых посредников обеспечивали разработку и осуществление экологически приемлемых проектов. С этой целью схема процедур ЭО, используемая Банком при подготовке конкретных ИП (см. п. 7.2) была несколько видоизменена, что позволило, с одной стороны, обеспечить полную свободу действий финансовых посредников, а с другой - создать условия для жесткого контроля со стороны Банка и тем самым свести к минимуму риск того, что могут быть утверждены займы на осуществление экологически неприемлемых проектов (рис. 7.4).

7.4.2. Классификация проектов, финансируемых через финансовых посредников

С точки зрения гармонизации требований Банка к ЭО проектов при кредитовании через финансовых посредников наиболее желательными являются условия наличия в стране;

·       нормативных актов (норм и правил), следование которым обеспечивает охрану окружающей среды;

·       компетентных органов, контролирующих выполнение этих норм и правил.

Кроме того, в соответствии с требованиями национальной политики и национального законодательства в процессе ЭО должны обязательно учитываться возможные неблагоприятные воздействия реализации ИП на окружающую среду. В случае если экологические требования выставляются в качестве обязательных только по отношению к займам Банка, может сложиться впечатление, что средства, предоставляемые МБРР, достаются более дорогой ценой, чем средства, предоставление которых не связано с подобными оговорками. В результате возникают две крайне нежелательные ситуации в области кредитования через финансовых посредников:

(1) посредники, которые используют денежные суммы, полученные от Банка, в значительной части проектов своих портфелей, окажутся менее конкурентоспособными;

(2) отдельные финансовые посредники, перекредитовывая суммы, предоставленные Банком, либо предъявят жесткие требования в области охраны окружающей среды, либо вовсе не предъявят их, что может привести к финансированию экологически неприемлемых проектов.

Классификация проектов кредитования через финансовых посредников осуществляется на основе имеющихся сведений об отрасли, через которые они могут быть профинансированы. Если в этой отрасли нет полной определенности, правильней всего отнести заем к категории А. Это позволит участникам финансирования принимать более гибкие решения при анализе различных субпроектов и выбирать масштабы проведения ЭО.

Кроме того, при классификации проектов Банк рекомендует руководствоваться следующими правилами:

категория А:

·       все входящие в проект субпроекты относятся к категории А (по классификации МБРР);

·       совокупное воздействие на окружающую среду реализации субпроектов требует, чтобы оно было отнесено к категории А, хотя масштабы воздействия каждого отдельного субпроекта менее значительны;

категория Б:

·       все входящие в проект субпроекты относятся к категории Б (по классификации МБРР);

·       совокупное воздействие на окружающую среду реализации субпроектов требует, чтобы оно было отнесено к категории Б;

·       субпроекты, которые допускают изменения расчетных или эксплуатационных стандартов и характеристик в зависимости от конкретных экологических требований;

категория В:

·       реализация всех входящих в проект субпроектов по отдельности или в совокупности не оказывает сколько-нибудь значительного воздействия на окружающую среду.


Рис. 7.4. Варианты проведения экологической оценки МБРР при кредитовании через финансовых посредников.


На основе классификации проектов рекомендуется тот или иной вид ЭО (полнота выполнения и масштаб исследований). В зависимости от конкретных ситуаций существует ряд возможностей:

(1) в случае, если проекту присваивается категория А или Б на основании того, что все входящие в него субпроекты относятся к данной категории, необходимо, чтобы были выполнены все требования к ЭО, в соответствии с Оперативной директивой 4.00 МБРР или национальными нормами и правилами;

(2) в случае, если категория А или Б присвоена по совокупному воздействию на окружающую среду субпроектов, ЭО должна проводиться в масштабе региона (если проект региональный) или отрасли (если проект отраслевой) или в более ограниченном масштабе - по наиболее крупным субпроектам по процедурам Банка. Результаты ЭО должны дать полное представление;

·       об основных экологических проблемах, связанных с осуществлением проекта;

·       о видах потенциального воздействия реализации проекта на окружающую среду;

·       о комплексе мероприятий по предотвращению либо уменьшению неблагоприятного воздействия на окружающую среду;

·       об ориентировочной стоимости природоохранных или компенсационных мероприятий.

Независимо от характера займа необходима разработка процедур контроля и надзора, которые позволят удостовериться в том, что финансируемые субпроекты действительно способны улучшить состояние окружающей среды.

7.4.3. Распределение ответственности за проведение экологической оценки

В соответствии с рекомендациями МБРР ответственность за проведение ЭО при кредитовании проектов через финансовых посредников распределяется между конечным заемщиком, финансовым посредником и представляющими их структурами (табл. 7.4).

Финансирование проведения ЭО является обязанностью страны-заемщика. В отдельных случаях можно рассматривать затраты финансового посредника на проведение ЭО в масштабе региона или отрасли как затраты на подготовку проекта, которые могут быть произведены в соответствии с условиями предоставления займа.

7.5. Процедуры экологической оценки инвестиционных проектов, финансируемых за счет средств РПОИ

ИД РПОИ осуществляет оперативное управление проектным циклом на всех его этапах (табл. 7.5):

·       отбор ИП, претендующих на получение финансирования;

·       подготовка ИП;

·       детальная оценка ИП;

·       переговоры и заключение Договора субзайма и Соглашения о реализации ИП;

·       реализация и контроль за реализацией ИП;

·       анализ и оценка результатов реализации ИП.

Таблица 7.4

РАСПРЕДЕЛЕНИЕ ОТВЕТСТВЕННОСТИ ЗА ПРОВЕДЕНИЕ ЭКОЛОГИЧЕСКОЙ ОЦЕНКИ

Процедуры ЭО

Ответственная организация

Классификация проектов

·      государственное учреждение;

·      природоохранное подразделение в структуре финансового посредника;

·      природоохранное подразделение, специально созданное в рамках организационной структуры финансового посредника;

·      консультант по вопросам охраны окружающей среды, приглашенный финансовым посредником;

·      местные научно-исследовательские учреждения;

·      специализированное учреждение, созданное по инициативе группы финансовых посредников;

·      МБРР

Проведение научных исследований

·      конечный заемщик;

·      финансовый посредник;

·      государственное учреждение

Мониторинг и контроль за реализацией проекта

·      государственное учреждение;

·      финансовый посредник;

·      консультационные фирмы;

·      неправительственные организации

В течение всего процесса управления проектным циклом выполняются анализ и оценка ИП на соответствие критериям приемлемости РПОИ. Суть такой оценки сводится к тому, чтобы при условии постоянного пополнения информации об ИП обеспечить его наиболее эффективную реализацию.

Этапы управления проектным циклом строго регламентированы и обеспечены нормативной документацией.

ЭО, проводимая ИД РПОИ включает следующие процедуры:

·       экологический скрининг;

·       первичный экологический анализ;

·       предоценочные экологические исследования;

·       детальную ЭО;

·       контроль за выполнением экологических условий реализации ИП;

·       оценку результатов реализации ИП.

В настоящем обзоре рассмотрен опыт ИД РПОИ в применении ЭО с августа 1995 г. до настоящего времени.

Таблица 7.5

УПРАВЛЕНИЕ ПРОЕКТНЫМ ЦИКЛОМ В РАМКАХ РПОИ

Этапы проектного цикла

Процедуры оперативного управления проектным циклом

Операции оперативного управления проектным циклом

Этап 1. Отбор ИП

1.1. Отбор заявок на субзаем

1.1.1. Регистрация заявки на субзаем

1.1.2. Скрининг заявки на субзаем

1.1.3. Формирование рабочего списка заявок на субзаймы РПОИ

1.2. Проведение первичного анализа предложения по ИП и подготовка Доклада по его результатам

1.2.1. Установление очередности проведения первичного анализа

1.2.2. Проведение первичного анализа и подготовка резюме по его результатам

1.2.3. Формирование пакета заявок на субзаймы РПОИ

1.3 Формирование портфеля ИП РПОИ

1.3.1. Подготовка документов по заявке на субзаем для рассмотрения НС РПОИ

1.3.2.Предоценочные исследования по ИП и подготовка отчета по результатам предоценочных исследований

1.3.3. Формирование портфеля проектов РПОИ

Этап 2. Подготовка ИП

2.1. Подготовка Обоснования ИП

2.1.1. Проведение ОВОС

2.1.2. Подготовка обосновывающей документации

2.1.3. Разработка проекта Перечня экологических условий

Этап 3. Оценка ИП

3.1. Установление очередности в проведении детальной оценки ИП

 

3.2. Проведение детальной оценки ИП и подготовка Оценочного доклада

3.3. Принятие решения по результатам рассмотрения НС РПОИ Оценочного доклада по ИП

Этап 4. Переговоры и заключение Договора субзайма и Соглашения о реализации ИП

4.1. Переговоры об условиях реализации ИП

 

4.2. Заключение Договора субзайма и Соглашения о реализации инвестиционного проекта

Этап 5. Реализация и контроль за реализацией ИП

5.1. Контроль за закупками товаров, работ и услуг для реализации ИП

 

5.2. Контроль за реализацией ИП и выполнением условий Договора субзайма и Соглашения о реализации ИП

5.3. Контроль за использованием средств субзаймов и авансов и исполнением предприятиями-субзаемщиками платежных обязательств по Договорам субзаймов и авансов

 

Этап 6. Анализ и оценка результатов реализации ИП

 

 

7.5.1. Экологический скрининг заявки на субзаем

Заявка на субзаем с предложением по ИП, соответствующая экологическим критериям РПОИ, проходит процедуру установления приоритетности и классификации по уровню воздействия на окружающую среду. По результатам экологического скрининга специалист по ЭО подготавливает Меморандум об экологическом скрининге (приложение 2).

Заявка на субзаем, успешно прошедшая процедуру экологического скрининга, включается в рабочий список заявок на субзаем РПОИ. Заявка на субзаем, не соответствующая экологическим критериям РПОИ, от дальнейшего рассмотрения отклоняется.

7.5.2. Проведение первичного экологического анализа инвестиционного проекта и подготовка Доклада по его результатам

Основной задачей выполнения данной процедуры является подтверждение экологической обоснованности ИП для финансирования в рамках РПОИ, а также принятие решения о возможности проведения предоценочных исследований по проекту. Для решения этой задачи выполняются следующие операции:

·       установление очередности проведения первичного экологического анализа;

·       экологический анализ;

·       подготовка Доклада по результатам первичного экологического анализа.

Очередность проведения первичного экологического анализа устанавливается на совещании ИД РПОИ на основании следующих критериев:

·       приоритетность ИП (по результатам экологического скрининга);

·       степень готовности ИП (наличие обосновывающей документации, разрешений, лицензий, подтверждения технической осуществимости проекта и т.д.);

·       включение ИП в федеральные, региональные, отраслевые экологические программы и планы действий по охране окружающей среды.

Решение ИД РПОИ о проведении первичного экологического анализа в установленной очередности фиксируется соответствующим протоколом.

При проведении первичного экологического анализа специалист по ЭО ИД РПОИ рассматривает следующую информацию, представленную предприятием-заявителем:

·       цели реализации ИП;

·       краткую характеристику предприятия-заявителя;

·       организационно-правовые аспекты реализации ИП;

·       характеристику предлагаемой технологии;

·       экологические аспекты реализации ИП;

·       программу маркетинга;

·       производственные аспекты реализации ИП.

В случае необходимости ИД РПОИ организует посещение предприятия-заявителя. По итогам первичного анализа ИД РПОИ подготавливает Доклад по его результатам (приложение 3).

В ходе проведения первичного экологического анализа специалист по ЭО совместно с предприятием-заявителем подготавливает ТЗ на проведение ОВОС. Результаты исследований по ОВОС являются основой для получения различного рода ограничений, в рамках которых происходит выработка размещенческих, инженерных, технических, архитектурно-планировочных и других решений по объекту (объектам) инвестиционной деятельности. Результаты проведения ОВОС:

·       оформляются в виде Заявления о воздействии на окружающую среду (в качестве приложения к Обоснованию ИП);

·       в виде резюме входят в состав Обоснования ИП (раздел 4 в структуре Обоснования ИП).

ТЗ на проведение ОВОС по каждому ИП разрабатывается, исходя из:

·       категории ИП (А или Б);

·       имеющейся у предприятия-заявителя экологической информации;

·       экологических требований законодательства Российской Федерации и субъекта Российской Федерации;

·       возможных сроков проведения исследований.

ТЗ на проведение ОВОС подписывается предприятием-заявителем и согласовывается с территориальным органом Госкомэкологии России и ИД РПОИ (приложение 4).

Результаты первичного экологического анализа рассматриваются на совещании ИД РПОИ для принятия решения о:

(1) возможности дальнейшего рассмотрения предложения по ИП и подготовки проекта для финансирования;

(2) включении Заявки в пакет заявок на субзаем РПОИ с установлением очередности проведения предоценочных исследований.

7.5.3. Предоценочные исследования по инвестиционному проекту

Предоценочные исследования по ИП проводятся зарубежными или российскими консультантами, отобранными ИД РПОИ в соответствии с процедурами МБРР на основе специально разработанного ТЗ. По результатам предоценочных исследований консультант подготавливает рекомендации о возможности дальнейшей подготовки ИП для финансирования в рамках РПОИ. На основе этих рекомендаций НС РПОИ* принимает решение о включении ИП в портфель проектов РПОИ, которое оформляется соответствующим протоколом и сообщается заявителю. На основании решения НС РПОИ формируется портфель проектов РПОИ, в который включаются все проекты, являющиеся потенциальными претендентами на получение финансовой поддержки в рамках РПОИ.

* В Наблюдательный совет РПОИ входят представители Минфина России, Минэкономики России и Госкомэкологии России.

7.5.4. Детальная экологическая оценка

Детальная ЭО проводится с целью получения полной экологической информации о проекте и предприятии-заявителе, необходимой для принятия НС РПОИ и МБРР решения об утверждении ИП и начале переговоров. В рамках этой процедуры специалист ИД РПОИ по ЭО:

·       проводит экологические оценочные исследования (оценочные миссии) на предприятии-заявителе;

·       подготавливает рекомендации, касающиеся необходимых изменений (уточнений), которые должны быть внесены в ИП;

·       формирует перечень дополнительных экологических условий и требований, которые необходимо обсудить в ходе переговоров о заключении Соглашения о реализации ИП.

Очередность проведения детальных исследований по ИП устанавливается на основании информации о:

·       степени готовности обосновывающей документации по ИП (Обоснование ИП с результатами проведения ОВОС и т.д.);

·       наличии рекомендаций консультантов РПОИ по результатам экологических предоценочных исследований по ИП;

·       результатах отбора ИП на основе балльных оценок (приложение 5).

По каждому ИП в процессе детальных экологических исследований специалисты ИД РПОИ проводят оценку:

·       технической реализуемости;

·       экологического эффекта реализации ИП.

По результатам детальной ЭО проекта ИД РПОИ подготавливает раздел «Экологическая оценка» в Оценочный доклад (приложение 6) по ИП, который представляется в МБРР на рассмотрение и согласование (для получения визы «нет возражений»). В составе раздела «Экологическая оценка» содержатся предложения к проекту Перечня экологических условий реализации ИП, который» после обсуждения на переговорах и согласования в природоохранных органах будет включен в Соглашение о реализации ИП (приложение 7).

7.5.5. Контроль за реализацией инвестиционного проекта

ИД РПОИ осуществляет контроль за:

·       процессом проектирования и выполнением Программы инженерных изысканий и научных исследований и рекомендаций, сделанных в Оценочном докладе по ИП (приложение 8);

·       выполнением инициатором всех необходимых согласований, представлением проекта строительства на государственную экологическую экспертизу (если таковое требуется);

·       строительством объектов инвестиционной деятельности, если к этому этапу были сформулированы экологические условия;

·       эксплуатацией объектов инвестиционной деятельности (проведением необходимых испытаний, выполнением программы мониторинга и т.д.);

·       соблюдением сроков и правильности отчетности, представляемой в ИД РПОИ и предусмотренной соглашениями по ИП.

При осуществлении контроля за реализацией ИП ИД РПОИ проводит наблюдательные миссии на предприятии-заявителе и подготавливает отчеты по их результатам (приложение 9).

7.5.6. Экологический анализ результатов реализации инвестиционного проекта

Выполнение экологического анализа результатов реализации ИП начинается после возврата субзаемщиком заемных средств и выполнения экологических условий, включенных в Соглашение о реализации ИП. Экологический анализ проводится с целью подтверждения достигнутых благодаря ИП результатов: улучшение качества окружающей среды, организация рационального природопользования, создание новых природоохранных стандартов и т.д. (приложение 10).

Документация по анализу результатов реализации ИП направляется ИД РПОИ в НС РПОИ, Госкомэкологию России, Минфин России и МБРР.

ВЫВОДЫ

Экологическая оценка, выполняемая инвестором при подготовке ИП для финансирования, помогает контролировать выполнение экологических требований законодательства Российской Федерации при подготовке и реализации ИП и способствует «экологизации» инвестиций. Процедуры ЭО формируются, исходя из требований национального законодательства, сложившихся традиций, практики подготовки проектов и принятия решений о финансировании. В то же время общими для всех сложившихся форм проведения ЭО являются классификация ИП по степени воздействия на окружающую среду, детальная ЭО обосновывающей документации по ИП, экологический контроль за выполнением экологических условий в процессе реализации ИП.

Обязательным требованием при подготовке ИП является соблюдение требований национального законодательства. В России это прежде всего выполнение ОВОС при подготовке обосновывающей документации и обязательное проведение государственной экологической экспертизы Обоснования инвестиций и ТЭО/проекта строительства. Любое решение относительно возможности финансирования того или иного ИП принимается только при наличии положительного заключения государственной экологической экспертизы.

Участвуя в реализации экологической политики, каждый финансовый институт должен стремиться избежать перекосов и крайностей. С одной стороны, ЭО не должна превратиться в сложную и затяжную бюрократическую процедуру, которая может оказать неблагоприятное влияние на весь ход подготовки ИП. Процедуры ЭО должны быть максимально простыми, обеспечивающими быструю и эффективную оценку проектов. С другой стороны, каждый инвестор должен стремиться к неукоснительному соблюдению экологических требований национального законодательства. ЭО ИП должна стать «точкой роста» новой инвестиционной политики, ориентированной на устойчивое и экологически безопасное развитие.

ЛИТЕРАТУРА

1. Временное руководство по оперативной деятельности РПОИ. - М.: Изд-во НУМЦ Минприроды России, 1997.

2. Закон Российской Федерации «Об охране окружающей природной среды», 1991.

3. Коммерческая оценка инвестиционных проектов. Основные положения методики. - Санкт-Петербург, 1993.

4. Проверка выполнения требований по охране окружающей среды для кредитов, представляемых в рамках Проекта поддержки предприятий. - Вашингтон, МБРР, 1996.

5. Положение «Об оценке воздействия на окружающую среду в Российской Федерации». (Утверждено приказом Минприроды России от 18.07.94 № 222, зарегистрировано в Минюсте России 22.09.94 № 695).

6. Руководство по проведению оценки воздействия на окружающую среду при подготовке обоснований инвестиций в строительство, технико-экономических обоснований и/или проектов строительства, реконструкции, расширения и технического перевооружения, консервации или ликвидации хозяйственных и/или иных объектов и комплексов. - М.: Международный центр обучающих систем. 1995. (Утверждено Минприроды России, письмо от 23.01. 1996. № 02-02/35-181).

7. Справочное пособие по экологической оценке. Технический документ Всемирного банка № 139. - Вашингтон, Всемирный банк, 1995. - Т.1.

8. Соглашение о Займе между Российской Федерацией и Международным банком реконструкции и развития от 6 февраля 1995 г. № 3806 RU для финансирования Проекта управления окружающей средой. - Вашингтон, 1995.

9. Федеральный закон «Об экологической экспертизе», 1995.

10. Environmental Procedures, - European bank for Reconstruction and Development, London, 1992.

11. Manual for the Preparation of Industrial feasibility Studies/ - UNIDO, Vienna, 1986.

12. Environmental Due Diligence Procedures for Loans under ESP Credit Line, Washington, 1996.

13. Operational Directive 4.01 Environmental Assessment. World Bank, Washington, 1991.

14. Operational Directive 4.00. Annex A. World Bank, Washington, 1989.

15. Warren C. Baum «The project cycle», The World Bank, Washington, L. C., USA, 1982.

ПРИЛОЖЕНИЯ

Приложение 1

КАТЕГОРИИ ИНВЕСТИЦИОННЫХ ПРОЕКТОВ, РЕАЛИЗАЦИЯ КОТОРЫХ МОЖЕТ ОКАЗАТЬ НЕБЛАГОПРИЯТНОЕ ВОЗДЕЙСТВИЕ НА ОКРУЖАЮЩУЮ СРЕДУ

Проекты категории А

1. Предприятия по добыче нефти мощностью 500 тыс. т/год и более.

2. Предприятия по добыче природного газа мощностью 500 млн. куб. м/год и более.

3. Нефтеперерабатывающие заводы и установки для газификации и сжигания угля или битуминозных сланцев производительностью 500 т/сутки и более.

4. Тепловые электростанции и другие установки для сжигания тепловой мощностью 300 МВт или более, а также атомные электростанции и другие сооружения с ядерными реакторами (за исключением исследовательских установок для производства и конверсии расщепляющихся и воспроизводящих материалов, максимальная мощность которых не превышает 1 кВт постоянной тепловой нагрузки).

5. Золоотвалы ТЭЦ и котельных с объемом золы 100 тыс. куб. м/год и более.

6. Установки для извлечения, переработки и преобразования асбеста и асбестосодержащих продуктов с годовой мощностью:

·       асбестоцементных продуктов - 20 тыс. т и более;

·       фрикционных материалов - 50 т и более;

·       других видов применения асбеста - 200 т и более.

7. Предприятия химической промышленности всех видов.

8. Производство целлюлозы и бумаги мощностью 200 т/сутки и более.

9. Крупные склады для хранения 50 тыс. куб. м и более нефтяных, нефтехимических и химических продуктов.

10. Микробиологические производства.

11. Крупные производства строительных материалов (цемент, стекло, известь, керамика).

12. Крупные установки и предприятия черной и цветной металлургии:

·       установки для окомкования и спекания железной руды мощностью 1 млн. т/год и более;

·       все коксовые печи и коксохимические производства;

·       установки для производства чугуна и стали мощностью 1 млн. т/год и более.

·       установки для обработки руд тяжелых цветных металлов, производства, извлечения или обработки цветных металлов, их соединений или других сплавов термическими, химическими или электролитическими методами мощностью 100 тыс. т/год и более.

13. Мусоросжигательные и мусороперерабатывающие заводы.

14. Установки по производству, обогащению, регенерации ядерного топлива, объекты и/или полигоны по удалению и переработке радиоактивных отходов, боеприпасов и реакторных отсеков; установки по производству радиоизотопов.

15. Объекты использования ядерно-взрывной технологии.

16. Крупные ускорительные комплексы для получения интенсивных пучков элементарных частиц и высокоэнергетичных ядер.

17. Медицинские центры, осуществляющие в широких масштабах радиоизотопные диагностические и терапевтические процедуры.

18. Космодромы, аэропорты, аэродромы, объекты и/или полигоны для испытаний, утилизации, уничтожения и захоронения (затопления) химического оружия, ракетных топлив.

19. Объекты и/или полигоны термической, химической переработки, утилизации и захоронения нерадиоактивных отходов.

20. Строительство автомобильных дорог, автострад, трасс для магистральных железных дорог дальнего сообщения и аэропортов с длиной основной взлетно-посадочной полосы 1500 м и более.

21. Метрополитены.

22. Нефте- и газопроводы с трубами диаметром 600 мм и более.

23. Порты, терминалы, судоверфи, международные паромные переправы, а также внутренние водные пути и порты для внутреннего судоходства, допускающие проход судов водоизмещением 1350 т и более.

24. Крупные плотины высотой 15 м и более, водохранилища с площадью поверхности 2 кв. км и более, магистральные каналы, гидромелиоративные системы и системы водоснабжения крупных городов.

25. Сооружения по очистке промышленных и коммунальных сточных вод с годовым стоком более 5 % от объема стока бассейна реки.

26. Водозаборы подземных вод с объемом забираемой воды 10 млн. куб. м/год и более.

27. Крупномасштабная добыча, извлечение и обогащение металлических руд и угля:

·       предприятия по добыче, извлечению и обогащению железной руды на месте мощностью 1 млн. т/год и более;

·       предприятия по добыче, извлечению и обогащению нежелезной руды на месте мощностью 100 тыс. т/год и более;

·       предприятия по добыче, извлечению и обогащению угля на месте мощностью 100 тыс. т/год и более;

·       крупномасштабная добыча нерудных полезных ископаемых, особенно в акваториях.

28. Разведка, добыча нефти и газа, лицензируемые виды геологических изысканий.

29. Сплошнолесосечная заготовка древесины на лесосеках с площадью вырубки более 200 га или вырубка древесины на площади более 20 га при переводе лесных земель в нелесные в целях, не связанных с ведением лесного хозяйства и пользованием лесным фондом.

30. Крупные животноводческие комплексы мощностью:

·       свиноводческие - 30 тыс. голов и более;

·       по откорму молодняка крупного рогатого скота - 2 тыс. голов и более;

·       молочные - 1200 коров и более.

31. Звероводческие комплексы.

32. Птицефабрики на 400 тыс. кур-несушек, 3 млн. бройлеров и более.

33. Объекты хозяйственной и/или иной деятельности, расположенные на особо охраняемых территориях и эксплуатация которых не связана с режимом этих территорий.

Проекты категории Б

34. Агропромышленные и сельскохозяйственные предприятия (средние и мелкие).

35. Линии электропередачи.

36. Производство общего профиля.

37. Производство стройматериалов и цемента (среднее и мелкое).

38. Металлообработка (отделка поверхностей и т.д.).

39. Судостроительные верфи.

40. Коммунальные и общественные объекты (школы, больницы и т.д.).

41. Нефте- , газо- и водопроводы (мелкие).

42. Производство резины.

43. Сельские дороги.

44. Сельское водоснабжение и канализация.

45. Телекоммуникации.

46. Прядильное производство.

47. Туристический бизнес (мелкий и средний).

48. Градостроительство (мелкое и среднее).

Проекты категории В

Строительство учебных заведений, детских садов, религиозных и лечебных центров.

Приложение 2

РОССИЙСКАЯ ПРОГРАММА ОРГАНИЗАЦИИ ИНВЕСТИЦИЙ В ОЗДОРОВЛЕНИЕ ОКРУЖАЮЩЕЙ СРЕДЫ

МЕМОРАНДУМ ОБ ЭКОЛОГИЧЕСКОМ СКРИНИНГЕ
ПРЕДЛОЖЕНИЯ ПО ИНВЕСТИЦИОННОМУ ПРОЕКТУ
«ПЕРЕРАБОТКА ОТХОДЯЩИХ ГАЗОВ НА ФТОРИСТЫЙ НАТРИЙ ДЛЯ АЛЮМИНИЕВОЙ ПРОМЫШЛЕННОСТИ»,
ПРЕДЛАГАЕМОМУ ДЛЯ ФИНАНСИРОВАНИЯ В РАМКАХ РПОИ АО «АММОФОС», г. ЧЕРЕПОВЕЦ, ВОЛОГОДСКАЯ ОБЛАСТЬ

Код ИП-С6/23

МОСКВА 1996

1. Цели реализации ИП:

(1) снижение загрязнения окружающей среды, сокращение площади захоронения твердых отходов при производстве фосфатных удобрений;

(2) утилизация отходов производства фосфатных удобрений, получение криолита и фторида натрия, предназначенных для использования при изготовлении алюминия.

2. Соответствие ИП экологическим критериям РПОИ

Первому критерию

улучшение экологической ситуации от реализации ИП, исходя из экологического приоритета региона

Да

Второму критерию

суммарный положительный эффект (с учетом всех неблагоприятных воздействий на окружающую среду) от реализации ИП

Да, требует уточнения

Третьему критерию

использование технологий, методов и продукции, нашедших применение в мировой практике

Да, требует уточнения

3. Приоритет ИП (в баллах) ______________________________________________ 23

4. Категория ИП по уровню воздействия на окружающую среду ________________ А

5. По ИП имеются разрешительные документы ________________________________

_______________________________________________________ требует уточнения

6. ИП включен в государственные (региональные, локальные) программы по охране окружающей среды ________________________________________ требует уточнения

7. Общественность о возможном осуществлении ИП на данной территории осведомлена ________________________________________________ нет информации

8. Краткое обоснование решения по экологической оценке

По первому критерию. Отходы производства фосфатных удобрений относятся к 4-му классу опасности. Между тем, сокращение большого количества этих отходов в таком экологически неблагоприятном регионе, как г. Череповец, может быть отнесено к числу региональных приоритетов.

По второму критерию. В предложении по ИП указывается на то, что реализация проекта позволит утилизировать фтор, выделяющийся в процессе переработки фосфатного сырья, обеспечить получение фтористого натрия и криолита. Какие-либо количественные характеристики экологического эффекта не приводятся, хотя он несомненен. Очевидна значительная экономия природных ресурсов, используемых для производства алюминия.

По третьему критерию. Предлагаемая технология опробована на АО «Аммофос» и известно ее применение на ряде других предприятий. Между тем следует оценить технологический риск, необходимые энергетические ресурсы.

КРИТЕРИИ ОПРЕДЕЛЕНИЯ ПРИОРИТЕТНОСТИ

Критерии приоритетности

Оценка

Балл

Масштаб воздействия на окружающую среду

Региональный

5,0

Объект воздействия

Отдельные природные компоненты

5,0

Экологическая ситуация на территории реализации проекта

Неблагоприятная

5,0

Виды предотвращаемых воздействий

загрязнение подземных вод

7,0

загрязнение твердыми отходами (5 × 0,2)

1,0

Название ИП «Переработка отходящих газов на фтористый натрий для алюминиевой промышленности», АО «Аммофос», г. Череповец, Вологодская область

Код ИП-С6/23

сумма баллов

23,0

Приоритет

второй

Рекомендации:

Для проведения предоценочных исследований заявителю необходимо:

(1)уточнить:

(а) количественные характеристики экологического эффекта;

(б) вероятность возникновения технологического риска;

(2) получить дополнительную информацию, касающуюся:

(а) наличия программ по охране окружающей среды, в рамках которых осуществляется реализация данного ИП;

(б) наличия разрешительных документов по ИП, в частности для ОВОС;

(в) осведомленности общественности об ИП.

Экологический скрининг проводил ______________________________ (__________)

«____» __________________ 1996г.

Приложение 3

РОССИЙСКАЯ ПРОГРАММА ОРГАНИЗАЦИИ ИНВЕСТИЦИЙ В ОЗДОРОВЛЕНИЕ ОКРУЖАЮЩЕЙ СРЕДЫ

ДОКЛАД ПО РЕЗУЛЬТАТАМ ПЕРВИЧНОГО АНАЛИЗА ПРЕДЛОЖЕНИЯ ПО ИНВЕСТИЦИОННОМУ ПРОЕКТУ «ОРГАНИЗАЦИЯ ЭКОЛОГИЧЕСКИ БЕЗОПАСНОГО ПРОИЗВОДСТВА ПО ПЕРЕРАБОТКЕ И УТИЛИЗАЦИИ ТВЕРДЫХ БЫТОВЫХ, ПРОМЫШЛЕННЫХ И МЕДИЦИНСКИХ ОТХОДОВ»

г. Москва

Код проекта - 446

МОСКВА - 1997

1. Общие положения

1.1 Название проекта. Организация экологически безопасного производства по переработке и утилизации твердых бытовых, промышленных и медицинских отходов.

1.2. Код проекта: 446

1.3. Предприятие-субзаемщик: Закрытое акционерное общество «Региональный экологический центр Юго-Восточного административного округа г. Москвы» (далее РЭЦентр). Генеральный директор - _____________________, тел. _____________, факс __________, координатор проекта - _____________________, тел. _____________ .

1.4. Затраты на реализацию ИП.

Общий объем финансовых затрат на осуществление проекта составляет ____ долл. США, из них _____ долл. США - средства, затраченные на 01.06.97.

Заявка на субзаем РПОИ - _____ долл. США, в том числе на завершение строительства первой очереди - _____ долл., на строительство второй очереди - _____ долл. США.

2. Представление предложения по инвестиционному проекту

2.1. Цели реализации ИП

Данный проект создается с целью переработки и утилизации промышленных, твердых бытовых и медицинских отходов, образующихся на предприятиях г. Москвы, в частности на территории Юго-Восточного административного округа (ЮВАО), а также получения на базе их переработки промышленной продукции (пирозита, красящих пигментов, резиновой крошки).

Для переработки отходов намечается строительство завода производительностью 50000 т/год, с использованием установки «Пироксэл». Первая очередь завода разместится на территории АО «ВНИИ-ЭТО», вторая - на новой площадке у пос. Некрасовка. В состав каждой очереди входит установка по термической переработке отходов «Пироксэл» мощностью 25000 т/год и участок по производству искусственного пористого гранулята (пирозита) из образующегося при термической переработке отходов шлака производительностью 15000 м3/год.

Выделяющееся при сжигании отходов тепло будет использоваться для собственных нужд мусоросжигающей установки.

2.2. Характеристика предлагаемой технологии

Технология электротермической переработки отходов («Пироксэл») заключается в их сжигании при температуре 1400 - 1500 °С (последовательно осуществляется сушка отходов, их пиролитическое окисление, термическая обработка дыма при высокой температуре и расплавление минерального остатка со сливом шлака и металла в электротермической печи). Технология «Пироксэл» разработана АО «ВНИИ-ЭТО» и является синтезом известных технологий, в отличие от которых она имеет следующие преимущества:

·       высокая температура переработки отходов (до 1400 - 1500 °С) и обезвреживание продуктов сгорания в отдельном высокотемпературном термическом реакторе позволяют провести более полную очистку дымовых газов от пыли, соединений хлора и фтора, тяжелых металлов, оксидов серы и азота, практически полностью избавиться от диоксинов и фуранов;

·       ассимилирование в шлаке солей тяжелых металлов и др., а затем его остеклование позволяют получить экологически чистый продукт, который может использоваться в строительной индустрии;

·       использование высокотемпературной сухой пылегазоочистки обеспечит отсутствие недожога некоторых продуктов, а также сточных вод от установки;

·       разделение технологического цикла на отдельные фазы (этапы), каждая из которых проводится в соответствующем модуле, позволяет осуществить независимое управление каждым из них, что в свою очередь создает возможность расширить перечень перерабатываемых отходов путем изменения режима эксплуатации отдельного модуля без влияния на работу остальных;

·       меньшие капитальные и эксплуатационные затраты (например, по сравнению с технологиями сжигания на колосниковой решетке и в кипящем слое - соответственно в 2,4 и 1,3 раза).

Технология производства пирозита основывается на получении шихты из измельченного шлака и добавок, грануляции шихты с последующим обжигом гранул во вращающейся печи. Добавки обеспечивают образование гранул в процессе скатывания шихты на тарели гранулятора, необходимое соотношение оксидов в шлаке и вспучивание сырцовых гранул при обжиге. Из 1 т шлака (0,625 м3) можно получить от 3 до 4 м3 пористого гранулята.

2.3. Апробация технологий

Технология «Пироксэл» прошла апробацию на опытно-промышленной установке по переработке и утилизации отходов производительностью 2,5 т/год, эксплуатируемой с 1991 г. на промплощадке АО «ВНИИЭТО», а также на аналогичной установке производительностью 25000 т/год, смонтированной на этой же территории и введенной в эксплуатацию в августе 1997 г. (уже в составе РЭЦентра). По данным Российского научно-исследовательского центра чрезвычайных ситуаций Госсанэпиднадзора Российской Федерации (РосНИЦЧС) и НПО Техэнергохимпром, разовые исследования проб дымовых газов от установки «Пироксэл», отобранных в высокотемпературной зоне камеры дожигания после рукавного фильтра и после дымососов, показали наличие в них полихлорированных дибензо-п-диоксинов и дибензофуранов в концентрациях, не превышающих 0,14 нг/м3. Информация об использовании технологии производства пирозита в промышленных условиях отсутствует.

2.4. Экологические аспекты реализации ИП

Переработка и утилизация отходов является сложной и многофакторной экологической, технологической и экономической проблемой, особенно актуальной для крупных городов с большой плотностью населения и развитой промышленностью, к каким относится г. Москва. По имеющимся данным, в г. Москве ежегодно образуется около 3 млн. т твердых бытовых отходов (ТБО), 80 тыс. т медицинских и 5 млн. т промышленных отходов. Лишь 5 % из них перерабатывается на мусоросжигательных заводах, остальные вывозятся на действующие полигоны ТБО (Тимохово, Хметьево, Саларьево и др.), которые являются крупнейшими источниками загрязнения окружающей среды города и области.

Промышленная площадка АО «ВНИИЭТО», где расположена опытно-промышленная установка «Пироксэл» и практически построена первая очередь мусоросжигательного завода, находится внутри индустриальной зоны, севернее ее проходят железнодорожные пути, на расстоянии 80 - 140 м - располагаются жилые дома. Конкретная информация о качестве окружающей среды в районе деятельности АО «ВНИИЭТО» и РЭЦентра до и после реализации ИП в представленных материалах отсутствует. Не охарактеризована экологическая обстановка и в районе пос. Некрасовка. Однако, по данным Москомприроды, экологическая ситуация в ЮВАО г. Москвы характеризуется как напряженная.

В 1992 г. Правительством Москвы утверждена концепция санитарной очистки города (постановление Правительства Москвы от ______________ № ____), которая предусматривает:

·       поэтапный переход к индустриальной переработке ТБО на базе строительства и реконструкции мусоросжигательных и мусороперерабатывающих заводов;

·       строительство новых экологически безопасных полигонов захоронения ТБО;

·       строительство мусороперегрузочных станций.

В 1993 г. Правительство Москвы поручило АО «ВНИИЭТО» работу по созданию в городе централизованной системы по переработке медицинских отходов (распоряжение Мэра Москвы от _____________ № _____). В этой связи и в рамках названной концепции создан Региональный экологический центр по переработке отходов на территории ЮВАО (распоряжение префекта ЮВАО от ___________ № ____). Реализация данного ИП направлена на решение проблемы индустриальной переработки твердых бытовых отходов от жилых районов ЮВАО, медицинских отходов на территории города и промышленных отходов предприятий путем использования экологически безопасных технологий.

Экологический эффект ожидается в виде улучшения общей санитарной обстановки на территории округа, сокращения объема отходов, подлежащих захоронению на городских свалках, и как следствие - экономии земель для их размещения. ИП включен в программу по переработке отходов Москвы и Московской области. Имеется положительное заключение государственной экологической экспертизы Московского комитета по охране природы по ТЭО организации экологического центра по переработке отходов ЮВАО г. Москвы на территории АО «ВНИИЭТО», включая строительство установки «Пироксэл», производительностью 25000 т/год (утв. приказом Москомприроды от _____________ № ____).

Информация о каком-либо участии общественности в обсуждении этого проекта отсутствует.

Следует отметить, что упомянутое заключение государственной экологической экспертизы касается только первой очереди строительства мусоросжигательного завода (площадка на территории АО «ВНИИЭТО») и не может быть распространено на весь ИП, предусматривающий размещение второй очереди завода у пос. Некрасовка. Более того, суммарный экологический эффект от реализации ИП нуждается в дополнительном обосновании с учетом того обстоятельства, что любой мусоросжигательный завод является опасным источником воздействия на окружающую среду. Его деятельность сопряжена с: (1) возникновением (организацией) дополнительных транспортных потоков (транспортировка отходов), способствующих загрязнению атмосферы выбросами от передвижных источников и шумовому загрязнению территории; (2) возможными выбросами в атмосферу чрезвычайно токсичных соединений - продуктов сжигания отходов (диоксины, дибензофураны), оценку влияния которых на компоненты природной среды и здоровье населения необходимо производить, даже если они присутствуют в выбросах в минимальных количествах; (3) необходимостью временного (или постоянного) хранения на его территории отходов собственного производства, даже если их планируется перерабатывать в товарную продукцию. Кроме того, согласно кодификации МБРР проект относится к категории А, в связи с чем при его подготовке должна быть проведена оценка воздействия на окружающую среду (ОВОС) с целью выявления возможных нежелательных экологических и связанных с ними социальных, экономических и других последствий его реализации и выработки мер по предупреждению их возникновения.

2.5. Маркетинг

Изучение рынка услуг по переработке отходов в г. Москве показало, что в настоящее время в городе промышленной переработке подвергается не более 5 % собираемых твердых отходов. Действующие мусороперерабатывающие заводы медицинские отходы не перерабатывают, их деятельность не отвечает экологическим требованиям. Рассматриваемый завод будет оказывать платные услуги по переработке отходов. В качестве потребителей выступают муниципальные округа, медицинские учреждения и промышленные предприятия. В настоящее время в РЭЦентре имеются заявки на переработку ТБО - от муниципальных округов «Нижегородский» и «Лефортово», на переработку промышленных отходов - от авиационного комплекса им. С. В. Ильюшина, Карачаровского механического завода им. Войтовича, ТОО «На Хохловке», Московского завода автоматических линий и специальных станков и др., на переработку медицинских отходов - от АО «Рош-Москва», АО «Медтехника». В Комитете здравоохранения г. Москвы имеется заявка Главного государственного санитарного врача города с перечнем 23 больниц, которые должны направлять свои отходы на переработку в РЭЦентр.

Общая емкость рынка по переработке отходов в г. Москве составляет не менее 3 млн. т/год, для удовлетворения такой потребности в данной услуге необходимо создание около 60 аналогичных центров (заводов). Предполагаемая плата за уничтожение отходов (цена за услуги) ниже цен, установленных в промышленно развитых странах. Однако требуются дополнительные подтверждения готовности предприятий и особенно муниципальных организаций платить порядка 1 млн. руб. за переработку 1 т отходов.

Второй вид продукции, которую предприятие намечает реализовывать, - это пирозит, получаемый из продуктов термической переработки отходов. Он может быть использован в качестве полуфабриката (пористого заполнителя) при производстве легких бетонов (пирозито-бетона и пенобетона), а также для различных теплоизоляционных засыпок, для заполнения фильтров систем гидропоники. Готовность использовать пирозит для производства бетонных конструкций выразили Московский завод ЖБИ № 6, Корпорация «Трансстрой», АО «Моспромстройматериалы». По заключению центра Госсанэпиднадзора г. Москвы шлак, полученный при термической переработке отходов, не токсичен, содержание солей тяжелых металлов в нем не превышает ПДК.

Третий вид продукции, получаемой при термической переработке отходов - тепло, которое намечается утилизировать и использовать на собственные нужды предприятия в количестве 32000 Гкал/год.

2.6. Правовая основа реализации ИП

Предприятие-заявитель - Закрытое акционерное общество «Региональный экологический центр ЮВАО г. Москвы». Центр создан на основании поручения Первого заместителя Премьера Правительства Москвы _____________ от ___________ № _____ и распоряжения префекта ЮВАО от __________ № _____.

Свидетельство о регистрации № ______ от ______________. Форма собственности - смешанная. Учредителями РЭЦентра являются:

·       Государственное предприятие «Экотехпром», его доля в уставном капитале РЭЦентра - ________.

·       Акционерное общество открытого типа «ВНИИЭТО», доля в уставном капитале РЭЦентра - ________.

Заявитель имеет лицензию на осуществление деятельности по утилизации, складированию, перемещению, размещению, захоронению, уничтожению промышленных и иных отходов, материалов, веществ (кроме радиоактивных), выданную Московской лицензионной палатой (серия _______ № ____ от __________).

Реализация проекта поддерживается префектом ЮВАО г. Москвы.

2.7. Организационные аспекты реализации ИП

Реализация ИП намечена в две очереди:

·       первая очередь - завершение строительства промышленной мусоросжигающей установки «Пироксэл» на территории АО «ВНИИЭТО» (газопровод, система АСУ ТП, участок по производству пирозита); которое начато на средства, заимствованные из московского бюджета через АО «МКНТ», окончание строительства запланировано на IV квартал 1997 г.

·       вторая очередь - строительство в пос. Некрасовка промышленного комплекса, включающего установку «Пироксэл», участок по производству пирозита и др. по аналогии с первой очередью. Календарный план освоения инвестиций имеется и рассчитан на период 01.01.97-01.08.98.

2.8. Производственные аспекты реализации ИП

Первая очередь завода по переработке мусора с одной установкой «Пироксэл» производительностью 25000 т/год построена на территории АО «ВНИИЭТО», с августа 1997 г. эксплуатируется по временному регламенту. Однако до настоящего времени отсутствует система автоматического управления технологическим процессом, не создан участок по производству пирозита, производительностью 15000 м3/год (оборудование для него закуплено) и др. Вторая очередь строительства завода включает в себя аналогичную в составе первой очереди установку «Пироксэл» и участок по производству пирозита производительностью 15000 м3/год.

В ИП для термической переработки отходов намечается использовать технологии и оборудование, разработанные АО «ВНИИЭТО». Приведен перечень оборудования, необходимого для производства пирозита:

·       мельница МВЦ-30 - для помола шихты;

·       тарельчатый гранулятор - для грануляции шихты и получения сырцовых гранул;

·       вращающаяся печь - для сушки и обжига сырцовых гранул;

·       аэрожелоб (холодильник) - для охлаждения пирозита после обжига;

·       фракционирующий грохот - для разделения пирозита на фракции.

Информация об условиях приобретения основного и вспомогательного оборудования (фирмы-изготовители и поставщики) не приведена.

2.9. Управление ИП

Управление проектом осуществляют:

·       Генеральный директор - ____________________;

·       координатор проекта - ______________________.

2.10. Экономические аспекты реализации ИП

Экономический эффект от реализации проекта достигается за счет:

·       реализации платных услуг по переработке отходов на сумму порядка _____;

·       реализации получаемой при термической переработке отходов товарной продукции (пирозит) на сумму порядка ____;

·       утилизации избытка тепла, образующегося на электротермической установке, с использованием его на нужды РЭЦентра (экономия затрат на приобретение тепла из внешних источников).

Чистый приведенный доход за 5 лет реализации проекта составляет ____ млн. долл. США; индекс прибыльности - 1,34; внутренняя норма доходности - 61,9 %, срок окупаемости инвестиций - 36 месяцев, срок окупаемости инвестиций РПОИ - 29 месяцев. Данные показатели являются высокими и позволяют говорить о коммерческой эффективности данного проекта, однако исходные данные для расчетов требуют проверки и уточнения, особенно закладываемая в расчеты стоимость услуг по приему и переработке отходов.

2.11. Финансовый план реализации ИП

Примерная стоимость капитальных затрат по проекту составляет ____ долл. США, из них порядка ____ долл. уже инвестировано в строительство первой очереди завода. Оставшуюся часть затрат (____ долл. США) предполагается покрыть за счет субзайма РПОИ.

В то же время очевидно, что при использовании субзайма РПОИ предприятию придется платить НДС и, может быть, импортные пошлины за счет собственных или приравненных к ним средств. Источники получения этих средств, а также средств на обслуживание субзайма РПОИ на стадии строительства неясны, поскольку финансовое положение предприятия и его возможности по привлечению банковских кредитов, средств городского бюджета и т.д. в представленных материалах не определены. Не затрагивается также вопрос об обеспечении платежных обязательств по субзайму (например, возможность получения поручительства Правительства г. Москвы).

Согласно дополнительной информации (письмо РЭЦентра от ___________ № ____) предприятие готово к участию в финансировании работ по реализации ИП, однако конкретные объемы финансирования, источники получения инвестиций не указаны.

2.12. Краткая характеристика предприятия-заявителя

РЭЦентр осуществляет следующие виды деятельности:

·       сбор и переработка отходов на территории ЮВАО и других округов Москвы;

·       производство строительных и других материалов из продуктов переработки отходов (пирозит, резиновая крошка, красящие пигменты и др.);

·       отработка новых и совершенствование существующих технологий и оборудования для переработки отходов;

·       разработка нормативной базы обучения обслуживающего персонала;

·       производство технологического оборудования и выполнение проектных работ;

·       проведение экспертных работ, организация выставок и конференций.

РЭЦентр имеет производственные участки по термической переработке отходов, производству пирозита, переработке резинотехнических изделий, производству коагулянта и пигмента, переработке гальваностоков. Все производственные участки предприятия связаны в единый комплекс, продукты переработки отходов на одном участке являются либо товарной продукцией, либо исходным материалом для переработки на другом участке. Производственная деятельность предприятия направлена на решение одной из актуальных экологических проблем - переработки и уничтожения отходов производства и потребления. Одной из целей реализации данного ИП является отработка технологии термической переработки отходов с последующим возможным ее тиражированием.

Все руководящие работники и основная часть сотрудников являются специалистами в области разработки и эксплуатации электротермического оборудования, в т.ч. оборудования для переработки отходов. Руководящие работники имеют личные квалификационные сертификаты на работу с отходами (выданы Московским институтом коммунального хозяйства и строительства).

3. Выводы и рекомендации по ИП

Выводы:

(1) Экологическую и экономическую эффективность ИП нельзя признать обоснованной, поскольку:

·       экологический эффект от реализации проекта определен без учета воздействия на окружающую среду вновь организуемого производства на обеих площадках, а также выявления возможных экологических и связанных с ними социальных и экономических последствий реализации ИП,

·       не обоснована стоимость услуг по приему и переработке отходов, от которой зависят экономические показатели ИП, возникают сомнения в возможности бюджетных организаций - основных потребителей услуг - приобретать их по заданным в проекте ценам.

(2) Техническая осуществимость ИП требует подтверждения в связи с отсутствием опыта эксплуатации технологии «Пироксэл» и производства пирозита в промышленных условиях.

(3) Отсутствует документальное подтверждение финансовой состоятельности предприятия-субзаемщика, его способности обеспечить собственное финансовое участие в реализации ИП. Не проработан вопрос о формах обеспечения платежных обязательств по субзайму РПОИ.

Рекомендации

Исходя из того, что финансовая состоятельность предприятия-заявителя (и его учредителей) и возможность обеспечения им платежных обязательств по субзайму РПОИ не подтверждены, отсутствует обоснование технической осуществимости ИП, а учитывая условия предоставления средств второго экологического займа, дальнейшую работу по продвижению проекта в рамках РПОИ следует приостановить.

Управляющий по вопросам формирования

портфеля инвестиционных проектов РПОИ

Приложение 4

«СОГЛАСОВАНО»

Председатель Государственного комитета по охране окружающей среды Волгоградской области

_______________________

«___» ___________ 1998 г.

«СОГЛАСОВАНО»

Заместитель директора РПОИ

_____________________

«___» _________ 1998 г.

«УТВЕРЖДАЮ»

Генеральный директор АО «Пласткард»

_____________________

«___» _________ 1998 г.

ТЕХНИЧЕСКОЕ ЗАДАНИЕ НА ПРОВЕДЕНИЕ ОЦЕНКИ ВОЗДЕЙСТВИЯ НА ОКРУЖАЮЩУЮ СРЕДУ ИНВЕСТИЦИОННОГО ПРОЕКТА

«УЛУЧШЕНИЕ ЭКОЛОГИЧЕСКОЙ ОБСТАНОВКИ В г. ВОЛГОГРАДЕ ПУТЕМ ЗНАЧИТЕЛЬНОГО УМЕНЬШЕНИЯ ВРЕДНЫХ ВЫБРОСОВ В АТМОСФЕРУ ХИМИЧЕСКИХ ПРЕДПРИЯТИЙ «ПЛАСТКАРД» И «ВОЛГОГРАДНЕФТЕПЕРЕРАБОТКА»

Волгоград - 1998

ТЕХНИЧЕСКОЕ ЗАДАНИЕ НА ПРОВЕДЕНИЕ ОЦЕНКИ ВОЗДЕЙСТВИЯ НА ОКРУЖАЮЩУЮ СРЕДУ ИП «УЛУЧШЕНИЕ ЭКОЛОГИЧЕСКОЙ ОБСТАНОВКИ В г. ВОЛГОГРАДЕ ПУТЕМ ЗНАЧИТЕЛЬНОГО УМЕНЬШЕНИЯ ВРЕДНЫХ ВЫБРОСОВ В АТМОСФЕРУ ХИМИЧЕСКИХ ПРЕДПРИЯТИЙ «ПЛАСТКАРД» И «ВОЛГОГРАДНЕФТЕПЕРЕРАБОТКА»

ВВЕДЕНИЕ

В соответствии с Перечнем классификации инвестиционных проектов, реализация которых может оказать неблагоприятное воздействие на окружающую среду, Положения «Об оценке воздействия на окружающую среду в Российской Федерации» предприятия химической промышленности относятся к категории А и осуществляют те виды хозяйственной деятельности, для которых подготовка проектных решений сопровождается проведением оценки воздействия на окружающую среду (ОВОС). При проведении ОВОС необходимо выполнить определенные процедуры и операции и подготовить информацию, на основании которой принимаются инженерные, технологические и размещенческие решения, а также проводится выбор альтернатив.

В рамках ОВОС для настоящего ИП подготавливаются следующие документы:

·       Заявление о воздействии на окружающую среду (ЗВОС);

·       проект Перечня экологических условий реализации ИП (на стадии проектирования, строительства и эксплуатации предприятия).

ЗВОС является основанием для подготовки раздела «Оценка воздействия на окружающую среду» Обоснования ИП.

Проект Перечня экологических условий реализации ИП согласовывается в Волгоградоблкомприроды и включается в качестве самостоятельного документа в Соглашение о реализации ИП. Экологические условия реализации ИП являются предметом контроля за ходом реализации ИП со стороны ИД РПОИ и территориального природоохранного органа.

ОВОС проводится в соответствии с рекомендациями Руководства по ОВОС при разработке технико-экономических обоснований инвестиций в строительство, технико-экономических обоснований и/или проектов строительства, реконструкции, расширения, технического перевооружения, консервации или ликвидации хозяйственных и/или иных объектов и комплексов (М., 1996).

1. ЗАЯВЛЕНИЕ О ВОЗДЕЙСТВИИ НА ОКРУЖАЮЩУЮ СРЕДУ

1.1. Постановка экологической проблемы

1.1.1. Анализ экологической ситуации в г. Волгограде, определение важнейших экологических проблем территории реализации ИП.

1.1.2. Экологические проблемы предприятий химической промышленности - участников ИП на окружающую среду:

·       проблема утилизации кубовых остатков на предприятиях по производству ПВХ;

·       проблема сжигания «жирного» газа на нефтеперерабатывающих предприятиях.

1.1.3. Характеристика предприятий-участников ИП:

АО «Пласткард»

·       производство основного продукта (объемы, потребность и т.д.), технология, исходное сырье;

·       состав и количество выбросов от основных источников воздействия, токсичность, площадь распространения;

·       кубовые остатки, процесс образования, объемы, утилизация, объемы сжигания и выбросов в атмосферу, зависимость увеличения объемов выбросов от увеличения объемов производства смолы по традиционной технологии;

·       отходы, объемы образования, качественный состав, токсичность; (1) утилизируемые в другом производстве, (2) утилизируемые путем сжигания, (3) удаляемые на городские свалки;

·       природоохранные платежи за размещение отходов и выбросы (с выделением отдельными графами: «прямые» выбросы и выбросы от сжигания кубовых остатков);

·       роль предприятия в загрязнении окружающей среды в г. Волгограде.

«Волгограднефтепереработка»:

·       состав и объем сжигаемого на факеле «жирного» газа, ареал распространения, перспективы увеличения выбросов при увеличении мощности предприятия;

·       природоохранные платежи за сжигание «жирного» газа;

·       роль предприятия в загрязнении окружающей среды г. Волгограда.

1.1.4. Формирование концепции ИП. Предпосылки к разработке ИП, поддержка органов власти, возможность тиражирования ИП.

1.2. Анализ экологических требований законодательства Российской Федерации и Волгоградской области, распространяющихся на реализацию ИП

1.2.1. Международные обязательства Российской Федерации в области охраны атмосферного воздуха.

1.2.2. Экологические требования законодательства Российской Федерации, распространяющиеся на подготовку и реализацию проекта.

Если такое разделение возможно.

1.2.3. Нормативные требования Волгоградской области в области регулирования природопользования и охраны окружающей среды.

1.2.4. Отраслевые требования и нормативы предприятий химической промышленности по профилю ИП.

1.3. Анализ альтернатив решений по объекту инвестиционной деятельности

1.3.1. Альтернативы реализации проекта (описание технологий, которые в том числе и по экологическим соображениям были отвергнуты разработчиками).

1.3.2. Альтернативы технологической схемы (размещенческие).

1.3.3. Обоснование выбранной альтернативы.

1.4. Воздействие объектов инвестиционной деятельности на окружающую среду

1.4.1. Описание ИП:

·       составные части ИП (технология производства ПВХ, технология утилизации «жирного» газа);

·       технологическая схема реализации ИП (включая распределение транспортных потоков хлора и «жирного» газа);

·       программа реализации ИП.

1.4.2. Описание технологических узлов, которые могут стать источниками воздействия на окружающую среду по всем направлениям ИП: утилизация «жирного» газа, производство ПВХ и ликвидация кубовых остатков.

1.4.3. Виды воздействия по всем источникам воздействия, количественные и качественные показатели:

·       отходы на АО «Пласткард» - объемы, качественный и количественный состав, увеличение или уменьшение объемов при реализации ИП, меры утилизации, основные направления использования, нерешенные вопросы утилизации отходов;

·       остаточные выбросы на факеле «Волгограднефтепереработка» - объемы, качественный и количественный состав.

1.5. Программа природоохранных мероприятий по ИП

Программа природоохранных мероприятий на АО «Пласткард», существующая и разработанная в рамках ИП, график контрольных наблюдений, природоохранные программы и планы.

1.6. Экологический эффект реализации ИП

1.6.1. Экологический эффект в результате утилизации «жирного» газа на «Волгограднефтепереработка» (ликвидация факела «жирного» газа).

1.6.2. Экологический эффект в результате реконструкции оборудования по производству ПВХ (сокращение выбросов и сбросов).

1.6.3. Экологический эффект в результате использования ПВХ при замене ими древесины и т.д.

1.7. Экологические, социальные, экономические последствия реализации инвестиционного проекта

Улучшение состояния атмосферного воздуха, создание дополнительных рабочих мест, расширение рекреационной зоны и т.д.

1.8. Программа экологического производственного мониторинга

Приводятся по производству ПВХ и проблеме утилизации жирного газа.

План организации производственного экологического мониторинга на предприятии в целом по АО «Пласткард», состав контрольно-измерительного оборудования, которое предполагается закупить и использовать для полного контроля предприятия за воздействием на окружающую среду.

2. ПЕРЕЧЕНЬ ЭКОЛОГИЧЕСКИХ УСЛОВИЙ ДЛЯ ВЫРАБОТКИ РЕШЕНИЙ ПО ИНВЕСТИЦИОННОМУ ПРОЕКТУ

Экологические условия реализации ИП - это ограничения на ведение хозяйственной деятельности (строительство и эксплуатация объекта инвестиционной деятельности), направленные на уменьшение (ликвидацию) воздействия будущего объекта инвестиционной деятельности на окружающую среду.

Экологические условия реализации намечаемой деятельности, в соответствии с Порядком подготовки обосновывающей документации, принятым в Российской Федерации, формируются последовательно, на каждом этапе ОВОС для каждой стадии подготовки решений по проекту:

·       проектирование;

·       строительство;

·       эксплуатация.

В Перечень входят также требования к программе мониторинга процесса реализации ИП (как на стадии строительства, так и во время эксплуатации) и состояния окружающей среды и к отчетности, представляемой в ИД РПОИ и природоохранные органы по результатам реализации ИП и др.

Одновременно с Договором субзайма, который заключается между Минфином России и субзаемщиком (предприятием-заявителем), между Госкомэкологией России, ИД РПОИ и субзаемщиком заключается Соглашение о реализации инвестиционного проекта, цель которого - создание предмета контроля за ходом реализации ИП. Основу Соглашения составляют план работ и мероприятий, обязательных для выполнения в течение всего периода реализации ИП - организационных (строительство, пусконаладочные работы и др.), экологических, технических и т.д.

ПРИЛОЖЕНИЯ К ЗАЯВЛЕНИЮ О ВОЗДЕЙСТВИИ НА ОКРУЖАЮЩУЮ СРЕДУ

Приложение 1. Проект Перечня экологических условий для выработки решений по инвестиционному проекту.

Приложение 2. Ситуационный план размещения объектов инвестиционной деятельности по инвестиционному проекту.

Приложение 3 Схема технологического процесса.

Приложение 4 Характеристики выбросов загрязняющих веществ, отходов от АО «Пласткард».

Приложение 5 Перечень правовых нормативных актов, экологические требования которых распространяются на реализацию инвестиционного проекта.

Приложение 6 Перечень экологических условий для подготовки и реализации инвестиционного проекта.

Приложение 7 Согласования по проекту, которые являются обязательными на стадии подготовки Обоснования инвестиционного проекта.

Приложение 5

МЕТОДИКА ОТБОРА ИНВЕСТИЦИОННЫХ ПРИРОДООХРАННЫХ ПРОЕКТОВ НА ОСНОВЕ БАЛЛЬНЫХ ОЦЕНОК

Москва - 1998

1. ОБЩИЕ ПОЛОЖЕНИЯ

Целью данной методики является разработка механизма комплексной оценки и отбора инвестиционных проектов (ИП).

Комплексная оценка экологических, технологических, экономических и финансовых аспектов ИП позволяет выделить приоритетные и наиболее подготовленные к реализации проекты, что, в свою очередь, обеспечит более рациональное распределение средств, направляемых на финансирование ИП в рамках соответствующих инвестиционных программ, а также расширит возможности привлечения дополнительных финансовых ресурсов из внебюджетных источников.

Кроме того, методика комплексной оценки ИП может быть использована на этапе формирования портфеля проектов, которые включаются в состав федеральных и региональных программ экологического профиля (таких как. Федеральная целевая программа «Отходы», региональная программа «Переработка техногенных образований Свердловской области» и др.), а также отраслевых и региональных планов действий по оздоровлению окружающей среды.

2. МЕТОДИКА БАЛЛЬНЫХ ОЦЕНОК

Методика основана на системе балльных оценок различных показателей, характеризующих отдельные составляющие конкретного ИП. Система показателей сформирована таким образом, чтобы учесть различные аспекты ИП - экологические, экономические, организационные.

Для оценки ИП используются следующие показатели:

1. срок окупаемости (для оценки в баллах);

2. финансовое положение предприятия-заявителя (для оценки в баллах);

3. маркетинг продукции (для оценки в баллах);

4. доля средств ИП в общей стоимости основных фондов, вводимых в результате реализации проекта (для оценки в баллах);

5. соответствие ИП программам социально-экономического развития (для оценки в баллах);

6. степень готовности обосновывающей документации по ИП (для оценки в баллах);

7. наличие лицензий и разрешений (для оценки в баллах);

8. юридический статус будущего субзаемщика (для оценки в баллах);

9. экологическая приоритетность (для определения поправочного коэффициента);

10. доля субзаймов РПОИ в общей стоимости ИП (для определения поправочного коэффициента);

11. возможность тиражирования технологических решений (для определения поправочного коэффициента).

Числовому значению показателя оценки ИП либо его качественной характеристике присваивается определенный балл (см. табл. 2). Сложение балльных оценок по первым восьми показателям дает промежуточную сумму баллов, которая умножается на поправочный коэффициент.

Поправочный коэффициент отражает приоритетное значение последних трех показателей оценки ИП и изменяется от 1,0 до 2,0 с различным шаговым интервалом.

По сумме баллов определяется возможность финансирования ИП (табл. 1). Максимальная (теоретическая) величина суммарной балльной оценки составляет 264 балла. Практические расчеты, выполненные по оценке более 30-ти проектов из портфеля ИП РПОИ, показали, что оценки для реальных проектов могут достигать 100 - 110 баллов.

Таблица 1

Суммарная балльная оценка инвестиционного проекта

меньше 50 баллов

от 50 до 110 балла

свыше 110 баллов

ИП неприемлемые для финансирования в рамках РПОИ

ИП, приемлемые для финансирования в рамках РПОИ по всем показателям

наиболее благоприятные ИП для финансирования в рамках РПОИ

Например, сумма баллов по первым 8 показателям оценки ИП составила 24 балла. Затем эта сумма умножается на поправочные коэффициенты:

·       по первому показателю - на 1,5 (что соответствует 50 % снижению выбросов вредных веществ, приведенных в условные тонны в соответствии с классами опасности);

·       по второму показателю - на 1,6 (что соответствует 40 %-ной доле субзайма РПОИ в общей стоимости реализации ИП);

·       по третьему показателю - на 1,2 (что соответствует возможности расширения использования технологии, примененной в данном ИП до 5 раз).

Суммарная бальная оценка данного ИП составляет 69.12, что позволяет отнести его к приемлемым для финансирования в рамках РПОИ.

Ранжирование проектов по итоговым оценкам позволяет системно организовать работу с ИП в соответствии с процедурами РПОИ (определять очередность подготовки докладов по результатам детальной оценки ИП, готовить предложения по доработке проектов и т.д.).

3. УЧЕТ ПОПРАВОЧНЫХ КОЭФФИЦИЕНТОВ

3.1. Экологическая приоритетность ИП

Экологическая значимость ИП определяется на основе оценки степени снижения техногенной нагрузки на окружающую среду в результате реализации ИП. Оценивается относительное (в %) снижение уровня выбросов и сбросов загрязняющих веществ после реализации ИП. Для сопоставления объемов снижения по различным ингредиентам производится приведение вредных веществ к условным тоннам в соответствии с классами опасности. В зависимости от наличия информации расчеты снижения нагрузки производятся в натуральных или стоимостных показателях. В случае снижения ресурсоемкости расчет экологической значимости ИП может быть произведен с учетом косвенного эффекта.

Соответственно, поправочные коэффициенты присваиваемые тому или иному ИП, изменяются в пределах от 1 до 2. Коэффициент 1,1 присваивается проектам, обеспечивающим снижение вредных выбросов на 10 % и ниже, далее каждый процентный пункт снижения выбросов соответствует увеличению коэффициента на 0,01.

3.2. Возможность тиражирования технологических решений

Возможность тиражирования прогрессивных технологических решений характеризует потенциальный экологический эффект, который может быть достигнут путем экстраполяции эффекта от применения данной технологии в рамках отрасли, региона и т.д. Поправочные коэффициенты, соответствующие этому показателю, изменяются в пределах от 1 до 2.

3.3. Доля субзайма РПОИ в общей стоимости ИП

Доля субзаймов РПОИ в общей стоимости ИП отражает степень привлечения дополнительных источников финансирования проекта. Поправочные коэффициенты, соответствующие этому показателю, изменяются в пределах от 1 до 2.

4. УЧЕТ БАЛЛЬНЫХ ОЦЕНОК

4.1. Срок окупаемости

Срок окупаемости ИП (оценка от 0 до 5 баллов) позволяет судить об экономической эффективности инвестиций (табл. 2). Для балльной оценки приняты параметры, которые соответствуют условиям предоставления кредита (погашение субзайма РПОИ - до 8 лет), а также принятым в мировой практике показателям окупаемости (к быстро окупаемым относят инвестиционные проекты со сроком окупаемости до 4-х лет).

4.2. Финансовое положение предприятия-заявителя

Финансовое положение предприятия-заявителя а в значительной мере влияет на оценку возможностей возврата кредита. Показатель оценивается в баллах в пределах от 0 до 7 и устанавливается экспертно на основании анализа финансовой отчетности предприятия.

4.3. Маркетинг продукции

Маркетинг продукции, производимой в результате реализации ИП (оценка от 0 до 5 баллов), является одной из важнейших составляющих, определяющих экономическую устойчивость и жизнеспособность проекта. Наивысший балл (5) присваивается в случае наличия предварительных заказов на весь объем планируемой к выпуску продукции.

4.4. Доля средств ИП в общей стоимости основных фондов

Доля средств ИП в общей стоимости основных фондов, вводимых в результате реализации проекта (оценка от 1 до 5 баллов), характеризует возможности «запуска» масштабных проектов в результате инвестирования средств в объекты со значительным объемом незавершенного строительства.

4.5. Соответствие ИП программам социально-экономического развития

Соответствие ИП федеральным, отраслевым и региональным приоритетам (оценка от 0 до 10 баллов) отражает экологическую значимость проекта в масштабе страны, отрасли, региона. Наивысший балл по этому показателю получают проекты, направленные на реализацию обязательств Российской Федерации по международным соглашениям в области охраны окружающей среды.

4.6. Степень готовности обосновывающей документации по ИП

Степень готовности обосновывающей документации определяется наличием бизнес-плана, обоснования ИП и т.д. - оценка от 1 до 5 баллов.

4.7. Правовой статус предприятия-заявителя

Юридическое положение предприятия-заявителя характеризует правомерность намечаемой к осуществлению хозяйственной деятельности, а также возможности заявителя надлежащим образом управлять реализацией ИП (оценка от 1 до 3 баллов).

4.8.1. Наличие лицензий и разрешений

Показатель отражает возможность осуществления предприятием-заявителем как основной деятельности в качестве юридического лица (государственная регистрация), так и деятельности, связанной с природопользованием (наличие лицензий, разрешений). Диапазон изменения балльной оценки показателя от 0 до 4.


Таблица 2

ШКАЛА БАЛЛЬНЫХ ОЦЕНОК ФАКТОРОВ, ВЛИЯЮЩИХ НА ЭФФЕКТИВНОСТЬ ИНВЕСТИЦИООНЫХ ПРОЕКТОВ

НАИМЕНОВАНИЕ ПОКАЗАТЕЛЯ

Срок окупаемости ИП

свыше 7 лет

от 6 до 7 лет

от 4 до 6 лет

до 4 лет

 

 

0

2

3

5

 

 

Финансовое положение предприятия-заявителя

Неблагоприятное

Неустойчивое

Удовлетворительное

Устойчивое

 

 

0

2

5

7

 

 

Маркетинг продукции

Товар не имеет достаточного спроса на рынке

Сбыт продукции прогнозируется, но не подтвержден надежными данными

Проведены маркетинговые исследования, подтверждающие устойчивый спрос на продукцию

Имеются заказы на 75 % продукции

Имеются заказы на весь объем товарной продукции

 

0

1

3

4

5

 

Доля средств ИП в общей стоимости основных фондов, вводимых в результате реализации проекта

100 %

св. 80 %

св. 60 %

св. 40 %

20 %

 

1

2

3

4

5

 

Соответствие ИП программам социально-экономического развития

Не входит в состав программ; о поддержке ИП со стороны администрации региона не заявлено

ИП поддерживается органами исполнительной власти региона

ИП входит в состав отраслевой или региональной программы

ИП входит в состав федеральной президентской программы

ИП направлен на реализацию международных соглашений РФ в области охраны среды

 

0

2

4

6

10

 

Степень готовности обосновывающей документации по ИП

Предварительная проработка

Подготовлен бизнес-план

Имеются технические и экономические обоснования

Подготовлено обоснование ИП по формату РПОИ

Имеется вся необходимая документация

 

1

2

3

4

5

 

Правовой статус предприятия-заявителя

Вновь создаваемая компания, консорциум и т.д.

Самостоятельное юр. лицо с опытом работы до 5 лет

Самостоятельное юр. лицо с опытом работы свыше 5 лет

 

 

 

1

2

3

 

 

 

Получение лицензий и разрешений

Необходимы разрешения на основную деятельность в качестве юридического лица

Требуется получение лицензий, связанных с природопользованием

Основные необходимые разрешения имеются

 

 

 

0

2

4

 

 

 

Итого промежуточная сумма баллов

Поправочные коэффициенты, учитывающие долю субзаймов РПОИ в общей стоимости ИП, степень уменьшения загрязнения окружающей среды, возможность тиражирования решений данного ИП

Доля субзаймов РПОИ в общей стоимости ИП (К1). Каждый процентный пункт = 0,02

70 %

60 %

50 %

40 %

30 %

20 %

1,0

1,2

1,4

1,6

1,8

2,0

Экологическая значимость ИП (К2). Каждый процентный пункт = 0,01

Снижение выбросов до 10 %

20 %

30 %

40 %

50 %

и т.д.

1,1

1,2

1,3

1,4

1,5

 

Возможность тиражирования прогрессивных технологических решений (КЗ)

Технология единичного применения; технол. процесс уже распространен на других объектах

Возможно расширение использования по аналогичной схеме до 5-ти раз

до 10 раз

до 100 раз

до 1000 раз

свыше 1000 раз

1,0

1,2

1,4

1,6

1,8

2,0

Всего: промежуточная сумма × К1 × К2 × К3 = суммарный балл


Приложение 6

РАЗДЕЛ 4. ЭКОЛОГИЧЕСКАЯ ОЦЕНКА ИНВЕСТИЦИОННОГО ПРОЕКТА «ОРГАНИЗАЦИЯ ПРОИЗВОДСТВА КОМПОСТА ИЗ СЕЛЬСКОХОЗЯЙСТВЕННЫХ И ПРОМЫШЛЕННЫХ ОТХОДОВ ПО ТЕХНОЛОГИИ МиБАС» (г. Нижний Новгород)

(в составе Доклада по результатам детальной оценки)

4.1. Оценка современного состояния окружающей среды на территории реализации инвестиционного проекта

Нижегородская область является одним из загрязненных промышленных регионов Европейской части России. Проблемы загрязнения атмосферного воздуха, подземных и поверхностных вод региона тесно связаны с проблемами использования, обезвреживания, хранения и захоронения промышленных отходов. Анализируя экологические аспекты воздействия отходов, используемых для реализации ИП, можно отметить, что:

(1) общее количество отходов целлюлозно-бумажного производства, которые попадают в бассейн р. Волги, точно не установлено. Однако располагающиеся в водоохранной зоне короотвалы в количестве около 5 млн. т представляют серьезную угрозу загрязнения р. Волги корой и продуктами ее разложения, в том числе в зоне водозабора питьевой воды для Нижнего Новгорода;

(2) общее количество производных лигнина (лигносульфонатов), попадающих в поверхностные водные объекты Нижегородской области, составляет около 3 тыс. т/год. Известно, что они обладают высокой способностью потреблять растворенный в воде кислород и, таким образом, оказывают серьезное негативное воздействие на качество поверхностных вод, в основном р. Волги. Это влияет, в свою очередь, на возможность сохранения рыбной популяции. Способность р. Волги поддерживать рыбные запасы Нижегородской области оказывается весьма ограниченной. Первоначальная рыбная популяция уже сократилась и теперь замещается более адаптирующимися, но менее полезными и специфическими видами рыб;

(3) 36 тыс. т птичьего помета - это ежегодный объем отходов крупной птицеводческой фермы. При хранении помета традиционным способом (складирование в пометохранилища, занимающие большие площади и загрязняющие подземные воды и атмосферный воздух) в среднем будет образовываться;

·       2,1 т сероводорода - газа, который обладает сильными токсичными свойствами в отношении широкого набора растений и животных, а также человека;

·       9,2 т аммиака;

(4) ионы тяжелых металлов, таких, как медь, цинк, марганец и кобальт, в составе отходов гальванических и химических производств в виде соответствующих солей непосредственно проникают в поверхностные водные системы или пребывают в неустойчивом состоянии и попадают в водные системы косвенным образом. В таком виде они токсичны и опасны для рыб, растений и других биологических видов. Количество тяжелых металлов, попадающих в систему поверхностных вод в районе Нижнего Новгорода, точно неизвестно (отсутствует также информация об объемах отходов). Однако, по оценкам, ежегодно в качестве отходов образуется:

·       несколько сот тонн меди, цинка, марганца, кобальта;

·       несколько десятков тысяч тонн железа.

Эффект очистки сточных вод от ионов тяжелых металлов традиционно применяющимся в настоящее время реагентным методом не превышает 50 - 80 %, т.е. с очищенными стоками в водоемы Нижегородской области поступает 350 - 375 т/год меди, 1000 - 1200 т/год цинка и других металлов, значительное количество органических веществ.

4.2. Экологические требования нормативной базы, распространяющиеся на реализацию инвестиционного проекта

Подготовка и реализация ИП осуществляется в соответствии с экологическими требованиями законодательства Российской Федерации, нормативных правовых актов Администрации Нижегородской области. Кроме того, вся деятельность по реализации ИП будет осуществляться в рамках Федеральной целевой программы «Отходы», Региональной программы «Очистка и утилизация сточных вод гальванических производств и других отходов различных предприятий для получения микроэлементсодержащих биологически активных веществ и применение их в сельском хозяйстве Нижегородской области, разработка и создание систем мониторинга загрязненности гальваностоков и очистки питьевой воды на период 1994 - 1997 гг.», решения Правительственной комиссии по окружающей среде и природопользованию «О состоянии и мерах по оздоровлению экологической обстановки в районах размещения животноводческих комплексов и птицефабрик» от 24.04.96, постановлений Администрации Нижегородской области.

4.3. Оценка уровня воздействия на окружающую среду реализации альтернатив технологических решений

Оценка альтернатив решений по объектам инвестиционной деятельности. К январю 1996 г. все 4 карты пометохранилища ОАО «Линдовское» были заполнены. Одна из них - сухим пометом. Для решения вопроса о складировании вновь образующегося помета было необходимо:

·       либо ставить вопрос о выделении земельного участка под строительство нового пометохранилища для размещения помета;

·       либо непосредственно использовать помет в качестве удобрений с поочередным высвобождением карт для складирования вновь образующегося помета;

·       либо организовать производство компоста, которое бы позволило исключить постоянное накопление помета.

В первом случае ОАО «Линдовское» пришлось бы покупать земельные участки по стоимости 170 - 200 млн. руб./га, проводить строительные работы по обустройству хранилищ, дорог и прочих коммуникаций. Однако через определенное время подобная проблема вновь возникла бы на птицефабрике, поскольку является традиционной для данного вида деятельности, и потребовала бы новых затрат.

Во втором случае использование помета в качестве удобрения крайне затруднено из-за неприятного запаха, связанного с выделением большого количества сероводорода и аммиака, сохранения патогенной микрофлоры и яиц гельминтов, загрязненности сорными культурами, а также высокого значения рН, что ведет к «выжиганию» почвы.

В случае организации производства компостов требовалось выбрать наиболее рентабельную технологию, которая позволила бы:

·       полностью утилизировать помет, как старый, так и вновь образующийся;

·       освобождать карты пометохранилища в наиболее короткие сроки;

·       получать товарный продукт, который возможно реализовать через торговую сеть.

Наиболее эффективным способом утилизации помета является использование его как компонента для приготовления компостных смесей. В настоящее время существует несколько типов компоста на основе птичьего помета:

·       с добавками торфа;

·       с использованием шлама и терриконовой породы шахт, соломы;

·       с использованием шахтных отходов для получения минеральных удобрений;

·       с добавлением коры;

·       с добавлением опилок и т.д.

Все типы компоста экономически выгодны и могут быть реализованы в соответствующем регионе. Выбранное техническое решение - производство КПКЛ - максимально адаптировано к эколого-экономическим условиям Нижегородской области и учитывает:

·       потребность почв региона в такого рода компосте;

·       наличие в достаточном количестве отходов коры, лигнина, содержащих биогенные металлы гальваностоков.

В Нижегородской области в качестве альтернативы был рассмотрен проект получения компоста с использованием куриного помета (Сеймовская птицефабрика). В основе технологического процесса лежит сушка помета и торфа. Затем смесь поступает в формовочный цех. Компост продается в гранулированном виде по цене 150 долл. США за тонну. Однако цена данного компоста намного превышает стоимость КПКЛ и при его производстве необходимы:

·       организация торфозаготовок;

·       дополнительное капитальное строительство (жижеотстойники, пруды-отстойники, грязеотстойники)

·       значительные затраты на электроэнергию;

·       дополнительный землеотвод под строительство новых производственных зданий.

Высокая общая стоимость проекта - 15 млн. долл. США, в отличие от проекта производства КПКЛ (5,5 млн. долл. США), не позволила его реализовать.

Проведенные тесты показали, что КПКЛ имеет очевидные преимущества перед другими видами компоста. Это связано прежде всего с тем, что применение КПКЛ удовлетворяет требованиям сельхозпотребителей, а именно:

·       обеспечивает растения сбалансированным питанием по основным элементам (азот, фосфор, калий, микроэлементы);

·       учитывает содержание элементов питания в почве различных регионов;

·       структурирует почвы, что позволяет проникать воздуху и воде к корням растений и удерживать воду.

4.4. Оценка полноты выявленных источников, видов и объектов воздействия реализации инвестиционного проекта на окружающую среду

Технология производства КПКЛ включает несколько звеньев, где возможно появление источников воздействия на окружающую среду. Это:

ионообменная установка. В результате эксплуатации установки образуется 1011 куб. м/год очищенной воды. В ИП предусмотрена утилизация данной воды в технологическом процессе:

·       для разбавления используемых при ионообмене лигносульфонатов;

·       для разбавления высококонцентрированных гальваностоков перед подачей их на ионный обмен;

механические фильтры для очистки растворов от механических примесей. После очистки 50 %-ного раствора лигносульфонатов образуется 1,06 куб. м/год целлюлозного волокна. В проекте предусмотрен специальный накопитель целлюлозного волокна, откуда оно возвращается на ОАО «Волга» (источник лигносульфонатов);

емкость-смеситель. Смешивание ферментных добавок, добавок «МиБАС» и лигносульфонатов происходит на территории Линдовской птицефабрики в специальных цистернах. Возможны протечки компонентов смеси и, как следствие, загрязнение почв. Однако в технологии предусмотрены меры для исключения аварийных ситуаций.

4.5. Оценка правильности выявления экологических и связанных с ними социальных, экономических и других последствий осуществления инвестиционного проекта

Выявленными в ходе подготовки Обоснования ИП экологическими и связанными с ними социальными и экономическими последствиями его реализации являются:

·       ликвидация процесса накопления помета в пометохранилище, в результате чего прекратятся выбросы в атмосферный воздух аммиака, а объем выброса сероводорода сократится до 0,77 т/год;

·       предотвращение попадания через систему городской канализации в водоемы Волжского бассейна 48 т/год меди и цинка, что в пересчете на гальваностоки составляет миллионы кубических метров;

·       улучшение качества воды в р. Волге за счет значительного сокращения сброса в нее лигнинсодержащих отходов;

·       создание возможности рекультивации короотвала на территории ОАО «Волга», так как в случае реализации ИП весь объем вновь образующейся коры будет использован при производстве КПКЛ;

·       расширение производства КПКЛ, что позволит создать дополнительные рабочие места на всех предприятиях, участвующих в реализации ИП;

·       строительство дорог, других коммуникаций на ОАО «Линдовское»;

·       повышение плодородия почв за счет постоянного внесения удобрений.

Сокращение платежей за загрязнение окружающей среды. В случае реализации ИП ожидается сокращение платежей за загрязнение окружающей среды на всех предприятиях - участниках ИП. Первое место по сумме платежей занимают предприятия, сбрасывающие гальваностоки и лигнинсодержащие отходы. Среди них - ЗАО «ГАЗ» и ЗАО «ЗЭМ», ОАО «Волга», поставляющие отходы для производства КПКЛ.

Расчеты платежей* производились на основании поправочного коэффициента, учитывающего темпы инфляции (по решению Администрации Нижегородской области в 1995 г. он равен 35), а также коэффициентов, учитывающих:

·       содержание лигнина на очистных сооружениях - 0,315;

·       размещение отходов на не отведенной для этой цели территории - 5;

·       размещение отходов в водоохранной зоне - 5;

·       задержание цинка на очистных сооружениях - 0,117;

·       задержание меди на очистных сооружениях - 0,235.

* Расчет произведен в соответствии с Инструктивно-методическими указаниями по взиманию платы за загрязнение окружающей природной среды, утвержденными Приказом Минприроды России от 26.01.93 и Распоряжением Администрации Нижегородской области «О внедрении новых нормативов платы за загрязнение окружающей природной среды» от 09.03.93 № 284-р.

ОАО «Линдовское» за выбросы сероводорода и аммиака перечислило в экологический фонд платежей за воздействие на окружающую среду в 1994 г. - 10,338 тыс. руб., а в 1995 г. - 29,071 тыс. руб. В случае заполнения всех 4 карт пометохранилища пометом, сумма платежей составила бы 314,000 тыс. руб. Сокращение природоохранных платежей на предприятии-заявителе составит 304,929 тыс. руб. (55,400 долл. США).

Оценка экологической эффективности реализации инвестиционного проекта. Экологическая эффективность осуществления ИП очень высока. Использование отходов, образующихся на других предприятиях и загрязняющих окружающую среду, и превращение их в вещества, улучшающие структуру и состав почвы, приносит несомненную экологическую выгоду. В результате реализации данного ИП будет производиться 156 тыс. т/год КПКЛ и при этом будет потреблено и превращено в полезные продукты:

·       36 тыс. т/год птичьего помета;

·       108 тыс. т/год коры и опилок;

·       48 т/год меди и цинка, содержащихся в гальваностоках;

·       36 тыс. т/год лигнинсодержащих отходов.

4.6. Оценка проекта Программы инженерных изысканий и научных исследований для реализации инвестиционного проекта

ОАО «Линдовское» до начала проведения проектных работ за собственные средства наметило проведение изысканий и научных исследований с целью:

·       исключения утечек жидкого помета из пометохранилища;

·       сооружения площадки разгрузки помета и коры;

·       строительства автомобильной технологической дороги от птичников до пометохранилища.

Программа инженерных изысканий и научных исследований представляется достаточной для обеспечения экологической безопасности объектов инвестиционной деятельности.

4.7. Оценка проекта Перечня экологических условий для выработки решений по объектам инвестиционной деятельности при проектировании (на стадии подготовки ТЭО/проекта строительства)

Результаты ОВОС, полученные при подготовке Обоснования ИП, позволили предприятию-заявителю сформировать перечень экологических условий для выработки решений по объектам инвестиционной деятельности, который включает:

·       организацию контроля за основанием пометохранилища на предмет утечек жидкого помета в грунтовые воды;

·       организацию контроля за процессом смешивания лигнина и добавок «МиБАС» перед внесением их в компостную смесь.

Проект Перечня экологических условий для выработки решений по объектам ИП при проектировании по выбранной альтернативе представляется достаточно полным; согласование Перечня в Комитете охраны окружающей среды и природных ресурсов Нижегородской области, а также выполнение содержащихся в нем условий позволит достичь заявленных экологических эффектов от реализации ИП.

4.8. Оценка системы аналитического контроля за уровнем воздействия на окружающую среду технологических процессов

Для обеспечения уверенности в том, что потребность в КПКЛ удовлетворяется, в рамках ИП предусмотрен эффективный технологический контроль, состоящий в следующем:

·       все поступающие исходные материалы подвергаются анализу их химического состава с использованием современных химических методов;

·       внутрипроизводственный анализ проверяется аккредитованной лабораторией на помесячной основе;

·       в процессе компостирования производится ежедневный мониторинг температуры на глубине 1 м для контроля за ходом компостирования;

·       измерение патогенного содержания контролируется два раза в месяц по двудиагональной решетке, пересекающей каждый компостный отвал; этот анализ проводится посторонней лабораторией: компост не продается до тех пор, пока не будет уничтожена патогенная флора и покупатели компоста могут быть уверены, что в нем отсутствуют болезнетворные организмы, живые яйца гельминтов и живые семена сорняков.

Выводы:

(1) Решения по ИП представляются экологически обеспеченными, что подтверждается итогами предоценочных и оценочных исследований, а также результатами проведения первого этапа ОВОС.

(2) Потенциальным экологическим риском реализации ИП является зависимость выполнения технологических условий на получение добавки «МиБАС» от качества работы установки по обработке гальваностоков.

Рекомендации:

(1) Ввиду высокой надежности и экологической обеспеченности решений по объектам инвестиционной деятельности заявителю последующие этапы ОВОС проводить нецелесообразно.

(2) Заявителю следует представить Обоснование ИП в Комитет охраны окружающей среды и природных ресурсов Нижегородской области на государственную экологическую экспертизу, а также согласовать проекты:

·       Программы изысканий и научных исследований для обоих технологических процессов, осуществляемых в рамках ИП;

·       Перечня экологических условий для проектирования и реализации ИП.

Приложение 7

УТВЕРЖДЕНЫ:

Генеральный директор АО «ПЛАСТКАРД»

СОГЛАСОВАНЫ:

Исполнительный директор РПОИ

СОГЛАСОВАНЫ:

Председатель Государственного комитета охраны окружающей среды Волгограда

Перечень экологических условий реализации ИП «Улучшение экологической обстановки в г. Волгограде путем значительного уменьшения вредных выбросов в атмосферу химических предприятий «Пласткард» и «Волгораднефтепереработка»

1. Экологические условия для выработки решений при проектировании объектов инвестиционной деятельности

Экологические условия

Исполнители

Срок исполнения

Объем финансирования, тыс. руб

1.1

Разработать проект строительства установок по очистке факельного газа от сероводорода

ПКО «Каустик»

IV кв. 1998г.

50

1.2

Провести исследования по разработке способа обезвреживания газовых выбросов винилхлорида и дихлорэтана

Гипросинтез, г. Волгоград

IV кв. 1998г.

25

1.3

Провести исследования по разработке способа обезвреживания кубовых ректификации винилхлорида

Гипросинтез, г. Волгоград

IV кв. 1998г.

50

1.4

Провести исследования по разработке способа утилизации отработанной серной кислоты

Гипросинтез, г. Волгоград

IV кв. 1998г.

50

1.5

Разработать способ по рекуперации сажесмоляной пульпы

НГГУ

IV кв. 1998г.

20

1.6

Разработать проект по строительству установки для переработки сулемового катализатора

ПКО «Каустик»

IV кв. 1998 г.

50

1.7

Получить сертификат Госстандарта России на качество серы, образующейся при очистке топливного газа

АО «Пласткард»

III кв. 1999г.

50

1.8

Предусмотреть меры по изоляции трубопровода факельного газа

АО «Пласткард»

IV кв. 1998 г.

30

1.9

Разработать способ утилизации нового катализатора из реакторов хлорирования

НГГУ

IV кв. 1998г.

50

1.10

Откорректировать тома ПДВ, ПДС

АО «Пласткард»

IV кв. 1999г.

30

2. Экологические условия для выработки решений при строительстве объектов инвестиционной деятельности

Экологические условия

Исполнители

Срок исполнения

Объем финансирования, тыс. руб

2.1.

Смонтировать узел по очистке факельного газа от сероводорода

АО «Пласткард»

IV кв. 1999г.

2500

2.2.

Смонтировать установку по рекуперации сажесмоляной пульпы

АО «Пласткард»

 

100

2.3.

Смонтировать узел по переработке сулемового катализатора

АО «Пласткард»

 

250

2.4.

Реконструировать установки системы конденсации винилхлорида в соответствии с увеличением мощности производства

АО «Пласткард»

 

1500

2.5.

Расширить склад готовой продукции в соответствии с увеличением мощности производства винилхлорида

АО «Пласткард»

 

800

2.6.

Провести благоустройство территории предприятия после окончания строительных работ

АО «Пласткард»

 

100

3. Экологические условия для выработки решений при эксплуатации объектов инвестиционной деятельности

Экологические условия

Исполнители

Периодичность

3.1.

Организовать контроль за проскоками ртути на узле переработки сулемового катализатора

АО «Пласткард»

1 раз в сутки

3.2.

Организовать контроль за проскоками винилхлорида и дихлорэтана на узле обезвреживания газовых выбросов. Закупить газоанализаторы.

АО «Пласткард»

Постоянно

3.3.

Организовать контроль за проскоками сероводорода, сульфидов и хлоридов с закупкой необходимых средств КИПиА в системе очистки факельного газа от сероводорода

АО «Пласткард»

Постоянно

3.4.

Экологический производственный мониторинг по графику, согласованному с Госкомэкологией г. Волгограда

АО «Пласткард»

Постоянно

Приложение 8

Пример

ПРОГРАММА ИНЖЕНЕРНЫХ ИЗЫСКАНИЙ И НАУЧНЫХ ИССЛЕДОВАНИЙ ДЛЯ ВЫРАБОТКИ РЕШЕНИЙ ПРИ ПРОЕКТИРОВАНИИ ОБЪЕКТОВ ИНВЕСТИЦИОННОЙ ДЕЯТЕЛЬНОСТИ ПО ОРГАНИЗАЦИИ ПРОИЗВОДСТВА КОМПОСТА ИЗ СЕЛЬСКОХОЗЯЙСТВЕННЫХ И ПРОМЫШЛЕННЫХ ОТХОДОВ

Задания

Источник финансирования

Исполнители

Срок выполнения

1.

Проведение исследований для разработки наиболее эффективных мер по исключению утечек жидкого помета из пометохранилища ОАО «Линдовское»

ОАО «Линдовское»

По определению ОАО «Линдовское»

II кв. 1997г.

2.

Проведение инженерных изысканий для строительства бетонированной площадки для разгрузки помета и коры на пометохранилище ОАО «Линдовское»

ОАО «Линдовское»

По определению ОАО «Линдовское»

III кв. 1997г.

3.

Проведение инженерных изысканий для строительства автомобильной технологической дороги с бетонным покрытием от птичников до пометохранилища ОАО «Линдовское»

ОАО «Линдовское»

По определению ОАО «Линдовское»

III кв. 1997г.

4.

Проведение исследований для разработки эффективных мер контроля за основанием пометохранилища на предмет утечек жидкого помета в грунтовые воды

ОАО «Линдовское»

ЗАО «МиБАС»

II кв. 1997 г.

5.

Проведение исследований для разработки эффективных мер контроля за процессом смешивания лигнина и добавок «МиБАС» перед внесением их в компостную смесь

ОАО «Линдовское»

ЗАО «МиБАС», ЗАО «АГНИ»

III кв. 1997г.

Приложение 9

Отчет о результатах экологической оценки реализации ИП «Техническое перевооружение производства картона на ДАО «Картон» с целью снижения потребления энергии и вредных выбросов в атмосферу» (г. Новодвинск)

В 1996 г. предприятия холдинга «Архангельский ЦБК» активно приступили к реализации решений природоохранных программ, направленных на улучшение экологической ситуации на территории г. Новодвинска и создание экологически чистого производства картона и целлюлозы. С этой целью весной 1996 г. было закрыто производство беленой целлюлозы (первая очередь), что позволило значительно сократить сбросы лигносульфонатов, являющихся основным видом загрязнения подземных и поверхностных вод.

Целью подготовки и реализации ИП «Техническое перевооружение производства картона на ДАО «Картон» с целью снижения потребления энергии и вредных выбросов в атмосферу», получившего финансирование в рамках РПОИ, явилось улучшение состояния атмосферного воздуха. В ИП планировались два направления технического перевооружения, которые позволили бы комбинату достичь указанных целей:

·       ликвидация выбросов дурнопахнущих соединений, в том числе сероводорода, метилмеркаптана, диметилдисульфида и диметилсульфида - модернизация выпарных станций СРК-1 и СРК-2 и демонтаж каскадных испарителей;

·       сокращение выбросов сажи, окиси углерода, сернистого ангидрида и других продуктов сгорания угля и мазута за счет снижения энергопотребления - (1) реконструкция КДМ-2; (2) установка на СРК-1 и СРК-2 новых водяных экономайзеров с большей поверхностью нагрева.

В течение 10 месяцев, прошедших с момента подписания Соглашения о реализации проекта, на ДАО «Картон» в рамках проекта были частично проведены строительно-монтажные работы на СРК-1, реконструкция выпарных станций ТЭС-2 и реконструкция СРК-2 с заменой водяного экономайзера (табл. 1).

Таблица 1

Выполнение мероприятий по инвестиционному проекту на ДАО «Картон» в 1996-1997 годах

Наименование мероприятия

Год выполнения

Фактические затраты, тыс. руб.

1

Реконструкция СРК-1 - строительно-монтажные работы

1996

706237,386

2

Реконструкция СРК-2- проектные работы

1996

249519,500

3

Реконструкция выпарных станций ТЭС-2

1996

249519,500

4

Реконструкция СРК-2 с заменой водяного экономайзера

1996

1203115,850

Источником финансирования этих мероприятий являются собственные природоохранные платежи ДАО «Картон», рассчитанные по результатам 1996 г.

Начавшаяся реконструкция на СРК-1 и СРК-2 привела к сокращению выбросов от этих объектов практически в 3 раза, а начавшийся 4 августа 1997 г. плановый капитальный ремонт СРК-2 позволит сократить выбросы только метилмеркаптана почти в 5 раз (табл. 2).

Таблица 2

Изменение состава и объема выбросов загрязняющих веществ с дымовыми газами СРК-1 и СРК-2 в ходе первого года реализации инвестиционного проекта

Наименование вредных веществ

Объем выбросов по инвентаризации 1995 г., т

Объем выбросов после реконструкции 1996 г., т

Объем выбросов после реконструкции (I полугодие 1997 г.), т

1

Метилмеркаптан

150

62,734

35,336

2

Диметилдисульфид

628

95,78

123,921

3

Диметилсульфид

450

46,028

37,953

Аналогично произошло снижение выбросов от ТЭС-1 за счет существенной экономии тепловой энергии (табл. 3).

Таблица 3

Снижение объемов выбросов от ТЭС-1 за счет экономии тепловой энергии на СРК 1 и СРК-2

Наименование вредных веществ

Объем выбросов по инвентаризации 1995 г., т

Объем выбросов после реконструкции 1996 г., т

Объем выбросов после реконструкции (I полугодие 1997 г.), т

1

Окислы азота

420

190,107

87,221

2

Сернистый ангидрид

160

68,29

53,878

3

Окись углерода

1814,6

843,507

390,328

4

Взвешенные вещества

2254,6

1990,558

1070,617

5

Сероводород

775,3

588,855

296,56

В настоящее время предприятие осуществляет проектные работы для реконструкции КДМ-2.

На Архангельском ЦБК была разработана и утверждена, а Комитетом охраны окружающей среды Архангельской области согласована Программа природоохранных мероприятий АО «Архангельский ЦБК» на 1997 г. На ДАО «Картон» в рамках данной программы и в соответствии с ходом реализации ИП планируется реконструкция СРК-2 с заменой экономайзера. Предполагается, что из общей суммы природоохранных платежей ДАО «Картон» в 1997 г. (9960 млн. руб.) на реконструкцию будет выделено 8919 млн. руб.

В ходе наблюдательной миссии руководству ДАО «Картон» было предложено представить в ИД РПОИ информацию о проведении взаимозачетов по природоохранным платежам с Экологическим фондом Архангельской области с целью обоснования роли фонда в финансировании ИП.

ИД РПОИ и ДАО «Картон» согласовали экологические условия реализации ИП на стадиях проектирования, строительства и эксплуатации объектов инвестиционной деятельности.

Приложение 10

ПРИМЕРЫ РАСЧЕТА ЭКОЛОГИЧЕСКОГО ЭФФЕКТА ОТ РЕАЛИЗАЦИИ ИНВЕСТИЦИОННЫХ ПРОЕКТОВ

Пример №1. Расчет экологического эффекта от реализации ИП «Техническое перевооружение производства картона на ДАО «Картон» с целью снижения потребления энергии и вредных выбросов в атмосферу (г. Новодвинск) в рамках РПОИ.

Проект направлен на снижение потребления энергии и выбросов вредных веществ в атмосферу на ДАО «Картон». Технические мероприятия, благодаря которым достигается указанная экономия, включают реконструкцию картоноделательной машины (КДМ-2) и модернизацию линии регенерации черного щелока (химического раствора для варки древесины).

Прямой экологический эффект от реализации ИП включает показатели абсолютного снижения выбросов вредных веществ в атмосферу (объемы сбросов в водоемы и размещения отходов не изменяются). Суммарное снижение выбросов составляет 3033,8 т/год (табл. 1).

Таблица 1

ИЗМЕНЕНИЕ СОСТАВА И ОБЪЕМА ВЫБРОСОВ ЗАГРЯЗНЯЮЩИХ ВЕЩЕСТВ С ДЫМОВЫМИ ГАЗАМИ ПОСЛЕ РЕКОНСТРУКЦИИ

Наименование загрязняющих веществ

Состав выбросов по инвентаризации, т/год*

Состав выбросов после реконструкции (расчетный), т/год*

Снижение объема выбросов в результате реконструкции, т/год*

1.

Окислы азота

420

402

18

2.

Сернистый ангидрид

160

171,6

+ 11,6

3.

Окись углерода

1814,6

775

1039,6

4.

Взвешенные вещества

2254,6

2254,6

0

5.

Сероводород

775,3

15,5

759,8

6.

Метилмеркаптан

150

0

150

7.

Диметилдисульфид

628

0

628

8.

Диметилсульфид

450

0

450

 

Всего:

6652,5

3618,7

3033,8

* Приведены объемы загрязняющих веществ с учетом классов опасности.

Косвенный экологический эффект по ИП связан с сокращением энергопотребления и, соответственно, получением эффекта в смежных отраслях (энергетике и угледобыче). По проекту не предусматривается увеличение объемов производства или выпуск материалов, заменяющих какой-либо вид продукции других отраслей, поэтому расчет косвенного экологического эффекта учитывает только показатели снижения использования природных ресурсов и выбросов в смежных отраслях вследствие сокращения энергопотребления на ДАО «Картон» (табл. 2).

Таблица 2

ЭКОНОМИЯ ТЕПЛОВОЙ ЭНЕРГИИ ПОСЛЕ РЕКОНСТРУКЦИИ ДАО «КАРТОН», Гкал/год

За счет снижения расхода на содорегенерационных котлах

71555

При замене выпарных испарителей

18652

При замене прессового оборудования на картоноделательной машине (КДМ-2)

60418

Всего:

150625

В данном случае экономия 150625 Гкал/год тепловой энергии позволит сэкономить порядка 25 тыс. т/год угля на ТЭЦ (150625 Гкал/6,025 Гкал/т) и снизить объем добычи необогащенного угля на 31,25 тыс. т/год. Снижение выбросов в атмосферу на ТЭЦ при сокращении объемов сжигания топлива (25 тыс. т/год) составит 1623 т/год, (табл. 3).

Таблица 3

РАСЧЕТ СНИЖЕНИЯ ВЫБРОСОВ ПО ИНГРЕДИЕНТАМ

Наименование видов выбросов загрязняющих веществ

На 1 т угля (калорийность 6,025 Гкал/т), кг

Всего т/год

Зола

28,92

723

Сернистый ангидрид

22,17

554

Окись азота

9,04

226

Окись углерода

4,82

120

Всего:

 

1623

Кроме того, в расчет косвенного эффекта необходимо включить снижение объемов вредных выбросов и образования твердых отходов при добыче и обогащении угля. Вредные выбросы в атмосферу при угледобыче включают, главным образом, пыль, выход которой зависит от способа добычи (подземная или открытая). Принимая для данного примера вариант открытой добычи, получаем снижение выбросов пыли 31250 × 0,02 = 625 т/год (добыча угля в карьере = 31250, выход пыли = 2 %). Снижение образования шламов при обогащении угля составит 6250 т/год (угольная шихта = 31250 т, выход золы = 20 %, уголь для ТЭЦ = 25000 т). Снижение объемов вскрыши на угольном карьере - 31250 т × 2,0 куб. м/т = 62500 куб. м (снижение добычи угля = 31250 т, удельный объем вскрыши = 2,0 куб. м/т). Сокращение площадей землеотвода под складирование твердых отходов - 0,37 га, в том числе:

·       для вскрышных пород 62,5 тыс. куб. м × 0,005 га/тыс. куб. м = 0,31 га;

·       для шламов 6,25 тыс. т × 0,0096 га/т = 0,06 га.

Таким образом, суммарный экологический эффект складывается из прямого эффекта от снижения выбросов вредных веществ в атмосферу непосредственно на месте реализации ИП в объеме 3033,8 т и косвенного, т.е. эффекта в смежных производствах, где уменьшается объем добычи природных ресурсов (угля) на 31,25 тыс. т, вредных выбросов в атмосферу - на 2248 т, отвалов горных пород - на 62,5 тыс. т, шламов - на 6,25 тыс. т, изъятия земель - на 0,37 га.

Пример №2 (условный). Расчет косвенного экологического эффекта от реализации инвестиционного проекта «Утилизация твердых отходов для производства кирпича».

Краткое описание ИП: предприятие N планирует ежегодно перерабатывать до 3 млн. т отходов из техногенного месторождения. По химическому и гранулометрическому составу указанные отходы могут быть использованы при производстве кирпича марок М-100 и М-150. ИП предусматривает ввести в строй на площадке предприятия цех по производству кирпича мощностью 10 млн. шт. в год.

В результате реализации ИП производится продукция, заменяющая аналогичную по потребительским свойствам продукцию смежной отрасли (производство железобетонных панелей для домостроения). Для учета различий в свойствах и нормах расхода материалов при замене железобетона на кирпич в жилищном строительстве варианты приводятся в сопоставимый вид, для чего используются удельные показатели в расчете на 1 м2 общей площади жилья.

Для упрощения в данном примере исключено рассмотрение прямого экологического эффекта на месте реализации ИП, связанного с сокращением выбросов, сбросов, изъятием земли под отвалы и шламонакопители и т.д., а в расчет косвенного экологического эффекта включены только показатели снижения ресурсоемкости. На рис.4 показана схема формирования косвенного экологического эффекта в результате реализации ИП, обеспечивающего экономию сырья, топлива, энергии и соответствующее снижение выбросов при их производстве (добыче).

Итоговые показатели ресурсоемкости производства кирпича по ИП сравниваются с показателями ресурсоемкости производства железобетона как строительного материала, заменяемого кирпичом при строительстве жилых зданий. Схема учета расхода ресурсов при производстве кирпича по отраслям первого, второго и третьего круга сопряжении представлена на рис. 5.

В табл. 4 приведены сводные удельные показатели ресурсоемкости производства и применения кирпича и железобетона в расчете на 1м2 общей жилой площади типового здания (рассчитаны по среднеотраслевым данным по состоянию на 1990 г.).

Приведенные показатели в сопоставлении дают основание фиксировать, что при использовании кирпича нагрузка на окружающую среду меньше, так как сокращается:

·       добыча полезного ископаемого - в 1,6 раза;

·       выемка пустой породы - в 1,6 раза;

·       объемы размещаемых в отвалы хвостов, золы, шлака, отсева, пустой породы - в 1,7 раза;

·       изъятие земель под горные работы - в 4,1 раза;

·       расход топливно-энергетических ресурсов - в 1,1 раза.

Таблица 4

СВОДНЫЕ УДЕЛЬНЫЕ ПОКАЗАТЕЛИ РЕСУРСОЕМКОСТИ ПРОИЗВОДСТВА И ПРИМЕНЕНИЯ КИРПИЧА И ЖЕЛЕЗОБЕТОНА

 

Кирпич

Железобетон

Добыча полезного ископаемого, т

2,536

3,983

Выемка пустой породы, м3

0,65

1,05

Размещение в отвалы пустой породы, хвостов, золы, шлака, отсева, м3

0,67

1,11

Отведение земель под горные работы и отвалы, м2

0,0165

0,067

Расход топлива, т. у. т

0,088

0,090

Расход пара, т. у. т

0,0089

0,0168

Расход электроэнергии, т. у. т

0,0201

0,0213

Расход энергетического угля, т. у. т

0,1639

0,1820


Рис. 4. Схема формирования косвенного экологического эффекта с учетом первого, второго и третьего круга сопряжения.

Рис. 5. Схема расчета расхода ресурсов при производстве кирпича.


СОДЕРЖАНИЕ

ПРЕДИСЛОВИЕ. 1

СОКРАЩЕНИЯ.. 2

ТЕРМИНЫ И ОПРЕДЕЛЕНИЯ.. 3

ВВЕДЕНИЕ. 3

ГЛАВА 1. ПРОЕКТНО-ИНВЕСТИЦИОННЫЙ ЦИКЛ.. 5

1.1. Что такое инвестиционный проект?. 5

1.2. Проектный цикл. 9

1.2.1. Отбор инвестиционных проектов. 10

1.2.2. Подготовка инвестиционных проектов. 10

1.2.3. Оценка инвестиционных проектов. 11

1.2.4. Переговоры, представление инвестиционного проекта инвестору. 16

1.2.5. Реализация инвестиционного проекта и наблюдение за ходом реализации. 16

1.2.6. Оценка исполнения инвестиционного проекта. 17

1.3. Критерии оценки инвестиционного проекта. 17

ГЛАВА 2. ЭКОЛОГИЧЕСКАЯ ОЦЕНКА ИНВЕСТИЦИОННЫХ ПРОЕКТОВ.. 18

2.1. Цель и задачи проведения экологической оценки. 18

2.2. Экологические критерии реализации инвестиционных проектов. 19

2.3. Критерий приоритетности инвестиционных проектов. 20

2.4. Организация работ по оценке инвестиционного проекта. 21

2.4.1. Этапность выполнения работ. 21

2.4.2. Интегрированная система документации. 21

ГЛАВА 3. ПРОЦЕДУРЫ ЭКОЛОГИЧЕСКОЙ ОЦЕНКИ ИНВЕСТИЦИОННЫХ ПРОЕКТОВ.. 22

3.1. Экологический скрининг. 22

3.1.1. Классификация инвестиционных проектов по степени воздействия на окружающую среду. 23

3.1.2. Установление соответствия инвестиционного проекта экологическим критериям.. 24

3.1.3. Определение приоритетности инвестиционного проекта. 25

3.1.4. Подготовка Меморандума об экологическом скрининге. 27

3.2. Первичный экологический анализ. 29

3.2.1. Оценка остроты решаемых экологических проблем и установление очередности проведения оценки инвестиционных проектов. 30

3.2.2. Подготовка Технического задания на проведение оценки воздействия на окружающую среду. 33

3.2.3. Подготовка отчета о результатах первичного экологического анализа. 34

3.3. Детальная экологическая оценка. 34

3.3.1. Оценочная миссия на предприятие-заявитель. 36

3.3.2. Содержание детальной экологической оценки. 36

3.3.3. Оценка экологической эффективности реализации инвестиционного проекта. 45

3.3.4. Подготовка отчета по результатам детальной экологической оценки. 48

ГЛАВА 4. ЭКОЛОГИЧЕСКИЕ УСЛОВИЯ РЕАЛИЗАЦИИ ИНВЕСТИЦИОННОГО ПРОЕКТА.. 49

4.1. Формирование Перечня экологических условий реализации инвестиционного проекта. 49

4.2. Варианты включения экологических условий в юридические документы по инвестиционному проекту. 51

ГЛАВА 5. ЭКОЛОГИЧЕСКАЯ ОЦЕНКА ХОДА РЕАЛИЗАЦИИ ИНВЕСТИЦИОННОГО ПРОЕКТА.. 52

5.1. Текущий экологический контроль. 52

5.2. Экологическая оценка результатов реализации инвестиционного проекта. 53

ГЛАВА 6. ЭКОЛОГИЧЕСКИЕ РИСКИ РЕАЛИЗАЦИИ ИНВЕСТИЦИОННЫХ ПРОЕКТОВ.. 53

6.1. Проблемы рисков и неопределенности. 53

6.2. Повышенные заемные риски. 54

6.3. Риски, угрожающие репутации инвестора. 56

ГЛАВА 7. КРАТКИЙ ОБЗОР ПРОЦЕДУР ЭКОЛОГИЧЕСКОЙ ОЦЕНКИ ИНВЕСТИЦИОННЫХ ПРОЕКТОВ И ЕЕ РОЛЬ В ПРОЕКТНОМ ЦИКЛЕ РАЗЛИЧНЫХ МЕЖДУНАРОДНЫХ ФИНАНСОВЫХ ИНСТИТУТОВ.. 56

7.1. Процедуры экологической оценки инвестиционных проектов, используемые ЕБРР. 56

7.1.1. Экологический скрининг. 58

7.1.2. Предварительная экологическая экспертиза. 59

7.1.3. ОВОС и экологический аудит. 59

7.1.4. Экологическая экспертиза. 60

7.1.5. Включение экологических условий (договоренностей) в Соглашение о реализации проекта. 60

7.1.6. Экологический контроль. 60

7.1.7. Экологический мониторинг. 61

7.2. Процедуры экологической оценки для проектов, финансируемых за счет средств МБРР. 61

7.2.1. Экологический скрининг проекта. 62

7.2.2. Предварительное резюме по проекту. 62

7.2.3. Ежемесячная оперативная сводка. 62

7.2.4. Подготовка Технического задания на проведение экологической оценки. 62

7.2.5. Проверка хода выполнения экологической оценки. 63

7.2.6. Проверка результатов экологической оценки и подготовка оценочного заключения по проекту. 64

7.3. Процедуры экологической оценки МБРР по кредитной линии Проекта поддержки предприятий. 65

7.3.1. Предварительная экологическая проверка. 66

7.3.2. Идентификация и оценка воздействия реализации инвестиционного проекта на окружающую среду, оценка экологического риска. 66

7.3.3. Управление экологическим риском и контроль. 69

7.3.4. Экологический мониторинг. 69

7.3.5. Решение проблем реструктуризации и санирования. 70

7.4. Проведение экологической оценки проектов при кредитовании через финансовых посредников в рамках МБРР. 70

7.4.1. Процедуры экологической оценки. 70

7.4.2. Классификация проектов, финансируемых через финансовых посредников. 71

7.4.3. Распределение ответственности за проведение экологической оценки. 73

7.5. Процедуры экологической оценки инвестиционных проектов, финансируемых за счет средств РПОИ.. 73

7.5.1. Экологический скрининг заявки на субзаем.. 75

7.5.2. Проведение первичного экологического анализа инвестиционного проекта и подготовка Доклада по его результатам.. 75

7.5.3. Предоценочные исследования по инвестиционному проекту. 76

7.5.4. Детальная экологическая оценка. 76

7.5.5. Контроль за реализацией инвестиционного проекта. 76

7.5.6. Экологический анализ результатов реализации инвестиционного проекта. 77

ВЫВОДЫ.. 77

ЛИТЕРАТУРА.. 77

ПРИЛОЖЕНИЯ.. 78

 




Яндекс цитирования



   Copyright © 2007-2026,  www.tehlit.ru.

[ ѓосты, стандарты, нормативы, инструкции, правила, строительные нормы ]