//
ТехЛит.ру
- крупнейшая бесплатная электронная интернет библиотека для "технически умных" людей.
WWW.TEHLIT.RU - ТЕХНИЧЕСКАЯ ЛИТЕРАТУРА

:: Алготрейдинг::


АЛГОТРЕЙДИНГ
шаг за шагом
с нуля по урокам!

Торговые роботы на PYTHON, BackTrader,
Pandas, Pine Script для TradingView. Связка с брокерами, телеграм и легкими приложениями.


ГОСТ 26086-84

МЕЖГОСУДАРСТВЕННЫЙ СТАНДАРТ

ЛАЗЕРЫ

МЕТОДЫ ИЗМЕРЕНИЯ ДИАМЕТРА ПУЧКА
И ЭНЕРГЕТИЧЕСКОЙ РАСХОДИМОСТИ
ЛАЗЕРНОГО ИЗЛУЧЕНИЯ

ИПК ИЗДАТЕЛЬСТВО СТАНДАРТОВ

Москва

МЕЖГОСУДАРСТВЕННЫЙ СТАНДАРТ

ЛАЗЕРЫ

Методы измерения диаметра пучка и энергетической
расходимости лазерного излучения

Lasers. Methods for measurement of beam diameter
and beam energy divergence angle

ГОСТ
26086-84

Дата введения 01.07.85

Настоящий стандарт распространяется на лазеры непрерывного и импульсного режимов работы и устанавливает методы измерения:

- диаметра пучка излучения:

- метод калиброванных диафрагм;

- метод распределения плотности энергии (мощности) лазерного излучения;

- энергетической расходимости лазерного излучения:

- метод фокального пятна;

- метод двух сечений.

Общие требования при измерении и требования безопасности - по ГОСТ 24714.

1. МЕТОДЫ ИЗМЕРЕНИЯ ДИАМЕТРА ПУЧКА ИЗЛУЧЕНИЯ

1.1. Метод калиброванных диафрагм

Измерение основано на определении диаметра диафрагмы, через которую проходит заданная доля энергии (мощности) лазерного излучения.

1.1.1. Аппаратура

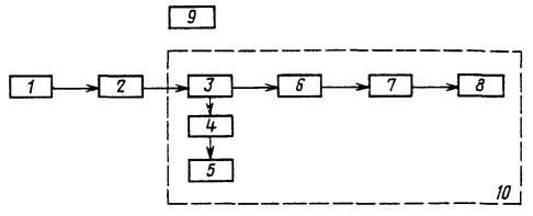
1.1.1.1. Схема расположения средств измерений и вспомогательных устройств приведена на черт. 1.

1 - лазер; 2 - ослабитель; 3 - ответвитель; 4, 7 - оптическая система; 5, 8 - средства измерения энергии (мощности) лазерного излучения; 6 - калиброванная диафрагма; 9 - средство юстировки; 10 - устройство для измерения диаметра пучка излучения

Черт. 1

1.1.1.2. Перечень рекомендуемых средств измерений и вспомогательных устройств приведен в приложении 1.

1.1.1.3. Ослабитель должен обеспечивать значение энергии (мощности) лазерного излучения в пределах энергетического диапазона применяемого средства измерения энергии (мощности) Погрешность, вносимая ослабителем, должна быть в пределах ± 5 %.

Если энергия (мощность) лазерного излучения не превышает верхнего предела измерителя, допускается не использовать ослабитель 2.

(Измененная редакция, Изм. № 1).

1.1.1.4. Ответвитель должен обеспечивать разделение пучка излучения с погрешностью в пределах ± 3 %.

1.1.1.5. Диафрагма, устанавливаемая перпендикулярно направлению распространения пучка лазерного излучения, должна обеспечивать:

- пропускание энергии (мощности) лазерного излучения от z1 до 0,7γHz1, где z1 - полная энергия (мощность) лазерного излучения, γH - установленный в стандартах или технических условиях (ТУ) на лазеры конкретных типов уровень энергии (мощности) лазерного излучения, при котором определяется диаметр пучка;

- плавное или ступенчатое изменение диаметра поперечного сечения пучка лазерного излучения, попадающего на средство измерения энергии (мощности) 8, с шагом не более 0,2d, где d - диаметр пучка излучения, указанный в стандартах или ТУ на лазеры конкретных типов.

Погрешность определения диаметра отверстия диафрагмы D должна быть в пределах ± 3 %.

Допускается использовать набор сменных калиброванных диафрагм.

(Измененная редакция, Изм. № 1).

1.1.1.6. Оптическая система, должна обеспечивать согласование диаметра пучка лазерного излучения с размером входной апертуры средства измерения энергии (мощности). Погрешность, вносимая оптической системой, должна быть в пределах ± 3 %. Если диаметр поперечного сечения лазерного пучка находится в пределах, установленных для применяемого средства измерения, оптическую систему допускается не применять.

1.1.1.7. Средство измерения энергии лазерного излучения должно соответствовать требованиям ГОСТ 25212, средство измерения мощности лазерного излучения - ГОСТ 25786.

1.1.1.8. Средство юстировки должно обеспечивать попадание лазерного излучения в центральную часть приемных площадок средств измерений и вспомогательных устройств. В качестве средств юстировки рекомендуется применять визуализаторы, газовые лазеры непрерывного режима работы в видимой области спектра с расходимостью не более 10’ или другие устройства.

1.1.1.9. Если относительная нестабильность энергии (мощности) лазерного излучения за время измерения не превышает 5 %, допускается не вводить в схему измерения ответвитель, оптическую систему 4 и средство измерения энергии (мощности) 5.

1.1.2. Подготовка и проведение измерений

1.1.2.1. Устанавливают средства измерений и вспомогательные устройства и подготавливают их к работе в соответствии с эксплуатационной документацией на них.

1.1.2.2. Включают лазер и прогревают в течение времени готовности, установленного в стандарте или ТУ на лазер конкретного типа.

1.1.2.3. Проводят юстировку, добиваясь попадания пучка лазерного излучения в центральную часть диафрагмы, приемных площадок ослабителя, ответвителя, оптической системы и средств измерения энергии (мощности) лазерного излучения.

1.1.2.4. Устанавливают диаметр диафрагмы D1, при котором через диафрагму проходит полная энергия (мощность) излучения z1.

1.1.2.5. Измеряют энергию (мощность) лазерного излучения z1 и z'1 средствами измерения 8 и 5 соответственно.

1.1.2.6. Уменьшая диаметр диафрагмы, определяют zi и z'i где i = 2, 3, ... п. Измерения проводят не менее чем при пяти различных диаметрах диафрагмы, если иное не установлено в стандартах или ТУ на лазеры конкретных типов.

1.1.3. Обработка результатов

1.1.3.1. Для каждого i-го значения диаметра диафрагмы Di вычисляют соотношение

,                                                                (1)

где    α - коэффициент, определяемый в соответствии с приложением 2;

i = 1, 2, ... п.

1.1.3.2. Полученные данные аппроксимируют зависимостью γ = F(D) и определяют диаметр диафрагмы, соответствующий уровню энергии γH, указанному в стандартах или ТУ на лазеры конкретных типов.

Найденный диаметр диафрагмы принимают за диаметр пучка лазерного излучения.

1.1.3.3. При измерении по схеме с учетом требований п. 1.1.1.9 γi вычисляют по формуле

.                                                               (2)

1.1.3.4. Обработку результатов измерений можно проводить с использованием ЭВМ. Алгоритм обработки приведен в приложении 4.

1.1.4. Показатели точности измерения

Погрешность измерения диаметра пучка находится в интервале ± 24 % с установленной вероятностью 0,95. Расчет погрешности измерения приведен в приложении 3.

1.2. Метод распределения плотности энергии (мощности)

1.2.1. Измерение основано на определении диаметра круга, в котором заключена заданная доля энергии (мощности) лазерного излучения. Центр этого круга должен соответствовать точке сечения пучка лазерного излучения, совпадающей с энергетическим центром относительного распределения плотности энергии (мощности) ОРПЭ (М)*.

* Под энергетическим центром ОРПЭ (М) понимают точку в плоскости сечения пучка лазерного излучения, являющуюся центром тяжести распределения плотности энергии (мощности) в соответствующем сечении.

1.2.2. Измеряют ОРПЭ (М) по ГОСТ 25917.

1.2.3. Обработка результатов. Показатели точности измерения

1.2.3.1. Строят матрицу значений относительной плотности энергии (мощности) βkl в различных точках сечения лазерного пучка, где k, l - координаты точки сечения.

1.2.3.2. Полную энергию (мощность) лазерного излучения z1 вычисляют по формуле

,                                                    (3)

где        ,  - равномерный шаг между соседними точками ОРПЭ (М), в которых определена βkl по соответствующим осям координат;

М, N - количество точек в сечении пучка по строке и столбцу матрицы значений соответственно.

1.2.3.3. Координаты энергетического центра О (x0, y0) ОРПЭ (М) (см. черт. 2) вычисляют по формулам:

,                                                       (4)

.                                                      (5)

Изображение матрицы значений βkl

Черт. 2

1.2.3.4. Диаметр D1 окружности, в которую полностью вписывается матрица значений βkl, вычисляют по формуле

D1 =                                         (6)

где  и  - координаты наиболее удаленного от энергетического центра элемента матрицы.

1.2.3.5. Уменьшают диаметр Di (где i - 1, 2, 3 ...) таким образом, чтобы окружность с центром в точке О (x0, y0) охватывала хотя бы на одну измеренную точку меньше, чем окружность диаметром Di-1

1.2.3.6. Определяют энергию (мощность) z лазерного излучения, заключенную в круге диаметром D, аналогично п. 1.2.3.2.

1.2.3.7. Для каждого i-го значения диаметра Di вычисляют отношение γi по формуле

                                                          (7)

1.2.3.8. Определяют диаметр пучка аналогично п. 1.1.3.2.

1.2.3.9. Обработку результатов целесообразно проводить с использованием ЭВМ. Алгоритм определения диаметра пучка приведен в приложении 4.

При радиальной структуре матрицы значений все приведенные в приложении 4 формулы следует преобразовать в полярные координаты (rk, φ1).

1.2.3.10. Погрешность измерения диаметра пучка лазерного излучения находится в интервале ± 25 % с установленной вероятностью 0,95. Расчет погрешности измерения приведен в приложении 3.

2. МЕТОДЫ ИЗМЕРЕНИЯ ЭНЕРГЕТИЧЕСКОЙ РАСХОДИМОСТИ ЛАЗЕРНОГО ИЗЛУЧЕНИЯ

2.1. Метод фокального пятна

2.1.1. Аппаратура

2.1.1.1. Схема расположения, средств измерений и вспомогательных устройств приведена на черт. 3.

1 - лазер; 2 - ослабитель; 3 - оптическая система; 4 - устройство для измерения диаметра пучка излучения; 5 - средство юстировки

Черт. 3

2.1.1.2. Ослабитель должен обеспечивать значение энергии (мощности) лазерного излучения в пределах, установленных в эксплуатационной документации на применяемые средства измерений и вспомогательные устройства.

Погрешность, вносимая ослабителем, должна быть в пределах ± 5 %. Если энергия (мощность) лазерного излучения не превышает верхнего предела измерителя, допускается не использовать ослабитель 2.

2.1.1.3. Оптическая система должна фокусировать лазерное излучение. В качестве оптической системы можно использовать линзу, вогнутое зеркало или совокупность их в сочетании с другими оптическими элементами, например отклоняющей пластиной, оптическим клином.

Входная апертура оптической системы должна превышать более чем на 50 % диаметр пучка лазерного излучения, установленный в стандартах или ТУ на лазеры конкретных типов.

Фокусное расстояние оптической системы должно быть таким, чтобы плотность энергии (мощности) лазерного излучения в сечении лазерного пучка, расположенного в фокальной плоскости оптической системы, не превышала предельно допустимого значения для средств измерения энергии (мощности).

Диаметр сечения пучка измеряют с погрешностью, установленной в пп. 1.1.4 и 1.2.3.10.

Погрешность определения фокусного расстояния оптической системы должна быть в пределах ± 10 %.

Погрешность, обусловленная абберациями, вносимыми оптической системой, должна быть в пределах ± 5 %.

2.1.1.2, 2.1.1.3. (Измененная редакция, Изм. № 1).

2.1.2. Подготовка и проведение измерений

2.1.2.1. Устанавливают средства измерений и вспомогательные устройства и подготавливают их к работе в соответствии с эксплуатационной документацией на них. При этом оптическая ось средств измерений и вспомогательных устройств должна совпадать с направлением распространения лазерного излучения.

В технически обоснованных случаях (например, при использовании в качестве оптической системы вогнутого зеркала) допускается устанавливать оптическую систему так, что ее оптическая ось расположена под углом к направлению распространения лазерного излучения, соответствующим установленному в ТУ на лазеры конкретных типов. Погрешность, вносимая оптической системой, не должна превышать указанной в п. 2.1.1.3.

(Измененная редакция, Изм. № 1).

2.1.2.2. Измеряют диаметр dF пучка излучения в фокальной плоскости оптической системы по пп. 1.1 или 1.2.

2.1.3. Обработка результатов

2.1.3.1. Энергетическую расходимость лазерного излучения ΘW(P) в радианах вычисляют по формуле

ΘW(P) = dF/F                                                               (8)

2.1.4. Показатели точности измерения

Погрешность измерения энергетической расходимости находится в интервале ± 27 % с установленной вероятностью 0,95.

Расчет погрешности измерения приведен в приложении 3.

(Измененная редакция, Изм. № 1).

2.2. Метод двух сечений

2.2.1. Метод применим для измерения расходимости пучка лазерного излучения на расстоянии от выходного окна лазера до 1-го сечения большем d2/λ (где d-диаметр пучка лазерного излучения, указанный в стандартах или ТУ на лазеры конкретных типов, λ - длина волны лазерного излучения). Расстояние от выходного окна лазера до первого сечения должно соответствовать установленному в стандартах или ТУ на лазеры конкретных типов.

2.2.2. Измеряют по пп. 1.1 или 1.2 диаметры пучка лазерного излучения в двух сечениях, отстоящих друг от друга на расстоянии l, которое выбирают наибольшим для условий конкретного измерения.

2.2.3. Измеряют расстояние между сечениями. Погрешность измерения расстояния должна быть в пределах ± 3 %.

2.2.4. Обработка результатов

Энергетическую расходимость лазерного излучения вычисляют в радианах по формуле

,                                                   (9)

где      d1 и d2 - диаметры пучка лазерного излучения в первом и втором сечениях соответственно.

2.2.5. Показатели точности измерения

Показатели точности измерения энергетической расходимости лазерного излучения должны соответствовать установленным в стандартах или ТУ на лазеры конкретных типов.

Границы интервала, в котором с установленной вероятностью 0,95 находится погрешность измерения, вычисляют по формуле

,                                                    (10)

где δd - погрешность измерения диаметра пучка лазерного излучения в процентах.

При этом границы интервала погрешности должны находиться в пределах ± 30 % (см. приложение 3).

ПРИЛОЖЕНИЕ 1

Рекомендуемое

РЕКОМЕНДУЕМЫЕ СРЕДСТВА ИЗМЕРЕНИЯ

Ослабители

Наименование, тип ослабителя

Коэффициент ослабления

Спектральный диапазон, мкм

Допустимая плотность энергии, Дж/см2

1. Плоскопараллельная пластина толщиной 1-3 мм, изготовленная из нейтрального стекла марок:

 

0,35-3,0

1-10 при длительности импульса по уровню 0,5 10-3-10-8 с

НС-1

1,43

 

 

НС-2

3,34

 

 

НС-3

10,0

 

 

НС-6

1,25

 

 

НС-7

1,67

 

 

НС-8

3,34

 

 

НС-9

10,0

 

 

НС-10

100,0

 

 

2. Плоскопараллельная пластина из германия или кремния толщиной 2-10 мм

1,67-1,25

1,25

3,0-11,0

 

3. Ослабители, основанные на френелевском отражении от поверхности диэлектрика, прозрачного в заданной области спектра:

 

 

 

- стекло оптическое бесцветное

33,4-10,0

0,35-3,0

10 при длительности импульса по нулевому уровню 10-6-10-8 с

- германий

2,0-5,0

2,0-11,0

 

- кремний

2,0-5,0

1,15-11,0

 

4. Ослабители, основанные на отражении от диффузно рассеивающих поверхностей (молочные стекла, оксид магния, сернокислый барий, матированные поверхности металлов)

10000-10

0,35-11,0

 

Отвердители

Спектральный диапазон, мкм

Материал

п

0,2-2,5

Плавленый кварц

1,461

0,40-1,2

Стекло К-8

1,514

0,15-16,0

Кристалл BaF2

1,400

0,6-11,0

Кристалл КВг

1,550

1,0-11,0

Кристалл Si

3,450

1,8-20,0

Кристалл Ge

4,000

0,15-6,0

Сапфир Аl2О3

1,700

Примечание. Допускается применять другие средства измерения, метрологические характеристики которых соответствуют требованиям настоящего стандарта.

ПРИЛОЖЕНИЕ 2

Обязательное

МЕТОД ОПРЕДЕЛЕНИЯ КОЭФФИЦИЕНТА α

1. Схема расположения средств измерения и вспомогательных устройств и требования к ним должна соответствовать п. 1.1 настоящего стандарта.

2. При измерении коэффициента α должны быть использованы те же средства измерения и вспомогательные устройства, что и при измерении диаметра пучка методом калиброванных диафрагм.

3. Проводят 10 измерений по п. 1.1.2.5 настоящего стандарта. Результаты измерений заносят в таблицу.

Определяемая величина

1

2

3

4

5

6

7

8

9

10

zlj, Дж (Вт)

 

 

 

 

 

 

 

 

 

 

z'lj, Дж (Вт)

 

 

 

 

 

 

 

 

 

 

Коэффициент αj = z'lj/zlj

 

 

 

 

 

 

 

 

 

 

Среднее значение коэффициента

 

 

 

 

 

 

 

 

 

 

Относительное среднеквадратическое отклонение

 

 

 

 

 

 

 

 

 

 

4. Полученный коэффициент  принимают за α и используют при расчете отношения γi по формуле (1) настоящего стандарта

ПРИЛОЖЕНИЕ 3

Справочное

1. РАСЧЕТ ПОГРЕШНОСТЕЙ ИЗМЕРЕНИЯ ДИАМЕТРА ПУЧКА ЛАЗЕРНОГО ИЗЛУЧЕНИЯ

1.1. Погрешность измерения диаметра пучка лазерного излучения методом калиброванных диафрагм вычисляют по формулам:

- при использовании ответвителя

;       (1)

- при отсутствии ответвителя

,         (2)

где    δси - погрешность средства измерения энергии (мощности) лазерного излучения (находится в пределах ± 18 %);

а - коэффициент, обусловленный исключением в процессе измерения систематической составляющей погрешности средства измерения энергии (мощности), так как при измерении zi и z'i используется один и тот же экземпляр средства измерения, относительная погрешность которого аддитивна (a £ 0,5);

δосл - погрешность, вносимая ослабителем (в пределах ± 5 %);

δотв - погрешность, вносимая ответвителем (в пределах ± 3 %);

δD1 - погрешность, обусловленная дифракцией лазерного излучения на краях диафрагмы (в пределах ± 5 %);

δD2 - погрешность измерения диаметра отверстия диафрагмы (в пределах ± 3 %);

δнд - погрешность, обусловленная смещением оси диаграммы направленности в плоскости диафрагмы в процессе измерения (в пределах ± 8 %);

σα - относительное среднее квадратическое отклонение определения α (в пределах ± 3 %), рассчитывается в соответствии с приложением 2;

δапр - погрешность аппроксимации при построении графической зависимости γ =f (D) (в пределах ± 3 %);

δнм - погрешность, обусловленная нестабильностью энергии (мощности) лазерного излучения (в пределах ±5 %);

Кси, Косл, Котв, КD, Капр, Кнм, Кнд - коэффициенты, зависящие от закона распределения соответствующих погрешностей измерения и установленной вероятности.

Закон распределения частных погрешностей - равномерный. Предельные значения коэффициентов Кси = Косл = Котв = Кн = Кнд = Капр = Кнм = 1,73.

Закон распределения суммарной погрешности - нормальный, К = 1,96 при вероятности 0,95.

%

%

1.2. Погрешность измерения диаметра пучка лазерного излучения методом распределения плотности энергии (мощности) вычисляют по формуле

,                                          (3)

где   δОРПЭ(М) - погрешность измерения относительного распределения плотности энергии (мощности) лазерного излучения (в интервале ± 24 % с установленной вероятностью 0,95);

δапр - погрешность аппроксимации при построении зависимости γ = f(D) (в пределах ± 3 %);

Капр, КD, КОРПЭ(М) - коэффициенты, зависящие от закона распределения соответствующих погрешностей измерения и установленной вероятности.

В соответствии с ГОСТ 25917 закон распределения δОПРЭ(М) - нормальный, КОРПЭ(М) = 1,96 для вероятности 0,95.

Закон распределения δd - нормальный, Kd = 1,96 для вероятности 0,95.

;

δd = ± 25%

2. РАСЧЕТ ПОГРЕШНОСТИ ИЗМЕРЕНИЯ РАСХОДИМОСТИ ПУЧКА ЛАЗЕРНОГО ИЗЛУЧЕНИЯ

2.1. Погрешность измерения расходимости лазерного излучения методом фокального пятна вычисляют по формуле

,                                   (4)

где δd - погрешность измерения диаметра пучка лазерного излучения (в интервале ± 25 % с установленной вероятностью 0,95);

δопт - погрешность, вносимая аберрацией оптической системы (в пределах ± 5 %);

δF - погрешность определения фокусного расстояния оптической системы (в пределах ± 10 %);

, Kd, KF, Kопт - коэффициенты, зависящие от закона распределения соответствующих погрешностей измерения и установленной вероятности.

Закон распределения и δd - нормальный, = Кd = 1,96 для вероятности 0,95.

Закон распределения δF, δопт - равномерный, предельное значение КF = Kопт = 1,73.

;

± 27 %

(Измененная редакция, Изм. № 1).

2.2. Погрешность измерения расходимости лазерного излучения методом двух сечений определяют по формуле

,                           (5)

где    δ1 - погрешность измерения расстояния между сечениями (в пределах ± 1 %).

Вторым слагаемым в подкоренном выражении формулы (5) можно пренебречь, так как оно много меньше первого слагаемого. Учитывая, что KΘ = Kd, получим

.

ПРИЛОЖЕНИЕ 4

Справочное

ОПИСАНИЕ АЛГОРИТМА ОПРЕДЕЛЕНИЯ ДИАМЕТРА ПУЧКА МЕТОДОМ КАЛИБРОВАННЫХ ДИАФРАГМ И МЕТОДОМ РАСПРЕДЕЛЕНИЯ ПЛОТНОСТИ ЭНЕРГИИ (МОЩНОСТИ)

1. Блок-схема алгоритма приведена на чертеже.

В блоках 1-7 осуществляется ввод исходной информации.

При вводе исходных данных и при вычислениях необходимо учитывать, что структура матрицы может быть прямоугольной или радиальной.

В блоке 1 задают признак типа структуры матрицы (П). Ниже приведены формулы для прямоугольной структуры. В случае радиальной структуры все приведенные формулы следует преобразовать в полярные координаты (rk, φ1).

В блоках 8-9 вычисляют значения величин по формулам, приведенным в пп. 1.2.3.1-1.2.3.3 настоящего стандарта. Координаты энергетического центра (ЭЦ) вычисляют в относительных единицах:

,                                                             (1)

.                                                             (2)

При выполнении блоков 10-11 находят минимальный диаметр круга с центром в точке О и покрывающего площадь матрицы

,                                             (3)

где    k0 и l0 - координаты наиболее удаленного от ЭЦ элемента матрицы.

Далее с помощью блоков 12-16 в цикле выполняют массив значений γi для различных Di.

На основании полученных значений γi с помощью аппроксимации оценивают диаметр Dγ по заданному уровню γ (блоки 17, 18).

2. При обработке результатов измерений диаметра пучка методом калиброванных диафрагм используют тот же алгоритм, но пуск осуществляют с блока 21. Вычисление γi проводят в цикле с помощью блоков 23-26, 15, 16, 20. Далее оценивают Dγ (блоки 17 и 18).

ИНФОРМАЦИОННЫЕ ДАННЫЕ

1. РАЗРАБОТАН И ВНЕСЕН Государственным комитетом СССР по стандартам

2. УТВЕРЖДЕН И ВВЕДЕН В ДЕЙСТВИЕ Постановлением Государственного комитета СССР по стандартам от 27.01.84 № 361

3. ВВЕДЕН ВПЕРВЫЕ

4. ССЫЛОЧНЫЕ НОРМАТИВНО-ТЕХНИЧЕСКИЕ ДОКУМЕНТЫ

Обозначение НТД, на который дана ссылка

Номер пункта, приложения

ГОСТ 24714-81

Вводная часть

ГОСТ 25212-82

1.1.1.7

ГОСТ 25786-83

1.1.1.7

ГОСТ 25917-83

1.2.2, приложение 3

5. ИЗДАНИЕ (декабрь 2001 г.) с Изменением № 1, утвержденным в ноябре 1987 г. (ИУС 2-88)

СОДЕРЖАНИЕ

1. Методы измерения диаметра пучка излучения. 1

2. Методы измерения энергетической расходимости лазерного излучения. 4

Приложение 1 Рекомендуемые средства измерения. 6

Приложение 2 Метод определения коэффициента α. 6

Приложение 3. 7

1. Расчет погрешностей измерения диаметра пучка лазерного излучения. 7

2. Расчет погрешности измерения расходимости пучка лазерного излучения. 8

Приложение 4 Описание алгоритма определения диаметра пучка методом калиброванных диафрагм и методом распределения плотности энергии (мощности) 9

 




Яндекс цитирования



   Copyright © 2007-2026,  www.tehlit.ru.

[ ѓосты, стандарты, нормативы, инструкции, правила, строительные нормы ]