//
ТехЛит.ру
- крупнейшая бесплатная электронная интернет библиотека для "технически умных" людей.
WWW.TEHLIT.RU - ТЕХНИЧЕСКАЯ ЛИТЕРАТУРА

:: Алготрейдинг::


АЛГОТРЕЙДИНГ
шаг за шагом
с нуля по урокам!

Торговые роботы на PYTHON, BackTrader,
Pandas, Pine Script для TradingView. Связка с брокерами, телеграм и легкими приложениями.


ИНФОРМАЦИОННЫЙ ЦЕНТР ПО АВТОМОБИЛЬНЫМ ДОРОГАМ

 

АВТОМОБИЛЬНЫЕ ДОРОГИ

РЕКОНСТРУКЦИЯ, РЕМОНТ И СОДЕРЖАНИЕ ИСКУССТВЕННЫХ СООРУЖЕНИЙ

 

Тематическая подборка

Москва 2000

 

СНиП 2.05.03-84* Мосты и трубы. Изд. офиц.; Введ. 01.01.86. - М.: Госстрой СССР, 2000. - 213 с.

Извлечение

*Настоящие нормы распространяются на проектирование новых и реконструкцию существующих постоянных мостов (в том числе путепроводов, виадуков, эстакад и пешеходных мостов) и труб под насыпями на железных дорогах (колеи 1520 мм), линиях метрополитена и трамвая, на автомобильных дорогах (включая внутрихозяйственные дороги в колхозах, совхозах и других сельскохозяйственных предприятиях и организациях, дороги промышленных предприятий), на улицах и дорогах городов, поселков и сельских населенных пунктов.

ОБЩИЕ УКАЗАНИЯ

1.1*. При проектировании новых и реконструкции существующих мостов и труб следует:

выполнять требования по обеспечению надежности, долговечности и бесперебойности эксплуатации сооружений, а также безопасности и плавности движения транспортных средств, безопасности для пешеходов и охране труда рабочих в периоды строительства и эксплуатации;

предусматривать безопасный пропуск возможных паводков и ледохода на водотоках, а, кроме того, на водных путях - выполнение требований судоходства и лесосплава;

принимать проектные решения, обеспечивающие экономное расходование материалов, экономию топливных и энергетических ресурсов, снижение стоимости и трудоемкости строительства и эксплуатации;

предусматривать простоту, удобство и высокие темпы монтажа конструкций, возможность широкой индустриализации строительства на базе современных средств комплексной механизации и автоматизации строительного производства, использования типовых решений, применения сборных конструкций, деталей и материалов, отвечающих стандартам и техническим условиям;

учитывать перспективы развития транспорта и дорожной сети, реконструкции имеющихся и строительства новых подземных и наземных коммуникаций, интересы благоустройства и планировки населенных пунктов, перспективы освоения земель в сельскохозяйственных целях;

предусматривать меры по охране окружающей среды (в том числе предотвращение заболачивания, термокарстовых, эрозионных, наледных и других вредных процессов), по поддержанию экологического равновесия и охране рыбных запасов.

1.2. Основные технические решения, принимаемые при проектировании новых и реконструкции существующих мостов и труб, следует обосновывать путем сравнения технико-экономических показателей конкурентоспособных вариантов.

1.3*. При проектировании реконструкции мостов и труб следует учитывать их физическое состояние, грузоподъемность конструкций, продолжительность и режим эксплуатации сооружений после реконструкции.

При строительстве вторых путей проектировать железнодорожные мосты и трубы следует с учетом конструктивных особенностей и опыта эксплуатации сооружений на действующем пути.

ЭКСПЛУАТАЦИОННЫЕ ОБУСТРОЙСТВА

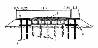
1.79*. Все части пролетных строений, видимые поверхности опор и труб должны быть доступны для осмотра и ухода, для чего следует устраивать проходы, люки, лестницы, перильные ограждения (высотой не менее 1,10 м), специальные смотровые приспособления, а также закладные части для подвески временных подмостей. В мостах с балочными пролетными строениями и подвижными опорными частями следует предусматривать условия для выполнения работ по регулированию положения, ремонту или замене опорных частей.

1.80. У каждого конца мостового сооружения или трубы при высоте насыпи свыше 2 м для железнодорожных и свыше 4 м для автодорожных сооружений следует, как правило, устраивать по откосам постоянные лестничные сходы шириной 0,75 м.

1.81*. В необходимых случаях (например, при строительстве мостов и труб в опытном порядке, при применении для мостов внешне статически неопределимых систем, чувствительных к осадкам, при создании в стальных конструкциях предварительно напряженного состояния и др.) в проектной документации следует предусматривать установку специальных марок или других приспособлений, необходимых для осуществления контроля за общими деформациями, а также за напряженным состоянием отдельных его элементов.

1.82. На железнодорожных мостах и в путепроводах тоннельного типа при их длине свыше 50 м следует предусматривать площадки-убежища в уровне железнодорожного проезда через 50 м с каждой стороны проезда, располагаемые в шахматном порядке. При длине моста или путепровода до 100 м площадки-убежища допускается устраивать по одной с каждой стороны проезда.

На линиях, где предусмотрена скорость движения поездов свыше 120 км/ч, а также на мостах в районах со средней температурой наружного воздуха наиболее холодной пятидневки с обеспеченностью 0,98 ниже минус 40°С расстояние между площадками-убежищами должно быть не более 25 м.

1.83. Противопожарное оборудование на железнодорожных мостах должно соответствовать Указаниям по устройству и конструкции мостового полотна, утвержденным МПС, на автодорожных - перечню, согласованному с минавтодорами союзных республик.

1.84*. Все металлические конструкции мостовых сооружений должны быть заземлены, если они расположены на расстояниях менее 5 м от контактной сети на постоянном токе и менее 10 м от контактной сети на переменном токе. Также должны быть заземлены железобетонные и бетонные конструкции, поддерживающие контактную сеть:

1.85. При проектировании путепроводов и пешеходных мостов через пути электрифицированных железных дорог над контактной сетью следует предусматривать устройство ограждающих и предохранительных вертикальных щитов (сеток) высотой 2,0 м. Допускается применение с каждой стороны моста горизонтальных щитов (сеток) длиной не менее 1,5 м.

1.86. Железнодорожные мосты и путепроводы на путях перевозки ковшей с жидким чугуном и горячим шлаком должны иметь вместо перил специальные предохранительные ограждения, высота которых должна быть на 20 см выше верха ковшей. При этом через 50 м с каждой стороны следует предусматривать площадки-убежища, располагаемые в шахматном порядке.

Конструкции путепроводов, под которыми предполагается проход слитко-, чугуно- или шлаковозных составов, должны иметь специальные экраны, ограничивающие нагрев ограждаемых конструкций до температуры не выше 100°С.

1.87*. На всех мостах не допускается прокладка нефтепроводов, нефтепродуктопроводов и, как правило, линий высоковольтных электропередач (напряжением свыше 1000 В). Кроме того, на железнодорожных мостах не допускается прокладка газопроводов и канализационных трубопроводов, а также водопроводных линий.

При специальном технико-экономическом обосновании на автодорожных, городских и пешеходных мостах допускается прокладка в стальных трубах тепловых сетей, водопроводных линий, напорной канализации и газопроводов с рабочим давлением не более 0,6 МПа (6 кгс/см2).

Во всех случаях должны быть предусмотрены меры по обеспечению сохранности моста, а также непрерывности и безопасности движения по нему в случаях прорывов и повреждений трубопроводов и кабелей. Для этого на больших и средних мостах линии электропередачи и другие коммуникации, как правило, а на железнодорожных мостах обязательно должны иметь устройства для выключения этих линий и коммуникаций с обеих сторон моста.

1.88*. Мосты должны иметь приспособления для пропуска линий связи, предусмотренных на данной дороге, и других коммуникаций, разрешенных для данного сооружения, а на железных дорогах (в том числе и на линиях, где электрическая тяга поездов первоначально не предусмотрена) и в городах при троллейбусном и трамвайном движении - также устройства для подвески контактной сети.

Для прокладки труб и кабелей следует, как правило, предусматривать специальные конструктивные элементы (выносные консоли, поперечные диафрагмы, наружные подвески и т.п.), не препятствующие выполнению работ по текущему содержанию и ремонту моста.

Прокладка коммуникаций под тротуарными плитами и на разделительной полосе допускается при защите от повреждений во время эксплуатации как коммуникаций, так и конструкций моста. В случае прокладки коммуникаций в замкнутых полостях блоков под тротуарными плитами необходимо устройство в них гидроизоляции и отверстий для водоотвода.

1.89. Железнодорожные и автодорожные мосты с разводными пролетами, а также мосты с совмещенной проезжей частью (для неодновременного движения рельсовых и безрельсовых транспортных средств) должны быть ограждены с обеих сторон сигналами прикрытия, находящимися на расстоянии не менее 50 м от въездов на них. Для городских мостов расстояния от въездов до сигналов прикрытия устанавливаются по согласованию с ГАИ МВД РФ. Открывание сигналов прикрытия должно быть возможно только при неразведенном положении разводного пролета, а также при незанятом состоянии совмещенного проезда.

Железнодорожные мосты с разводными пролетами, а также однопутные мосты на двухпутных участках дороги должны быть защищены предохранительными (улавливающими) тупиками или устройствами путевого заграждения.

Для больших железнодорожных мостов следует предусматривать устройство заградительной и оповестительной сигнализации, а также контрольно-габаритных устройств в соответствии с Правилами технической эксплуатации железных дорог (ПТЭ), утвержденными МПС.

Судоходные пролеты на мостах через водные пути должны быть оборудованы освещаемой судовой сигнализацией.

1.90. У охраняемых мостов следует предусматривать помещения для охраны моста и соответствующие устройства.

Около больших железнодорожных мостов, а также автодорожных и городских мостов длиной свыше 200 м следует предусматривать помещения площадью 16 - 25 м2 для их обслуживания и, кроме того, в обоснованных случаях - помещения для компрессорных.

На больших железнодорожных мостах для механизации работ по текущему содержанию и ремонту следует, по согласованию с МПС, предусматривать устройство линий подачи сжатого воздуха и воды, а также линий продольного электроснабжения с токоразборными точками.

СНиП 3.06.07-86 Мосты и трубы. Правила обследований и испытаний. - Изд. офиц. -М; Гос. строит, комитет СССР, 1988.-41 с.

Извлечение

1. ОБЩИЕ ПОЛОЖЕНИЯ

1.1. Обследования и испытания мостов и труб проводятся для выявления состояния и изучения работы этих сооружений.

Обследования мостов и труб могут проводиться как самостоятельный вид работ (без проведения испытаний).

Испытания и обкатку сооружений допускается проводить только после выполнения обследований (см. п. 3.1) и с учетом полученных по ним данных.

1.2. Работы по обследованиям и испытаниям мостов и труб должны выполняться специализированными подразделениями (мостоиспытательными станциями, мостоиспытательными лабораториями1) министерств и ведомств, осуществляющих строительство или эксплуатацию мостов и труб.

1 В дальнейшем организации, проводящие работы, именуются мостостанциями.

К выполнению работ по обследованиям с испытаниями или обкаткой могут привлекаться исследовательские подразделения вузов, имеющих кафедры мостов. Вопросы о возможности привлечения к испытаниям вузов, не имеющих кафедр мостов, должны решаться госстроями союзных республик по представлениям минвузов.

Обследования мостов и труб как самостоятельный вид работ допускается проводить также комиссиями, назначенными приказами руководителей министерств и ведомств, осуществляющих строительство или эксплуатацию сооружений.

1.3. Для решения отдельных вопросов, возникших при проведении обследований и испытаний, заказчик указанных работ по предложению мостостанции должен привлекать к совместной работе с ней организации, осуществляющие специальные виды работ (водолазные станции, буровые партии, грунтовые лаборатории, группы по контролю технического состояния и правильности эксплуатации электрических и контактных сетей и др.), а также представителей Госавтоинспекции и других органов государственного надзора.

Привлеченные организации должны работать под общим методическим руководством мостостанции, а полученные ими данные (материалы) должны учитываться при принятии решений мостостанциями.

1.4. При приемке в эксплуатацию все законченные строительством мосты и трубы должны быть обследованы; мосты, указанные в п. 1.5. должны быть, кроме того, испытаны, а мосты, указанные в п. 1.6. - обкатаны.

1.5. Испытаниям при приемке в эксплуатацию должны, как правило, подвергаться мосты с опытными и впервые применяемыми конструкциями.

Испытания других вводимых в эксплуатацию мостов (имеющих большие пролеты, а также большую повторяемость основных несущих элементов) могут проводиться по решениям приемочных комиссий, по требованиям проектных и эксплуатационных организаций, а также в связи с выполнением соответствующими организациями научно-исследовательских и опытных работ. Необходимость проведения испытаний в указанных случаях должна быть обоснована.

1.6. Вводимые в эксплуатацию и не подвергаемые испытаниям (по п. 1.5) железнодорожные мосты и мосты под пути метрополитена, а также автодорожные мосты под нагрузки АБ (см. СНиП 2.05.03-84) должны быть обкатаны.

1.7. Обследования мостов и труб, находящихся в эксплуатации, должны проводиться регулярно (в плановом порядке) с периодичностью, установленной в ведомственных руководствах (инструкциях) по текущему содержанию сооружений.

1.8. Испытания эксплуатируемых сооружений должны проводиться в случаях, когда решение вопросов, связанных с эксплуатацией сооружений, не может быть получено только расчетным путем по данным обследований.

Потребность в проведении испытаний эксплуатируемых сооружений может возникнуть также после их капитального ремонта или реконструкции (усиления), при наличии в частях или элементах неисправностей, в случаях уточнения расчетной грузоподъемности, оценки эффективности мер, предусматриваемых для обеспечения безопасного пропуска отдельных тяжелых нагрузок, а также в других обоснованных случаях.

Необходимость проведения испытаний обосновывается мостостанциями, выполняющими обследования; решения о проведении испытаний принимаются организациями, осуществляющими эксплуатацию сооружений.

1.9. Обследования и испытания мостов и труб следует проводить по заранее разработанным программам, составленным исполнителями работ с учетом предложений заинтересованных организаций.

В программах должны быть отражены основные задачи и общая цель предпринимаемых работ, приведены содержание и объемы работ по обследованию, намечены конструкции и их элементы (сечения), подвергаемые исследованию при испытаниях, указаны нагрузки для статических и динамических испытаний, определены виды и состав отчетных технических документов.

Положения программ испытаний автодорожных и городских мостов в части определения величины испытательной нагрузки и схем намечаемых загружений должны разрабатываться на основании проектных расчетных материалов.

Программы согласовываются с заказчиком-организацией, осуществляющей строительство или эксплуатацию сооружения, и утверждаются руководителем организации, в подчинении которой находятся исполнители работ.

Примечания: 1. Для обследований, проводимых мостостанциями ведомств, эксплуатирующих сооружения, и осуществляемых в порядке ведения текущего содержания сооружений, составление программ работ не является обязательным.

2. Для разработки программ испытаний мостов проектные организации обязаны по запросам мостостанций предоставлять им необходимые для испытаний расчеты.

1.10. Руководитель работ мостостанций может, учитывая особенности объекта, а также местные условия, конкретизировать и дополнить отдельные положения предварительно разработанной программы: наметить проведение отдельных дополнительных видов работ (см. п. 2.3), определить состав и объем подготовительных работ, уточнить степень подробности осмотра конструкций и объем контрольных измерений, уточнить места установки измерительных приборов и схемы загружения моста испытательной нагрузкой, наметить наиболее рациональный порядок загружения моста при испытаниях.

Проводимые уточнения и дополнения должны быть направлены на решение основных задач, намеченных программой.

1.11. Подготовительные работы, связанные с проведением обследований и испытаний (устройство временных подмостей и смотровых приспособлений с выделением необходимых материалов и рабочей силы, предоставление испытательной нагрузки, регулирование движения на мосту и под мостом в период испытаний и др.), должны выполняться:

на вновь построенных сооружениях - строительной организацией, возводившей объект;

на эксплуатируемых сооружениях - организацией, в ведении которой находится объект.

1.12. Обследование и испытания мостов и труб необходимо проводить при благоприятных погодных условиях, когда имеются условия для осмотра всех частей сооружения, не нарушается работа устанавливаемых измерительных приборов, нет препятствий для безопасного передвижения испытательной нагрузки, возможно выполнение требований по технике безопасности работ и охране труда персонала, занятого на работах.

Не следует проводить обследования и испытания в ненастную погоду, при температуре наружного воздуха при испытаниях ниже минус 20°С, при обследовании ниже минус 30°С, при наличии на конструкциях снежного покрова, инея, наледи, а также над рекой во время ледостава и ледохода.

Инструкция по уширению автодорожных мостов и путепроводов: ВСН 51-88 / Минавтодор РСФСР, Миндорстрой УССР, Миндорстрой БССР. - М., 1990. - 128 с.

2. ОЦЕНКА СОСТОЯНИЯ ЭКСПЛУАТИРУЕМОГО МОСТА

2.1. При оценке состояния сооружения устанавливают наличие дефектов в нем, определяют несущую способность элементов и грузоподъемность сооружений с учетом повреждений (трещин, коррозии арматуры или металла, или других ослаблений сечения, деформаций связей и т.д.) по специальным методикам.1

1 Результаты обследования заносят в книгу искусственного сооружения

Для оценки несущей способности элементов должны быть известны все геометрические размеры и армирование элементов, характеристики материалов (металл, бетон, арматура, грунты). Эти данные принимаются по имеющейся технической документации и, при необходимости, по результатам специальных обследований и изысканий, проводимых перед разработкой проекта.

Обследование выполняют в соответствии с требованиями, изложенными в действующих нормативных документах.

2.2. Результаты обследования и испытаний (если их проводили) должны быть представлены в виде отчета, содержащего необходимую информацию для разработки ТЭР и последующего проектирования реконструкции объекта, в том числе:

схемы фактического расположения и размеры элементов сооружения;

ведомость дефектов с соответствующими схемами, фотографиями и объемами соответствующих ремонтных работ;

сведения о размывах и деформациях русла;

прочностные и деформативные характеристики материалов со ссылкой на проектную, исполнительскую документацию или результаты испытания материалов;

ссылки на стандарты, регламентирующие физико-механические характеристики материалов, из которых изготовлены основные несущие элементы;

данные по грузоподъемности всего сооружения на момент обследования (при необходимости);

предложения по использованию существующего сооружения в целом или отдельных его частей при уширении со схемами расположения элементов и объемами основных работ.

Для сталежелезобетонных пролетных строений оценка состояния должна характеризовать и степень участия железобетонной плиты в совместной работе с главными балками. При необходимости это можно определить по результатам статических испытаний пролетного строения.

2.3. Обследование конструкций с целью оценки их технического состояния перед разработкой проекта реконструкции производят для надземных элементов. Скрытые элементы обследуют только в случае видимых признаков начала разрушения открытых частей при наличии коррозии бетона подферменной площадки береговой опоры из-за плохой гидроизоляции шкафной стенки и протекания воды через стыки ее элементов; при деформации опор или наличии сведений из документации на мост о низком качестве строительных работ. Однако следует иметь в виду, что вскрытие грунта за шкафной стенкой нежелательно, поскольку исключает возможность учета в расчетах упрочнения грунта.

В русловых опорах проводят подводные обследования с определением фактического состояния конструкций и величин размывов.

2.4. Грузоподъемность железобетонных балочных пролетных строений эксплуатируемого моста определяют в соответствии с требованиями ВСН 32-78 [1], а сталежелезобетонных пролетных строений по Инструкции [4] путем пересчета конструкций современными методами, учитывающими пространственную работу сооружения и неупругие деформации (в необходимых случаях).

Допускается устанавливать грузоподъемность пролетных строений по результатам специальных испытаний, фиксирующих фактические деформации в арматуре растянутой зоны и хомутах, бетоне сжатой зоны, бетоне элементов, испытывающих крутильные деформации, а также фиксирующих раскрытие силовых трещин. Усилия определяют только в основных расчетных сечениях элементов и сечениях с дефектами, снижающими несущую способность.

2.5. При оценке жесткости диафрагм учитывают наличие трещин в диафрагмах, состояние мест приварки накладок, несовпадение полудиафрагмы в плане.

При смещении полудиафрагм в плане до 15 мм изменение поперечной жесткости можно не принимать в расчет. При большем смещении полудиафрагм и наличии дефектов в сварных швах накладок степень снижения поперечной жесткости принимают пропорционально степени снижения несущей способности объединения или устанавливают экспериментальным путем по результатам испытаний моста.

При смещении полудиафрагм свыше 50 мм, отрыве накладок и повреждениях в сварных швах распределение нагрузок между балками пролетных строений определяют в предположении шарнирного объединения сборных балок в уровне плиты проезжей части.

Фактическая жесткость балок пролетных строений может быть определена как теоретически, так и по результатам статических или динамических испытаний.

2.6. При оценке несущей способности элементов пролетных строений сечение арматуры принимают с учетом ослабления металла коррозией. Внешним признаком коррозии арматуры является наличие трещины вдоль нее в защитном слое бетона. Фактическое сечение арматуры определяют по результатам замеров на полностью оголенной арматуре на каком-либо участке или на арматуре, оголенной с одной стороны. При этом, если не представляется возможным замерить фактический диаметр неповрежденной арматуры, его определяют по толщине коррозии, принимая, что наличие окислов толщиной 5 мм соответствует повреждению металла на глубину 1 мм.

ОДН 218.012-99. Общие технические средства к ограждающим устройствам на мостовых сооружениях, расположенных на магистральных автомобильных дорогах. Изд. офиц. Отрасл. дор. нормы. - М., 1999. - 13 с.

1. Область применения

Настоящие отраслевые дорожные нормы (ОДН) распространяются на конструкции ограждений недеформируемого и деформируемого типа, устанавливаемые на мостовых сооружениях автомагистралей Российской Федерации, в том числе на автомобильных дорогах международного класса. Нормы применяются на всей территории Российской Федерации.

Предметом нормирования настоящих ОДН являются требования к мостовым ограждениям, на основании которых осуществляется выбор (из числа сертифицированных конструкций) и разработка новых конструкций ограждений для мостов, а также определение области применения разработанных ранее конструкций. Нормы являются обязательными для применения органами государственного управления автомобильными дорогами, органами надзора, проектными и научно-исследовательскими организациями, предприятиями и организациями дорожного хозяйства России независимо от ведомственной подчинённости и форм собственности.

Методические рекомендации по содержанию мостовых сооружений автомобильных дорог / Росавтодор. - М., 1999. - 86 с.

Извлечение

5. Содержание мостовых сооружений

5.1. Содержание элементов мостового полотна

5.1.1. Нарушение водонепроницаемости проезжей части железобетонных, бетонных и каменных мостов способствует просачиванию воды на главные балки, опоры и опорные части. Если влага попадает в трещины бетона или кладки, то могут произойти выщелачивание бетона (или раствора) и коррозия арматуры. Поэтому при содержании проезжей части моста и подходов к нему необходимо следить за состоянием покрытия и водоотвода, надежностью (прочностью) оградительных устройств, тротуаров и перил, состоянием деформационных швов и гидроизоляции, а также за чистотой элементов конструкции проезжей части.

5.1.2. В процессе эксплуатации на проезжей части могут появиться неровности, волны, выбоины, трещины в покрытии и излишняя толщина покрытия, может произойти износ покрытия с обнажением нижних слоев проезжей части и арматурных сеток защитного слоя, а также разрушение покрытия около деформационных швов. Появление отдельных дефектов в покрытии способствует застою воды, что ведет к более интенсивному разрушению всего покрытия. Такие дефекты устраняют в наиболее короткие сроки.

На мостовых сооружениях без гидроизоляции дефекты в покрытии вообще недопустимы, так как оно выполняет роль гидроизоляции и при образовании трещин и нарушении водоотвода создаются условия для просачивания воды на несущие элементы. Поэтому дефекты здесь надо устранять немедленно.

При небольших повреждениях покрытия их устраняют обычным ямочным ремонтом, а в случае значительных повреждений (на всей длине или ее части) его заменяют, устраивая новое с соблюдением необходимых уклонов проезжей части. Толщина нового покрытия должна быть не больше, чем предусмотрено проектом моста; излишняя толщина может увеличить собственный вес пролетных строений и тем самым снизить их грузоподъемность. Поэтому на конструкциях, имеющих значительное провисание пролетных строений, выравнивать покрытие нужно только после ремонта, главных несущих конструкций.

Нельзя допускать увеличение постоянной нагрузки на сооружение, вызываемое различными обстоятельствами.

5.1.3. В период ухода за проезжей частью необходимо уделять большое внимание состоянию водоотвода, так как его нарушение приводит к застаиванию воды на покрытии. Нарушение водоотвода может быть вызвано не только повреждением покрытия, но и отсутствием соответствующих уклонов, необходимого количества водоотводных устройств (трубок), а также их засорением или неправильным расположением.

Если на проезжей части образуются лужи, то, определив основные причины их образования, надо принимать срочные меры к их устранению - восстановить уклоны, отремонтировать покрытие и т.п. На загрязненной проезжей части водоотвод также не будет осуществляться, поэтому проезжую часть, водоотводные трубки и деформационные швы нужно регулярно очищать от посторонних предметов, грязи, мусора и воды, снега и льда. Весь мусор удаляют обязательно за пределы моста; категорически запрещается заметать мусор в водоотводные трубки, на деформационные швы и на конусы устоев. Очищать проезжую часть желательно механизированным способом, используя соответствующие уборочные машины, с последующей доочисткой вручную зон шириной 1 м вдоль ограждений безопасности.

Для труднодоступных мест целесообразно использовать мобильные компрессорные установки (например, для прочистки водоотводных трубок и лотков под деформационными швами). Водоотводные трубки и лотки - основные элементы, обеспечивающие отвод воды, и поэтому они всегда должны быть в исправном состоянии, чтобы обеспечить отвод воды за пределы моста.

5.1.4. В зимнее время особое внимание следует обращать на то, чтобы на проезжей части не образовывалась ледяная корка, так как это может привести к аварийной ситуации на мосту. Поверхность покрытия следует посыпать песком, топливным шлаком, дробленым камнем и пр. В ряде случаев на дорогах для устранения гололеда проезжую часть посыпают хлористыми солями. Однако на мостах этого делать нельзя.

Удаление снега на большинстве мостов допускается путем его сбрасывания через перильные ограждения в подмостовую зону. На путепроводах удаление снега производится путем погрузки его в автотранспортные средства с последующим транспортированием к месту выгрузки. После уборки снега на проезжей части чистят тротуары и перила.

5.1.5. Гидроизоляция проезжей части является элементом моста, от состояния которого во многом зависит долговечность сооружения. Характер повреждения гидроизоляции определяется при ее вскрытии. Внешними признаками нарушения гидроизоляции без вскрытия могут быть подтеки и следы выщелачивания бетона, образовавшиеся на нижней поверхности плиты проезжей части около швов, трещин, пор, щелей и пр. Иногда в местах просачивания влаги образуются сталактиты в виде сосулек из извести.

Дефекты водоотвода и гидроизоляции выявляются быстрее в периоды продолжительных и ливневых дождей. Все дефекты гидроизоляции, как правило, устраняются при ремонте проезжей части пролета или всего моста, однако локальный ремонт гидроизоляции в отдельных случаях можно выполнить в рамках ППР.

5.1.6. Деформационные швы - ответственные элементы сооружений, и неисправное их состояние приводит к нарушению нормальной работы пролетных строений на температурные воздействия и к разрушению краев плиты проезжей части около швов от временной нагрузки. В результате вода и грязь могут проникать на опоры и опорные части. Под деформационными швами пролетные строения должны иметь возможность свободного перемещения. Все предметы, которые мешают этому, нужно убирать (например, лишний бетон и остатки опалубки под швами между главными балками соседних пролетов и у шкафных стенок).

Внешним осмотром определяют загрязнение деформационных швов, нарушение самого шва и покрытия около него, проверяют наличие и состояние деталей крепления и элементов шва и пр.

В швах закрытого типа опасно образование трещин при понижении температуры, когда пролетные строения сокращаются, а ширина шва увеличивается. В образовавшиеся трещины попадает вода и посторонние включения. Вода в зазорах и трещинах замерзает и вызывает разрушение покрытия и самого шва. При нарушении изоляции швов вода может проникать на поверхность опоры и опорные части или скапливаться в нижней части компенсаторов, способствуя интенсивному разрушению шва. В швах с мастичным заполнением распространенным повреждением является образование трещин в мастике и по контакту ее с покрытием из-за недостаточной эластичности мастики.

Как правило, это бывает, когда применяют битум вместо мастики. Поэтому при ремонте швов необходимо применять только рекомендуемые мастики.

При содержании швов с резиновыми компенсаторами необходимо следить, чтобы в резиновых вкладышах не было трещин, ослабления или нарушения их крепления.

5.1.7. Для предотвращения коррозии все металлические элементы мостового полотна - ограждения безопасности, перила и др. - грунтуются и затем окрашиваются. Перед нанесением лакокрасочных материалов поверхность должна быть тщательно подготовлена - очищена от грязи, старой краски, рыхлых слоев продуктов коррозии, обезжирена, обеспылена и только потом загрунтована. Такие работы на мостовых сооружениях должны выполняться ежегодно. Целесообразно применять оцинкованные конструкции.

5.1.8. В местах сопряжения моста с насыпью могут происходить просадки покрытия и образовываться порожки, нарушающие нормальное движение транспорта при въезде на мост и съезде с него и способствующие разрушению концевых участков проезжей части моста от ударов движущихся автомобилей. Появление просадок может быть вызвано разными причинами: плохим уплотнением грунта насыпи при строительстве подходов; разрушением тела насыпи и конуса из-за неправильного водоотвода, переувлажнения и размыва грунта; применением мерзлого грунта, а также смещением или разрушением переходных плит. Местам сопряжения моста с насыпью при содержании сооружения должно уделяться повышенное внимание. Эти дефекты выявляются внешним осмотром или при вскрытии насыпи.

Работы по содержанию сопряжения сводятся к поддержанию нормального водоотвода, досыпке и уплотнению грунта в местах размыва, ликвидации неровностей в покрытии.

5.3. Содержание опорных частей

Металлические детали опорных частей регулярно очищают от ржавчины и окрашивают (см. п. 5.2.2). Рабочие поверхности стальных опорных частей смазываются графитовой эмульсией, состоящей из вязкого масла с добавлением графита. Необходимо следить за исправностью защитных кожухов, футляров, отсутствующие крышки футляров должны быть своевременно восполнены. При уходе за резиновыми опорными частями следят, чтобы они не загрязнялись веществами, содержащими жир, масло и другие вредные примеси.

Подвижность железобетонных валковых опорных частей, расположенных в колодце, в значительной степени зависит от состояния заполнения пространства между стенками колодцев и валками. Заполнение должно быть эластичным. Это обеспечивается паклей, пропитанной битумом и размещенной только в верхней части колодцев. Если заполнение засорится каменной мелочью или пылью, то оно теряет свои упругие свойства и препятствует повороту валков. Из колодцев должны быть убраны доски от опалубки, куски бетона, щебень и другие предметы, препятствующие повороту валков. Для отвода воды в стенках колодцев должны быть отверстия.

В местах опирания можно наблюдать перекосы опорных плит, неплотности между ними и эксцентрическое расположение плит. Дефекты опорных частей, как правило, устраняют при подъеме пролетных строений или снятии с них нагрузки.

В консолыю-подвесных пролетных строениях необходимо обращать особое внимание на состояние опорных столиков, на которых расположены опорные части подвесных балок. В опорных столиках могут появляться трещины или сколы бетона под опорными частями из-за того, что углы столиков недостаточно армированы.

Во всех случаях опорные части необходимо возвращать в проектное положение с учетом фактической температуры на момент исправления их положения.

5.4. Содержание опор

Содержание опор заключается в поддержании чистоты их ригелей и подферменных площадок, регулярном осмотре элементов, как в надводной, так и подводной частях конструкций с целью выявления и своевременного устранения дефектов, оказывающих влияние на долговечность и грузоподъемность сооружения, а также наблюдении за положением опор и опорных частей.

При содержании опор нельзя допускать, чтобы на подферменных площадках и уступах застаивалась вода, скапливался мусор, грязь и прочие посторонние предметы, так как при наличии трещин в этих местах влага будет проникать в тело опоры и разрушать ее. Особенно это вредно для старых опор, где под влиянием атмосферных воздействий возникли глубокие трещины.

Нормальный водослив обеспечивается при гладкой поверхности подферменных площадок и наклонных уступов опор и при наличии на них уклонов в наружную сторону не менее 2 %. Однако, эти условия часто не выполняются, и вода застаивается на конструкции опор. В ряде случаев для отвода воды на горизонтальных поверхностях опор устраивают уклоны, применяя цементный раствор. Однако такое покрытие недолговечно, так как температурные деформации раствора и бетона под ним разные, в результате происходит растрескивание раствора или его отслоение, если нарушена технология ремонтных работ. В таких случаях надо очистить горизонтальные поверхности опоры от остатков раствора и мусора и устроить новые сливы.

При осмотре гибких опор из сборных железобетонных элементов особое внимание следует уделять состоянию их насадок и свай, находящихся в уровне переменного горизонта воды. Разрушение бетона защитного слоя, каверности в стыках элементов, а также трещины на отдельных участках устраняются с применением материалов и технологических операций, используемых при ремонте бетонных поверхностей пролетных строений. Обязательной заделке подлежат все трещины, ширина которых на поверхностях свай, расположенных в уровне переменного горизонта воды, превышает 0,2 мм, а также превышающих 0,3 мм на остальных участках конструкции. Заделку трещин следует осуществлять после определения причин их возникновения, оценки влияния трещин на долговечность и грузоподъемность опор. Так, перед устранением вертикальных трещин в корне консоли ригеля и на его участках между стойками, а также на поверхностях стоек из железобетонных оболочек следует устанавливать гипсовые маячки и по результатам наблюдений выбрать способ ремонта.

Возникновение ряда дефектов в элементах опор, влияющих на грузоподъемность конструкции, требует выполнения работ по их усилению. При наличии глубоких продольных раскалывающих трещин в насадках опор устраивают металлические объемлющие бандажи из уголков и арматурных стержней или прибетонируют к стойкам опор в их верхней части железобетонные кронштейны. Возникновение глубоких сколов бетона в насадках опор под ребрами балок пролетных строений, уложенных без опорных прокладок, в ряде случаев, требует развития площадки опирания за счет увеличения ширины насадки (или установки металлических опорных столиков), а наличие вертикальных силовых трещин прогрессирующего развития в насадке между сваями требует её усиления. Разрушение бетона свай в уровне переменного горизонта воды, существенно уменьшающее площадь их рабочего сечения, устраняют с устройством железобетонных рубашек (иногда устраивают бетонные рубашки в металлическом бандаже из листовой стали).

В профилактических целях целесообразно производить гидрофобизацию насадок опор один раз в пять лет. Состояние массивных опор определяют внешним осмотром и остукиванием её поверхности. Такой осмотр позволяет обнаружить большинство дефектов, в том числе и скрытого характера. Так, например, следы выщелачивания раствора на облицовке опоры указывает на неисправности сливных площадок, наличие трещин и полостей внутри кладки, пустот между облицовкой и телом опоры; в массивных устоях необсыпного типа следы выщелачивания указывают на неудовлетворительное состояние дренажа и отсутствие или неисправность изоляции опоры. Для определения глубины и характера распространения трещин в теле опоры, в необходимых случаях надо вскрыть облицовку, а ширину трещин замерить щупом. Сквозные трещины можно определить путем нагнетания в них подкрашенной жидкости. Обнаружить скрытые дефекты возможно при помощи ультразвуковых и других акустических приборов.

Особое внимание при осмотре следует уделять массивным опорам с каменной облицовкой и кладкой на известковых или цементно-песчаных растворах низкой прочности, имеющих значительные сроки эксплуатации. Разрушение этих опор начинается с нарушений в швах кладки, через которые проникает вода и, замерзая, разрушает контакт между облицовкой и кладкой. В результате этого, отдельные облицовочные камни (или группы камней) вываливаются и происходит разрушение кладки с образованием сквозных трещин в опорах, а при низкой прочности материала тела опоры возможно его выщелачивание фильтрующей водой с образованием в кладке раковин и пустот. Ремонтные работы включают периодическую расшивку швов с укреплением или заливкой камней кладки, а также восстановление сливных поверхностей. Расшивку швов выполняют цементно-песчаным раствором, а восстановление сливов с помощью полимерных растворов, соблюдая ровность их поверхности при наличии уклонов в наружную сторону не менее 2 %.

Дефекты, возникающие на локальных участках поверхностей массивных опор из монолитного и сборно-монолитного бетона, устраиваются с применением материалов и технологий, используемых обычно при ремонте бетонных поверхностей пролетных строений. При выветривании поверхностного слоя бетона с обнажением арматуры, наличии раковин, каверн, технологических швов и истирания на значительных поверхностях опоры для ремонта желательно применять метод торкретирования. Восстановление целостности тела опоры при наличии глубоких трещин, влияющих на несущую способность конструкции, возможно выполнять методом цементации, но предпочтительнее применять инъектирование трещин с помощью полимерных композиций.

При уходе за опорами необходимо систематическое наблюдение за состоянием фундаментов и подводной части русловых опор. В результате воздействия водного потока или наличия агрессивной среды в воде, опора может оказаться недолговечной и постепенно разрушиться. Кроме того, механическое воздействие льда и плывущих предметов может вызвать сколы и истирание бетона и кладки, как тела опоры, так и фундаментной ее части, а подмыв опор привести к осадкам, кренам или сдвигу конструкций. Особенно опасны такие дефекты для свайно-стоечных опор и опор-стоек, где при разрушениях бетона плиты фундамента по ее периметру возможна потеря ее конструктивных связей со сваями, а уменьшение толщины плиты может привести к ее пролому и осадке тела опоры. Для наблюдения за состоянием подводной части опор надо привлекать специальные подразделения водолазов.

Осадки, крены и другие деформации опор выявляют систематическими инструментальными наблюдениями. При длительных наблюдениях за положением опор целесообразно устанавливать (закладывать) на опорах марки и связывать их отметки с постоянным репером с помощью теодолитных или нивелирных ходов. Такие измерения надо выполнять регулярно с обязательной регистрацией полученных данных: в журнале наблюдений или книге искусственного сооружения.

Справочное пособие дорожному (мостовому) мастеру по содержанию мостовых сооружений на автомобильных дорогах / Росавтодор. - М., 1999 г. - 242 с.

Извлечение

Для обеспечения беспрепятственного и безаварийного пропуска транспорта по мостам и путепроводам в условиях дефицита денежных средств приоритетным направлением в общей структуре мостостроительных работ в ближайшие годы будет не только строительство новых, но и ремонт и содержание старых искусственных сооружений.

В этих условиях от специалистов дорожного хозяйства, занятых ремонтом и содержанием сооружений, особо требуется грамотное решение возникающих перед ними вопросов.

Настоящее пособие составлено на основании накопленного опыта в дорожных организациях России по ремонту и содержанию автодорожных мостов и предназначено для работников линейной службы эксплуатации - ДОРОЖНОГО (МОСТОВОГО) МАСТЕРА - как руководство по организации работ по содержанию мостов.

В пособии изложены обязанности дорожного (мостового) мастера; способы формирования производственного подразделения, им возглавляемого для выполнения работ; рассмотрен порядок ведения технического учета сооружений, их осмотра; методы оценки технического состояния сооружений; приведены характерные дефекты элементов сооружений, конструкций, причины их появления, последствия и способы их устранения; изложены требования к материалам, используемым при ремонте и содержании, а также включены материалы справочного характера, которые могут быть использованы при принятии конкретных решений в повседневной практике.

В основу пособия положены ГОСТы, СНиПы и другие действующие нормативные документы, а также научные разработки в области эксплуатации мостов.

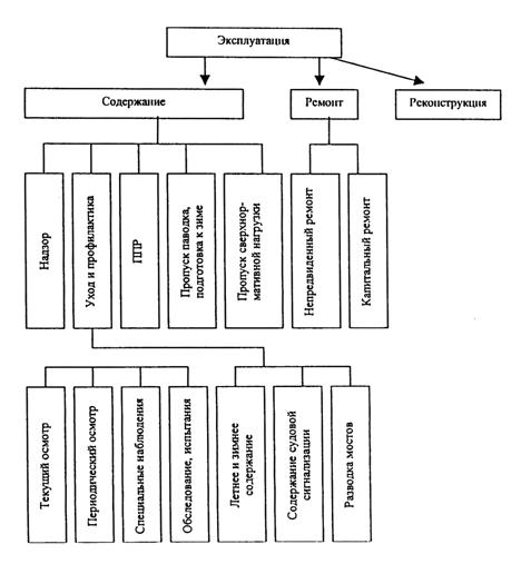
Ремонт и содержание мостов представляет совокупность организационных и технических мероприятий, обеспечивающих сохранность (долговечность) и безопасную работу сооружения в исправном состоянии в.течение его расчетного срока службы. Хотя срок службы в Российской нормативной практике еще не регламентирован его следует оценивать не менее 70 - 80 лет, в то время, как в Европе его нормативная величина определена в 100 лет.

Основными задачами ремонта и содержания мостовых сооружений являются:

- обеспечение круглогодичного, непрерывного, безопасного и комфортного движения транспортных средств с установленными расчетными для дороги скоростями и расчетными осевыми нагрузками, а также движения пешеходов;

- обеспечение технически исправного состояния сооружений и расчетного срока их службы при минимальных затратах труда и материально-технических ресурсов;

- систематическое улучшение транспортно-эксплуатационного состояния сооружений с учетом роста интенсивности движения и массы транспортных средств на автомобильных дорогах;

- поддержание в надежном состоянии внешнего вида сооружений.

Первичным звеном эксплуатационной, службы мостов является производственное подразделение, возглавляемое дорожным (мостовым) мастером.

РАЗДЕЛ I. СЛУЖБА ДОРОЖНОГО (МОСТОВОГО) МАСТЕРА

Обязанности дорожного (мостового) мастера

Дорожный (мостовой) мастер является ответственным лицом, обеспечивающим надежную работу мостовых сооружений на вверенном ему участке автомобильной дороги. На должность дорожного (мостового) мастера назначаются лица, имеющие специальное образование.

В своей работе дорожный (мостовой) мастер руководствуется действующими нормативами, документами по содержанию автодорожных мостов.

На дорожного (мостового) мастера возлагаются следующие обязанности:

- осуществление контроля и анализа технического состояния сооружений;

- ведение и хранение всей технической документации, связанной с осмотром, обследованием, ремонтом и содержанием сооружений;

- проведение текущих осмотров в сроки, установленные нормативными документами;

- выявление строительных и эксплуатационных дефектов, фиксирование их в натуре и в технической документации;

- организация и ведение наблюдения за изменением дефектов во времени;

- проведение контрольно-инструментальных измерений для выявления общих деформаций элементов сооружений (отдельных измерений);

- проведение подготовительных работ для проведения специального осмотра (устройство подмостей, регулирование движения на мосту, очистка от грязи и т.д.);

- определение объемов ремонтных работ сооружению и средств на их выполнение;

- организация, обеспечение и контроль выполнения работ по надзору и содержанию;

- организация пропуска ледохода и паводковых вод;

- осуществление контроля за пропуском негабаритных тяжеловесных грузов по сооружениям;

- постоянное повышение своей квалификации, изучение поступающих нормативных документов по ремонту и содержанию искусственных сооружений.

Изложенные обязанности являются основой для разработки должностной инструкции дорожного (мостового) мастера.

Состав производственного подразделения, возглавляемого дорожным (мостовым) мастером.

Дорожный (мостовой) мастер является непосредственным руководителем специализированных звеньев, бригад по ремонту и содержанию искусственных сооружений:

Протяженность искусственных сооружений для создания специализированного звена (бригады) по их ремонту и содержанию, возглавляемого мастером назначается в зависимости от наличия искусственных сооружений и местных условий.

Численность звена - 3 - 4 человека

бригада - 6 - 8 человек

Количество звеньев определяется объёмом трудозатрат на ремонт и содержание сооружений.

Общее выражение для определения численности рабочих под работы имеет вид:

N - численность рабочих в структурном подразделении;

Tkj - суммарные годовые трудозатраты на виды работ для Tgj выделенной группы искусственных сооружений (соответственно для капитальных мостов, деревянных мостов)

j - виды работ; j = 1, 2, 3, 4 … - надзор, уход, профилактика, ППР, ремонт и реконструкция (усиление и уширение);

250 - расчетное число рабочих дней в году.

Общие трудозатраты, необходимые для расчета численности структуры службы определяются для капитальных мостов по нижеуказанной формуле, как сумма трудозатрат по всем сооружениям выделенной группы на все виды работ (без реконструкции).

Tkj = Lmi×Kli×K2i×(0,24 + 1,2K3i) + 10K3i×K4i + 20K3i×K5i×K6i

Сумма в круглых скобках отражает численность рабочих для выполнения всего комплекса работ по содержанию сооружения, остальные слагаемые - численность соответственно при планово-предупредительном ремонте (ППР) и ремонте моста (путепровода).

Где:

Lmi - фактическая длина i-го моста

п - число мостов в выделенной группе

КН - коэффициент, учитывающий ширину моста и принимаемый как отношение фактической (В) ширины моста (суммарная величина габарита и ширина двух тротуаров с учетом разделительной полосы) к базовой ширине 10 м, т.е.

Kli = Bi/10

K2i - коэффициент условия расположения сооружения

1,1 - на федеральных дорогах

1,2 - в населенных пунктах

1,0 - в прочих случаях

K3i - коэффициент трудоемкости работ, равный:

2,6 - для мостов с металлическими и сталежелезобетонными пролетными строениями

1,0 - для железобетонных мостов

1,5 - для железобетонных путепроводов через железную или автомобильную дорогу

2.0 - для железобетонных путепроводов через электрифицированную железную дорогу

0,93 - для каменных и бетонных мостов

1,6 - для деревянных мостов.

K4i - коэффициент, учитывающий возраст сооружения при ППР

0,05 - для сооружений в возрасте до 20 лет

0,1 - для сооружений в возрасте 21 - 40 лет

0,2 - для сооружений в возрасте более 40 лет

K5i - коэффициент сложности сооружения, применяемый:

1,2 - для рамных и арочных конструкций, а также балочных коробчатого сочетания

1,1 - для неразрезных, балочно-консольных и балочно-подвесных систем

1,0 - для разрезных балочных систем

K6i - коэффициент, учитывающий возраст сооружения при ремонте

0,03 - при возрасте до 20 лет

0,05 - при возрасте 21 - 30 лет

0,07 - при возрасте более 30 лет

0,24; 1,0; 1,2 - эмпирические коэффициенты.

Пример расчета численности рабочих

В качестве примера рассмотрен участок автомобильной дороги, эксплуатируемый одним подразделением, на котором имеется 10 сооружений, общей протяженностью 1200 п.м.

Исходные данные по мостам и расчеты трудозатрат представлены в таблице.

В результате расчета получено:

подразделение только по содержанию мостов:

подразделение: содержание +ППР:

Разбивка общей численности рабочих по звеньям и бригадам проводится в зависимости от объемов и местоположения ремонтных работ.

Могут быть созданы специализированные звенья по содержанию крупных сооружений:

металлических и сталежелезобетонных мостов

длиной свыше 100 м

железобетонных длиной свыше 300 м

деревянных длиной свыше 150 м

или территориально обособленные группы сооружений.

Для большого объема работ создаются комплексные бригады по 9 - 12 человек.

Абрамов Д.А. Пособие по расчету сечений балочных деревянных мостов с разбросанными прогонами. - М.: Союздорнии, 1998. - 125 с.

Извлечение

Настоящее Пособие позволяет строить (подбирать сечения элементов моста), определять грузоподъемность и производить усиление деревянных мостов со сближенными прогонами без использования проекта и расчетов.

4. УСИЛЕНИЕ МОСТОВ

Если в результате расчета грузоподъемность моста в целом или его отдельных элементов окажется недостаточной (менее проектной), то следует произвести усиление моста. Усиление требуется и в тех случаях, когда по исправному мосту предполагается пропуск нагрузки, превышающей расчетную. Усиление существующего моста производится только в том случае, если оно требует меньше времени, чем постройка нового необходимой грузоподъемности.

Потребность в усилении элементов моста определяется по напряжениям от гусеничной нагрузки класса НГ-60. Если напряжение в элементах моста превышает расчетное сопротивление древесины (прил. 4 настоящего Пособия), то усиление необходимо.

4.1. Способы усиления мостов.

Существуют разные способы усиления элементов мостов, применение которых зависит от степени потери элементом моста прочности.

При конструкции пролетного строения, состоящей из сплошного слоя пластин (нижнего настила), уложенных на смежные прогоны, грузоподъемность прогонов определяют для совместного сечения пластин и прогонов. Загнивание как пластин, так и прогонов сказывается на грузоподъемности прогонов и это следует учитывать при усилении элементов моста.

При загнивании только пластин поверх существующего настила целесообразно укладывать дополнительный сплошной или колейный настил из досок, брусьев или отесанных бревен.

Колеи устраивают шириной 1 м на расстоянии друг от друга 1 м. Доски стыкуют вразбежку. Колеи из 4 - 5 брусьев или бревен, окантованных с двух или четырех сторон и соединенных болтами или металлическими штырями, стыкуют над насадками промежуточных опор. Колеи в стыках соединяют скобами или каждый конец колеи крепят к прогонам двумя-тремя штырями.

Усиление прогонов производят путем укладки поверх настила дополнительных колей из брусьев или бревен, подведением дополнительных прогонов или дополнительных опор в середине пролета, заменой сложных прогонов составными путем соединения бревен скобами или досками на гвоздях.

Устройство колей из брусьев (бревен) описано выше. При подведении дополнительных прогонов их принимают тоньше основных на 3 - 4 см; при толщине, равной толщине основных прогонов, один конец подводимого прогона затесывают на длине 60 - 70 см таким образом, чтобы высота его была на 3 - 4 см меньше высоты концов основных прогонов. Конец прогона, имеющий удлиненную стеску, укладывают на насадку и продвигают по ней до отказа; затем поднимают другой конец и продвигают прогон в обратную сторону, чтобы он вошел между проезжей частью и насадкой. Для плотного соприкосновения уложенного прогона с пластинами между прогонами и насадкой забиваются парные клинья.

Существует и такой способ проведения дополнительных прогонов. Новые прогоны принимают такого же сечения, как и старые, а для облегчения заводки их на насадки производят вывешивание старых прогонов при помощи клиньев или домкратов.

Подведением дополнительных прогонов грузоподъемность их может быть увеличена до 50 %. Но этот способ применим лишь при небольшой высоте опор и при расстоянии между прогонами не менее 70 см.

В качестве дополнительных опор обычно применяют рамные и свайные. Свайные опоры подводят только в том случае, если большая глубина воды и слабый грунт затрудняют установку рамных опор. Для обеспечения установки рам или насадок свайных опор подводимая опора должна иметь такую высоту, чтобы между насадкой и прогонами оставался зазор 10 см. В него после установки опоры под каждым прогоном забивают парные клинья и крепят их гвоздями к насадке. При устройстве дополнительных свайных опор забивку свай (особенно при небольшой высоте моста) производят через проезжую часть) с которой снимают настил, мешающий установке свай, или вырезают в нем отверстия.

Усиление сложных (двухъярусных) прогонов производят, как было сказано выше, путем нашивки наклонных досок с обеих сторон. Бревна прогонов предварительно подтесывают с боков на глубину 2 - 3 см.

Усиление опор может быть произведено усилением отдельных ее элементов или опоры в целом.

Усиление насадки, подвергающейся изгибу, достигается увеличением числа точек ее опирания. Один из способов, применяемый в случае высоких опор и при загнивании насадки сверху, заключается в следующем. На расстоянии 10 - 15 см от низа насадки с обеих сторон опоры врубают в сваи горизонтальные брусья и прикрепляют их болтами. Между брусьями под местами опирания прогонов на насадку устанавливают прокладки, прикрепляемые к брусьям болтами. Над поставленными прокладками между насадкой и брусьями забивают парные клинья, которые являются дополнительными опорами для насадок.

Другой способ усиления насадки на изгиб заключается в установке дополнительных стоек между основными сваями (стойками). Он применяется на суходолах при небольшой глубине воды. Подводимые стойки внизу опирают на коротыши и соединяют с существующими сваями опоры горизонтальными и диагональными схватками. Для обеспечения плотного прилегания к насадке стойки должны быть на 1-2 см длиннее; их загоняют под насадку ударами кувалды, топора или расклинивают.

При загнивании свай вверху (по бокам) в местах их сопряжения с насадкой площадь смятия уменьшается. Загнивание насадки под сваей на изменение площади смятия не влияет; при загнивании верха свай площадь последних уменьшается и, следовательно, уменьшается площадь смятия насадки сваями.

Указанную разницу площадей смятия восполняют путем устройства по бокам свай коротышей, врубленных в сваи двойным зубом с подклинкой.

Чтобы коротыши (клинья) соприкасались с насадкой на большей площади, насадку снизу под коротышами стесывают на d/3 (на глубину около 1 см). Ширина стойки в насадке 10 - 12 см.

Из приведенной выше таблицы видно, что при загнивании свай вверху по бокам на глубину до 7 см (3,5×ε) достаточно поставить два коротыша сечением 10×10 см площадью 100××ε = 200 см2. При большем загнивании сваи следует ставить коротыши сечением 15×15 см.

У свай имеется большой запас прочности на сжатие, поэтому усиливать их необходимо только при загнивании по всему периметру у межени на глубину свыше 7 см (7×ε = 14 см) и при условии достаточной продольной и поперечной жесткости моста.

Усиление отдельных свай при загнивании на глубину 8 - 9 см производят путем постановки деревянных накладок. Пораженные гнилью места сваи с противоположных сторон вырубают; горизонтальные площадки вырубок должны быть сделаны на расстоянии 10 - 15 см от мест, пораженных гнилью, и там устанавливают накладки из пластин, соединенные со сваей двумя болтами. Торцы накладок должны плотно прилегать к горизонтальным площадкам вырубок.

При большем загнивании свай по всему периметру усиление производят путем постановки дополнительных, стоек между существующими сваями таким же способом, как и при усилении насадки на изгиб.

Если вся опора находится в плохом состоянии, то усиление производят путем подведения дополнительных рам с обеих сторон существующей опоры, а между их насадками и прогонами забивают парные клинья.

Для обеспечения устойчивости дополнительные рамы соединяют друг с другом и с усиливаемой опорой диагональными и горизонтальными схватками. Такой способ усиления опор увеличивает их грузоподъемность более чем в 2 раза.

Для увеличения продольной и поперечной жесткости моста на опорах устанавливают дополнительные горизонтальные и диагональные схватки, забивают откосные сваи и ставят укосины.

Усиленные мосты требуют особого внимания, т.е. при их эксплуатации должны соблюдаться определенные требования. Перед открытием движения по усиленному мосту следует пропустить пробную нагрузку, после которой не должны появиться трещины в настиле, прогонах, сильные смятия в насадках, перекосы опор, просадки и ослабления расклинки дополнительных стоек, рам и т.п.

Глазман Ф.Е. Защита стальных конструкций мостов от коррозии // Трансп. стр-во. - 2000. - № 3. - С. 23-24.

Наиболее широко используемым способом защиты мостовых металлоконструкций от коррозии является окрашивание лакокрасочными материалами.

Лакокрасочные материалы и покрытия, предназначенные для защиты стальных конструкций мостов от коррозии, должны удовлетворять следующим основным требованиям:

защищать от коррозии металлоконструкции мостов на срок не менее 10 лет;

обеспечивать атмосферостойкость в интервале температур от +55°С до -60°С, в том числе при воздействии солнечной радиации;

обладать стойкостью к химическим реагентам;

иметь достаточную механическую прочность для сопротивления износу и динамическим воздействиям в процессе эксплуатации.

Основным требованием к антикоррозионной защите стальных конструкций мостов является длительное и надежное ее действие.

Это особенно важно для конструкций, проведение ремонта которых осложнено из-за трудного доступа к поврежденным местам. Кроме того, при ремонте требуется исключение объекта из эксплуатации.

Наиболее перспективными лакокрасочными материалами в настоящее время целесообразно рассматривать материалы с высоким сухим остатком и цинкосодержащие лакокрасочные материалы.

Лакокрасочные материалы с высоким сухим остатком из-за малого содержания растворителя более экономичны и благоприятны в экологическом отношении по сравнению с традиционными. Лакокрасочные материалы с высоким сухим остатком имеют во всех отношениях хорошо сбалансированные характеристики. Их можно получать практически на основе всех применяемых в традиционных лакокрасочных материалах пленкообразователях. Они наносятся теми же способами, какими и обычные лакокрасочные материалы. Кроме того, они дают возможность формировать покрытия повышенной толщины с использованием стандартного оборудования. В некоторых случаях толщина достигается при одноразовом нанесении. Это приводит к значительному снижению трудоемкости процесса окрашивания и экономии энергии.

Цинксодержащие лакокрасочные материалы являются весьма перспективными материалами, обеспечивающими высокую противокоррозионную защиту металлоконструкций (вследствие протекторного характера защиты от коррозии).

Характеристики грунтовочного покрытия с содержанием металлического цинка в сухой пленке 92 - 95 % такие же, что и у цинкового покрытия, получаемого катодным способом.

При достаточно высоком содержании цинка такие коррозионно-защитные грунтовки имеют свойство залечивать дефектные места покрытия.

При выборе лакокрасочных материалов покрытий должны учитываться следующие свойства материалов: технологичность, физико-механические свойства материалов и покрытий, устойчивость лакокрасочных покрытий к действию открытой атмосферы и ее агрессивности.

Наиболее полно отвечают всем вышеперечисленным свойствам и рекомендуются для защиты мостовых металлоконструкций цинксодержащие, эпоксидные и полиуретановые материалы.

Цинксодержащие грунтовки имеют высокую адгезию к очищенному металлу и обладают стойкостью к абразивному износу.

Эпоксидные лакокрасочные материалы обладают высокой твердостью, химической стойкостью и чаще используются как промежуточный слой между цинковой грунтовкой и уретановым покрывным слоем.

Полиуретановые материалы обладают высокой прочностью, имеют хороший глянец, высокую абразивостойкость, отличаются стойкостью к перепаду температур от -60°С до +130°С, высокой стойкостью к различным агрессивным средам. Применение лакокрасочных материалов на полиуретановой основе является одним из перспективных направлений для защиты металлоконструкций от коррозии.

Расход лакокрасочных материалов в развитых капиталистических странах в 2 - 2,5 раза ниже, чем у нас, благодаря использованию более прогрессивного ассортимента, высокоэффективных методов нанесения и способов подготовки поверхности.

В последнее время в нашей стране наблюдается тенденция к росту использования лакокрасочных материалов более высокого качества, а именно: цинконаполненных композиций на различных связующих и полиуретановых лакокрасочных материалах.

Применение вышеуказанных материалов для защиты металлоконструкций от коррозии в зависимости от условий их эксплуатации, агрессивности окружающей среды и выбранной системы покрытия обеспечит срок службы покрытий не менее 10 - 15 лет.

Гончаров-Андреев Н.В. Методы ремонта и реконструкции автодорожных мостов, разработанные и апробированные на практике специалистами отдела диагностики мостов ГП Росдорнии // Автомоб. дороги: Информ. сб. / Информавтодор. - 1999. - Вып. 9. - С. 29-38.

Извлечение

Произошедшие изменения в области финансирования поставили проектировщиков и ученых в новые условия. В последнее время одними из основных направлений работы проектных организаций стали ремонт мостов и реконструкция существующих на автомобильных дорогах мостовых переходов. Просматриваются два направления.

Первое направление включает обоснованный результатами обследования выбор технического решения. При этом может рассматриваться как ремонт существующего сооружения, так и реконструкция.

При необходимости изменения эксплуатационных и технических характеристик сооружения (в случае реконструкции) существующие конструкции сохраняются максимальным образом.

Второе направление - замена существующего сооружения, независимо от состояния конструкций, на новое. Анализ технического состояния существующего моста при этом, как правило, не проводится, предусматривается его снос. Для нового строительства применяются апробированные на практике типовые проекты и решения.

Безусловно, в каждом конкретном случае критерием выбора решения должна служить экономическая целесообразность. Как бессмысленно пытаться ремонтировать исчерпавшие свой технический ресурс конструкции, также нерационально и сносить "живые мосты". На таких автомобильных дорогах, как Москва - Санкт-Петербург, Москва - Минск, многие сооружения представляют историческую ценность, как памятники инженерной мысли XIX - начала XX века.

В течение длительного времени специалисты-мостовики ГП Росдорнии занимались проблемой разработки новых технических решений по ремонту и реконструкции искусственных сооружений. Большой опыт был накоплен при ремонте и реконструкции аварийных сооружений. Эти случаи требовали немедленного вмешательства и неординарных решений.

Ниже приведены лишь некоторые примеры предложенных технических решений по ликвидации аварийных ситуаций.

Усиление пролетных строений аварийного моста через р. Кылтым-Ю на автомобильной дороге Сыктывкар - Мураши в Республике Коми.

В январе 1986 г. службой эксплуатации Комиавтодора было обнаружено аварийное состояние данного сооружения. Мост, построенный в 1962 г., имел три пролетных строения с балками полной длиной 16,76 м, выполненных по типовому проекту (вып. 56 СДП). В среднем пролетном строении был обнаружен провис балок величиной 22 см, лопнула вся рабочая арматура, раскрытие трещин в ребрах балок составляло от 2 до 10 см. Причиной этого стали недостатки армирования балок, в частности, соединение стержней рабочей арматуры встык точечной сваркой (что недопустимо) в центральной зоне балки и в третях. От обрушения мост спасли только монолитные диафрагмы и плита, перераспределившие усилия между балками.

Движение транспортных средств по мосту было закрыто и переключено на ледовую переправу.

Требовалось на время проектирования и строительства нового сооружения обеспечить движение по автомобильной дороге (включая аварийное сооружение), при этом работы должны были быть выполнены до ледохода, за два месяца.

Приглашенные в качестве экспертов специалисты-мостовики треста "Росдороргтехстрой" (впоследствии специалисты отдела диагностики мостов ГП Росдорнии) предложили произвести усиление балок наклейкой поверхностной арматуры с восстановлением целостности балок, а также изменение статической схемы сооружения.

Работы по усилению моста производились в зимнее время. При отрицательной температуре -35°С для производства работ потребовалось сооружение тепляков.

В результате было обеспечено восстановление проектной грузоподъемности сооружения до нагрузок Н-30, НК-80. Движение транспортных средств по мосту было вновь открыто к моменту весеннего паводка, что обеспечило бесперебойность движения по автомобильной дороге.

Усиление и уширение пролетных строений аварийного моста через р. Жиздру в г. Козельске.

Мост через р. Жиздру был построен в 1961 г. Схема моста 16,76×5 + 22,16 + 16,76×5 м, пролетные строения моста, за исключением центрального сталежелезобетонного, выполнены по типовому проекту (вып. 56 СДП).

Движение по мосту для транспортных средств и пешеходов было закрыто. Балки пролетных строений имели дефекты, аналогичные дефектам в балках моста через р. Кылтым-Ю: поперечные трещины в ребрах, провисы балок. Причина появления этих дефектов также схожа: разрывы некачественных сварных швов в месте соединения стержней рабочей арматуры. Кроме того, были разрушены консоли крайних балок, в неудовлетворительном состоянии находились оголовки опор.

Было принято решение о проведении реконструкции моста до габарита Г-7 + 2×1,0 м с обеспечением пропуска нагрузок А-11, НК-80.

В разработанном техническом проекте реконструкции моста предусматривалось обеспечить требуемые характеристики посредством уширения пролетного строения единой монолитной железобетонной плитой с одновременным усилением балок наклейкой поверхностной арматуры. Железобетонные пролетные строения объединялись в две температурно-неразрезные группы за счет непрерывности монолитной плиты над деформационными швами, обетонированием пространства между крайними диафрагмами, с установкой дополнительной арматуры.

На период реконструкции в местах разлома балок были установлены временные деревянные страховочные клети. В зоне стыка приваривалась дополнительная арматура. Вертикальные и наклонные тяги, крепящие металлические швеллера усиления балок, выводились на верхнюю плиту, где приваривались к верхней полосовой арматуре усиления.

Полностью подверглось замене мостовое полотно с устройством сплошной гидроизоляции, установкой барьерного ограждения полужесткого типа, нового перильного ограждения.

Работы по реконструкции моста были выполнены кооперативом "Мостовик".

Проведенные после выполнения работ статические и вибродинамические испытания показали, что требуемое усиление пролетных строений достигнуто, подтвердилась неразрезность работы пролетных строений.

Ремонт опор, усиление и уширение моста через р. Узу у г. Порхова Псковской области.

Мост через р.Узу, построенный в середине 50-х годов, был сооружен с использованием каменных фундаментов опор ранее существовавшего моста. Мост имел пять железобетонных пролетов длиной по 10,46 м с габаритом проезда Г-6.

С середины 1980-х годов отмечалось разрушение бутобетона фундаментов речных опор, которое к 1994 г. достигло критической величины и грозило аварией. Глубина полостей под бетонной плитой тела опор равнялась 1,8 м (рис. 1).

При этом всеми предшествующими обследованиями отмечалось удовлетворительное состояние бетонного тела опор и железобетонных балочных пролетных строений.

Разработанный специалистами отдела диагностики мостов ГП Росдорнии проект ремонта моста предусматривал две стадии выполнения работ.

Рис. 1. Разрушение кладки в основании опоры № 2:

 - песчаный грунт;  - известняк

На первой стадии ликвидировалась аварийная ситуация. Поочередно на каждой из четырех промежуточных опор выполнялись работы по усилению фундамента. При этом слабая кладка разбиралась, полости заполнялись бетонной смесью с установкой анкеров в сохранившейся каменной кладке. Затем устраивалась железобетонная защитная рубашка, объединяемая с бетоном нижней части тела опоры с помощью анкеров.

Вторая стадия предусматривала реконструкцию пролетных строений моста.

Проектное задание требовало обеспечить габарит Г-9+2×0,75 м. Нагрузки после реконструкции должны были быть А-11, НК-80.

Для обеспечения заданных технических характеристик были выбраны следующие решения:

- уширение пролетных строений монолитной железобетонной плиты с большим вылетом консоли. При этом все пролеты объединялись в неразрезную плеть с устройством деформационных швов только на крайних опорах.

- усиление балок пролетных строений методом наклейки поверхностной арматуры. При этом за счет вывода тяг и приварки их к металлу усиления и объединения элементов усиления смежных пролетов также достигается эффект неразрезности (рис. 2).

Рис. 2. Поперечное сечение пролетного строения

Перед выполнением работ по бетонированию консолей плиты, имеющих большой вылет, была разработана особая система армирования и бетонирования, позволяющая обойтись без устройства сплошных подмостей.

Для производства работ по усилению балок пролетного строения была разработана оригинальная конструкция подвесных подмостей.

Работы по реконструкции моста выполнял Псковский Мостоотряд № 48. Ремонт опор был закончен в 1995 г., полностью реконструкция завершена к 1996 г.

Реконструкция мостов на автомобильной дороге Москва - Минск.

В течение 1998 г. специалисты отдела диагностики мостов ГП Росдорнии участвовали в разработке рабочей документации на реконструкцию четырех мостов, расположенных на головном участке данной автомобильной дороги (30 - 44-й км). Подрядчиком на выполнение строительных работ выступал Хотьковский филиал ОАО Мостостроительная фирма "Автомост". Рабочее проектирование выполнялось параллельно с ведением строительных работ в период с июня по октябрь 1998 г.

В данном случае реконструкции подвергались мосты, построенные в период 1936 - 1947 гг. и прослужившие в условиях интенсивной эксплуатации более 50 лет.

Мосты на 30-м и 36-м км (рис. 3) - железобетонные балочные с монолитным пролетным строением из шести балок таврового сечения. Мосты на 32-м и 44-м км - плитные из монолитного железобетона. Опоры мостов из каменной и бутобетонной кладки, покрытые штукатуркой или облицовкой из гранита.

Далее предусматривалось произвести уширение установкой дополнительных балок (изготовленных применительно к типовому проекту 3.-503.1-73 СДП) на мостах с ребристыми пролетными строениями.

Опоры уширялись забивкой свай под балками пролетного строения и устройством монолитной железобетонной подпорной стенки, установленной в створе свай.

Рис. 3. Поперечное сечение моста на 36-м км

На мосту (32-м км) существующее пролетное строение предполагалось полностью заменить. Для обеспечения односкатного поперечного профиля проезжей части новое пролетное строение устраивалось из сборных плит. На мосту (44-й км) существующее пролетное строение сохранялось с уширением из сборных плит. Конструкция уширения опор предполагалась в целом аналогичной применяемой на мостах 30-го и 36-го км.

Однако при выполнении рабочего проектирования данные технические решения претерпели существенные изменения.

На мосту (30-й км) Дирекцией автомобильной дороги Москва - Минск было принято решение о замене пролетного строения. Работы должны были выполняться в три стадии без перерыва в движении транспортных средств с обеспечением габарита проезда Г-12 или 2×6,0 м. Вследствие этого пролетное строение компоновалось из отдельных секций, объединяемых в единое целое при выполнении работ заключительного третьего этапа.

Для моста (32-й км) было предложено сохранить существующее пролетное строение, уширив его, и при этом обеспечить поперечный профиль за счет монолитной железобетонной плиты.

Проект моста через ручей на 36-м км автомобильной дороги Москва - граница Республики Беларусь при рабочем проектировании также претерпел значительные изменения. Крайние балки пролетного строения, имеющие значительные дефекты, было решено демонтировать.

Вследствие однотипности проектируемых сооружений было принято общее инженерное решение по уширению опор, учитывающее сохранение существующих конструкций.

Опоры существующих мостов массивные из каменной и бутобетонной кладки.

При уширении опор предложено устройство подпорной стенки на свайном фундаменте с забивкой свай под уширенной частью пролетного строения, а также дополнительных свай под подпорную стенку, устраиваемую в их створе.

При рабочем проектировании данная конструкция была усовершенствована. Так, вместо заранее устраиваемых закладных деталей в сваях было применено заанкериванне арматуры в пробуриваемые в сваях отверстия. Взамен предлагавшейся сборной насадки опоры была применена монолитная, объединенная с подпорной стенкой насадка, что значительно уменьшило расход арматуры и упростило арматурные каркасы. Также монолитной выполнялась и шкафная стенка.

Состояние кладки существующей части опор потребовало на мостах, расположенных на 30-м и 32-м км, их усиления с устройством защитной железобетонной рубашки. Объединение рубашки с существующей кладкой осуществлялось посредством анкеров, вклеиваемых в пробуриваемые отверстия.

На мостах (36-й и 44-й км) при удовлетворительном состоянии каменной облицовки опор осуществлялся ремонт поверхности каменной кладки.

В зависимости от конструкции дорожной одежды на подходах в каждом случае принималось индивидуальное решение о конструкции сопряжения моста с подходами. На новой части устраивалось сопряжение из переходных плит полузаглубленного типа. На старой части было решено сохранить имеющееся сопряжение, учитывая удовлетворительное состояние конструкции. При этом известно, что грунты в течение многолетней эксплуатации значительно упрочняются и конструкция сопряжения становится более надежной. В этом случае особые требования предъявлялись к тщательности выполнения работ по устройству переходных плит на новой части, максимальному уплотнению грунта и щебеночной подушки под плитами с целью предотвращения просадок и деформаций.

На всех сооружениях полностью переустраивались элементы мостового полотна: перильное и барьерное ограждения, тротуары, система водоотвода. Особенностью данных сооружений стал отказ от конструкций деформационных швов с перекрытием зазоров усиленной конструкцией мостового полотна и последующим выводом ее на переходные плиты.

Все работы на мостах проводились без перерыва в движении Транспортных средств с выделением трех очередей производства работ. Такая организация работ ставила задачу ускоренной передачи нагрузок на вновь возведенные конструкции.

Гуряева И.М. Обоснование очередности уширения малых и средних мостов на сети автомобильных дорог общего пользования: Автореф. дис канд. техн. наук. - М., 2000. – 16 c.

Извлечение

ОБЩАЯ ХАРАКТЕРИСТИКА РАБОТЫ

Актуальность темы. Повышение потребительских качеств существующей дорожной сети приводит к необходимости решения ряда организационных задач, связанных с распределением инвестиций во времени и по реконструируемым объектам.

Важная роль состояния мостов в организации движения по сети автомобильных дорог определяет повышенное внимание дорожно-мостовых организаций к технико-эксплуатационным показателям сооружений. Ситуация, сложившаяся в данный момент с эксплуатируемыми мостами, говорит о том, что условия движения на значительной их части не соответствуют потребительским свойствам автомобильных дорог, на которых они находятся. Условия движения по автомобильным дорогам, а следовательно, и мостам постоянно изменяются в связи с улучшением технических характеристик автомобилей, повышением их динамических качеств, увеличением габаритов и массы транспортных средств. Нормативные требования и рекомендации, основанные на экспериментальных данных, можно считать справедливыми лишь на некоторый ограниченный период. При изменившихся характеристиках транспортных потоков и дорожных условий требуется постоянный контроль за соответствием потребительских свойств мостовых сооружений условиям движения по ним.

Пропускная способность автомобильных дорог зависит от пропускной способности расположенных на них мостов. Поэтому ликвидация диспропорций между габаритами мостов и шириной проезжей части дорог имеет большое значение для повышения эффективности работы автомобильного транспорта. Габарит моста должен не только удовлетворять главному требованию - обеспечению безопасности движения, но и должен создавать запас безопасности для снятия напряженного психоэмоционального состояния водителей при проезде по мосту. Такие напряженные моменты могут создаваться как при встрече на мосту автопоездов, так и при встрече высокоскоростных автомобилей, число которых в стране растет.

Повышение интенсивности движения и скоростей транспортных потоков приводит к необходимости проведения реконструкции мостовых сооружений наиболее эффективным образом: чтобы после уширения потребительские свойства моста максимально обеспечивали безопасность и комфортность движения и, в то же время, инвестиции на проведение реконструктивных работ были минимальны.

Рациональный вариант проектного решения может быть определен по показателям эффективности инвестиционных проектов с учетом специфики работы мосторемонтных организаций и эффектов в нетранспортных отраслях народного хозяйства от проведения реконструктивных работ на мостах.

Цель исследования. Целью работы является разработка на базе данных о технико-эксплуатационном состоянии мостов и режимах движения транспортных потоков по мостам научно-обоснованных рекомендаций по очередности их уширения.

Научная новизна диссертационной работы заключается в:

- установлении в результате экспериментальных исследований зависимостей средней скорости движения транспортного потока от габарита моста и характера распределения транспортных средств по ширине ездового полотна;

- разработанной математической модели, связывающей среднюю скорость транспортного потока, интенсивность движения и состав транспортного потока с габаритом моста;

- предложенном методическом подходе к рассмотрению стадийного уширения моста в зависимости от изменений средней скорости транспортного потока и часовой интенсивности движения в условиях ограниченных ресурсов.

Практическая ценность работы состоит в возможности использования в условиях недостаточного финансирования дорожного хозяйства и накопления сверхнормативного износа мостов России методики выбора очередности проведения работ по реконструкции в виде уширения мостовых сооружений, обеспечивающей повышение эффективности их службы. Рассматриваемая методика позволяет определять скорости транспортного потока на мостах при изменениях интенсивности движения, состава транспортного потока и габарита моста, что повышает эффективность принимаемых решений по уширению мостов. Можно также отметить, что основными исходными параметрами при назначении очередности работ по уширению мостов является интенсивность движения и состав транспортного потока, измерение которых для организаций-владельцев мостов в настоящее время не вызывает затруднений.

Еремеев В.П. Из опыта ремонта мостов ЛИРМ Казанской архитектурно-строительной академии / Автомоб. дороги: Информ. сб. / Информавтодор. - 2000. - Вып. 3. - С. 25-31.

Извлечение

За 20-летие своей научно-производственной деятельности Лаборатория испытаний и реконструкции мостов (ЛИРМ) при содействии Волжской автомобильной дороги (ныне Упрдор "Волга") разработаны и реализованы несколько новых конструкций и технологий ремонта мостов. С течением времени полученный опыт освобождается от первоначальных впечатлений, а результативность технических решений и технологий оценивается более достоверно. Вот несколько примеров.

В 70 - 80-е годы были разработаны способы усиления балочных железобетонных пролетных строений методами крепления на балках дополнительной арматуры. Наибольшее распространение получил так называемый "метод усиления наклейкой поверхностной арматуры". Эффективность данного метода оценивается специалистами неоднозначно. Силами МСУ Волжской автомобильной дороги в свое время были усилены балки трех мостов - через pp. Рыкшу, Гнилушку и Аттиковский овраг. В настоящее время (спустя около 20 лет эксплуатации) балки демонтированы, а мосты реконструированы по программе ремонта мостов в счет займа Всемирного банка. Балки стали доступны для проведения любых исследований и испытаний, в том числе - с разрушением.

Эффективность и надежность ремонта и усиления балок определяет прежде всего качество работ, строгое соблюдение технологии. Несмотря на тяжелейший режим эксплуатации мостов с усиленными наклейкой внешней арматуры балками при габаритах Г-6 и Г-7, при разборке расслоений по шву бетон - клей - сталь не отмечено, следовательно, совместная работа старых балок и элементов усиления обеспечена, а цель усиления достигнута. Это убедительно подтверждает эффективность усиления конструкции внешним армированием. В последние годы освоено усиление внешним армированием с использованием напрягаемой арматуры. На рис. 1* показан фасад крайней балки путепровода, поврежденной ударами транспортного средства. На рис. 2* показан фрагмент шпренгельной конструкции усиления той же балки. Усиление по проекту ЛИРМ выполнил консорциум ЛИРМ + Гидромонтаж.

* Рис. 1, 2 не публикуются.

Среди особенностей конструкции следует отметить применение в напрягаемых элементах стержневой арматуры кл. A-VI из стали марки 25Х2Р2ФТЮ с временным сопротивлением разрыву 118 кгс/мм2 и пределом текучести 96 кгс/мм2. Все детали крепления элементов усиления выполнены из высокопрочной стали.

Важной особенностью данной конструкции усиления является механический метод натяжения, резьбовые анкерные крепления, обеспечивающие возможность контроля и регулирования натяжения элементов усиления. Если на монтаже натяжение затяжек контролируется по величине относительно удлинения, то при эксплуатации контроль натяжения удобно выполнять бесконтактным частотным методом с помощью прибора ИНА-7, разработанного в 1990 г. КазИСИ.

Восстановление эксплуатационных качеств мостов с недостаточной грузоподъемностью может быть достигнуто различными путями (рис. 3). Один из них - перестройка с одновременным выправлением положения оси трассы в плане или в профиле (см. рис. 3, вариант 1). Однако возможен и противоположный вариант - уменьшение длины сооружения в направлении вдоль оси трассы с укреплением русла от размывов. Опытные сооружения данного вида уже эксплуатируются более 10 лет.

Рис. 3. Варианты реконструкции моста:

1 - балочный мост (схема 3×15,0 м); 2 - балочно-засыпной мост (схема 2×4,0 м)

В конце 80-х годов МСУ Волжской автомобильной дороги был построен по проекту ЛИРМ (рис. 4*, см. рис. 3, вариант 2) двухпролетный балочно-засыпной мост (схема 2×4,0 м) из сборных унифицированных блоков. Водопропускная способность - около 70 м/с - делает данное решение весьма конкурентоспособным по отношению к обычным малым и средним мостам. Отличительной особенностью данного сооружения является выключение его лотковой части из работы под все виды нагрузок. Опыт 10-летней эксплуатации сооружения показал его несомненные преимущества перед традиционными решениями: оно ничем не выделяется на проезжей части и обочинах, не требует ручных работ по очистке от снега.

* Рис. 4 не публикуется.

Тем не менее, конструкция балочно-засыпных мостов может и должна совершенствоваться. Интересную перспективу представляет возможность комбинации балочно-засыпных мостов и сооружений типа запруд и плотин с созданием водохранилищ для сельскохозяйственного назначения, а также регулирования эрозийных процессов на прилегающих к мосту территориях. Особую значимость это обстоятельство представляет при коммерческом освоении прилегающих к дороге территорий, создавая более комфортные условия для размещения пунктов дорожного сервиса.

Долговечность как железобетонных, так и металлических мостов в значительной мере определяется качеством их защиты от коррозии. В настоящее время основными документами, регламентирующими эти виды работ, являются СНиП 2.03.11-85 "Защита строительных конструкций от коррозии", 1996 г. и "Инструкция по защите от коррозии металлических конструкций, эксплуатируемых на автомобильных дорогах РСФСР мостов, ограждений и дорожных знаков", утвержденная Минавтодором РСФСР 19.12.88 г.

Современный рынок услуг, материалов и технологий в области антикоррозионной защиты сооружений содержит большой выбор постоянно обновляющихся предложений. Это относится, прежде всего, к оборудованию для очистки поверхностей. Гидроочистка и очистители высокого давления уверенно вытесняют традиционную пескоструйную обработку как по экономическим, экологическим характеристикам, так и по условиям безопасности движения в условиях ремонта эксплуатирующихся мостов. Они прочно заняли свое место в технологической цепочке ремонтных работ. Однако опыт показывает, что из всего спектра аппаратов высокого давления, широко рекламируемых в РФ, по своим производственным показателям для ремонта мостов пригодна лишь ограниченная часть. Часть из них не создает достаточного давления для снятия эмалевых покрытий или их остатков, другая - имеет повышенную чувствительность к перепадам напряжения в сети. Встречаются аппараты низкого качества. Много проблем с ремонтом насадок и самих очистителей, некоторые из насадок излишне быстро изнашиваются, теряют свою эффективность. Диллерская сеть и предлагаемые ею сервисные услуги пока еще оставляют желать лучшего.

Велико разнообразие предложений и в отношении лакокрасочных материалов как отечественного, так и зарубежного производства. Если учесть, что стоимость антикоррозионных покрытий новых металлоконструкций доходит до 20 % их заводской отпускной цены, то значимость проблемы очевидна.

Но единых критериев выбора материалов для антикоррозионной защиты не существует, так как многие из них имеют весьма отличающиеся друг от друга химический состав и свойства. Опыт же показывает, что традиционные материалы, например, эмали ХВ-124,. 125 не сдали своих позиций и вполне конкурентоспособны. Хотелось бы отметить и неплохую коррозионную устойчивость стали 16Д по ГОСТ 6713-97.

Подводя итог сказанному, следует отметить, что:

- В современных реалиях экономической жизни необходим отраслевой механизм аккумуляции и обобщения научно-технических знаний как основы всей нормотворческой деятельности, типового и серийного проектирования. Как одна из возможных форм - формирование отраслевого каталога направлений научно-технического развития отрасли. Смысл его создания состоит в том, что конкретные разработки, проектная или технологическая документация, содержащие новизну и соответствующие тому или иному направлению отраслевого каталога, должны иметь научное сопровождение и завершаться защитой отчета по параметрам требований к НИР.

- Назрела необходимость отраслевой сертификации машин, механизмов, оборудования и материалов (для ремонта и содержания мостов, дорог в целом) с тем, чтобы соответствующие производители могли получить сертификат и рекомендации к применению своих товаров.

Кущ Н.Н. Опыт организации работ по отбору кернов бетона из конструкций мостов // Трансп. стр-во. - 2000. - № 2. - С. 17-19.

Извлечение

При составлении проектов ремонта и реконструкции железобетонных мостов и путепроводов часто возникает необходимость определения фактической прочности бетона различных конструктивных элементов. Известен ряд методов определения прочности бетона, основанных на различных физических принципах. Общим их недостатком является высокая погрешность измерений, доходящая в отдельных случаях до 25 %. Так, для приборов, основанных на ударном методе, большое значение имеет состояние внешней поверхности бетона (отслоение фрагментов бетона защитного слоя, шелушение его поверхности и т.д.); на точность определения прочности бетона ультразвуковым методом существенное влияние оказывает неравномерное распределение щебня в объеме конструкции. По этой причине в настоящее время наиболее достоверным способом определения фактической прочности бетона является отбор кернов непосредственно из исследуемой конструкции с последующими их испытаниями в лабораторных условиях. Керны представляют собой выбуренные из бетона образцы различного диаметра и определенной высоты.

В научно-исследовательской лаборатории мостов Белорусской государственной политехнической академии выполнены работы по отбору кернов из конструкций мостов через реку Западную Двину в Витебске и реку Березину в Бобруйске.

В Витебске предполагался отбор кернов бетона из замковой части крайних арок моста, построенного в 1950-х годах (рис. 1*). Данные о фактической прочности бетона были необходимы для составления проекта его капитального ремонта.

Первоначально намечалось выбурить керны непосредственно с проезжей части, без остановки движения по мосту. Для бурения и во избежание загрязнения ("засаливания") режущих кромок керноотборников разогретым асфальтобетоном, в заранее намеченных местах в каждом пролете были проделаны "окна" в асфальтобетонном покрытии (рис. 2*), после чего над местом отбора устанавливался сверлильный станок (рис. 3*, 4*). Воду к месту бурения подавали от поливомоечной машины. Электроэнергия для работы сверлильного станка поступала от генератора, установленного на передвижной ремонтной мастерской армейского типа (рис. 5*). Сверлильный станок обслуживали два человека, а в режиме бурения контроль за станком осуществлял один человек.

* Рис. 1, 2, 3, 4, 5 не публикуются.

В ходе работ у замковой части арок было принято решение дополнительно провести с помощью ручной электрической сверлильной машины "Кобра-1А" отбор кернов из пяты арки берегового левобережного пролета. На бурении и отборе кернов, включая подачу воды к месту работы, было занято два человека. Сверлильная машина находилась в горизонтальном положении. Воду к рабочему органу подавали из переносной емкости с помощью резинового шланга, рабочее напряжение 220 В - от переносной бензиновой электростанции армейского типа.

При строительстве моста через реку Березину в Бобруйске возникла необходимость проверки прочности бетона коробчатых блоков пролетного строения. Кроме того, из-за замораживания бетона одной из опор потребовалось определить прочность дефектного участка и глубину распространения трещин в теле опоры. Для отбора кернов использовалась ручная электрическая сверлильная машина "Кобра-1А". Электроснабжение ее производилось от сети напряжением 380 в/220 в, имеющейся на строительной площадке, а подача воды к месту бурения в начале осуществлялась из инвентарного переносного бачка, а затем для исключения замерзания воды в нем (работы велись при низкой температуре зимой) - из открытой емкости.

Отбор кернов бетона в Бобруйске был выполнен из следующих конструктивных элементов:

коробчатых блоков пролетного строения, складированных на стройплощадке;

коробчатых блоков, смонтированных в пролеты моста;

верховой части промежуточной опоры № 3.

Отбор кернов бетона из складированных блоков вели в произвольно выбранных местах. На блоках, смонтированных в пролет, керны отбирали вблизи продольной оси блока и в крайней части консолей плит, чтобы избежать повреждения преднапряженной арматуры (рис. 6*).

Керны бетона на опоре выбуривали непосредственно из дефектного, трещиноватого участка. Эти керны позволили установить глубину распространения трещин в теле опоры в пределах от 3 - 5 до 20 мм.

* Рис. 6 не публикуется.

Всего при обследовании моста через Березину ii Бобруйске было отобрано, а затем испытано 15 кернов бетона. На отбор одного керна установкой "Кобра-1А" уходило не более 1 - 5 минут при скорости бурения 25 - 80 мм/мин. Необходимо отметить, что все применявшееся при отборе кернов оборудование отечественного производства.

Некоторые характеристики сверлильного оборудования приведены в таблице.

Характеристики сверлильного оборудования

Наименование

Масса, кг

Потребляемая мощность, кВт

Рабочее напряжение, В

Диаметр кернов, мм

Сверлильный станок ИЭ

Около 100 (с станком)

2,2

380

От 40 до 215

Машина ручная сверлильная электрическая "Кобра-1А"

5,5

1,5

220

От 30 до 60

Керны, выбуренные из конструкций мостов, дают возможность определить, кроме прочности, следующие характеристики бетона: водонепроницаемость; пористость; трещиноватость; степень карбонизации бетона; горную породу щебня, входящего в состав бетона.

Широкий спектр определяемых с помощью кернов характеристик бетона и их высокая достоверность позволяют выработать обоснованные рекомендации по эксплуатации сооружения, выбрать наиболее рациональный способ его ремонта и найти оптимальные проектные решения по реконструкции.

Малов А.С., Дингес Э.В. Оптимизация стратегии развития мосторемонтного производства в системе автомобильно-дорожного комплекса / Аспор. - М., 1999. - 64 с.

2. ОСОБЕННОСТИ СУЩЕСТВУЮЩЕЙ СИСТЕМЫ ВОСПРОИЗВОДСТВА МОСТОВ

Существующие производственные мощности по воспроизводству мостов в настоящее время представлены двумя типами мостовых организаций: строительными и ремонтными.

Все строительные организации в основном входят в состав государственных мостостроительных компаний: АО "Мостострой" (бывший Главмостострой Минтранстроя СССР), являющийся одним из 18 подразделений акционерного общества "Корпорация "Трансстрой" и АО "Автомост" (бывший мостостроительный трест Минавтодора РСФСР).

В последние годы корпорация "Мостострой" ежегодно строит примерно 50 км автодорожных и железнодорожных мостов в год, специализируясь преимущественно на мостах с большими пролетами и сложной конструкции. Это крупное мостостроительное формирование включает в себя 13 акционерных компаний, 11 из которых занимаются строительством мостов в отдельных географических регионах, а две - производством сборных стальных и железобетонных конструкций сооружений на 6 заводах металлоконструкций и 6 заводах сборного железобетона. В настоящее время корпорация "Мостострой" является наиболее мощной и технически оснащенной мостостроительной организацией в России. Доля выполняемых ею работ на рынке строительства автодорожных мостов составляет 70 %, а на рынке строительства всех мостов (включая и железнодорожные) - 75 - 80 %.

Второй по величине мостостроительной организацией в стране является АО "Автомост", которая охватывает своей деятельностью все регионы России и состоит из 28 территориальных организаций. "Автомост" имеет 5 заводов по производству сборных стальных и железобетонных конструкций. На долю этой мостостроительной компании приходится примерно одна треть общего объема мостостроительных работ; ежегодно она строит около 10 - 15 км мостов, специализируясь в основном на малых и средних искусственных сооружениях.

Наряду с указанными гигантами мостостроительной индустрии на рынке мостостроительных работ участвуют и небольшие мостостроительные организации, входящие, как правило, в состав территориальных управлений по строительству и ремонту автомобильных дорог и специализирующиеся на строительстве малых мостов и труб. По большей части эти организации являются кооперативами и товариществами с ограниченной ответственностью, то есть имеют негосударственную форму собственности. Организации этого типа, как правило, имеют плохое техническое оснащение, относительно невысокий производственный потенциал и поэтому в настоящее время степень участия их в общем рынке мостостроительных работ весьма незначительна.

Интересно отметить, что, хотя зоны деятельности всех перечисленных мостостроительных формирований пересекаются между собой, они практически не вступают в конкуренцию между собой. Главной причиной этого, конечно, является отсутствие достаточно мощных альтернативных форм негосударственной собственности в мостостроительном секторе, однако, немаловажное значение имеет специализация организаций, и не столько по мощности сооружений (как представляется на первый взгляд), сколько (что хотелось бы особенно подчеркнуть) по сложности выполнения мостостроительных работ, квалификации и технической оснащенности подрядчиков.

Существующее мосторемонтное производство в стране находится в зачаточном состоянии. До недавнего времени действующая сеть мостовых ремонтных организаций была представлена в основном довольно мелкими производственными подразделениями, осуществляющими, главным образом, только ремонт элементов проезжей части мостов. Эти подразделения, функционировавшие, как правило, в рамках территориальных управлений по строительству и ремонту автомобильных дорог, имели очень слабое техническое оснащение и недостаточно квалифицированный для производства сложных мосторемонтных работ производственный персонал, что препятствовало их широкому использованию при ремонте и реконструкции искусственных сооружений.

Поэтому с начала 80-х годов, определённая (хотя и очень незначительная) часть ремонтно-восстановительных работ стала передаваться мостостроительным организациям. Однако, по свидетельству представителей региональных дорожных органов, мостостроительные организации весьма неохотно принимали к их выполнению (как правило, не без давления со стороны администраций регионов), чему способствовали два весьма важных, но часто не учитываемых при заключении договоров на выполнение ремонтных работ, обстоятельства:

1) существенные особенности мосторемонтного производства;

2) "невыгодность" ремонтных работ.

Поскольку указанные причины и в настоящее время служат весьма серьезной преградой для широкого привлечения мостостроительных организаций к простому воспроизводству искусственных сооружений, на них следует остановиться более подробно.

Начнем с особенностей мосторемонтного производства.

Примечательно, что еще совсем недавно среди управленцев-дорожников разного уровня было распространено мнение о ненужности специализированных мостовых ремонтных организаций. Мотивировка обычно выдвигалась такая: с мелкими ремонтными работами на мостах (ремонт покрытия, систем водоотвода, бордюров, деформационных швов, перильных ограждений и т.д.) могут легко справиться дорожники, а крупные ремонтные работы (замена балок пролетных строений, реконструкция мостов и т.п.) выполняются довольно редко, они аналогичны по сути соответствующим мостостроительным работам и поэтому должны выполняться мостостроительными организациями. Указанная аргументация отчасти исходила из представления об искусственных сооружениях, как о высоконадежных, долговечных и в большинстве случаев неремонтопригодных конструкциях.

Первая ошибка такого подхода состояла в отрицании, а точнее в невидении специфики мосторемонтного производства, которая, на наш взгляд, является для искусственных сооружений гораздо более существенной, чем, например, для гражданских или промышленных зданий.

Безусловно, мосторемонтное производство имеет много общего с новым строительством сооружений, так как значительная часть технологических процессов, выполняемых, допустим, при крупном (капитальном) ремонте мостов аналогична технологии их нового строительства. Виды используемых материалов, полуфабрикатов и конструкций, существенная часть средств труда (строительные машины и механизмы) также одинаковы как в мостостроительном, так и в мосторемонтном производстве.

В то же время мосторемонтное производство имеет по сравнению с новым строительством очень серьезные специфические особенности.

Основной особенностью ремонта, реконструкции и замены мостов является очень высокая технологическая сложность выполнения практически всех видов восстановительных работ. Она диктуется несколькими причинами:

Во-первых, большой трудоемкостью разборки существующих конструкций из высокопрочных материалов, которая может в 1,5 - 2 раза превышать затраты труда при их строительстве.

Во-вторых, не свойственной для строителей мостов технологической последовательностью выполнения работ на их конструктивных элементах и частях. Работы ведутся не "снизу вверх", как имеет место при сооружении объектов (фундаменты - опоры - пролетные строения - мостовое полотно), а "сверху вниз", что вносит существенные особенности даже в типовые технологические схемы их производства.

В-третьих, стесненностью места работ и относительно небольшими объемами их выполнения (например, при необходимости омоноличивания со сваркой арматуры разрушенного поперечного шва в диафрагменных железобетонных пролетных строениях или замены одного или нескольких раскосов в сталебетонном пролетном строении), исключающими применение высокопроизводительных машин и оборудования и поэтому требующих больших затрат труда.

В-четвертых, необходимостью ограничения фронта работ в связи с требованиями их производства без полного закрытия движения транспорта или пешеходов по мосту и объективным снижением производительности труда рабочих в условиях постоянных шумовых, газовых и динамических воздействий от проезжающих транспортных средств.

В пятых, отсутствием в большинстве случае строительной площадки, на которой можно заблаговременно разместить необходимые для ремонта или реконструкции конструкции или детали, произвести укрупненную их сборку или организовать производство требуемых в небольших количествах полуфабрикатов (бетонной и асфальтобетонной смесей).

В шестых, крайней неоднородностью объектов ремонта (неодинаковых по длине, объемно-планировочным и конструктивным решениям) и построенных из разных материалов и конструкций, в том числе и из конструкций, уже снятых с производства, а также имеющих разный возраст и разный характер скрытых дефектов, которые могут быть выявлены только в период выполнения восстановительных работ.

В седьмых, недостаточной отработкой технологии выполнения многих работ по восстановлению мостов, отсутствием высокоэффективных (полностью механизированных) приемов и методов труда, особенно при усилении и уширении основных несущих конструкций искусственных сооружений.

К этому следует добавить и то обстоятельство, что ремонтники-мостовики должны постоянно находиться на гребне научно-технического прогресса, так как только в процессе эксплуатации сооружений выясняется, как ведут себя новые конструкции и материалы под динамическими нагрузками, как адаптируются новые конструктивные решения к разным условиям функционирования сооружений и какие новые достижения науки и техники нужно использовать для защиты тех или иных элементов мостов от агрессивной окружающей среды.

Именно поэтому нельзя согласиться с теми специалистами дорожного хозяйства, которые считают, что мелким ремонтом на мостах могут заниматься без специального обучения и практики дорожные рабочие. Ведь неотъемлемая часть любого мелкого ремонта - это профилактика и уход за сооружением, а они предусматривают выполнение разнообразных специальных работ, например, при нанесении защитных покрытий на поверхность железобетонных балок, отслеживании деформаций конструктивных элементов, регулировании или совершенствовании механизмов деформационных швов, обеспечении восстановления конструкций ограждений при дорожно-транспортных происшествиях и т.п. [1]. Очевидно, что "справиться" с такими работами могут только специалисты-мостовики и при этом мостовики довольно высокой квалификации.

Существенная особенность ремонтных работ - это чрезвычайно широкая колеблемость их объемов на отдельно взятом сооружении. Серьезность возможных последствий не позволяет игнорировать даже относительно небольшие (по распространенности) дефекты сооружений (например, коррозию предварительно-напряженной арматуры стенки балки на нескольких квадратных сантиметрах), а это означает, что они в обязательном порядке должны быть устранены ремонтниками. Вместе с тем при реконструкции искусственных сооружений вполне могут выполняться объемы работ соизмеримые с объемами работ по их новому строительству, например, при больших размерах уширения опор и пролетных строений или перестройке (замене на новые) существующих объектов.

Такой широкий диапазон объемов восстановительных работ на одном объекте вызывает довольно большие организационные сложности их производства, которые в конечном счете сводятся к следующему:

необходимости специализации ремонтных подразделений по видам и объемам ремонтно-реконструктивных воздействий;

обеспечении высокой мобильности производственных звеньев, выполняющих малообъемные и обычно территориально рассредоточенные (линейно или радиально) ремонтные работы;

необходимости введения гибкой структуры производственных звеньев (по составу специалистов и используемых технических средств) в зависимости от динамики (как временной, так и пространственной), степени плотности (концентрации) и рассредоточенности ремонтных работ;

повышенной сложности разработки производственных программ мосторемонтных организаций, а также планирования движения ремонтно-строительной техники и трудовых ресурсов по объектам.

Нe менее важной особенностью восстановительных работ на мостах является необходимость использования при их производстве узкоспециализированных машин, оборудования и инструмента. В настоящее время за рубежом при ремонте и реконструкции сооружений широко применяются разные специализированные технические средства, позволяющие высокопроизводительно выполнять различные виды работ на большой высоте, при ограниченном фронте работ, в стесненных и малодоступных частях сооружений, включая и производство подводных работ; например, при стабилизации грунта в основаниях или ремонте фундаментов опор сооружений. Несомненно, что эти технические средства скоро появятся и у нас. Однако для их эффективного использования, как показывает зарубежная практика, необходима не только высокая квалификация исполнителей, но и большой опыт их работы именно по ремонту и реконструкции сооружений.

Изложенные выше особенности мосторемонтного производства, по существу, отвечают на вопрос, почему строительные организации даже при наличии неиспользуемых производственных мощностей не стремятся завоевывать рынок ремонта искусственных сооружений. При этом вполне понятно, что их нежелание осуществления этой деятельности многократно усиливается, если работы по восстановлению мостов являются для них "маловыгодными".

Между тем "маловыгодность" ремонтных работ для мостостроительных организаций достаточно очевидна. Если даже абстрагироваться от высокой трудоемкости этих работ, что ведет к значительному увеличению доли заработной платы в их себестоимости (это само по себе нежелательно для любого производственного предприятия), то все равно остается довольно много факторов, негативно влияющих на рентабельность и другие показатели эффективности деятельности организаций. К ним относятся: вынужденное распыление сил и средств по многочисленным объектам; снижение объемных (валовых) показателей деятельности; отсутствие или практически отсутствие такого важного показателя деятельности, как экономия на материальных ресурсах; относительно низкие расценки на выполнение сложных ремонтных работ; сложности оперативного управления и контроля за ходом и качеством работ, и ряд других.

Здесь, конечно, можно предвидеть возражения и напоминания оппонентов о том, что в условиях рыночного хозяйства главным регулятором не только объемов любого производства, но и его профиля и целевой или предметной направленности является платежеспособный спрос. И, следовательно, в нашем случае если при сокращении спроса на строительство сооружений соответственно увеличится спрос на их ремонт и реконструкцию, то мостостроительным организациям для их выживания "из двух зол придется выбирать наименьшее", ибо выполнять ремонтные работы выгоднее, чем не делать вообще ничего. Таким образом, считают оппоненты, в ситуации, когда не предъявляется спрос на мостостроительные работы, говорить о выгодности или невыгодности единственно возможных для них заказов даже на самый мелкий ремонт искусственных сооружений не имеет смысла.

Безусловно с этим тезисом нельзя не согласиться. Вместе с тем надо иметь в виду, что такое вынужденное перепрофилирование деятельности мостостроительных организаций может иметь место только в рамках диверсификации производства. которая подразумевает создание в составе строительных организаций специальных ремонтных структур (понятно, что строителей-мостовиков нельзя в одночасье снять со строительства одних объектов и послать на ремонт других), действующих по образу и подобию специализированных ремонтных подразделений. (А именно о необходимости создания таких структур и идет речь в настоящей работе).

Кроме того, переход строительных организаций с высокообъемных строительных работ на малообъемные строительные ремонтные не решает весь комплекс проблем мостостроительных организаций по использованию высвободившихся производственных мощностей (подобно тому как не решает проблем, например, оставшегося без заказов завода по изготовлению телевизоров, переход на их ремонтное обслуживание). К этому еще следует добавить, что в условиях низкой плотности мостовой сети в России и высокой заинтересованности всех регионов страны в улучшении транспортного обслуживания спрос на продукцию мостостроительных организаций в перспективе (в условиях стабильной экономики) должен не уменьшаться, а увеличиваться.

В какой-то степени подтверждением вышесказанного является и сегодняшняя структура сети мостовых ремонтных организаций в регионах страны. В основном она представлена не бывшими мостостроительными организациями или их подразделениями, которые, кстати сказать, подобно Мостоотряду-19, принимают к выполнению только высокообъемные работы по реконструкции искусственных сооружений, а небольшими специализированными ремонтными подразделениями, большинство из которых по своей организационно-правовой форме является частными, кооперативными или акционерными. Так, например, кооперативы "Тверские мостостроители" и "Эрлан" выполняют мосторемонтные работы на территории Тверской области, товарищество с ограниченной ответственностью "Акведук" - на территории Новгородской области, малое предприятие "Декат" - на территории Московской области.

Вместе с тем производственные возможности всех вместе взятых мостовых ремонтных организаций, а также тех строительных формирований, которые полностью или частично переключились на выполнение восстановительных работ на мостах, относительно невелики. В общем случае их производственные мощности в состоянии выполнить только 10 % от накопленного объема работ по ремонту и реконструкции искусственных сооружений.

Таким образом, при наличии платежеспособного спроса на предоставление мостовых ремонтных услуг сеть мосторемонтных организаций должна неуклонно разрастаться и совершенствоваться.

Как показывает практика, мосторемонтные организации любой организационно-правовой формы редко возникают исключительно по желанию самих предпринимателей. Как правило, их создание инициирует администрация регионов и городов, имеющая большие неприятности от неудовлетворительного функционирования искусственных сооружений, или руководители территориальных дорожных органов, хорошо понимающие всю пагубность последствий эксплуатации дефектных мостов.

Обычно к авторам таких инициатив возникает множество вопросов со стороны потенциальных руководителей проектируемых мостовых ремонтных подразделений. К основным из них можно отнести чисто экономические или технико-экономические, которые звучат примерно так:

как рассчитать общую потребность в мостовых ремонтных услугах, если требуется выполнение различных видов ремонтных работ на сети мостов?

Какая должна быть производственная мощность ремонтной организации в данной области, районе, городе и т.д.?

Целесообразно ли создание общепрофильной ремонтной организации или нужна ее специализация по видам ремонтных работ?

Нужно ли создавать новые ремонтные мощности или рациональнее укрупнить уже существующие?

Что целесообразнее: создавать одну крупную мосторемонтную организацию или несколько небольших?

Какой возможен уровень использования производственных мощностей из-за снижения спроса на неремонтные услуги?

Очевидно, что ответы на эти вопросы являются далеко не простыми и поэтому не могут быть даны априори без соответствующих технико-экономических исследований и обоснований. Кроме того, какого-то единого (унифицированного) стандарта решений поставленных вопросов в экономике не существует. В связи с этим ответ почти на каждый из них требует решения довольно сложной экономической задачи, учитывающей множество факторов и условий формирования и последующего функционирования ремонтных производственных мощностей, возможные варианты решения которой рассматривается в следующих разделах настоящей работы.

Морозов В., Беляков А., Ткачева Н. Чтобы "крыша" не протекала // Автомоб. дороги. - 2000. - № 7. - С. 28-29.

Извлечение

Вопросы устройства деформационных швов на малых автодорожных мостах остаются актуальными до настоящего времени. Давно освоены и успешно применяются температурно-неразрезные железобетонные пролетные строения с продольным объединением балок по швам омоноличивания или с использованием металлических накладок по торцам плиты проезжей части. Это позволяет обеспечить над промежуточными опорами плавность проезда транспортных средств, избежать в большинстве случаев проникновения влаги с мостового полотна на приопорные участки конструкций пролетных строений и опоры, значительно снизить затраты на эксплуатацию сооружений и увеличить межремонтные сроки. Но при этом, увы, "плюсы" единой бесшовной "крыши" касаются только промежуточных опор и полностью отсутствуют над устоями.

Институт "Проектмостореконструкция" специализируется на обследованиях, испытаниях и разработке проектов ремонта и реконструкции мостовых сооружений. В начале 90-х годов - в период массовой реконструкции малых и средних автодорожных мостов - была поставлена задача комплексного подхода к обеспечению высокой эксплуатационной надежности объектов. Среди прочих вариантов рассматривалась возможность полного отказа от применения конструкций деформационных швов в их "классическом" понимании.

Что же из этого вышло? Начало бесшовным мостам было положено при разработке проектов реконструкции ряда трехпролетных сооружений по т.п. 56 длиной до 16,76 м. В качестве основного решения по уширению и усилению пролетов были выбраны сборно-монолитные и монолитные накладные плиты, включаемые в работу с основными конструкциями, с дополнительным при необходимости внешним армированием крайних балок. Устройство накладной плиты подтолкнуло к мысли о возможности продлить ее в монолитном исполнении за деформационный зазор между крайними пролетными строениями и шкафными стенками устоев, обеспечив при этом скольжение консольной части по переходным плитам. Были выполнены конструктивные проработки вариантов решения и необходимые расчеты. Они учитывали такие факторы, как температурные деформации плети пролетных строений, работу опорных частей, девиацию торцов пролетных строений на устоях от воздействия временной нагрузки в пролете с одновременным учетом давления оси на консольную часть плиты, возможную просадку концов переходных плит со стороны подходов.

В результате были получены оптимальные решения для различных условий применения "бесшовности" при ремонте, реконструкции и новом строительстве малых и средних мостов (схемы а и б). А уже с середины 90-х конструктивные решения с устройством бесшовного мостового полотна применялись достаточно часто. В общей сложности около 70 мостов получили надежную, единую и не протекающую ни при каких обстоятельствах "крышу".

В частности, речь идет о мостовых сооружениях на федеральных дорогах М-1 "Беларусь", М-5 "Урал", М-6 "Каспий", дорогах Удмуртии, Саратовской, Пензенской областей, других регионов России. Периодически проводимые контрольные осмотры "подшефных" объектов не выявили каких-либо серьезных нарушений. Напротив, выполненные подобным образом перекрытия деформационных зазоров продолжают и по прошествии 6 - 7-летнего срока эксплуатации удивлять отсутствием протечек и грязи на устоях, выбоин и неровностей в покрытии. Даже там, где асфальтобетон над сопряжением не был заармирован и в процессе эксплуатации в покрытии над концевым участком консольной части плиты (за деформационным зазором) образовывалась трещина, проблема решалась просто - трещина разделывалась и после заливки резинобитумной мастикой покрытие продолжало нормально функционировать. На малых однопролетных мостах и мостах с надлежащим армированием асфальтобетонного покрытия над концами консольной части плиты - никаких дефектов.

В последние годы эта технология применяется и при проектировании новых сооружений. Весьма перспективным, на наш взгляд, является применение "бесшовности" при сооружении однопролетных плитных мостов, когда плиты в заводских условиях бетонируются не на полную высоту с оставлением вертикальных арматурных выпусков и после монтажа на месте объединяются в единое пролетное строение монолитной железобетонной плитой (на снимке).

Принцип "бесшовности" с успехом применяется и на балочных пролетных строениях. А если учесть широкое применение в мостостроении современных добавок к бетону (например, таких, как композиция ЦМИД, разработанная во ВНИИГ им. Веденеева), позволяющих, в частности, обеспечить требуемые гидрофобные свойства бетона монолитной плиты, то возникают реальные предпосылки отказа на малых мостах не только от конструкций деформационных швов, но и от оклеенной гидроизоляции, сохранив ее для страховки лишь над опорными участками. Возможный экономический эффект от совместного применения этих технических решений оценивается сегодня, к примеру, для однопролетного (до 18 м) четырехполосного автодорожного моста в один миллион рублей.

При сравнении с традиционными отечественными и зарубежными решениями первое и очевидное преимущество бесшовных конструкций - отсутствие сложных специальных работ по устройству деформационных швов. В закрытых швах и швах заполненного типа редко используются практичные латунные компенсаторы с пайкой отдельных элементов и обеспечением их надежного крепления к плите, поскольку это накладно по стоимости. Чаще всего в ход идет оцинкованный лист, пристреливаемый к плите дюбелями. Правда, срок его полноценной работы редко превышает 7 - 8 лет. А чувствительность швов к качеству материалов и исполнения очень велика.

Импортные швы малых перемещений стоят не менее 400 долларов за погонный метр. Это немало по сегодняшним временам, особенно в сравнении с общей стоимостью сооружения. В пользу бесшовного мостового полотна свидетельствуют и сравнительные данные по затратам рабочего времени, особенно наглядные в сравнении с вариантом устройства классического типового шва закрытого типа с компенсатором.

Сравнительный стоимостной анализ различных решений узла "пролетное строение - сопряжение" на один погонный метр поперек моста показывает, что стоимость бесшовного варианта в полтора раза ниже стоимости, аналогичного шва с латунным компенсатором и более, чем в 20 раз ниже стоимости деформационного шва типа "Thorma-Joint". При этом получены положительные отзывы заказчика по применению в проектах ремонта, реконструкции и нового строительства полностью бесшовных конструкций мостового полотна.

Рис. 1. Схема объединения ж.б. пролетных строений в температурно-неразрезную цепь

Рис. 2. Конструкция мостового полотна:

а) над береговыми опорами (вариант с плитой из бетона повышенной водонепроницаемости);

б) над промежуточными опорами (вариант с гидроизоляцией "мостопласт")

1 - армированное 2-слойное асфальтобетонное покрытие; 2 - бетон повышенной водонепроницаемости; 3 - два слоя "мостопласта"; 4 - штраба 2×5 см, заполненная резинобитумной мастикой; 5 -резинобитумная мастика; 6 - компенсатор из двух слоев "мостопласта"; 7 - переходная плита; 8 - шкафная стенка; 9 - пролетное строение; 10 - защитный слой; 11 - отделяющие прокладки; 12 - гидроизоляция "мостопласт"; 13 - отделяющая прокладка; 14 - накладная плита; 15 - деревянный брус

Ожеред В.В. Обоснование и оптимизация программы работ по содержанию мостовых (сооружений: Автореф. дис канд. техн. наук. - М., 2000. - 23 с.

Извлечение

Актуальность работы. Развитие и совершенствование системы эксплуатации (а точнее обслуживания, как комплекса работ по содержанию и ремонту) автодорожных мостовых сооружений (МС) - одна из наиболее актуальных задач эффективного использования дорогостоящего государственного имущества. Необходимость коренного пересмотра подходов к планированию видов и объемов работ по обслуживанию вызвана переходом на новые методы хозяйствования и существовавшим остаточным принципом финансирования содержания МС, накоплением значительного износа, увеличением среднего срока службы МС, изменением роли и характеристик автомобильного транспорта.

Перед органами управления дорожным хозяйством стоит задача постепенного уменьшения накопленного износа МС в условиях ограниченных финансовых ресурсов. Так как скорейшее решение этой проблемы практически невозможно в силу большой ресурсоемкости, то на первом этапе важно изменить тенденцию, т.е. снизить темпы износа, в основном, за счет профилактических мероприятий. С этой целью мостовым службам органов управления автомобильными дорогами необходимо наиболее оптимально планировать виды и объемы работ по содержанию МС, с учетом выполнения наиболее значимых видов работ с точки зрения обеспечения безопасности движения и долговечности МС с минимальными затратами.

Концепция оптимального обслуживания МС Российского дорожного агентства (РДА) сегодня предусматривает приоритет проведения целевых работ по содержанию, своевременность и качество их выполнения. Эффективность требований РДА научно обоснована и поэтому имеется потребность в совершенствовании научно обоснованных методов по реализации этих требований, а также представления их в виде нормативно-технических и методических документов на уровне Заказчик - Подрядчик.

Роль содержания МС, кроме обеспечения требуемой долговечности и безопасности движения, обусловлена еще и тем, что содержание рассматривается как элемент управления техническим состоянием МС, регулирующий экономически целесообразный срок их службы.

Таким образом, актуальность работы обусловлена необходимостью совершенствования и развития нормативной и методической базы обоснования и оптимизации Программы работ по содержанию МС в современных условиях хозяйствования, с учетом стратегии, определенной РДА, и разработки практических рекомендаций.

Целью исследования является повышение эффективности работ по содержанию и контролю использования ограниченных денежных средств на содержание, с учетом обеспечения безопасности движения и долговечности МС.

В соответствии с поставленной целью определены следующие основные задачи исследования:

- выполнить анализ существующих методов, методик, нормативно-технических документов и положительного опыта отдельных организаций по обоснованию видов, объемов работ и денежных затрат на содержание МС;

- изучить систему и специфику содержания МС в Краснодарском крае;

- разработать схему обоснования и модель, позволяющую прогнозировать индивидуальные адресные виды и объемы работ, а также затраты по содержанию МС на основе наиболее значимых факторов, влияющих на их прогнозирование;

- разработать методику назначения и оценки уровня содержания МС с целью эффективного контроля выполнения планируемых видов и объемов работ с учетом обеспечения безопасности движения и долговечности МС;

- разработать принципы оптимизации объемов работ и денежных затрат на содержание МС в условиях ограниченного финансирования;

- разработать практические рекомендации по обоснованию и оптимизации годовой Программы работ по содержанию МС.

Объектом исследования является существующая система содержания МС на автомобильных дорогах.

Предметом исследования является годовая Программа органа управления автомобильными дорогами (Заказчика) по содержанию МС (предоставляемая для защиты Инвестору, а затем на конкурс подрядных работ).

Методы исследования. Решение поставленных задач основывалось на системном анализе, теории управления техническими системами, функционально-стоимостном анализе, методе ранговой корреляции и регрессионном анализе. Кроме того, использовалось моделирование различных сценариев производственной деятельности (прогнозирование объемов работ и затрат) с помощью разработанной в диссертации и реализованной на ПЭВМ расчетно-логической модели (РЛМ).

Методологической и информационной основой исследований послужили результаты раннее выполненных отечественных и зарубежных исследований по рассматриваемой проблеме, опыт производственной деятельности органов управления автомобильными дорогами в области содержания МС, в особенности, данные Управления федеральных дорог по Краснодарскому краю и результаты диагностики МС, полученные кафедрой Транспортных сооружений Кубанского государственного технологического университета.

К результатам, обладающим научной новизной, можно отнести следующие выдвинутые в работе и выносимые на защиту основные положения:

- разработанную многофакторную расчетно-логическую модель (РЛМ) прогнозирования объемов работ и денежных затрат, с учетом типа конструкции элементов МС и основных факторов, влияющих на достоверность прогнозирования объемов работ, систематизированных в работе;

- полученные регрессионные зависимости определения норматива затрат на содержание МС на основании исследования влияния различных факторов с использованием РЛМ;

- разработанную методику оптимизации денежных затрат на Программу работ по содержанию МС в условиях ограниченного финансирования с учетом обеспечения безопасности движения и долговечности МС;

- предложенный подход к назначению и оценке уровня содержания МС и полученные зависимости влияния заданного уровня содержания на величину денежных затрат, необходимую для обеспечения заданного уровня содержания.

Попов С.Г., Мусохранов В.В. Безопасность при реконструкции искусственных сооружений // Наука и техника в дор. отрасли. - 1998. - № 3. - С. 4-5.

Извлечение

Среди многочисленных проблем, возникающих при реконструкции искусственных сооружений, существует проблема гораздо более важная (помимо эстетики, экономики, экологии и т.д.), чем все остальные. Проблема эта - обеспечение безопасности людей как работающих на объекте, так и следующих пешком мимо места работ или едущих на автомобильном транспорте по реконструируемому объекту.

Естественно, что во многих регионах сотрудниками ГИБДД, инженерами-дорожниками, инженерами-мостовиками, да и дорожной наукой проводятся целенаправленные работы по защите жизни людей в этих специфических условиях, требующих особого внимания.

В частности на автомобильной дороге Москва - Минск (М-1) на всех строящихся объектах мостов и путепроводов совместные разработки (ГИБДД, ГипродорНИИ, РосдорНИИ) доведена до стадии альбомов, близких к типовым проектам безопасного ограждения при производстве работ по реконструкции (автодорожные и мостовые работы).

Не претендуя на то, что описанное полностью устранит ДТП на объектах, где ведется реконструкция, резкое снижение ДТП гарантируется, а главная гарантия - ДТП не будут иметь столь тяжелых последствий. Например, за 6 месяцев в 1998 г. при реконструкции почти двух десятков мостов не было пока ни одного ДТП.

Что же это за мероприятие и ограждения, которые способны защитить жизнь людей без всякой "гениальности", гарантирующие успех?

1. Как перед началом производства работ на объекте или группе объектов, а особенно, когда работа ведется на всей дороге, как это развернуто на дороге М-1, так и в процессе работ периодически необходимо:

- оповестить через печатные органы общероссийские и местные о необходимости проявления особого внимания при следовании по дороге, соблюдении временных знаков, о дисциплине движения в сложных условиях;

- то же - радио;

- то же - телевидение.

2. На каждом объекте предусмотреть демпфирующие устройства в ограждениях (водоналивные пластиковые емкости, ограждение из старых шин).

3. Учитывая важность безопасности для жизни водителя и работающих, информационную зону приближения к опасному месту следует удлинить, по сравнению с общепринятым. Вместе с мигающей и четкой информацией направлений эти меры значительно снизят ДТП и их тяжесть.

4. Перед въездом на участок информации (перед ограждением) до демпфирующего фронтального участка устроить полосу типа "стиральной доски", дополнительно обращающей внимание водителя на необходимость осторожного движения в опасной зоне.

5. В самом узком месте, начиная от зоны, где при четырехполосном движении движущийся в одном направлении транспорт перестраивается в одну колонну, следует устраивать выделенную (четко видимую) временную разметку или установить конуса (что менее выгодно), разделяющие, организующие и определяющие скорость движения встречных потоков (рис. 1, 2).

Рис. 1. Примеры организации движения и ограждения места дорожных работ, обеспечивающие наибольшую безопасность движения: а - с использованием направляющих сигнальных конусов: б - с заменой сигнальных конусов на разметку: 1 - направляющие конуса; 2 - колесоотбойный брус; 3 - зона предупреждения (организованная неровность покрытия, призывающая водителя к осторожности); 4 - информационная зона; 5 - сплошная установка водоналивного барьера; 6 - демпферная зона (устраиваемая для снижения тяжести возможных ДТП); 7 - барьер штакетного типа; 8 - временная разметка

Рис. 2. Ограждения на месте ведения работ:

а - инвентарный барьер штакетного типа; 1 – дорожный знак; 2 - светоотражатель 50×50 мм; б - сигнальные конус и веха; в - щит; г - водоналивной барьер

6. Установить щит, высвечивающий направление движения мигающими огнями и оформленный светоотражающими красками и четырежды продублированный щитом <<<<, также со светоотражающими красителями. Эти знаки обязательны для наибольшей безопасности движения на данном участке трассы, особенно в ночное время.

Кроме мероприятий обустройств и ограждений, описанных выше, немаловажной частью решения задачи безопасности является профилактический контроль ГИБДД, как необъемлемая часть работы с водителями:

- в каждом отдельном случае вопрос безопасности на время ремонтных работ (в дневное или ночное время) решается производителем совместно с ГИБДД и строительной организацией;

- в случае невыполнения мероприятия или некачественности ограничений контрольные органы могут обратиться в организацию, ведущую работу, информация о которой также должна находиться на щите, обязательно установленном на месте ведения работ (рис. 3).

Рис. 3. Временные дорожные знаки

Как видно из приведенного текста, авторы привлекли внимание читателей только к узкой проблеме безопасности самого транспорта и едущих в нем пассажиров в зоне ведения работ и предупреждения наезда транспорта на людей.

Вопросы безопасности работы на электрифицированной и неэлектрифицированной железной дорогой или под ней, вопросы безопасности работ на высоте над водой и многочисленные варианты прочего не оставлены без внимания специалистами - детально прорабатываются.

На ближайшее будущее по дороге М-1, где движутся грузы и огромные (их количество до 1000 единиц в сутки), превышающие вес автомобиля, на который рассчитаны ограждения, стоит задача о разработке специальных ограждений, способных удержать большегрузные автомобили. При этом не хотелось бы, чтобы неапробированный, но навязанный различными дилерами, иностранный и дорогой вариант ограждений был бы принят.

Прокофьев А.С., Лейко А.И. Ресурсосберегающая технология ремонта мостов // Наука и техника в дор. отрасли. - 1999. - № 3. - С. 15-16.

Технологическая политика дорожной отрасли в области управления мостостроением содержит три главных принципа: экономическая целесообразность всей работы в мостовом хозяйстве, смещение акцента в финансировании в сторону ремонта и реконструкции, повышения долговечности новых и эксплуатируемых мостовых конструкций.

Техническое состояние большинства мостов в настоящее время неудовлетворительное, поэтому необходимо разрабатывать технологии восстановления работоспособности мостов, используя малые средства, иначе можно израсходовать все средства только на перестройку мостов. Повышение долговечности конструкций позволяет сократить затраты в отрасли на обеспечение долговременного функционирования сооружений.

Наибольший эффект достигается при возвращении к жизни мостов, физический и моральный износ которых подошел к предельному значению, при этом восстановление сооружений должно происходить без прекращения движения.

В мерах по совершенствованию системы управления эксплуатацией автодорожных мостов необходимо планирование ремонтных работ, исходя из технического состояния и остаточного ресурса мостов.

Воплощение вышеперечисленных рекомендаций можно наблюдать при возвращении к жизни сталежелезобетонного моста через р. Проня автодороги Рязань – Ряжск - А. Невский, построенного в 1959 г. Проектная и исполнительская документация полностью отсутствовали.

Девятипролетный мост длиной 178,3 м, габаритом Г-7 состоял из крайних железобетонных пролетных строений длиной 11,36 м, выполненных по серии СДП 56, и 7 сталежелезобетонных решетчатых пролетных строений длиной 21,9 м. В поперечном сечении три металлические фермы объединены между собой пространственными связями и монолитной железобетонной плитой проезжей части.

Устои моста - железобетонные свайные однорядные, промежуточные опоры - массивные железобетонные.

Пять лет назад состояние моста было признано неудовлетворительным в основном из-за якобы опасной коррозии стали ферм. Поэтому был разработан проект нового железобетонного моста, который должен был возводиться рядом с существующим. Стоимость строительства нового моста с подходами в ценах 1991 г. составила 4113,7 тыс. рублей. Таких денег в Управлении дорожного хозяйства не оказалось, и было принято решение о проведении комплекса научно-исследовательских работ с целью восстановления работоспособности моста, при этом, учитывая III категорию дороги, габарит моста должен соответствовать нормативным требованиям.

Прежде всего приступили к изучению химико-механических свойств с целью не только выявления марки стали, но и отыскания возможных резервов расчетного сопротивления, так как при назначении данной расчетной характеристики при нормальном распределении прочностей принимается, практически, их наименьшее значение.

Результаты анализа химического состава показали, что сталь является низкоуглеродистой повышенного качества, так как раскислена добавками марганца и кремния меньше предельных величин. Такая сталь более однородная, лучше сопротивляется динамическим воздействиям и хрупкому разрушению. Наличие в стали повышенного содержания меди увеличивает ее стойкость против коррозии. Поэтому не было обнаружено заметной коррозии, снижающей несущую способность элементов.

Для получения достоверного расчетного сопротивления требуемой нормированной обеспеченности в соответствии с методикой академика В.В. Бирюлева были подготовлены образцы стали, взятые из наиболее напряженного раскоса фермы.

Результаты испытания образцов и их статистическая обработка показали, что расчетное сопротивление стали по пределу текучести равно 225 МПа. Таким образом, по результатам химико-механического анализа и в соответствии с ГОСТ 535-88 сталь ферм отнесена к марке Ст3сп.

Сталь, близкая к Ст3сп, имеет расчетное сопротивление 205 МПа. В соответствии с ВСН 32-89 (М., 1991) допускаемое напряжение для Ст3сп, эксплуатировавшейся более 20 лет, принимается равным 125 МПа.

Таким образом, расчетное сопротивление стали ферм моста через р. Проня отвечает аналогичной характеристике современной стали.

Оценка склонности стали к хрупкому разрушению в результате испытания ее на ударную вязкость дала весьма обнадеживающие результаты, превышающие обычные показатели современных сталей.

Испытания образцов на усталость по общепринятой методике показали, что коэффициент выносливости стали равен 0,77, что значительно выше коэффициента современной широко применяемой мостовой стали 10ХСНД перед началом эксплуатации, равного 0,62.

После получения обнадеживающих результатов исследования химико-механических свойств стали была проведена оценка несущей способности пролетных строений.

В соответствии со СНиП 3.06.07-85 "Мосты и трубы. Правила обследований" (М., 1996) были проведены статические и динамические испытания, при этом отношение усилий от испытательной и нормативной нагрузок составляло 96 %.

Выявленные для сталежелезобетонного пролетного строения конструктивные коэффициенты (отношение экспериментальных и расчетных параметров) составляли 0,44 - 0,72, а показатель работы конструкции (отношение остаточного и упругого прогибов) был равен 0,02. Динамический коэффициент не превышал величины 1,23. Осадка опор составляла не более 0,2 мм.

В целом статические и динамические испытания показали надежность работы сталежелезобетонного и железобетонного пролетных строений и опор.

Для доведения габарита моста до Г-9 в проекте было предусмотрено устройство дополнительных одиноких буро-набивных свай-стоек диаметром 1,22 м в стальной обойме с монтажом по одной дополнительной аналогичной фермы в пролет, демонтированных с закрытого моста через р. Раново. Дополнительно также были поставлены железобетонные балки в крайние пролеты.

Для обеспечения долговечности конструкций в качестве гидроизоляции используется новый надежный листовой материал "Рубитекс-Мост" производства рязанского АО "Оргкровля".

Пространственный расчет пролетных строений методом конечного элемента на компьютере показал, что напряжения в нижнем поясе ферм от воздействия современной нормированной нагрузки А11 не превосходят расчетного сопротивления усталости стали ферм даже при положении нагрузки на полосе безопасности.

Увеличение же габарита привело к уменьшению коэффициента поперечной установки, и для железобетонных пролетов оказалось ненужным усиление крайних балок по серии СДП 56 для восприятия нагрузки НК-80.

Сметная стоимость ремонта составила 1061 тыс. руб., экономия средств - 2952,7 тыс. руб. в ценах 1991 г.

Разработанная технология ремонта была также успешно использована на мостах через р. Неручь федеральной дороги Орел - Тамбов и через р. Колодня автомобильной дороги Смоленск - Вязьма.

Данная технология может быть использована строго с индивидуальным подходом к каждому мосту. Увеличивая незначительно затраты на научные исследования действительных свойств материалов мостовых конструкций, можно получать экономию средств до нескольких десятков миллионов рублей.

Радчепко И.П. О некоторых проблемах эксплуатации мостов // Автомоб. дороги: Ипформ. сб. / Ипформавтодор. - 2000. - Вып. 3. - С. 31-36.

Повышение качества эксплуатации существующих мостов на автомобильных дорогах России с целью их сохранения - одна из важнейших задач, стоящих перед работниками дорожной отрасли.

К сожалению, имеется ряд объективных и субъективных причин, которые не позволяют решить в полной мере задачи, стоящие перед службами эксплуатации, а именно - сохранять и поддерживать в течение перспективного срока службы заложенный в проекте необходимый уровень работоспособности мостов.

В течение ряда десятков лет одним из приоритетных направлений развития дорожной отрасли было развитие опорной сети дорог федеральных (республиканских, союзных) и территориальных (областных и местных). Выделяемые финансовые и материальные ресурсы, направляемые на строительство опорной сети дорог, в том числе мостов и путепроводов, были крайне недостаточными. В течение последних 20 - 30 лет, несмотря на имеющиеся нормативные документы Минавтодора РСФСР, ФДС, Росавтодора, вопросам эксплуатации мостов, а особенно содержанию, уделялось недопустимо мало внимания. При остаточном принципе финансирования работ, даже при наличии большого количества нормативных документов, не имеется возможности правильно организовать работы по содержанию и ремонту, т.е. в соответствии со структурой работ, показанной на рисунке, в связи с чем число неисправных сооружений постоянно растет, особенно на территориальных дорогах.

Оптимальная структура работ по эксплуатации мостов

В большинстве случаев эксплуатация искусственных сооружений на таких дорогах сводится к "косметике" мостов, а именно, покраске перил, барьерных ограждений и в исключительных случаях - ремонту аварийных мостов. Отсутствие одного из основных элементов содержания - обследования мостов - не дает ясной картины о состоянии искусственных сооружений на территориальных дорогах. Если судить о состоянии мостов, исходя из имеющихся данных по федеральным дорогам (данные обследования мостов ГП Росдорнии), на которых 1386 мостов находятся в неудовлетворительном состоянии, 124 аварийных моста, то оно вызывает тревогу. Так, например, по Белгородупрдору из общего количества мостов, находящихся на территориальных дорогах (380), обследовано только 160 (42 %), из них 17 мостов находятся в аварийном состоянии, а остальные не соответствуют требованиям по грузоподъемности и габариту.

Аналогичная картина и в Курской области. Из 269 мостов обследовано только 44, из них 30 мостов находятся в неудовлетворительном состоянии, 9 - в аварийном состоянии.

Приведение мостов в удовлетворительное состояние с целью обеспечения их безопасной эксплуатации требует больших материальных затрат. Так, например, для мостов, находящихся на федеральных дорогах России (кроме аварийных), по данным ГП Росдорнии, требуется порядка 22 - 25 млрд. р., на дорогах Белгородской области - 1,5 - 3,0 млрд. р., на дорогах Курской области - 1,8 - 2,0 млрд. р. (в текущих ценах). К сожалению, выделяемые на эксплуатацию средства на несколько порядков ниже. Так, например, на содержание мостов в Белгородупрдоре в год выделяется около 5 млн.р., в Курскупрдоре на 2000 г. запланировано выделение - 320 тыс.р.

Существующие нормы денежных затрат на ремонт и содержание искусственных сооружений не учитывали состояние мостов (возраста сооружений) и были необязательными для планирования работ. Поэтому действовал остаточный принцип. Разработка новых норм затягивается.

О какой технической политике в вопросе эксплуатации можно говорить, если до сих пор на сети дорог остается много мостов, построенных по морально устаревшим проектам (выпуски 56, 56Д, 384 и т.д.), в которых принимались технические решения с целью максимальной экономии материалов. В настоящее время эти сооружения не отвечают современным требованиям ни по грузоподъемности, ни по пропускной способности, а 40 – 50 % таких мостов находятся в аварийном состоянии.

Содержание мостов - сложный технологический процесс. Если при содержании автомобильных дорог используется 20 - 24 технологических приема, то в процессе содержания мостов - более 70 технологических приемов, требующих соответствующего оборудования.

Уже давно назрела необходимость создания малогабаритного технологического оборудования для содержания мостов. К сожалению, имеющееся технологическое оборудование, начиная от фрез, передвижных электростанций, компрессоров и кончая машиной для ремонта мостов, громоздко, неэффективно и дорого. Оборудование, выпускаемое западными фирмами, очень дорого и в условиях рыночной экономики часто не по карману эксплуатационникам. В Росавтодоре уже в течение нескольких лет прорабатывается вопрос о создании специализированной организации, занимающейся арендой оборудования. К сожалению, мы входим в XXI век с морально устаревшим оборудованием.

Повышение качества эксплуатации существующих искусственных сооружений требует внедрения новых технологий и материалов. Важнейшими из них являются:

- прогрессивные отечественные материалы для устройства деформационных швов с щебеночно-мастичным заполнением (аналогичным швам "THORMA-J01NI");

- материалы для защиты фасадных частей балок пролетных строений;

- новые прогрессивные материалы для инъецирования каналов балок, члененных по длине;

- конструкция и технология устройства дренажа при ремонте гидроизоляции мостов;

- новые отечественные материалы и технологии для защиты от коррозии металлов конструкций, в том числе применение цинковых покрытий.

Для успешного использования указанных технологий и материалов целесообразно, чтобы содержание мостов стало одним из приоритетных направлений Российского дорожного агентства, упрдоров, дорожных дирекций. Необходимо добиться такого положения, чтобы на содержание мостов в каждом регионе выделялось не менее 10 - 15 % всех средств, направляемых на развитие дорожного хозяйства.

Важным вопросом в содержании мостов является организационная структура службы на местах. Уже накоплен определенный опыт в этом направлении в Мосавтодоре, Белгородупрдоре и других организациях, где содержание мостов поручено специализированным организациям. В частности, Белгородупрдор напрямую заключил такие договора с ООО "БелАвтомост", АО "Мостовик", ООО "Дорспеццемстрой". При этом ими совместно была разработана комплексная программа эксплуатации мостов на 1998 - 2003 гг., в которой определены конкретные задачи, стоящие как перед Белгородупрдором, так и перед эксплуатационными организациями. Задачами Белгородупрдора являлись:

- осуществление обследования мостов специализированными организациями;

- проведение единой технической политики;

- совместное приобретение специализированной техники;

- передача к 2003 г. всех мостов, находящихся на балансе Белгородупрдора, для эксплуатации специализированным организациям.

Опыт трехгодичной работы показал эффективность такого подхода. За этот период проведено обследование около 70 % всех мостов, оказана помощь в приобретении необходимой техники (передвижной платформы для осмотра мостов, компрессора малой мощности, оборудования для установки деформационных швов, вакуумной установки, затирочной машины, машины-ремонтера). Вместе с тем, в целом проблема эксплуатации мостов вследствие отсутствия унифицированной техники не решена.

Исходя из вышеизложенного можно сделать вывод, что:

- содержание искусственных сооружений должно стать одним из приоритетных направлений технической политики Российского дорожного агентства;

- для обеспечения достоверной картины технического состояния существующих мостов на территориальных дорогах необходимо провести их диагностику и паспортизацию;

- диагностика должна проводиться специализированными центрами, имеющими опыт проектирования, строительства, эксплуатации и необходимую научную и производственную оснащенность;

- финансирование работ по эксплуатации сооружений должно вестись не по остаточному принципу, а с учетом выделения на эти цели 10 - 20 % средств, направляемых на дорожное хозяйство России;

- необходима разработка комплекса отечественного оборудования, обеспечивающего весь технологический процесс по эксплуатации мостов, в том числе по содержанию;

- требуется разработка новых отечественных технологий и современных материалов, обеспечивающих необходимый уровень и надежность эксплуатируемых сооружений;

- эксплуатация сооружений должна производиться специализированными организациями, имеющими необходимые кадры, механизмы и опыт работы.

Изложенные в данной статье проблемы и сделанные выводы являются частной оценкой уровня эксплуатации мостов с учетом работы других ведомств (МПС, коммунального хозяйства).

Щетинин В.В. Проблемы качества строительных работ при ремонте и реконструкции мостов // Автомоб. дороги: Информ. сб. / Информавтодор. - 1999. - Вып. 9. - С. 45-48.

Извлечение

Ремонт искусственных сооружений должен осуществляться с максимальным применением прогрессивных и экономичных конструкций изделий, полуфабрикатов и материалов заводского изготовления, использованием местных материалов.

Проводимый контроль качества ремонта искусственных сооружений показал низкое качество ремонтных работ.

В процессе обследования отмечалось, что часто ремонт мостов выполняется некомплексно, не устраняются дефекты старых конструкций, отмеченные при предыдущих обследованиях. Причем при разработке проектов на ремонт мостов, как правило, не даются технологии выполнения работ по устранению существующих дефектов.

Некомплексность ремонта привела к тому, что состояние сооружений после их ремонта не улучшается (оцениваются удовлетворительно).

К сожалению, нередки случаи неустранения дефектов, снижающих долговечность и грузоподъемность сооружения, такие как разрушение бетона защитного слоя низа ребер балок с оголением и коррозией рабочей арматуры, разрушение бетона консольных свесов плит крайних балок, нарушение гидроизоляции. Кроме того, отмечалось низкое качество разработки проектной документации.

Так, при обследовании моста в 1985 г. через р. Ашевку на 81-м км автомобильной дороги Порхов - Успенское было выявлено неудовлетворительное состояние промежуточной опоры из-за разрушения бетонного ростверка. Отчетом по результатам обследования было рекомендовано ограничить массу транспортных средств до 10 т и провести капитальный ремонт моста.

В 1995 г. был разработан рабочий проект по восстановлению несущей способности опоры и произведено ее усиление. Проект предусматривал установку дополнительных разгружающих стоек и устройство монолитной железобетонной плиты по верху ростверка, конструкцию которого требовалось восстановить и усилить.

К сожалению, мер, принятых в проекте для безаварийной и надежной эксплуатации опоры и моста, в целом оказалось недостаточно, так как основной причиной разрушения ростверка служило раздавливание и растрескивание последнего, как следствие низкого качества бетона самого ростверка и полное отсутствие арматуры в нем. В проекте это не было учтено.

После выполнения мероприятий проекта опора моста и мост в целом оставались в неудовлетворительном состоянии, так как не были устранены основные причины разрушения ростверка. Ростверк опоры продолжал разрушаться и давать осадку.

Повторным обследованием в 1996 г. по согласованию с заказчиком под нижним обрезом фундамента на правобережной стороне опоры были заложены шурфы, а слабый бетон (полоса на 60 см выше нижнего обреза фундамента) удален из ростверка на глубину от 40 до 80 см.

При этом было обнаружено, что

- ростверк не армирован;

- на глубине 70 см обнаружены сетка из гладкой арматуры диаметром 8 мм, уложенная горизонтально в грязь, а также 7 железобетонных свай (по проекту 16) сечением 30×30 см и три старые деревянные сваи диаметром 26 - 28 см;

- там же на 20 - 30 см ниже сетки обнаружены камни различной величины и обрубки свай, лежащих горизонтально.

Учитывая, что все эти работы по шурфованию и контролю свайного основания проводились в конце марта перед паводком и, опасаясь возможности дальнейших разрушений, заказчику было предложено произвести срочный ремонт, обеспечивающий сохранность имеющейся опоры с устройством дополнительного опирания на деревянные сваи и 7-ми железобетонных свай, обнаруженных в низовой части фундамента. Головы сван и фундамент над ними были заармированы таким образом, чтобы после бетонирования фундамент представлял собой монолит, передающий всю тяжесть опоры на сваи. Кроме того, железобетонная рубашка была продлена вниз, объединена в единое целое со сваями и старым фундаментом и обеспечила дополнительное опирание по контуру старого фундамента (как на естественном основании).

Данный пример наглядно иллюстрирует ошибки, допущенные при разработке рабочего проекта и приведшие к повторному ремонту опоры:

- отсутствие полного предпроектного обследования;

- отсутствие проведения экспертизы проекта.

Аналогичные ошибки были допущены при проектировании ремонта моста через р. Воронеж.

Сталежелезобетонные пролетные строения (по типовому проекту инв. № 43282 КМ Проектстальконструкции) были уширены с Г-8 до Г-9 за счет установки дополнительных металлических кронштейнов и размещения на них сборных железобетонных плит. Качество выполненных работ хорошее.

Однако проектом не было предусмотрено исправление секторных опорных частей на одной из опор, где их угон превышал допустимые значения. Поэтому состояние моста при хорошем качестве ремонтных работ, тем не менее, оценивается как удовлетворительное. Потребуются дополнительные дорогостоящие работы по выправлению положения опорных частей.

Проверка качества документации указывает на многочисленные недостатки по ее хранению и содержанию. При проверке исполнительной документации установлено:

- отсутствие актов на скрытые работы, паспортов и сертификатов на примененные материалы (арматуру, бетонные изделия, гидроизоляционные материалы, опорные части);

- небрежное ведение журналов производства работ;

- отсутствие согласования на изменения проектных решений и применения других материалов.

При производстве работ строительными лабораториями должен выполняться подбор составов бетонных смесей, растворов, изоляционных мастик, клеевых составов и других с учетом свойств материалов, применяемых при строительстве, а также осуществляться на месте строительства регулярный контроль за качеством завозимых материалов, режимами укладки и твердения бетонных смесей и растворов, устройства изоляции и качеством других подобных работ в соответствии с техническими особенностями сооружения.

Отсутствие надлежащего контроля приводит к тому, что качество строительных работ остается низким.

В результате обследования после проведенного ремонта отмечены следующие недостатки:

- выщелачивание бетона по фасадным поверхностям и стыкам плит балок вследствие некачественно устроенной гидроизоляции;

- применение плит с пониженной прочностью бетона;

- бетонирование конструкций в зимнее время без подогрева, и как следствие их размораживание;

- применение гидроизоляционных материалов, не отвечающих требованиям нормативных документов (полиэтиленовая пленка);

- наличие трещин в асфальтобетонном покрытии под деформационными швами;

- разрушение бетонных лотков на подходах к мосту;

- окраска металлических пролетных строений выполнялась без их очистки по старой краске;

- появление вертикальных трещин в железобетонных рубашках усиления столбов опор.

Необходимо отметить, что анализ качества ремонта искусственных сооружений, проведенный сотрудниками отдела диагностики мостов ГП Росдорнии по результатам контрольных проверок в 1996 - 1998 гг., показывает, что на отдельных мостах ремонт выполняется не в полном комплексе: имеющиеся дефекты сооружений не устранены, из-за чего оценка сооружения даже после проведенного ремонта остается неудовлетворительной, имеются примеры некачественного выполнения работ.

В целях улучшения качества ремонтных работ необходимо уделять больше внимания контролю качества проектов на ремонт и реконструкцию искусственных сооружений с осуществлением авторского надзора за производством работ, контролю качества материалов и оборудования и строго соблюдать технологию производства на всех этапах строительных работ.

Щетинина Е.Н. Опыт комплексной реконструкции мостов // Автомоб. дороги: Информ. сб. / Информавтодор. - 1999. - Вып. 9. - С. 38-45.

На дорогах страны эксплуатируется большое количество железобетонных мостов различных систем (по данным автоматизированного банка данных ФДС России 4018 железобетонных и предварительно напряженных железобетонных мостов). Более трети мостов находится в неудовлетворительном состоянии. Примерно у четвертой части мостов на автомобильных дорогах общего пользования грузоподъемность не соответствует современным требованиям. Ухудшает положение, приводя к ускоренному старению мостов, недостаточно эффективное содержание с применением химических противогололедных материалов, некачественный ремонт, а также ненадежные гидроизоляция и водоотвод.

Усиление мостов (пролетных строений и опор) часто является альтернативой их полной или частичной перестройки. Выбор между ними определяется соответствующим технико-экономическим обоснованием. Усиление моста, как правило, предпочтительнее в случае повреждения отдельных элементов или наличия ослабленных узлов. При повреждении основной конструкции и потере ее несущей способности более 50 % имеет смысл полная перестройка или частичная замена элементов конструкции.

Одновременно с этим более 50 % искусственных сооружений требуют уширения, так как их габарит не соответствует современным требованиям.

Естественно, что одного усиления или уширения пролетов для улучшения технического состояния мостового перехода недостаточно. Наибольший эффект от реконструкции достигается при комплексном повышении эксплуатационных характеристик мостов, т.е. от реконструкции, в результате которой решается несколько задач: увеличение грузоподъемности пролетных строений и габарита моста, повышение долговечности конструкций моста и безопасности движения (рис. 1, 2). По рекомендациям и при участии отдела диагностики мостов ГП Росдорнии на ряде мостов осуществлены работы по комплексному повышению их эксплуатационных характеристик.

Рис. 1. Комплексное уширение и усиление пролетных строений: а - общий вид моста; б - объединение дополнительных смежных пролетов; 1 - дополнительные балки; 2 - старые балки, усиленные наклейкой поверхностной арматуры; 3 - накладная монолитная железобетонная плита; 4 - дополнительные арматурные стержни; 5 - бетон омоноличивания; 6 - металлический лист

Рис 2. Комплексное уширение и усиление опор:

1 - наклонная железобетонная стойка; 2 – железобетонная рубашка; 3 – дополнительные сваи; 4 – сваи существующей опоры; 5 – тело существующей опоры; 6 – двутавр; 7 - арматурные стержни, 8 - арматурные сетки

 

В основном это железобетонные мосты малых пролетов. Значительную часть среди них составляют сооружения из сборного железобетона с каркасной арматурой, выполненные по типовому проекту ГПИ Союздорпроекта.

В последние годы отдел диагностики мостов занимался разработкой и сопровождением проектов на комплексную реконструкцию искусственных сооружений. Наиболее удачные из них: путепровод у фабрики "Пролетарская Победа", мост через р. Жиздру на автомобильной дороге Козельск - Боровск, мост через р. Кылтым-Ю на автомобильной дороге Сыктывкар - Мураши, мост через р. Шаву на автомобильной дороге Новгород - Казань, путепровод в г. Козельске Калужской обл., мост через р. Камену и путепровод на 62-м км автомобильной дороги Москва - Архангельск, пять мостов на автомобильной дороге Москва - Минск, путепровод на подъезде к г. Хотьково Московской области и многие другие.

Примером комплексной реконструкции (уширение + усиление) является мост через р. Шаву на автомобильной дороге Нижний Новгород - Казань (рис. 3).

Рис. 3. Схема уширения береговой опоры и пролетного строения моста:

1 - существующие сваи; 2 - дополнительные сваи; 3 - накладная монолитная железобетонная плита; 4 - дополнительные железобетонные балки

Полная длина моста 50,96 м. Схема 11,36 + 14,06×2 + 11,36 м. Габарит моста Г-7 + 2×0,75. Расчетные нагрузки Н-18 и НК-80. Балки пролетных строений выполнены по типовому проекту, вып.56 Союздорпроекта. Устои - свайные, однорядные. Промежуточные опоры - сборные железобетонные на свайном основании.

Проектом реконструкции было предусмотрено уширение моста до Г-11,5 + 1,5 с помощью уширения старых опор и установки дополнительных балок, а также усиление пролетных строений с изменением схемы реконструкции моста в сочетании с методом наклейки поверхностной арматуры.

Наиболее интересными конструктивными решениями при уширении моста отмечены две позиции:

- уширение ригеля промежуточных опор заключением его с обеих сторон в двутавры № 65, которые "приклеиваются" к ригелю при помощи полимерраствора и, кроме того, стягиваются тягами. В консолях уширения, образуемых свободными концами двутавров, устанавливаются диафрагмы, перед закреплением стягивающиеся домкратами. После установки подкосов в уширенном ригеле ставят арматурные сетки, к нижним полкам двутавров приваривают металлические пластины и производят бетонирование внутреннего объема уширенных участков ригелей;

- установка дополнительных балок выше старых и объединение выпусков вновь установленных балок с монолитной плитой усиления старой проезжей части.

Проектом также предусматривалось изменение схемы сооружения объединением всех четырех разрезных пролетных строений моста в одну температурно-неразрезную систему. Таким образом, работы по реконструкции моста через р. Шаву включали:

- разборку и удаление старых тротуаров и конструкций проезжей части моста;

- поддомкрачивание балок всех пролетных строений и установку их на резиновые опорные части (до этого балки опирались непосредственно на ригели и насадки опор);

- усиление четырех балок (из шести) в каждом пролете методом наклейки поверхностной арматуры;

строений моста в одну температурно-неразрезную систему. Таким образом, работы по реконструкции моста через р. Шаву включали: разборку и удаление старых тротуаров и конструкций проезжей части моста;

- поддомкрачивание балок всех пролетных строений и установку их на резиновые опорные части (до этого балки опирались непосредственно на ригели и насадки опор);

- усиление четырех балок (из шести) в каждом пролете методом наклейки поверхностной арматуры;

- устройство по плите балок накладной монолитной железобетонной плиты проезжей части с арматурными выпусками, предназначенными для последующего объединения с новыми дополнительными балками;

- одновременный ремонт поврежденных балок (заделка трещин и участков разрушенного бетона, установка новых накладок на диафрагмах и т.п.).

При уширении моста выполнялись следующие работы:

- забивка с верховой, низовой сторон у промежуточных опор дополнительных свай сечением 40×40 см (по две сваи с каждой стороны), поскольку расчет показал, что необходимо увеличение несущей способности опор;

- забивка у береговых опор дополнительных свай сечением 40×40 см (по две сваи с каждой стороны опоры) и уширение ранее существующих насадок за счет объединения железобетоном дополнительных свай;

- устройство вокруг ростверков промежуточных опор железобетонных рубашек с объединением дополнительно забитых свай;

- уширение ригелей промежуточных опор установкой на них двутавров № 65 (по два двутавра на опору);

- установка на промежуточных опорах железобетонных подкосов сечением 65×65 см, изготовленных на полигоне, и объединение подкосов с уширенной частью ригелей;

- установка на уширенных опорах дополнительных балок длиной 11,36 и 14,06 м, изготовленных по типовому проекту 710/5 Союздорпроекта. Новые балки размещали на резиновых опорных частях. Внутренние дополнительные балки стыковали с накладной плитой проезжей части. Дополнительные балки соседних пролетов объединили между собой по плите для создания температурно-неразрезной системы;

- устройство на мосту сточного треугольника, укладка гидроизоляции асфальтобетонного покрытия, установка барьерных ограждений и устройство тротуара шириной 1,5 м (с низовой стороны).

В комплекс работ по реконструкции данного моста были включены такие работы, как уширение земляного полотна подходов, устройство над береговыми опорами деформационных швов, сооружение железобетонных шкафных стенок и укладка сборных железобетонных переходных плит.

Произведенное после окончания реконструкции испытание моста через р. Шаву подтвердило нормальную совместную работу новых и старых балок пролетных строений и возможность эксплуатации реконструированного моста под современные нагрузки А-11 и НК-80.

Благодаря немалым усилиям сотрудников "Росдороргтехстроя" (ныне отдел диагностики мостов ГП Росдорнии) и хозяев сооружения - Волжской Автомобильной дороги - удалось обеспечить движение по мосту в минимально короткие сроки, комфортность проезда транспортных средств и прохода пешеходов, сэкономив при этом значительные финансовые средства.

Приведенный пример должен быть широко известен, так как наглядно показывает, что реконструкция может быть одним из возможных вариантов решения проблемы восстановления мостового парка России в условиях строжайшей экономии и острого дефицита финансовых средств в отрасли.




Яндекс цитирования



   Copyright © 2007-2026,  www.tehlit.ru.

[ ѓосты, стандарты, нормативы, инструкции, правила, строительные нормы ]