//
ТехЛит.ру
- крупнейшая бесплатная электронная интернет библиотека для "технически умных" людей.
WWW.TEHLIT.RU - ТЕХНИЧЕСКАЯ ЛИТЕРАТУРА

:: Алготрейдинг::


АЛГОТРЕЙДИНГ
шаг за шагом
с нуля по урокам!

Торговые роботы на PYTHON, BackTrader,
Pandas, Pine Script для TradingView. Связка с брокерами, телеграм и легкими приложениями.


Государственный комитет Российской Федерации по строительству и жилищно-коммунального комплекса

Министерство общего и профессионального образования Российской Федерации

УНИВЕРСИТЕТ КОМПЛЕКСНЫХ СИСТЕМ БЕЗОПАСНОСТИ И ИНЖЕНЕРНОГО ОБЕСПЕЧЕНИЯ

 

ОСНОВНЫЕ ТРЕБОВАНИЯ К ПРОЕКТИРОВАНИЮ АВТОМАТИЗИРОВАННЫХ КОМПЛЕКСНЫХ СИСТЕМ БЕЗОПАСНОСТИ И ЖИЗНЕОБЕСПЕЧЕНИЯ

 

Учебно-справочное пособие

Д.т.н., профессор

М.М. Любимов

К.т.н.

В.А. Чучмарь

К.т.н., доцент

О.М. Любимова

 

Москва 2002

 

Данное издание является учебно-справочным пособием и предлагает один из вариантов системного подхода при проектировании автоматизированной комплексной системы безопасности.

Учебно-справочное пособие может служить учебником для студентов Вузов и слушателей курсов повышения квалификации, а также настольным документом для специалистов, занимающихся проектированием автоматизации комплексных систем безопасности, а также для заказчиков и служб безопасности.

СОДЕРЖАНИЕ

Введение.

Глава 1. Автоматизированные, информационные технологии управления комплексными системами безопасности и жизнеобеспечения

Глава 2. Основные определения и термины, используемые при проектировании автоматизированной комплексной системы безопасности (АКСБ)

Глава 3. Основные требования при проектировании автоматизированной комплексной системы безопасности

3.1. Условия для наступления противоправных действий (см. рис. 1).

3.2. Условия для совершения противоправных действий (см. рис. 2).

3.3. Способы предотвращения нанесения возможных потерь и убытков (см. рис. 3).

3.4. Экономическое обоснование целесообразности проектирования автоматизированной комплексной системы безопасности (см. рис. 4).

3.5. Постановка задач о составных частях (подсистемах) автоматизированной комплексной системы безопасности (см. рис.5).

3.6. Определение целей и задач проектируемой автоматизированной комплексной системы безопасности (см. рис. 6).

Глава 4. Краткая характеристика и основные требования к составным частям проектируемой АКСБ

4.1. Физическая безопасность (см. рис. 7).

4.2. Система сигнализации (см. рис. 8)

4.3. Система охранного освещения (см. рис. 9).

4.4. Система контроля и разграничения доступа (см. рис. 10).

4.5. Система зашиты информации от промышленного шпионажа (см. рис. 11)

4.6. Управление проектируемой системой безопасности (см. рис. 12)

4.7. Руководство по правилам пользования АКСБ (см. рис. 13).

4.8. Организация службы безопасности объекта, оборудованного автоматизированной комплексной системой безопасности (см. рис. 14).

Глава 5. Основные требования и состав документации при проектировании автоматизированной комплексной системы безопасности

5.1. Основной пакет документов для проектирования АКСБ.

5.2. Предпроектное обследование объекта, подлежащего оборудованию автоматизированной комплексной системой безопасности (см. рис. 15).

5.3. Разработка концепции построения автоматизированной комплексной системы безопасности (см. рис. 16).

5.4. Разработка технического задания для изготовления проектной документации автоматизированной комплексной системы безопасности (см. рис. 17).

5.4.1. Общие требования к техническому заданию на проектирование автоматизированной комплексной системы безопасности.

Глава 6. Изготовление проектной документации автоматизированной комплексной системы безопасности с помощью программного обеспечения "Microsoft Excel".

6.1. Основные цеди и задачи использования программного обеспечения IBM при проектировании автоматизированной комплексной системы безопасности.

6.2. Основные рекомендации по использованию программного обеспечения "Microsoft Excel" при проектировании АКСБ.

Глава 7. Пример изготовления рабочего проекта автоматизированной комплексной системы безопасности для административного здания

7.1. ОБЩИЕ СВЕДЕНИЯ

7.2. ТЕХНИЧЕСКИЕ ТРЕБОВАНИЯ К ПРОЕКТИРУЕМОЙ СИСТЕМЕ

7.3. ИСХОДНЫЕ ДАННЫЕ ДЛЯ ПРОЕКТИРОВАНИЯ

7.4. ПЕРЕЧЕНЬ ДОКУМЕНТАЦИИ, ПРЕДОСТАВЛЯЕМОЙ ЗАКАЗЧИКУ ОРГАНИЗАЦИЕЙ-РАЗРАБОТЧИКОМ

Приложение 1 ИСХОДНЫЕ ДАННЫЕ ДЛЯ ПРОЕКТИРОВАНИЯ АВТОМАТИЧЕСКОЙ СИСТЕМЫ ПОРОШКОВОГО ПОЖАРОТУШЕНИЯ

Приложение 2 ИСХОДНЫЕ ДАННЫЕ ДЛЯ ПРОЕКТИРОВАНИЯ АВТОМАТИЧЕСКОЙ СИСТЕМЫ ГАЗОВОГО ПОЖАРОТУШЕНИЯ

Приложение 3 ИСХОДНЫЕ ДАННЫЕ ДЛЯ ПРОЕКТИРОВАНИЯ АВТОМАТИЧЕСКОЙ СИСТЕМЫ ПОЖАРНОЙ СИГНАЛИЗАЦИИ

Приложение 4 ИСХОДНЫЕ ДАННЫЕ ДЛЯ ПРОЕКТИРОВАНИЯ ОБЩЕЙ СИСТЕМЫ ОПОВЕЩЕНИЯ ПОЖАРНОЙ СИГНАЛИЗАЦИИ

Приложение 5 ИСХОДНЫЕ ДАННЫЕ ДЛЯ ПРОЕКТИРОВАНИЯ АВТОМАТИЧЕСКОЙ СИСТЕМЫ ОХРАННОЙ СИГНАЛИЗАЦИИ

Глава 8. Пример разработки программного обеспечения для проектируемой автоматизированной комплексной системы безопасности

Список использованной литературы

Введение.

Проектирование автоматизированных комплексных систем безопасности - это один из определяющих факторов, способных сократить потери и убытки от наступления противоправных действий, чрезвычайных ситуаций и стихийных бедствий.

При этом, возможно значительно сократить расходы бюджетных средств в масштабе всего Государства, региона, города, района на устранение последствий противоправных действий, чрезвычайных ситуаций и стихийных бедствий.

При системном подходе к проектированию автоматизированной комплексной системы безопасности разработчиком вскрывается вся система недоработок и несовершенства:

В области издания нормативной документации ГОСТах, СНиПах, НПБ и ППБ с учётом изменившейся обстановки в нашем государстве, создания устоявшегося рынка безопасных услуг в России и странах СНГ и появления на рынке технических средств защиты нового поколения.

В технических средствах защиты, которые выпускаются как Российскими, так и иностранными фирмами, из-за своих некорректных конструкторских решений не позволяют максимально эффективно использовать их в проектируемых автоматизированных комплексных системах безопасности без дополнительных доработок на местах. Что вызывает дополнительные финансовые вложения.

В проектных решениях, которые излагаются в рабочих проектах разработанных неспециализированными проектными организациями, применяются технические средства защиты, которые морально устарели и не обеспечивают логики работы проектируемой системы в соответствии с требованиями ГОСТов, СНиПов и НПБ. Что приводит к бесполезному расходованию денежных средств.

Абсолютная разная терминология и понятий, используемых в технических описаниях на приборы, инструкциях, рекомендациях, особенно в журнальных статьях. Возникает ситуация когда в печатной и устной полемике оппоненты спорят между собой, приводя множество убедительных доказательств и фактов, а на самом деле они говорят об одном и том же, только не понимают друг друга, так как нет общего понимания значения применяемых терминов.

В подходах определения понятия "современный качественный прибор". Существует парадоксальная ситуация, когда сегодня на рынке безопасности распространяются приборы, которые имеют СЕРТИФИКАТ ПОЖАРНОЙ БЕЗОПАСНОСТИ ГПС МВД РФ, СЕРТИФИКАТ СООТВЕТСТВИЯ ГОССТАНДАРТА РОССИ но логика работы этих приборов не соответствует требованиям ГОСТ, СНиП, НПБ.

В разобщённости действий на создание автоматизированных систем безопасности между заводами изготовителями, проектными, монтажными, эксплуатационными организациями и службами безопасности, осуществляющими конечную функцию управления, использования смонтированной системы безопасности.

В уровне технической подготовки эксплуатационных структур смонтированной системы безопасности.

Глава 1. Автоматизированные, информационные технологии управления комплексными системами безопасности и жизнеобеспечения

Системы, технические средства безопасности и жизнеобеспечения самых разных объектов являются залогом национальной безопасности государства.

Террористические акты, экологические катастрофы, стихийные бедствия, пожары, аварии делают актуальной тему безопасности каждого гражданина и государства в целом.

Привлечь внимание общества и органов власти к развитию Российских технологий, внедрению автоматизированных, информационных технологий управления комплексных систем безопасности и жизнеобеспечения, а также их распространения на московском и Российском рынке - задача первоочередной необходимости.

В настоящее время на территории Москвы и в регионах Российской Федерации действует большое число ведомственных аварийных, диспетчерских и оперативных служб, действующих в рамках компетенции "своего" ведомства. Это - подразделения Государственной противопожарной службы, оперативные группы УВД и вневедомственной охраны, скорая медицинская помощь, аварийные службы нефтегазовых, тепло- и электросетей, водоканалов, жилищно-коммунального хозяйства... Параллельно с ними действуют подразделения Управлений по делам ГО и ЧС.

Такая разрозненность различных служб, отсутствие единой координации и четкого их взаимодействия зачастую приводит к тяжелым последствиям при возникновении чрезвычайных ситуаций из-за несогласованности действий, отсутствия комплексного подхода к локализации и ликвидации последствий возникшей ситуации.

Ситуация усугубляется тем, что далеко не все проектные организации используют в своих проектных решениях автоматизированные и информационные технологии управления комплексными системами безопасности и жизнеобеспечения, обеспечивающие возможность сбора максимального количества информации о состоянии потенциально опасных объектов и управления действиями аварийных различных служб в случае возникновения нештатных или чрезвычайных ситуаций на территории города и регионов страны.

К сожалению, сегодня только ряд предприятий и организаций Международной Ассоциации "Системсервис" имеют огромный научный и практический опыт по разработке и внедрению новых автоматизированных и информационных технологий управления комплексными системами безопасности и жизнеобеспечения на объектах различных форм собственности.

Системы базируются на:

• максимальном использовании уже действующих в настоящее время на объектах средств автоматики, охранно-пожарной и аварийной сигнализации с целью обеспечения их работы в рамках единой автоматизированной и информационной технологии на всех существующих потенциально важных объектах, а также модернизации или замене по мере возможности и необходимости морально устаревшего и изношенного оборудования;

• внедрении на вновь строящихся объектах современных надежных и высокотехнологичных автоматических средств контроля за состоянием объекта, средств передачи информации обо всех произошедших на объекте событиях, а также средств дистанционного управления объектом;

• создании развитых автономных радиосетей передачи данных местного и территориального уровня с последовательным их объединением и созданием в перспективе единой информационной сети;

• использовании имеющихся возможностей сетей местной телефонной связи и развитии систем высокоскоростной передачи данных;

• создании комплексных центров сбора, обработки информации и управления действиями по предупреждению аварийных и чрезвычайных ситуаций, а также по ликвидации их последствий;

• использование "E-net" технологий для сбора и обработки данных объектов.

Реализация предлагаемого проекта позволяет значительно повысить безопасность самых различных объектов, улучшить эффективность деятельности дежурных, оперативных и аварийных служб за счет устранения несогласованности и излишнего параллелизма их действий, снизить величину возможного ущерба экономике города, региона и уменьшить вероятность потери человеческих жизней в связи с возможностью более раннего выявления угрозы и более быстрого реагирования на изменения ситуации, даст ощутимую экономию средств Федерального и местных бюджетов, многократно превышающую величину средств, необходимых для реализации проекта.

Наиболее эффективным, а зачастую и единственно возможным методом сбора информации от контролируемых объектов является сбор информации с применением радиосредств. Для реализации такого сбора информации наилучшим образом подходит оборудование совместного Российского и Американского производства, созданное и совершенствуемое специально для решения подобных задач.

Функциональное оборудование подразделяется на две части - центральное (базовое) оборудование и абонентское. Централизованная организационная структура системы успешным образом сочетается с идеологией динамической маршрутизации. Организуется базовая станция, а каждый клиент системы оснащается абонентским модулем. Нет необходимости в ретрансляторах - абонентский модуль - это узел сети, который может передавать собственные сообщения и ретранслировать сообщения от других узлов.

Базовая станция состоит из контроллера радиосети, управляющего компьютера и антенно-фидерного хозяйства. Контроллер и управляющий компьютер выполнен в корпусе согласно стандарту EIA в стоечном 19" исполнении. Контроллер имеет 100%-ное резервирование, что требует такого же подхода в организации антенного хозяйства. Для подключения управляющего компьютера используется стандартный RS-232 интерфейс. Для протоколирования возможно использование принтеров, подключаемых как к контроллеру, так и к управляющему ПК.

Оборудование базовой станции устанавливается в центре сбора и обработки информации, где может использоваться одно из важнейших его средств - возможность перенаправления поступающей информации в информационно-технологическую систему (ИТС) для дальнейшей обработки.

Городское и районное звено

Основой городского и районного звена Системы является автономная радиосеть передачи данных большого радиуса действия, полностью покрывающая территорию контролируемого города, или административного района города или области.

В тех случаях, когда местные условия в силу географических или иных особенностей диктуют необходимость выделения части района в независимый элемент системы, возможна организация районной радиосети как совокупности нескольких более мелких. Центр управления

Центр управления, как правило, располагается в городе или районном центре, где сосредоточены местные органы управления, аварийные и оперативные службы, узлы местной связи.

В состав Центра входят:

• Базовая станция радиосети;

• Центр управления радиосетью;

• Центр сбора и обработки аварийных сообщений;

• Пульт централизованного наблюдения для обработки сообщений, поступающих по телефонным линиям;

• Аппаратура передачи информации заинтересованным службам по принадлежности;

• Станция связи с центром управления городского или областного звена, также, в случае необходимости, с аналогичными центрами управления соседних районов.

Центр управления радиосетью совместно с оборудованием базовой станции обеспечивают круглосуточный мониторинг радиосети, контроль состояния всех абонентских модулей, прием служебных и тревожных сообщений, формирование команд дистанционного управления объектом, а также прием и передачу текстовых данных. Информация обо всех Абонентских Модулях и все полученные с них сообщения сохраняются в единой Базе данных.

Тревожные сообщения, поступающие с объектов, передаются в центр сбора о контролируемых объектах, их особенностях, местах дислокации, а также исчерпывающие инструкции по действиям дежурного оператора при возникновении нештатных или чрезвычайных ситуаций. В зависимости от категорий объекта, а также тяжести случившегося происшествия предусмотрена автоматическая трансляция всех данных о произошедшем событии дежурному персоналу административных, аварийных и оперативных служб по принадлежности. Транслирование тревожной информации осуществляется в реальном масштабе времени по выделенным или коммутируемым линиям телефонной связи, либо с использованием высокоскоростных радиолиний передачи данных. Отображение информации осуществляется на экране компьютерного терминала, располагаемого в соответствующей службе. Обеспечивается постоянный контроль качества связи и автоматическая смена линии связи в случае обнаружения неисправности.

Наиболее перспективная реализация Центра сбора и обработки аварийных сообщений в виде распределенной компьютерной сети. В этом случае в каждой из заинтересованных служб предполагается организация рабочего места дежурного оператора, где производится обработка информации, адресуемой данной службе. Такое построение Центра обеспечивает более полное информационное обеспечение служб, их доступ к единым базам данных Центра, тесную интеграцию различных служб и ведомств, оперативную координацию их действий.

Предусмотрено наличие постоянной связи с:

• Аппаратом Главы городской, областной или местной администрации;

• Городским, районным УВД, УВО, МВД России;

• Управлением Государственной противопожарной службы;

• Станцией скорой помощи;

• Городским, районным военным комиссариатом;

• Управлением по делам ГО и ЧС;

• Аварийными службами ведомственной принадлежности.

Информация о местоположении подвижных средств передается в соответствующий диспетчерский центр контроля транспорта, где, индицируется с привязкой к топографической карте.

Все наиболее важные события, информация о которых выходит за рамки компетенции районного звена управления, моментально передаются по линиям связи в Центр управления городского, областного звена и далее вплоть до Федерального уровня.

Это означает, что оператор Центра управления городского, областного или Федерального звена системы получает полный непосредственный доступ к информации о происходящем на объекте, имеет возможность выдавать команды и передавать директивы. Предусмотрена защита от возможного несанкционированного доступа к ресурсам системы.

 

Абонентские Модули стационарных объектов

Ключевыми элементами радиосети являются Абонентские Модули, располагаемые на контролируемых объектах по всей территории района.

Оборудование Абонентского Модуля состоит из:

• Аппаратуры сбора информации от всех средств автоматики (охранно-пожарной и аварийной сигнализации, приборов учета электроэнергии, воды, газа и т.д.), которыми оснащен данный объект;

• Устройств формирования команд управления исполнительными устройствами для обеспечения возможности оперативного дистанционного управления объектом из Центра управления;

• Терминала для передачи текстовых сообщений с объекта в Центр управления, а также приема и отображения на экране монитора указаний и инструкций, передаваемых персоналу объекта оператором Центра управления;

• Радиочастотного блока, обеспечивающего радиосвязь с Базовой станцией радиосети.

Управление работой всего оборудования обеспечивается микропроцессорным контроллером. Наличие контроллера позволяет обеспечить полную автономность работы Абонентского Модуля, легко адаптировать функции оборудования применительно к особенностям конкретного объекта, видоизменять его состав, обеспечивать постоянный контроль исправности с последующей периодической передачей сообщений о техническом состоянии в Центр управления. Все сигналы тревоги о возникновении аварийных ситуаций на контролируемом объекте передаются в Центр управления незамедлительно.

Все оборудование Абонентского Модуля работает в автоматическом режиме и не требует постоянного присутствия обслуживающего персонала. В случае необходимости большинство его функций может быть настроено дистанционно по командам из Центра управления.

 

Абонентские модули подвижных средств

Наряду с Абонентскими Модулями, устанавливаемыми на стационарных объектах, в системе предусмотрено оснащение аналогичными Модулями различных подвижных средств:

• Автомобилей оперативных групп УВД, УВО, ГИБДД; Транспорта аварийно-спасательных служб;

• Спецтранспорта службы инкассации;

• Машин по перевозке особо опасных и ценных грузов и т.п.

Характерной чертой вышеперечисленных групп подвижных средств является необходимость постоянного контроля их месторасположений и действий экипажа со стороны дежурных служб соответствующих ведомств, обеспечение мгновенного реагирования на все сигналы о нештатных ситуациях, поступающие от экипажа транспортного средства. Либо формируемые автоматикой контроля перевозимого груза.

Возможность оперативного обмена с диспетчером текстовыми сообщениями также крайне важна для повышения эффективности работы экипажа транспортного средства (например - дорожно-патрульной службы ГИБДД).

Всем вышеперечисленным требованиям удовлетворяет предлагаемый Абонентский Модуль. Основной набор функций аналогичен как для стационарного, так и для подвижного вариантов Абонентского Модуля, однако имеются следующие отличия:

• Функция ретрансляции сигналов от других Модулей, по очевидным причинам, не используется.

• В состав оборудования дополнительно введена система определения координат местоположения транспортного средства, которая работает по сигналам глобальной спутниковой радионавигационной системы GPS (Global Position System) или аналогичной системы ГЛОНАСС. Точность определения координат местоположения транспортного средства при этом составляет для обычных пользователей 30 - 50 метров и может быть доведена до 1 - 2 метров в особых случаях.

Информация о координатах транспортного средства передается в Центр управления либо непосредственно, либо (при значительной удаленности) ретранслируется ближайшими стационарными Абонентскими модулями.

Глава 2. Основные определения и термины, используемые при проектировании автоматизированной комплексной системы безопасности (АКСБ)

Используемые термины

Система безопасности - комплекс мер, направленных на недопущение или предотвращение убытков.

Защита - это состояние, действие или условие, при котором возможность нанесения убытков исключена или существенно уменьшена, событие происходит под контролем, позволяющем избежать или уменьшить потери.

Система (устройство) - комплекс, функционирующий в определённом взаимодействии для достижения поставленной цели.

Защитное устройство - это тщательно спланированный единый комплекс, функционирующий в определённом взаимодействии с целью предотвращения или уменьшения потерь и убытков.

Технические средства зашиты - механические, строительные и т.п. конструкции, в том числе защитные и преграждающие, управляемые, обладающие определенными запасами прочности и устойчивости к несанкционированным, но нормированным, разрушающим и неразрушающим действиям и обеспечивающие препятствие этим действиям.

Технические средства охраны - электро-радиотехнические, электронные извещатели, приборы, установки, устройства и т.п., предназначенные для анализа состояния на охраняемом объекте с обнаружением и формированием извещений о несанкционированном проникновении или попытках проникновения в охраняемые зоны, обработки, приеме -передаче представления и регистрации в заданном виде информации о тревожных сообщений с установленной устойчивостью к электромагнитным и другого возможного рода помех для принятия соответствующих решений и действий.

Технические средства зашиты и охраны - это совокупность средств для предупреждения или предотвращения несанкционированных, в том числе преступных действий, и представления сообщений для ликвидации их последствий.

Автоматизированная система - система, состоящая из персонала и комплекса средств автоматизации его деятельности, реализующая информационную технологию выполнения установленных функций.

Интегрированная автоматизированная система - совокупность двух или более взаимоувязанных АС, в которой функционирование одной из них зависит от результатов функционирования другой (других) так, что эту совокупность можно рассматривать как единую АС. Функция автоматизированной системы: совокупность действий АС, направленная на достижение определенной цели.

Комплексная система безопасности (КСБ) - это совокупность организационных мероприятий и действий подразделений охраны, служб безопасности и технических средств комплексной системы безопасности, направленных на обеспечение установленных режима, порядка и правил поведения; предотвращение, обнаружение и ликвидацию угроз жизни, среде обитания, имуществу и информации, а также, поддержания работоспособности технических средств и систем на охраняемом объекте с целью ограничения или предотвращения вторжения нарушителя для осуществления опасных несанкционированных действий на объекте, приводящих к частичному или полному нарушению функционирования объекта.

Технические комплексные системы безопасности (ТКСБ) - совокупность взаимосвязанных и обладающих технической, программной и эксплуатационной совместимостью технических средств и/или систем тревожной, охранной и охранно-пожарной сигнализации и/или интегрированных систем охраны (один из уровней) с одним или несколькими видами систем безопасности, обеспечивающих выполнение задач комплексной системы безопасности.

Защищаемая информация - информация, являющаяся предметом собственности и подлежащая защите в соответствии с требованиями правовых документов или требованиями, устанавливаемыми собственником информации.

Примечание - Собственником информации может быть: государство, юридическое лицо, группа физических лиц, отдельное физическое лицо.

Зашита информации - деятельность, направленная на предотвращение утечки защищаемой информации, несанкционированных и непреднамеренных воздействий на защищаемую информацию.

Зашита информации от несанкционированного доступа - деятельность, направленная на предотвращение получения защищаемой информации заинтересованным субъектом с нарушением установленных правовыми документами или собственником, владельцем информации прав или правил доступа к защищаемой информации.

Система зашиты информации - совокупность органов и (или) исполнителей, используемой ими техники защиты информации, а также объектов защиты, организованная и функционирующая по правилам, установленным соответствующими правовыми, организационно-распорядительными и нормативными документами в области защиты информации.

Техника зашиты информации - средства защиты информации, средства контроля эффективности защиты информации, средства и системы управления, предназначенные для обеспечения защиты информации.

Система физической безопасности - предназначена для увеличения времени, создания трудностей, ограничения возможностей, при проникновении на объект.

Система сигнализации - предназначена для оповещения охраны о начале действия и принятия мер на его пресечение.

Система охранного освещения - предназначена для включения осветительных приборов (прожекторов, ламп) в местах или на участках проникновения.

Пожарная техника - совокупность технических средств для предотвращения, ограничения, распространения, тушения пожара, защиты людей и материальных ценностей от пожара.

Пожарное оборудование - оборудование, входящее в состав коммуникаций пожаротушения, а также средства обслуживания этого оборудования.

Установка пожаротушения - совокупность стационарных технических средств для тушения пожара за счёт выпуска огнетушащего средства после приведения их в действие.

Ручная установка пожаротушения - установка пожаротушения с ручным способом приведения в действие.

Спринклерная система пожаротушения - автоматическая система водяного пожаротушения, оборудованная нормально закрытыми оросителями, открывающимися при достижении определённой температуры.

Дренчерная система пожаротушения - система водяного пожаротушения, оборудованная нормально открытыми оросителями.

Установка СО2 пожаротушения - установка пожаротушения, в которой в качестве огнетушащего средства используется двуокись углерода.

Установка хладонового пожаротушения - установка пожаротушения, в которой в качестве огнетушащего средства используют составы на основе галоидированных углеводов.

Установка пожарной сигнализации - совокупность технических средств, обнаружения пожара, сообщения о месте его возникновения и переработки сигнала о пожаре.

Пожарный извещатель - элемент системы пожарной сигнализации для восприятия признаков пожара и (или) выработки информации о нём, пригодной для дальнейшей передачи.

Ручной пожарный извещатель - пожарный извещатель с ручным способом приведения в действие.

Тепловой пожарный извещатель - автоматический пожарный извещатель, реагирующий на температурные параметры окружающей среды.

Световой пожарный извещатель - автоматический пожарный извещатель, реагирующий на заданное оптическое излучение.

Дымовой пожарный извещатель - автоматический пожарный извещатель, реагирующий на продукты горения.

Прибор станция пожарной сигнализации - часть системы пожарной сигнализации для приёма и переработки информации о пожаре, краже, поступающей от пожарных, охранных извещателей, выработки сигнала о возникновении пожара, краже или неисправности системы пожарной, охранной сигнализациии.

Командный импульс - переключение контактных или безконтактных (потенциальных или беспотенциальных) элементов на выходах аппаратуры пожаротушения или пожарной, охранной сигнализации.

Шлейф сигнализации - провода кабели, прокладываемые от пожарных, охранных извещателей до соединительной коробки или приёмно-контрольного прибора.

Соединительная линия - провода или кабели, прокладываемые от соединительной коробки или контрольно-приёмного прибора до станции пожарной, охранной сигнализации и между станциями.

Глава 3. Основные требования при проектировании автоматизированной комплексной системы безопасности

3.1. Условия для наступления противоправных действий (см. рис. 1).

Основные способы нанесения убытков и потерь могут вызываться случайными или преднамеренными действиями.

Под преднамеренными действиями следует понимать заранее обдуманные действия любого типа.

Под случайными действиями следует понимать действия не обдуманные возникшие в данный момент экспансивно.

Условия для наступления событий или действий, способных нанести убытки и потери, как правило, происходят при наличии трех основных признаков:

- Желания,

- Возможности,

- Способности.

Только существование одновременно этих условий позволяет совершить противоправное действие.

Следовательно, чтобы не произошло противоправное действие и не были нанесены убытки и потери, необходимо осознанно не создавать условий для наступления действий различными способами.

Кроме того, если хотя бы одно из трёх условий (желание, возможность, способность) для совершения противоправных действий будет отсутствовать, то действие может не состояться или его совершение будет крайне затруднено.

Рис. 1

3.2. Условия для совершения противоправных действий (см. рис. 2).

Практический опыт и анализ условий совершения проникновений и противоправных действий показывает, что весь этап можно разбить на три части.

- 1-й этап - действия на подходах к объекту,

- 2-й этап - действия внутри объекта,

- 3-й этап - действия по отходу от объекта.

Для выполнения 1-го этапа проникновения в защищаемый объект необходимо:

- преодолеть ограждение по периметру территории,

- пройти по территории,

- проникнуть в здание.

Для выполнения 2-го этапа совершения противоправного действия необходимо:

- пройти 1-й этап,

- незаметно пройти по внутренним помещениям,

- незаметно подойти к месту хранения ценностей,

- незаметно начать совершать действия.

Для выполнения 3-го этапа совершения противоправного действия необходимо;

- пройти 1, 2-й этапы,

- незаметно пройти по внутренним помещениям и покинуть здание,

- незаметно пройти по территории,

- незаметно преодолеть ограждение.

Практический опыт и анализ подобных ситуаций показывает, что если какая-то составная часть трёх этапов не будет выполнена, то противоправное действие не совершается или происходит, но с большим риском его предотвращения на месте службой безопасности.

Если эту ситуацию на всех участках этапа можно технически контролировать, то создаётся условие, при котором очень трудно совершить противоправное действие.

То есть возможность нанесения убытков сводится практически к минимуму. Последнее слово за человеческим фактором со стороны службы безопасности.

Рис. 2

Исследования вопросов проявления угроз показали, что основную опасность уязвимости информации, особенно при наличии эффективно функционирующей системы защиты информации, представляют случайные дестабилизирующие факторы - отказы, сбои и ошибки в механизмах защиты. Причем эти отказы необходимо рассматривать как в отношении технических средств защиты, так и в отношении людей. Статистические данные, полученные в результате проведения проверок безопасности информации на объектах телекоммуникационных систем, показали, что интенсивность потока отказов, сбоев и ошибок обслуживающего персонала значительно превосходит аналогичный показатель для технических средств обработки информации (рис.1).

Тип 1 - угрозы целостности информации, связанные с применением технических средств защиты информации.

Тип 2 - угрозы целостности информации, связанные с выполнением организационно-технических мероприятий.

Тип 3 - угрозы целостности информации, связанные с человеческим фактором.

Рис. 1. Соотношение угроз целостности информации на объектах ТКС

Предлагается для оценки показателей безопасности информации, связанных с действиями технического персонала, применить методы количественной оценки.

Выделяют группы характеристик, которые в тех или иных сочетаниях являлись объектом исследований деятельности технического персонала в системе:

- антропометрический,

- гигиенический,

- физиологический,

- психофизиологический,

- психологический.

Первый групповой показатель, антропометрический, регламентирует соотношение аппаратуры размерам и форме тела работающего человека, подвижности частей тела и другим параметрам. Его единичные показатели обеспечивают рациональную и удобную позу, правильную осанку, оптимальную хватку рукояток, максимальные и оптимальные рабочие зоны рук и ног и т.д.

Второй эргономический групповой показатель характеризует гигиенические условия жизнедеятельности и работоспособности человека при его функционировании. Он предполагает создание на рабочем месте нормальных метеорологических условий микроклимата и ограничение воздействий вредных факторов окружающей среды. Групповой показатель составляют единичные показатели освещенности, вентилируемости, температуры, влажности, давления, запыленности, радиации, шума, вибрации, гравитационной перегрузки и ускорений, силы электромагнитных излучений. Превышение допустимых пределов по этим показателям может угрожать жизни и здоровью человека, вызывать "трудные" психические состояния, снижающие его работоспособность.

Третий и четвертый групповые показатели, физиологический и психофизиологический, характеризуют те эргономические требования, которые определяют соответствие структуры деятельности силовым, скоростным, энергетическим, зрительным, слуховым, осязательным, обонятельным возможностям и особенностям человека.

Пятый групповой показатель, психологический, отражает соответствие возможностям и особенностям восприятия, памяти, мышления, психомоторики, закрепленным и вновь формируемым навыкам работающего человека, степени и характеру группового взаимодействия, опосредования межличностных отношений содержанием совместной деятельности по организации управления в системе защиты информации. Эти особенности выступают в виде единичных показателей. Психические процессы в зависимости от характера работы могут изменять свои параметры, присущие этим же людям в обычных условиях.

Анализ множества ошибок операторов, приводящих к критическим ситуациям в системе, показывает, что 50 % из них имеют в своей основе недоучет психологического группового показателя, 22 % -психофизиологического, 6 % - физиологического, 19 % - гигиенического и 3 % - антропологического. Этим определяется преобладающий объем психологических исследований в создаваемых методиках оценки влияния человеческого фактора.

Источник конфиденциальной информации - обладатель (носитель) охраняемых сведений, представленных в определенной физической форме. В качестве ИКИ выступают документы, публикации, издания, изделия, продукция, технические средства обеспечения производственной деятельности, производственные и промышленные отходы, а главное, конечно, люди. К последней, но самой значимой группе, относятся сотрудники фирмы, обслуживающий персонал, рабочие, клиенты, партнеры, поставщики, потребители услуг и многие другие.

Люди выступают как активный элемент, способный быть не только источником коммерческих секретов, но и субъектом злонамеренных действий. Люди являются и обладателями и распространителями информации. Кроме того, что люди обладают информацией, они еще способны ее анализировать, обобщать, делать соответствующие выводы, а при определенных условиях воровать, продавать и совершать иные криминальные действия, вплоть до вступления в преступные связи со злоумышленниками. Подсчитано, что персонал любой фирмы состоит на 25% из честных людей, которые остаются таковыми при любых обстоятельствах, на 25% из людей, ожидающих удобного случая поживиться собственностью фирмы, а остальные 50% - это лица, которые могут пойти на преступные действия при определенных условиях бытового характера, дурных привычек или несчастных случаев. Это значит, что из 100% сотрудников 75% можно склонить к участию в промышленном шпионаже.

Сотрудников фирмы, привлеченных к противоправной деятельности против своей организации преступными группировками или конкурентами, называют "агентами". Само слово "агент" рассматривается как лицо, действующее по поручению кого-либо (в частности, по поручению конкурентов). Агенты внедряются со стороны либо вербуются из состава сотрудников фирмы. В большинстве случаев агенты вербуются либо по идеологическим мотивам, либо за деньги. Часто агентов склоняют к сотрудничеству путем шантажа, запугивания. В любом случае вербовка

- "дело тонкое". По степени осознания своей деятельности и понимания роли агентов можно классифицировать так:

- неподозревающий, что его действия противоправны;

- тайно подкупленный;

- открыто подкупленный;

- добровольно вступивший на путь предательства (инициативное сотрудничество);

- профессиональный агент (внедренный).

3.3. Способы предотвращения нанесения возможных потерь и убытков (см. рис. 3).

Практический опыт и анализ проделанной работы показывает, что существуют основные способы предотвращения нанесения возможных потерь и убытков - это организационные и технические.

Организационные способы - изъятие ценного имущества из зон возможных потерь в рабочий и нерабочий период времени.

Технические способы - это:

- Увеличение интервала времени, необходимого для наступления момента потерь.

- Пресечение деятельности, ведущей к потерям сразу же после её начала.

После того как определены основные алгоритмы предотвращения нанесения возможных потерь и убытков от противоправных действий необходимо перейти к выбору способов защиты.

Основные критерии при выборе способа защиты должны основываться:

- На величине стоимости защищаемого имущества в целом,

- Надёжностью выбранной схемы защиты объекта,

- Соотношением стоимостей средств, необходимых для построения защиты и возможных убытков.

- На категории объекта пожарной безопасности.

В случае если осуществляется такой начальный аналитический системный подход к выбору способа защиты объекта, то в конечном итоге объект оснащается системой повышенной надёжности.

Условия для нанесения убытков и потерь сводятся к минимуму.

Рис. 3

3.4. Экономическое обоснование целесообразности проектирования автоматизированной комплексной системы безопасности (см. рис. 4).

Одним из главных определяющих факторов при проектировании комплексной системы безопасности является экономическое обоснование её целесообразности. В расчёт экономического обоснования целесообразности создаваемой автоматизированной комплексной системы безопасности должны обязательно входить следующие:

- Расчёт стоимости риска от наступления события,

- Расчёт стоимости защитной системы,

- Расчёт условной прибыли, получаемой заказчиком от внедрения АКСБ за единицу времени.

В расчёт стоимости риска от наступления события входят:

1. Стоимость возмещения прямых убытков от возможного действия (проникновения, кражи, пожара и т.д.).

2. Стоимость временных расходов на восстановление последствий.

3. Стоимость штрафов, прямых, косвенных убытков из-за невыполнения договорных обязательств.

4. Стоимость потерь из-за невозможности проведения финансовых операций.

В расчёт стоимости защитной системы входят;

1. Стоимость расходов на техническое укрепление возможных мест проникновения (окна, двери, люки и т.д.),

2. Стоимость содержания физической охраны,

3. Стоимость расходов на технические средства автоматизации (приборы, датчики, материалы, монтажные и эксплуатационные работы)

В расчёт условной прибыли, получаемой заказчиком от внедрения АКСБ за единицу времени, входят.

1. Сумма стоимости риска,

2. Сумма стоимости системы безопасности.

Разница сумм определяет целесообразность выделения средств заказчиком для создания автоматизированной комплексной системы безопасности.

Экономический эффект заказчика - это снижение стоимости убытков в результате стихийных бедствий, пожаров, краж, мелких хищений, ограбления, массовых беспорядков. Сокращение расходов на обеспечение необходимой охраны имущества и. персонала, т.е. в дальнейшем исключаются расходы на реконструкцию АКСБ.

Рис. 4

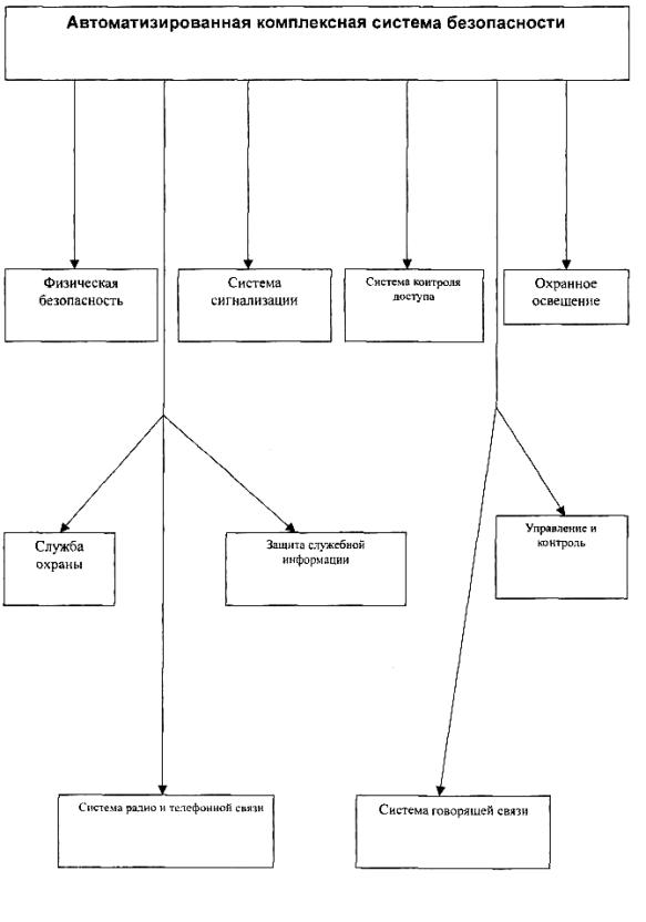
3.5. Постановка задач о составных частях (подсистемах) автоматизированной комплексной системы безопасности (см. рис.5).

В состав автоматизированной комплексной системы безопасности обычно входят следующие подсистемы:

- система физической безопасности,

- система сигнализации,

- система контроля доступа,

- система охранного освещения,

- система видеонаблюдения,

- система радио и телефонной связи,

- система громкоговорящей связи,

- система защиты служебной информации,

- система вентиляции и кондиционирования,

- система энергоснабжения здания,

- система лифтового хозяйства,

- организация службы охраны объекта, оборудованного АКСБ и т.д.

После того как определяется основной состав проектируемой автоматизированной комплексной системы безопасности, перед каждой подсистемой ставятся цели и задачи, которые должны ими решаться.

На этом этапе определяется предварительно, куда будет поступать информация от составных подсистем. Способы её отображения, фиксирования и способы хранения.

Рис. 5

3.6. Определение целей и задач проектируемой автоматизированной комплексной системы безопасности (см. рис. 6).

После того как предварительно определены общие цели и задачи проектируемой автоматизированной комплексной системы безопасности, необходимо для каждой подсистемы определить цели и задачи, которые необходимо выполнять ими в составе АКСБ.

Основные цели для каждой подсистемы должны включать в себя следующие алгоритмы,

Установление момента возникновения и места начала противоправного действия (проникновения, мелкого хищения, хулиганских действий, разбойного нападения, массовых беспорядков и т.д.).

Установление момента возникновения и конкретного места начала пожара или другой чрезвычайной ситуации.

Обязательное условие задачи, выполняемое любой подсистемой - это немедленная реакция службы охраны, сотрудников и обслуживающего персонала на поступившую информацию с целью исключения возможности нанесения убытков и потерь или в случае наступления таковых существенно их уменьшить.

Рис. 6

Глава 4. Краткая характеристика и основные требования к составным частям проектируемой АКСБ

4.1. Физическая безопасность (см. рис. 7).

В понятие системы физической безопасности входят:

- Ограждение по периметру (забор),

- Подходы к защищаемому объекту,

- Погрузочно-разгрузочные люки,

- Вентиляционные люки и шахты,

- Шахты лифта,

- Въездные ворота,

- Оконные проёмы,

- Внешние и внутренние стены здания,

- Пожарные лестницы,

- Подходы и проходы подземных коммуникаций,

- Барьеры и ограничители,

- Территория внутреннего двора, двери центрального и запасного выхода,

- Чердачные и подвальные помещения,

- Поверхности крыши,

- Замки, запоры, задвижки, щеколды окон и дверей,

- Рельеф местности.

Рис. 7

4.2. Система сигнализации (см. рис. 8)

В состав системы сигнализации входят подсистемы;

1. Охранная сигнализация.

- Сигнализация периметра территории,

- Сигнализация периметра здания,

- Сигнализация подходов к зданию,

- Сигнализация внутренних объёмов помещений,

- Сигнализация отдельных охраняемых предметов,

- Световая сигнализация в месте нарушения,

- Звуковая сигнализация в месте нарушения,

- Сигнализация оповещения дежурной части МВД, МЧС.

2. Пожарная сигнализация.

- Сигнализация о месте обнаружения возгорания,

- Автоматические установки пожаротушения,

- Сигнализация оповещения о пожаре сотрудников и посетителей (эвакуация),

- Сигнализация оповещения о событии дежурной части пожарной охраны.

3. Тревожная сигнализация.

- Оповещения охранника о противоправных действиях посетителей,

- Оповещение дежурной части МВД о разбойном нападении или других противоправных действиях.

4. Телевидение.

- Система телевизионного наблюдения,

- Система телевизионной охраны.

Рис. 8

4.3. Система охранного освещения (см. рис. 9).

- В систему охранного освещения входят подсистемы:

- Охранное освещение на участках периметра,

- Охранное освещение на участках двора,

- Охранное освещение по всему периметру,

- Охранное освещение во внутренних помещениях здания, D Охранное освещение на всей территории.

Рис. 9

4.4. Система контроля и разграничения доступа (см. рис. 10).

В систему контроля и разграничения доступа входят подсистемы:

- Ограничение доступа клиентов в рабочее время по служебным помещениям,

- Ограничение доступа сотрудников в служебные помещения.

Рис. 10

4.5. Система зашиты информации от промышленного шпионажа (см. рис. 11)

В систему защиты служебной информации от промышленного шпионажа входят подсистемы:

- Комплекс мероприятий по подбору сотрудников,

- Комплекс мероприятий по контролю за работой сотрудников.

 

Проведение специальных организационных мероприятий:

- По хранению и учёту служебной документации,

- По осмотру служебных помещений,

- По оборудованию помещений специальной защитой,

- По порядку приёма и сдачи помещений под охрану,

- По разграничению доступа и контролю к внутренним средствам связи, сетям IBM, с помощью подсистем систем сигнализации.

Рис. 11

4.6. Управление проектируемой системой безопасности (см. рис. 12)

В понятие управления и контроля за работой автоматизированной комплексной системой безопасности входят:

- Управление системой сигнализации,

- Управление системой охранного освещения,

- Управление системой разграничения и контроля доступа,

- Управление системой видеонаблюдения.

Место размещения центрального поста и состав технического оборудования определяется дополнительно в зависимости от условий функционирования объекта.

Рис. 12

4.7. Руководство по правилам пользования АКСБ (см. рис. 13).

Завершающий и один из главных моментов, который обуславливает успешную эксплуатацию, созданную автоматизированную комплексную систему безопасности, - это изготовление инструкции по правилам пользования системой для разного уровня пользования.

Подробным образом составляются инструкции по правилам пользования системой для:

- Руководителя предприятия,

- Начальника службы безопасности,

- Охранников,

- Сотрудников.

Рис. 13

4.8. Организация службы безопасности объекта, оборудованного автоматизированной комплексной системой безопасности (см. рис. 14).

Наиглавнейшим человеческим фактором в части эффективной эксплуатации созданной автоматизированной комплексной системы безопасности является организация службы безопасности.

Организация службы безопасности строится на основных составляющих;

1. Определение ответственного лица за организацию эксплуатации АКСБ.

2. Подбор сотрудников, занятых эксплуатацией автоматизированной комплексной системы безопасности.

3. Систематическое обучение сотрудников всех уровней правилам пользования АКСБ.

4. Организация контроля за несением службы охранниками службы безопасности.

5. Организация эксплуатации технических средств автоматизированной комплексной системы безопасности.

6. Проведение систематических тренировок по отражению разбойных нападений и действий личного состава предприятия в условиях чрезвычайной ситуации.

Рис. 14

Глава 5. Основные требования и состав документации при проектировании автоматизированной комплексной системы безопасности

5.1. Основной пакет документов для проектирования АКСБ.

Основные документы, регулирующие юридические отношения между заказчиком и подрядчиком при проектировании АКСБ:

1. Договор на изготовление научно-технической продукции.

2. Смета на выполнение проектных работ.

3. Акт - смета Ф-2 выполненных проектных работ.

4. Задание на проектирование АКСБ.

5. Акт выполненных проектных работ.

6. Акт передачи заказчику изготовленной продукции.

5.2. Предпроектное обследование объекта, подлежащего оборудованию автоматизированной комплексной системой безопасности (см. рис. 15).

Предпроектное обследование объекта, подлежащего оборудованию автоматизированной комплексной системой безопасности, содержит следующие моменты:

• Осмотр и анализ технического состояния элементов и конструкций здания,

• Изучение особенностей примыкающих территорий и зданий,

• Изучение и анализ оперативной обстановки в районе расположения здания,

• Выявление уязвимых мест, способствующих совершению противоправных действий,

• Уровень оснащённости средствами связи.

Рис. 15

5.3. Разработка концепции построения автоматизированной комплексной системы безопасности (см. рис. 16).

При разработке концепции построения проектируемой АКСБ разрабатываются фактически будущая идеология работы системы в целом. Определяются:

Условия по обнаружению несанкционированного проникновения на защищаемый объект,

- Условия по обнаружению очага возгорания.

- Условия учёта и хранения получаемой информации от составных частей АКСБ.

- Форма и вид отображения получаемой информации от составных частей АКСБ.

- Условия и способы сдачи и приёма служебных помещений под охрану.

- Способы передачи информации о возникновении тревожных ситуаций.

- Способы оповещения сотрудников и посетителей о возникновении пожара, тревожной ситуации или чрезвычайной ситуации.

Результаты работы позволят точно определить условия обнаружения, места выдачи, способы передачи и отображения, хранения и учёта всей поступающей информации.

После этого автоматически определятся технические параметры для подбора соответствующего оборудования.

Рис. 16

5.4. Разработка технического задания для изготовления проектной документации автоматизированной комплексной системы безопасности (см. рис. 17).

Успех изготовления проекта, монтажа автоматизированной комплексной системы безопасности, её эксплуатация, эффективность, надёжность на 99% зависит от качества разработки задания на проектирование.

Основные составные части задания на проектирование:

- Условия выдачи тревожных сигналов

- Виды сигналов выдаваемых аппаратурой системы

- Места получения сигналов аппаратурой системы

- Места получения сигналов аппаратурой системы

- Периодичность передачи сигналов аппаратурой системы

- Перечень чертежей, предоставляемых заказчиком

- Перечень документов, используемых при проектировании

- Перечень помещений, подлежащих оборудованию системой

- Перечень документации, предоставляемой заказчику (чертежи, планы и т.д.)

- Требования по вариантной разработке (по кол-ву вариантов, по оборудованию, по стоимости и т.д.)

- Требования о необходимости проведения научно-исследовательских и опытно-конструкторских работ в процессе проектирования

- Требования о необходимости выполнения экологических и санитарно-гигиенических условий к объекту

- Технические условия от заинтересованных служб и ведомств

- Способы отображения сигналов выдаваемой аппаратурой системы безопасности

- Уровень изготовления проектной документации (проект, рабочий проект, проектная документация)

- Исходные данные для проектирования

Рис. 17

5.4.1. Общие требования к техническому заданию на проектирование автоматизированной комплексной системы безопасности.

Общие сведения

I Стадия проектирования

- технический проект,

- проект системы,

- рабочий проект системы, ш рабочая документация.

Требования по вариантной разработке

1. Количество вариантов.

2. Требования к каждому варианту по:

- архитектуре и возможностям системы,

- по применяемому оборудованию,

- по стоимости,

- по др. критериям.

3. Уровень разработки каждого варианта:

- проект,

- рабочий проект,

- рабочая документация (любая часть рабочего проекта),

- технический проект (и т.д.).

4. Основные требования к инженерно-техническому оборудованию.

- Тип, марка,

- Резервное питание,

- Работа в аварийных ситуациях и т.д.

5. Требования о необходимости выполнения научно-исследовательских и опытно-конструкторских работ в процессе разработки.

- Разработка программного обеспечения.

- Разработка специальных устройств и конструкций.

6. Требования о необходимости выполнения экологических и санитарно-гигиенических условий к объекту.

7. Технические условия от заинтересованных ведомств и служб.

II Технические требования к проектируемой автоматизированной комплексной системе безопасности

1. Место расположения аппаратуры управления системой.

- Состав аппаратуры управления

2. Условия выдачи тревожной информации системой.

Пожарной сигнализации

- При появлении дыма в помещении концентрацией более 5%.

- При повышении температуры в помещении до +80 гр. С.

- При очаге открытого пламени площадью 1-2 кв. м.

- При появлении открытого пламени.

- Для включения оповещения (звукового, светового и голосового).

- Для включения системы дымоудаления.

- Для включения системы пожаротушения (газового, аэрозольного, водяного).

- Для закрытия пожарных дверей и перегородок.

Охранной сигнализации

- По периметру территории.

- По участкам периметра территории.

- При разбитии оконных стекол.

- При открытии дверей помещений.

- При нарушении объёмов помещений.

- При вскрытии приборов охранной сигнализации.

- При перерезании шлейфов и соединительных линий системы безопасности.

Теленаблюдение

- По периметру территории.

- По участкам периметра территории.

- По коридорам.

- По помещениям.

- Запись видеосигнала.

- Цифровая автоматическая видеозапись всех входящих и выходящих клиентов.

- Просмотр видеоизображения.

Охранного освещения

- По периметру территории.

- По участкам периметра территории.

- По коридорам

- По помещениям

III Виды сигналов, выдаваемых аппаратурой составных частей АКСБ:

- оператору,

- охраннику,

- сотрудникам и посетителям,

- руководителю,

- начальнику СБ.,

- в дежурную часть пожарной охраны,

- на пункт централизованной охраны.

IV Виды информации, выдаваемой аппаратурой составных частей АКСБ:

- оператору,

- охраннику,

- сотрудникам и посетителям,

- руководителю,

- начальнику СБ.,

- в дежурную часть пожарной охраны,

- на пункт централизованной охраны.

V Периодичность передачи информации:

- оператору,

- охраннику,

- сотрудникам и посетителям,

- руководителю,

- начальнику СБ.,

- в дежурную часть пожарной охраны, на централизованный пункт.

VI Способы отображения поступающей информации от составных частей аппаратуры АКСБ

- Виды форматов.

- Принтер и т.д.

VII Способы приёма и сдачи помещений под охрану

- Автоматический по каждому помещению.

- Автоматический по группе помещений.

VIII Способы учета, хранения и анализа поступающей информации от составных частей АКСБ

- Автоматический,

- Ручной,

- Ежедневный,

- Еженедельный, Ежемесячный,

- Квартальный,

- Годовой,

- На принтере,

- На жёстком диске.

IX Исходные данные для проектирования

1. Наименование системы.

2. Перечень чертежей, необходимых для проектирования системы:

- архитектурно-строительные чертежи,

- чертежи вентиляции и отопления,

- чертежи электроосвещения,

- чертежи прокладки кабельных сетей АТС, ПЭВМ,

- чертежи защищаемых элементов здания (окон, дверей, ворот, люков),

- чертежи прокладки труб в полу, стенах,

- конструктивные чертежи технологического оборудования, подлежащего защите,

- чертежи помещения, где будет установлена аппаратура управления системой,

- чертежи развёртки полотна ограждения,

- чертежи ворот и калиток, входящих в линию ограждения,

- генплан или выкопировка из генплана с указанием защищаемых помещений, помещений для размещения оборудования системы, помещений выдачи сигналов.

- чертежи генплана площадки (горизонтальная и вертикальная планировка), с нанесением инженерных сетей.

предоставляются заказчиком и прилагаются к техзаданию.

3. При проектировании руководствоваться:

- техусловиями,

- актами обследования,

- предписаниями,

- протоколами,

- письмами

и др. документами от заинтересованных служб и ведомств, страховых компаний (Госпожнадзора, органов внутренних дел) представленных заказчиком.

X Исходные данные для проектирования:

- источники электропитания,

- место установки резервных источников электропитания,

- место установки аппаратуры управления, помещения, в которых электромагнитные поля и наводки превышают уровень, установленный ГОСТ 23511-79,

- Тип применяемого оборудования (определяется исходя из техусловий),

- места установки аппаратуры обнаружения (определяются исходя из техусловий, требований СНиП, НПБ и инструкций),

- места установки аппаратуры передачи информации и сообщений (определяются исходя из тех условий),

- места установки аппаратуры оповещения (определяются исходя из техусловий, требований СНиП, НПБ и инструкций),

- способы прокладки кабелей и шлейфов (определяются исходя из техусловий, требований СНиПов, НПБ и инструкций),

- места установки аппаратуры связи (определяются исходя из тех условий).

Наименование и характеристика защищаемых помещений в табличной форме

- площадь в кв.м.,

- высота вм,

- категория по взрывопожарной и пожарной опасности по НПБР,

- класс взрывопожароопасности по ПУЭ,

- степень огнестойкости строительных конструкций,

- пределы температур,

- скорость воздушных потоков м/с,

- запылённость,

- наличие дыма,

- агрессивных сред,

- электромагнитных полей,

- вибраций,

- шума,

- тип вентиляции, характеристика хранящихся товаров и материалов

XI Данные для составления сметной документации.

1. Местонахождение объекта в соответствии с территориальным делением, принятым по СНиП, НПБ.

2. Территориальный район.

3. Районный коэффициент.

4. Накладные расходы.

5. Наличие условий, снижающих производительность труда.

6. Коэффициенты к основной заработной плате по эксплуатации машин, установленные решениями директивных органов.

7. Привязные к местным условиям единичные расценки на строительные

работы.

XII Перечень документации, предоставляемой организацией-разработчиком заказчику

1. Строительное задание по выбору материалов и конструкций для усиления прочности здания, помещения и территории, которая подлежит оборудованию автоматизированной системой безопасности.

2. Задание на выбор места расположения объекта на стадии проектирования.

3. Строительное задание на устройство закладных деталей для крепления трубопроводов, кабелей, пробивку отверстий и борозд под трубопроводы и кабели.

4. Задание на наружные трубопроводы и кабельные трассы.

5. Задание на вентиляцию помещений, оборудуемых газовым пожаротушением, помещений станций газового пожаротушения и других помещений этого типа.

6. Задание на использование контактов электросхем для формирования командного импульса на отключение вентиляции и технологического оборудования, задействования противодымной защиты системы оповещения о пожаре, на размножение контактов и их усиление. Размножение контактов и кабельные связи от контактов в схемах систем до вентиляционного, технологического и другого оборудования обеспечивает заказчик.

7. Задание на подвод воды.

8. Задание на устройство заземления.

9. Задание на электроснабжение систем (подвод линий питания к электрошкафам и приборам систем).

10. Задание на размещение заказов на изготовление щитов и пультов.

11. Задание на разработку рабочей документации и изготовление нестандартного оборудования.

12. Задание на подвод электропитания к электроприёмникам систем.

13. Задание на телефонизацию помещения автономной охраны и радиооповещения.

14. Общие данные по рабочим чертежам.

15. Пояснительная записка.

16. Спецификация.

17. Схемы систем.

Рабочие чертежи

- Структурная схема.

- Функциональная схема.

- Схемы соединений.

- Таблицы соединений.

- Схемы расположения сетей.

- Схемы расположения устройств.

- Планы систем.

- План расположения оборудования.

- План расположения конструкций.

- План расположения сетей.

- План заземления.

- Чертежи общих видов нестандартных (нетиповых) конструкций.

- Ведомость потребности в материалах.

Состав рабочей документации проекта автоматизированной комплексной системы безопасности

Сметная документация

Расчет стоимости оборудования

Расчет стоимости монтажных и пуско-наладочных работ системы безопасности

Экономические показатели

1. Общая защищаемая площадь.

2. Количество охраняемых помещений и их элементов (окна, двери и др.).

3. Общая стоимость монтажных работ, в т.ч.:

- стоимость оборудования и материалов,

- монтажные работы.

4. Продолжительность монтажных работ.

5. Расход электроэнергии в месяц.

6. Количество лиц, обслуживающих АКСБ.

7. Количество охранников.

8. Условное количество охранников, необходимых для охраны объекта без автоматизированной комплексной системы безопасности.

9. Условное количество высвобождаемых охранников с вводом в эксплуатацию автоматизированной комплексной системы безопасности.

Ведомость рабочих чертежей основного комплекта

Содержание проекта

Ведомость ссылочных и прилагаемых документов

1. *Перечень нормативных документов ГОСТов, СНиПов, НПБ и др., используемых при разработке проекта.

2. Чертежи конструкций и узлов.

3. *Ведомость объёмов монтажных работ.

4. * Локальные сметы.

Ведомость потребности в материалах на автоматизированные системы безопасности.

Спецификация установленного оборудования

Перечень установленных приборов и материалов автоматизированной системы безопасности.

Условные обозначения

Наименование и рисунки, применяемые в чертежах, не предусмотренные ГОСТ РФ.

Ведомость объёмов монтажных работ

1. Перечень строительно-монтажных работ, выполняемых при монтаже автоматизированной системы безопасности.

2. Основа для составления сметы монтажных и пуско-наладочных работ.

*Пояснительная записка, объясняющая принцип работы АКСБ

1. Подробное описание работы составных частей автоматизированной комплексной системы безопасности, их взаимосвязь между собой. Описание работы каждой составной части автоматизированной комплексной системы безопасности.

2. *Рекомендации и Инструкции по эксплуатации автоматизированной комплексной системы безопасности для:

- Руководителя;

- Начальника службы безопасности;

- Сотрудников;

- Инженера по эксплуатации системы безопасности.

*Методические рекомендации по обнаружению и устранению неисправностей в работе АКСБ

*Программное обеспечение составных частей АКСБ

*Технологическая карта по выполнению монтажных работ

*Рабочие чертежи

Общая структурная схема автоматизированной комплексной системы безопасности

1. Содержит все функциональные основные части.

2. Указывает количественный состав (элементы, устройства, приборы) и их взаимосвязь между собой.

3. Объясняет принципы построения АКСБ.

Общая функциональная схема автоматизированной комплексной системы безопасности

1. Содержит функциональные части (элементы, приборы, устройства), участвующие в работе системы, иллюстрируемые схемой и связями между составными частями.

2. Объясняет принцип работы автоматизированной комплексной системы безопасности.

Функциональные схемы составных частей автоматизированной комплексной системы безопасности.

1. Содержит функциональные части (элементы, приборы, устройства), участвующие в работе системы, иллюстрируемые схемой и связями между составными частями.

2. Объясняет принцип работы автоматизированной подсистемы безопасности.

Схемы подключений элементов составных частей АКСБ

1. Содержат изображение элементов, устройств, приборов, их входные и выходные разъёмы, колодки и т.д.

2. Показываются соединения между разъёмами, элементами, приборами.

Схемы расположения приборов и устройств, составных частей АКСБ

1. Указываются помещения, где будут расположены составные части системы безопасности.

2. Приборы, датчики, кабели, провода, их марки.

Схемы расположения сетей автоматизированной комплексной системы безопасности

1. Указывается оборудование, его тип, кабели, провода, их марки и длины в метрах.

2. Помещения, где расположены сети АКСБ.

3. Отверстия для прохождения кабелей сквозь стены и перекрытия.

Схемы расположения конструкций составных частей автоматизированной системы безопасности

Указываются конструкции для установки оборудования, прокладки и крепления кабелей.

Планы расположения оборудования и приборов составных частей АКСБ

Указывается оборудование, расстояния от его составных частей до строительных конструкций помещения с нанесением установочных размеров.

Планы расположения сетей составных частей АКСБ

1. Указываются распределительные устройства, кабели, провода, их типы, количество и марки.

2. Установочные размеры и привязки.

Планы расположения конструкций составных частей автоматизированной комплексной системы безопасности

1. Для установки оборудования, прокладки и крепления кабелей.

2. Указываются стойки, рамы, защитные корпуса, лотки, полки и др. с установочными размерами и привязками.

Фрагменты расположения элементов составных частей автоматизированной комплексной системы безопасности

1. Указываются фрагменты крепления, и расположения отдельных элементов на пример стойки, рамы, защитные корпуса, лотки, полки и др. с установочными размерами и привязками.

Глава 6. Изготовление проектной документации автоматизированной комплексной системы безопасности с помощью программного обеспечения "Microsoft Excel".

6.1. Основные цеди и задачи использования программного обеспечения IBM при проектировании автоматизированной комплексной системы безопасности.

После того как разработаны все стадии проекта автоматизированной комплексной системы безопасности, остаётся последний момент это его отображение на бумаге в соответствии с нормативными требованиями ГОСТов, СНиПов. Были проанализированы технические возможности основного большинства графических программ представленных сегодня на рынке по следующим основным критериям;

1. Продукт должен быть обязательно лицензионный.

2. Иметь небольшую стоимость.

3. Русифицирован.

4. Иметь мощную справочную обучающую систему.

5. Наличие текстовых, графических форматов.

6. Иметь возможность осуществлять математические вычисления любой сложности.

7. Степень подготовки специалиста проектировщика (оператора) минимальная (от 3 до 5 дней) в объёме справочной системы на уровне пользователя.

8. Наличие элементарных знаний пользователя о IBM.

Всем выше перечисленным требованиям соответствует программное обеспечение "Microsoft Excel".

Практический опыт работы показывает, что использование в работе данного программного проекта позволяет одному оператору выполнять работу за 4-5 сотрудников, причём в очень короткие сроки.

Так срок изготовления проекта автоматизированной комплексной системы безопасности для большого объекта (площадь более 11 тыс.кв.м., 5 уровней), в полном объёме, в цветном варианте составляет 7 дней.

А для малых объектов это несколько часов, фактически рабочий день.

Использование этого программного продукта позволяет иметь проектную группу предприятию в составе одно максимум двух сотрудников, которые обрабатывают объём работы от 4 до 10 сотрудников по сравнению с другими проектными организациями. Экономический эффект очевиден и не требует комментариев.

6.2. Основные рекомендации по использованию программного обеспечения "Microsoft Excel" при проектировании АКСБ.

Оператор проектировщик должен выполнять следующие условия:

a) иметь элементарные знания в области пользования программного обеспечения "Microsoft OFFICE-97";

b) иметь твердые знания нормативной документации требованиями ГОСТов, СНиПов, регламентирующих порядок оформления проектной документации (см. Главу 8);

c) уметь пользоваться на уровне справочной системы программой "Microsoft Excel;

d) иметь небольшой практический опыт пользования программным обеспечением "Microsoft OFFICE-97".

Глава 7. Пример изготовления рабочего проекта автоматизированной комплексной системы безопасности для административного здания

7.1. ОБЩИЕ СВЕДЕНИЯ

1.1. Заказчик проекта:

1.2. Основание для проектирования:

1.3. Вид строительства:

1.4. Проектная организация:

1.5. Срок проектирования:

Начало:

Окончание:

1.6. При проектировании следует руководствоваться действующими нормативными документами по строительству.

7.2. ТЕХНИЧЕСКИЕ ТРЕБОВАНИЯ К ПРОЕКТИРУЕМОЙ СИСТЕМЕ

2.1. Места обнаружения и выдачи сигналов тревоги системы:

2.1.1. Пожарной сигнализации, по всем помещениям административного здания.

2.1.2. Охранной сигнализации:

- цокольный этаж, по периметру и объёму, чердачный этаж по периметру.

- первый, второй, третий этажи, по периметру и объёму.

2.1.3. Пожаротушения:

- 1-й этаж на отметке 0.000. абонентский отдел.

- 1-й этаж на отметке 0.000. коммутатор.

- 1-й этаж на отметке 2.550. кабинеты, антресоль, холл,

- 3-й этаж серверная, помещение.

2.1.4. Оповещение о пожаре, по всем уровням административного здания.

2.2. Сигналы проектируемой системы выдавать в помещение охраны, расположенное на...

7.3. ИСХОДНЫЕ ДАННЫЕ ДЛЯ ПРОЕКТИРОВАНИЯ

3.1. Проектирование системы пожаротушения, оповещения, пожарной и охранной сигнализации осуществлять по чертежам ...

3.2. При проектировании руководствоваться требованиями ГОСТов, СНиПов, НПБ, РД МВД РФ.

3.3. Исходные данные для проектирования изложены в приложении ...

3.4. В защищаемом здании размещается ...

7.4. ПЕРЕЧЕНЬ ДОКУМЕНТАЦИИ, ПРЕДОСТАВЛЯЕМОЙ ЗАКАЗЧИКУ ОРГАНИЗАЦИЕЙ-РАЗРАБОТЧИКОМ

Организация разработчик предоставляет организации-заказчику комплект проектно-сметной документации в соответствии с требованиями СНиП 11-01-95 "Инструкция о порядке разработки, согласования, утверждения и составе проектной документации на строительство предприятий, зданий и сооружений" в количестве 2-х экземпляров в составе:

- Ведомость ссылочных и прилагаемых чертежей основного комплекта.

- Ведомость ссылочных и прилагаемых документов.

- Спецификация установленного оборудования.

- Условные обозначения.

- Пояснительная записка.

- Схемы расположения сетей пожарной сигнализации по каждому уровню.

- Схемы расположения сетей пожаротушения по каждому уровню.

- Схемы расположения сетей оповещения и опросной линии по каждому уровню.

- Схемы расположения сетей охранной сигнализации по каждому уровню.

- Сметная документация на выполнение монтажных и пусконаладочных работ проектируемой системы.

Приложение 1
ИСХОДНЫЕ ДАННЫЕ ДЛЯ ПРОЕКТИРОВАНИЯ АВТОМАТИЧЕСКОЙ СИСТЕМЫ ПОРОШКОВОГО ПОЖАРОТУШЕНИЯ

1. Проектируемые приборы для защиты помещений, в которых присутствуют люди, должны иметь устройства для задержки автоматического пуска в соответствии с п. 4.8., НПБ 56-96 "Установки порошкового пожаротушения импульсные. Временные нормы и правила проектирования и эксплуатации", СНиП 2.04.09-84. "Пожарная автоматика зданий и сооружений".

2. Питание электроприёмников электросигнализации и управления устройствами порошкового пожаротушения следует осуществлять согласно требованиям ПУЭ, п. 4.19. НПБ 56-96, "Установки порошкового пожаротушения импульсные".

3. Предусмотреть в соответствии с НПБ 160-97 "Цвета сигнальные. Знаки пожарной безопасности. Виды, размеры. Общие технические требования", расстановку знаков пожарной безопасности для обозначения средств пожаротушения, пожарной сигнализации, звуковых оповещателей пожарной тревоги, эвакуационных выходов и кнопок ручного включения системы пожарной автоматики.

4. Проектируемая система порошкового пожаротушения должна иметь устройство восстановления автоматического пуска.

5. Приёмно-пусковой прибор автоматической системы пожаротушения 1-го этажа, разместить в помещении ... на отметке ... от уровня пола.

6. На входных дверях в защищаемое помещение установить магнитно-контактные извещатели для блокировки автоматического запуска системы пожаротушения.

7. Световой оповещатель с надписью "Порошок! Уходи!", о запуске автоматической системы пожаротушения разместить внутри защищаемого помещения над входными дверями, на отметке ... от уровня пола.

8. Световой оповещатель с надписью "Порошок! Не входи!" о запуске автоматической системы пожаротушения разместить с наружи защищаемого помещения над входными дверями, на отметке ... от уровня пола.

9. Звуковой оповещатель, пьезоэлектрическую сирену, о запуске автоматической системы пожаротушения разместить внутри защищаемого помещения, на отметке ... от уровня пола.

10. Световой оповещатель с надписью "Автоматика включена" о постановке прибора автоматической системы пожаротушения в автоматический режим работы, разместить с наружи защищаемого помещения над входными дверями, на отметке ... от уровня пола.

11. Предусмотреть прокладку соединительных линий системы пожаротушения за подвесным потолком в трубках ПВХ, вне подвесных потолков в защитных пластмассовых коробах.

12. Предусмотреть:

- локальный метод тушения по площади для помещения вестибюля, помещение ...,

объёмный метод тушения для помещений ... 1-го этажа на отметке ...

13. В качестве огнетушащего состава предусмотреть использование порошка ...

14. Предусмотреть запуск системы пожаротушения;

- в помещении вестибюля 1-го этажа на отм.... автоматический, при одновременной сработке двух пожарных извещателей шлейфа пожарной сигнализации и дистанционный, с поста охраны, охранником путём набора специального кода на пульте управления.

- в помещениях №... 1-го этажа на отметке ..., не автоматический.

15. В качестве устройств обнаружения очага пожара предусмотреть использование тепловых пожарных извещателей.

16. Приборы автоматической системы пожаротушения должны формировать управляющий импульс на:

- включение системы общего оповещения,

- включение световых табло указателей "Порошок! Уходи!", "Порошок! Не входи!", "Автоматика включена",

- включение системы оповещения в каждом защищаемом помещении системой пожаротушения,

- отключение энергопитания сети 220 в и системы вентиляции в защищаемых помещениях и по всему зданию.

17. Вся поступающая информация от приборов, автоматической системы пожаротушения, "Пожар", "Тревога", "Неисправность", "Автоматика включена", "Пуск прошёл", "Пуск не прошёл", "Вскрытие прибора" и т.д. должна отображаться на приёмном пульте, расположенном в помещении охраны.

18. Вся поступающая информация от приёмно-пусковых приборов, автоматической системы пожаротушения "Пожар", "Тревога", "Неисправность", "Автоматика включена", "Пуск прошёл", "Пуск не прошёл", "Вскрытие прибора" и т.д., с привязкой по времени и дате должна храниться в памяти приёмного пульта, расположенного на посту охраны.

19. Оборудование, применяемое в проектных решениях, должно обеспечивать:

- постоянный контроль целостности шлейфов пожарной сигнализации по всей длине,

- постоянный контроль целостности электрических пусковых цепей на обрыв,

- автоматическую световую и звуковую сигнализацию о наличии напряжения на вводах резервного и основного питания, обрыве электрических цепей пуска модулей пожаротушения, срабатывании модулей пожаротушения, возникновении пожара, неисправности, режиме работы, исчезновении напряжения основного источника питания.

- отключение звуковой сигнализации о пожаре и неисправности,

- звуковые сигналы о пожаре должны отличаться по тональности от сигналов о неисправности.

20. Тип оборудования, используемого в проектных решениях.

Приложение 2
ИСХОДНЫЕ ДАННЫЕ ДЛЯ ПРОЕКТИРОВАНИЯ АВТОМАТИЧЕСКОЙ СИСТЕМЫ ГАЗОВОГО ПОЖАРОТУШЕНИЯ

1. Проектируемые приборы, для защиты помещений, в которых присутствуют люди, должны иметь устройства для задержки автоматического пуска в соответствии СНиП 2.04.09-84. "Пожарная автоматика зданий и сооружений".

2. Питание электроприёмников электросигнализации и управления устройствами газового пожаротушения следует осуществлять согласно требованиям ПУЭ и НПБ 22-96 п. 5.2. "Установки газового пожаротушения. Автоматические нормы и правила проектирования и применения ".

3. Предусмотреть в соответствии с НПБ 160-97 "Цвета сигнальные. Знаки пожарной безопасности. Виды, размеры. Общие технические требования" расстановку знаков пожарной безопасности для обозначения средств пожаротушения, пожарной сигнализации, звуковых оповещателей пожарной тревоги, эвакуационных выходов и кнопок ручного включения системы пожарной автоматики.

4. Приёмно-пусковые приборы автоматической системы пожаротушения разместить перед входными дверями в помещения ....

5. Для блокировки автоматического запуска системы пожаротушения на входных дверях в защищаемые помещения установить магнитно-контактные извещатели.

6. Световой оповещатель с надписью "Газ! Уходи!" о запуске автоматической системы пожаротушения разместить внутри защищаемого помещения над входными дверями, на отметке ... от уровня пола.

7. Световой оповещатель с надписью "Газ! Не входи!" о запуске автоматической системы пожаротушения разместить с наружи защищаемого помещения над входными дверями, на отметке ... от уровня пола.

8. Звуковой оповещатель, пьезоэлектрическую сирену, о запуске автоматической системы пожаротушения разместить внутри защищаемого помещения, на отметке ... от уровня пола.

9. Предусмотреть прокладку соединительных линий системы пожаротушения за подвесным потолком вне потолков в защитных пластмассовых трубах.

10. Предусмотреть объёмный метод тушения.

11. В качестве огнетушащего состава использовать двуокись углерода газ С02.

12. Предусмотреть запуск системы пожаротушения в каждой защищаемой зоне:

- автоматический, при одновременной сработке двух пожарных извещателей шлейфа пожарной сигнализации,

- дистанционный, с поста охраны, охранником путём включения кнопки на панели пульта управления приборами пожаротушения,

- дистанционный, с панели прибора, установленного перед защищаемым помещением путём включения специальной скрытой кнопки.

13. В качестве устройств обнаружения очага пожара предусмотреть использование дымовых пожарных извещателей.

14. Приборы автоматической системы пожаротушения должны формировать управляющий импульс на:

- включение системы общего оповещения,

- включение системы оповещения в каждом защищаемом помещении системой пожаротушения,

- отключение сети питания 220 В и системы вентиляции в защищаемых помещениях и по всему зданию,

- 120-секундную задержку на выпуск огнетушащего состава из-модулей.

15. Вся поступающая информация от приборов автоматической системы пожаротушения, "Пожар", "Тревога", "Неисправность", "Автоматика включена", "Пуск прошёл", "Пуск не прошёл" и т.д. должна отображаться на приёмном пульте, расположенным в помещении охраны.

16. Тип оборудования, используемого в проектных решениях.

Приложение 3
ИСХОДНЫЕ ДАННЫЕ ДЛЯ ПРОЕКТИРОВАНИЯ АВТОМАТИЧЕСКОЙ СИСТЕМЫ ПОЖАРНОЙ СИГНАЛИЗАЦИИ

1. Предусмотреть в соответствии с НПБ 160-97 "Цвета сигнальные. Знаки пожарной безопасности. Виды, размеры. Общие технические требования" расстановку знаков пожарной безопасности для обозначения средств пожарной сигнализации, звуковых оповещателей пожарной тревоги, эвакуационных выходов и кнопок ручного включения системы пожарной автоматики.

2. Приёмно-контрольные приборы автоматической системы пожарной сигнализации разместить по коридору за подвесным потолком, по всем уровням здания.

3. Ручные пожарные извещатели автоматической системы пожарной сигнализации разместить на путях эвакуации, по всем уровням здания на отметке ... от уровня пола.

4. Предусмотреть электропитание приборов автоматической системы пожарной сигнализации в соответствии с п.4.50-4.52 СНиП 2.04.09-84 "Пожарная автоматика зданий и сооружений".

5. Установка автоматической пожарной сигнализации должна формировать управляющий импульс на включение системы общего оповещения, при условии одновременного срабатывания, не менее двух пожарных извещателей в любом шлейфе пожарной сигнализации.

6. Вся поступающая информация от приборов автоматической системы пожарной сигнализации "Тревога", "Пожар", "Неисправность", "Вскрытие прибора", и т.д. должна отображаться на приёмном пульте, расположенном в помещении охраны.

7. Вся поступающая информация от приборов автоматической системы пожарной сигнализации "Тревога", "Пожар", "Неисправность", "Вскрытие прибора", и т.д. должна храниться в памяти на приёмном пульте, расположенном на посту охраны.

8. В качестве центральной приёмной станции пожарной сигнализации использовать приёмный пульт ...

9. Условия обнаружения пожара пожарными извещателями;

- - при появлении дыма в помещениях, где расположены IBM и по

коридорам здания, кроме коридоров подвала.

- при повышении температуры до +70ºС. в помещениях, где отсутствуют IBM и оргтехника.

10. Сведение шлейфов пожарной сигнализации на станцию отдельными шлейфами из каждого защищаемого помещения согласно заданию для разработки программного обеспечения.

11. Тип оборудования, используемого в проектных решениях.

Приложение 4
ИСХОДНЫЕ ДАННЫЕ ДЛЯ ПРОЕКТИРОВАНИЯ ОБЩЕЙ СИСТЕМЫ ОПОВЕЩЕНИЯ ПОЖАРНОЙ СИГНАЛИЗАЦИИ

1. Предусмотреть в соответствии с НПБ 160-97 "Цвета сигнальные. Знаки пожарной безопасности. Виды, размеры. Общие технические требования",расстановку знаков пожарной безопасности для обозначения средств пожарной сигнализации, звуковых оповещателей пожарной тревоги, эвакуационных выходов и кнопок ручного включения системы пожарной автоматики.

2. Предусмотреть электропитание приборов системы общего оповещения пожарной сигнализации в соответствии с п.4.50-4.52 СНиП 2.04.09-84 "Пожарная автоматика зданий и сооружений".

3. Система общего оповещения пожарной сигнализации должна при получении управляющего импульса от приёмно-контрольных приборов пожарной сигнализации и пожаротушения включать;

- речевые оповещатели (постоянное 8- секундное,

повторяющееся голосовое сообщение "Внимание пожар, всем покинуть помещения" + сирена), одновременно по всем уровням здания.

4. Тип оборудования, используемого в проектных решениях.

Приложение 5
ИСХОДНЫЕ ДАННЫЕ ДЛЯ ПРОЕКТИРОВАНИЯ АВТОМАТИЧЕСКОЙ СИСТЕМЫ ОХРАННОЙ СИГНАЛИЗАЦИИ

1. Приёмно-контрольные приборы автоматической системы охранной сигнализации разместить в коридоре.

2. Предусмотреть электропитание приборов автоматической системы охранной сигнализации в соответствии с п.4.50-4.52 СНиП 2.04.09-84 "Пожарная автоматика зданий и сооружений".

3. Установка автоматической охранной сигнализации должна формировать управляющий импульс на включение системы звукового оповещения в помещение охраны, при условии срабатывания одного охранного извещателя в любом шлейфе охранной сигнализации.

4. Вся поступающая информация от приборов автоматической системы охранной сигнализации "Тревога", "Неисправность", "Вскрытие прибора", и т.д. должна отображаться на приёмном пульте, расположенном в помещении охраны.

5. Вся поступающая информация от приборов автоматической системы охранной сигнализации "Тревога", "Неисправность", "Вскрытие прибора", и т.д. должна храниться в памяти на приёмном пульте, расположенном на посту охраны.

6. В качестве центральной приёмной станции охранной сигнализации использовать приёмный пульт системы пожаротушения.

7. Условия выдачи сигналов системы охранной сигнализации (перечень помещений уточняется с Заказчиком):

- открытие дверей, окон,

- разбитие остеклённых оконных проёмов,

- нарушение защищаемого пространства,

- перерезания соединительных линий,

- несанкционированное вскрытие приборов.

8. Сведение шлейфов охранной сигнализации на станцию отдельными

шлейфами из каждого защищаемого помещения согласно заданию для разработки программного обеспечения.

9. Тип оборудования, используемого в проектных решениях.

Глава 8. Пример разработки программного обеспечения для проектируемой автоматизированной комплексной системы безопасности

№ шлейфа в системе

Тип шлейфа

Наименование помещения

Состав шлейфа

Подключение, №, тип прибора, № шлейфа прибора

Условия выдачи сообщений

Чердачное помещение

1.

ПС

Чердачное помещение

 

 

 

2.

ПС

Чердачное помещение

 

 

 

3.

ОС

Чердачное помещение, окна

 

 

 

4.

ОС

Чердачное помещение, двери

 

 

 

Третий этаж:

5.

ПС

Коридор №1,2

 

 

 

6.

ПС

Коридор №1,2 пространство за подвесным потолком.

 

 

 

7.

ОС

Окно коридора

№2

 

 

 

И т.д.

ОС

Туалет, окно. И т.д.

 

 

 

Второй этаж

И т.д.

Список использованной литературы

ГОСТы раздел "Пожарная Безопасность"

ГОСТ 12.1.044-89 Система стандартов безопасности труда. Пожаровзрывоопасность веществ и материалов. Номенклатура показателей и методы их определения

ГОСТ 12.2.037-78 (1996) Система стандартов безопасности труда. Техника пожарная. Требования безопасности

ГОСТ 12.2.047-86 (СТ СЭВ 5226-85) Пожарная техника. Термины и определения

ГОСТ 12.3.046-91 Система стандартов безопасности труда. Установки пожаротушения автоматические. Общие технические требования

ГОСТ 12.4.009-83 (1996) Система стандартов безопасности труда. Пожарная техника для защиты объектов. Основные виды. Размещение и обслуживание

ГОСТ Р 12.3.047-98 Пожарная безопасность технологических процессов. Общие требования. Методы контроля

СТ СЭВ 383-87 Пожарная безопасность в строительстве. Термины и определения

ГОСТы раздел "Пожарная Техника"

ГОСТ 4.106-83 Система показателей качества продукции. Газовые огнетушащие составы. Номенклатура показателей

ГОСТ 4.107-83 (с изм. 1 1986) Система показателей качества продукции. Порошки огнетушащие. Номенклатура показателей

ГОСТ 4.132-85 (с изм. 1 1990) Система показателей качества продукции. Огнетушители. Номенклатура показателей

ГОСТ 4.188-85 Система показателей качества продукции. Средства охранной, пожарной и охранно-пожарной сигнализации. Номенклатура показателей

ГОСТ 22522-91 Извещатели радиоизотопные пожарные. Общие технические условия

ГОСТ 28130-89 (СТ СЭВ 6301-88) Пожарная техника. Огнетушители, установки пожаротушения и пожарной сигнализации. Обозначения условные графические

ГОСТ 28352-89 (с попр. 1 1991) Головки соединительные для пожарного оборудования. Типы, основные параметры и размеры

ГОСТ Р 50399-92 Стволы воздушно-пенные. Технические условия

ГОСТ Р 50401-92 Сетки всасывающие. Технические условия

ГОСТ Р 50408-92 Пеносмесители. Технические условия

ГОСТ Р 50409-92 Генераторы пены средней кратности. Технические условия

ГОСТ Р 50588-93 Пенообразователи для тушения пожаров. Общие технические требования и методы испытаний

ГОСТ Р 50680-94 Установки водяного пожаротушения автоматические. Общие технические требования. Методы испытаний

ГОСТ Р 50800-95 Установки пенного пожаротушения автоматические. Общие технические требования. Методы испытаний

ГОСТ Р 50898-96 Извещатели пожарные. Огневые испытания

ГОСТ Р 50969-96 Установки газового пожаротушения автоматические. Общие технические требования. Методы испытаний

ГОСТ Р 51017-97 Техника пожарная. Огнетушители передвижные. Общие технические требования. Методы испытаний

ГОСТ Р 51043-97 Установки водяного и пенного пожаротушения автоматические. Оросители спринклерные и дренчерные. Общие технические требования. Методы испытаний

ГОСТ Р 51046-97 Техника пожарная. Генераторы огнетушащего аэрозоля. Типы и основные параметры

ГОСТ Р 51049-97 Техника пожарная. Рукава пожарные напорные. Общие технические требования. Методы испытания

ГОСТ Р 51052-97 Установки водяного и пенного пожаротушения автоматические. Клапаны узлов управления. Общие технические требования. Методы испытаний

ГОСТ Р 51057-97 Техника пожарная. Огнетушители переносные. Общие технические требования. Методы испытаний

ГОСТ Р 51089-97 Приборы приемно-контрольные и управления пожарные. Общие технические требования. Методы испытаний

ГОСТ Р 51091-97 Установки порошкового пожаротушения автоматические. Типы и основные параметры

ГОСТ Р 51114-97 Установки пенного пожаротушения автоматические. Дозаторы. Общие технические требования. Методы испытаний

ГОСТы раздел "Прочие"

ГОСТ 16363-98 Средства огнезащитные для древесины. Методы определения огнезащитных свойств

ГОСТ 24617-81 Средства защитные для древесины. Метод испытания огнезащитных свойств на моделях

ГОСТ 26342-84 Средства охранной, пожарной и охранно-пожарной сигнализации. Типы, основные параметры и размеры

ГОСТ 27331-87 Пожарная техника. Классификация пожаров

ГОСТ 27924-88 (МЭК 695-2-3-84) Испытания на пожароопасность.

Методы испытаний. Испытания на плохой контакт при помощи накальных элементов

ГОСТ 27990-88 (1991) Средства охранной, пожарной и охранно-пожарной сигнализации. Общие технические требования

ГОСТ 30028.3-93 Средства защитные для древесины. Экспресс-метод испытания огнезащищающей способности

ГОСТ 30247.2-97 Конструкции строительные. Методы испытаний на огнестойкость. Двери и ворота.

ГОСТ Р 50009-92 (ГОСТ 30379-95) Совместимость технических средств охранной, пожарной и охранно-пожарной сигнализации электромагнитная. Требования, нормы и методы испытаний на помехоустойчивость и индустриальные радиопомехи

ГОСТ Р 50862-96 Сейфы и хранилища ценностей. Требования и методы испытаний на устойчивость к взлому и огнестойкость

СТ СЭВ 446-77 Противопожарные нормы строительного проектирования. Методика определения расчетной пожарной нагрузки

ГОСТ Р 50658-94 (1995) Системы тревожной сигнализации. Часть 2. Требования к системам охранной сигнализации. Раздел 4. Ультразвуковые доплеровские извещатели для закрытых помещений.

ГОСТ Р 50659-94 Системы тревожной сигнализации. Часть 2. Требования к системам охранной сигнализации. Часть 5. Радиоволновые доплеровские извещатели для закрытых помещений

ГОСТ Р 50775-95 (МЭК 839-1-1-88) (1996) Системы тревожной сигнализации. Часть 1. Общие требования. Раздел 1. Общие положения.

ГОСТ Р 50777-95 (МЭК 839-2-6-90) Системы тревожной сигнализации. Часть 2. Требования к системам охранной сигнализации. Раздел 6. Пассивные оптикоэлектронные инфракрасные извещатели для закрытых помещений

ГОСТ Р 51186-98 (1999) Извещатели охранные звуковые пассивные для блокировки остекленных конструкций в закрытых помещениях. Общие технические требования и методы испытаний.

ГОСТ Р 51241-98 (2000) Средства и системы контроля и управления доступом. Классификация. Общие технические требования. Методы испытаний.

ГОСТ Р 51558-2000 (2001) Системы охранные телевизионные. Общие технические требования и методы испытаний.

ГОСТ 30379-95 / ГОСТ Р 50009-92 Стандарт устанавливает требования устойчивости ТС к воздействию внешних электромагнитных помех, нормы индустриальных радиопомех, допускаемых при работе ТС, и соответствующие методы испытаний.

ГОСТ Р 50658-94 Стандарт устанавливает функциональные требования к ультразвуковым доплеровским охранным извещателям для закрытых помещений и методы их испытаний: функциональные и на воздействие внешних факторов.

ГОСТ Р 50776-95 (МЭК 839-1-4-89) Стандарт устанавливает требования, которые должны соблюдаться при проектировании, монтаже, наладке, испытаниях, эксплуатации и техническом обслуживании автоматических и ручных систем тревожной сигнализации, применяемых для обеспечения безопасности людей и имущества.

ГОСТ Р 51186-98 Стандарт устанавливает функциональные требования и методы испытаний (функциональные и на воздействие внешних факторов) пассивных звуковых извещателей для блокировки остекленных конструкций, предназначенных для применения в системах охранной сигнализации, и дополняет ГОСТ Р 50775.

ГОСТ Р 51241-98 Стандарт устанавливает классификацию, общие технические требования и методы испытаний средств и систем контроля и управления доступом.

ГОСТ Р 51558-2000 Стандарт распространяется на системы охранные телевизионные и устанавливает общие технические требования и методы испытаний.

НПБ (Нормы противопожарной безопасности)

НПБ 01-93 Порядок разработки и утверждения нормативных документов государственной противопожарной службы

НПБ 02-93 Порядок участия органов государственного пожарного надзора РФ в работе комиссий по выбору площадок для строительства

НПБ 03-93 Порядок согласования органами государственного пожарного надзора РФ проектно-сметной документации на строительство

НПБ 04-93 Порядок государственного пожарного надзора за строительством объектов иностранными фирмами

НПБ 05-93 Порядок участия органов государственного пожарного надзора в работе комиссий по приемке законченных объектов

НПБ 06-96 Порядок классификации и кодирования нормативных документов по пожарной безопасности

НПБ 21-98 Установки аэрозольного пожаротушения автоматические.

Нормы и правила проектирования и применения

НПБ 22-96 Установки газового пожаротушения автоматические. Нормы и правила проектирования и применения

НПБ 51-96 Составы газовые огнетушащие. Общие технические требования пожарной безопасности и методы испытаний

НПБ 52-96 Установки водяного и пенного пожаротушения автоматические

Пожарные сигнализаторы давления и потока жидкости Общие технические требования. Номенклатура показателей. Методы испытаний

НПБ 53-96 Установки водяного и пенного пожаротушения автоматические Пожарные запорные устройства Общие технические требования Номенклатура показателей. Методы испытаний

НПБ 54-96 Установки газового пожаротушения автоматические. Модули и батареи. Общие технические требования. Методы испытаний

НПБ 56-96 Установки порошкового пожаротушения импульсные. Временные нормы и правила проектирования и эксплуатации

НПБ 57-97 Приборы и аппараты автоматических установок пожаротушения и пожарной сигнализации. Помехоустойчивость и помехоэмиссия. Общие технические требования. Методы испытаний

НПБ 58-97 Системы пожарной сигнализации адресные. Общие технические требования. Методы испытаний.

НПБ 59-97 Установки водяного и пенного пожаротушения. Пеносмесители пожарные и дозаторы. Номенклатура показателей. Общие технические требования. Методы испытаний

НПБ 60-97 Пожарная техника. Генераторы огнетушащего аэрозоля. Общие технические требования. Методы испытаний.

НПБ 61-97 Пожарная техника. Установки пенного пожаротушения. Генераторы пены низкой кратности для подслойного тушения резервуаров. Общие технические требования. Методы испытаний

НПБ 62-97 Установки водяного и пенного пожаротушения автоматические. Оповещатели пожарные звуковые гидравлические. Общие технические требования. Методы испытаний

НПБ 63-97 Установки пенного пожаротушения. Автоматические дозаторы. Общие технические требования. Методы испытаний

НПБ 65-97 Извещатели пожарные дымовые оптико-электронные. Общие технические требования. Методы испытаний

НПБ 66-97 Извещатели пожарные автономные. Общие технические требования. Методы испытаний

НПБ 67-98 Установки порошкового пожаротушения автоматические. Модули. Общие технические требования. Методы испытаний

НПБ 68-98 Оросители водяные спринклерные для подвесных потолков. Огневые испытания

НПБ 69-98 Установки пожаротушения водяные автоматические. Оросители для водяных завес. Общие технические требования. Методы испытаний

НПБ 70-98 Извещатели пожарные ручные. Общие технические требования. Методы испытаний

НПБ 72-98 Извещатели пламени пожарные. Общие технические требования. Методы испытаний

НПБ 73-98 Пожарная техника. Генераторы огнетушащего аэрозоля оперативного применения. Общие технические требования. Методы испытаний

НПБ 101-95 Нормы проектирования объектов пожарной охраны

НПБ 103-95 Торговые павильовдд и киоски. Противопожарные требования

НПБ 104-95 Проектирование систем оповещения людей о пожаре в зданиях и сооружениях

НПБ 105-95 Определение категорий помещений и зданий по взрывопожарной и пожарной опасности.

НПБ 106-95 Индивидуальные жилые дома. Противопожарные требования

НПБ 107-97 Определение категорий наружных установок по пожарной безопасности.

НПБ 108-96 Культовые сооружения. Противопожарные требования

НПБ 109-96 Вагоны метрополитена. Требования пожарной безопасности

НПБ 110-99 Перечень зданий, сооружений, помещений и оборудования, подлежащих защите автоматическими установками пожаротушения и автоматической пожарной сигнализацией

НПБ 111-98 Автозаправочные станции. Требования пожарной безопасности

НПБ 151-96 Шкаф пожарный. Общие требования. Методы испытаний

НПБ 154-96 Клапаны для пожарных кранов. Общие технические требования. Методы испытаний

НПБ 155-96 Пожарная техника. Огнетушители переносные. Основные показатели и методы испытаний

НПБ 156-96 Пожарная техника. Огнетушители передвижные. Основные показатели и методы испытаний

НПБ 160-97 Цвета сигнальные. Знаки пожарной безопасности. Виды, размеры, общие технические требования

НПБ 166-97 Пожарная техника. Огнетушители. Требования к эксплуатации

НПБ 167-97 Веревки пожарные спасательные. Общие технические требования. Методы испытаний

НПБ 174-98 Порошки огнетушащие специального назначения. Общие технические требования. Методы испытаний. Классификация

НПБ 201-96 Пожарная охрана предприятий. Общие требования.

НПБ 202-96 Муниципальная пожарная служба. Общие требования

НПБ 232-96 Порядок осуществления контроля за соблюдением требований нормативных документов на средства огнезащиты (производство, применение и эксплуатация)

НПБ 240-97 Противодымная защита зданий и сооружений. Методы приемо-сдаточных и периодических испытаний

НПБ 241-97 Клапаны противопожарные вентиляционных систем. Метод испытания на огнестойкость

НПБ 243-97 Устройства защитного отключения. Требования пожарной безопасности. Методы испытаний

НПБ 248-97 Кабели и провода электрические. Показатели пожарной опасности. Методы испытаний

НПБ 249-97 Светильники. Требования пожарной безопасности. Методы испытаний

НПБ 253-98 Оборудование противодымной защиты зданий и сооружений. Вентиляторы. Метод испытания на огнестойкость

ППБ (Правила пожарной безопасности)

ВППБ 01-02-95 (РД 34.03.301-95) (с изм. 1 1997) Правила пожарной безопасности для энергетических предприятий

ВППБ 01-04-98 Правила пожарной безопасности для предприятий и организаций газовой промышленности

ВППБ 13-01-94 Правила пожарной безопасности для учреждений культуры Российской Федерации

ППБ-01-93 (1998) Правила пожарной безопасности в РФ

ППБ-101-89 Правила пожарной безопасности для общеобразовательных школ, профессионально-технических училищ, школ-интернатов, детских домов, дошкольных, внешкольных и других учебно-воспитательных учреждений

ППБО-07-91 Правила пожарной безопасности для учреждений здравоохранения

ППБО-103-79 (ВНЭ 5-79) Правила пожарной безопасности при эксплуатации предприятий химической промышленности

ППБО-119-81 Правила пожарной безопасности при эксплуатации газоперерабатывающих предприятий

ППБО-136-86 Правила пожарной безопасности для предприятий черной металлургии

ППБО-147-88 Правила пожарной безопасности на метрополитенах

Прочие документы

ПБ 09-170-97 Общие правила взрывобезопасности для взрывопожаро-опасных химических, нефтехимических и нефтеперерабатывающих производств

Автоматические системы пожаротушения и пожарной сигнализации. Правила приемки и контроля. Методические рекомендации

Перечень сертифицированных средств обеспечения пожарной безопасности 1998

Перечень технических средств охранной и охранно-пожарной сигнализации, разрешенных к применению, и технических средств пожарной сигнализации и других средств безопасности, рекомендованных к применению, на объектах различной формы собственности на территории России

Порядок применения пенообразователей для тушения пожаров Правила разработки и введения в действие нормативных документов по пожарной безопасности

Правила сертификации продукции и услуг в области пожарной безопасности

Рекомендации по тушению пожаров в железнодорожных тоннелях Типовая инструкция по организации безопасного проведения огневых работ на взрывоопасных и взрывопожароопасных объектах Федеральный закон о пожарной безопасности (с изменениями на 24 января 1998 года)

РД (Руководящие документы)

РД 009-01-96 Установки пожарной автоматики. Правила технического содержания

РД 009-02-96 Установки пожарной автоматики. Техническое обслуживание и планово-предупредительный ремонт

РД 09-54-94 Методические указания (отраслевые требования) о порядке лицензирования деятельности, связанной с функционированием взрывопожароопасных и химически опасных производств (объектов)

РД 25.952-90 Системы автоматического пожаротушения пожарной охранной и охранно-пожарной сигнализации. Порядок разработки задания на проектирование

РД 25.953-90 Системы автоматические пожаротушения, пожарной, охранной и охранно-пожарной сигнализации. Обозначения условные графические элементов связи

РД 34.03.350-98 Перечень помещений и зданий энергетических объектов РАО "ЕЭС России" с указанием категорий по взрывопожарной и пожарной опасности

РД 34.20.802-93 Инструкция по расследованию и учету пожаров, происшедших на объектах энергетики

РД 34.49.101-87 (с изм. 1 1989) Инструкция по проектированию противопожарной защиты энергетических предприятий.

РД 34.49.502-96 Инструкция по эксплуатации установок пожаротушения с применением воздушно-механической пены

РД 34.49.503-94 Типовая инструкция по содержанию и применению первичных средств пожаротушения на объектах энергетической отрасли

РД 34.49.504-96 Типовая инструкция по эксплуатации автоматических установок пожарной сигнализации на энергетических предприятиях

РД 78.145-93 Системы и комплексы охранной пожарной и охранно-пожарной сигнализации. Правила производства и приемки работ

СНиП (Строительные нормы и правила)

СНиП 2.01.02-85 (1991) Противопожарные нормы (частично отменен вводом СНиП 21-01-97)

СНиП 2.04.09-84 (с изм. 1 1997) Пожарная автоматика зданий и сооружений

СНиП 2.11.03-93 Склады нефти и нефтепродуктов. Противопожарные нормы

СНиП 2.11.06-91 Склады лесных материалов. Противопожарные нормы проектирования

СНиП 21-01-97 (1999) Пожарная безопасность зданий и сооружений

 




Яндекс цитирования



   Copyright © 2007-2026,  www.tehlit.ru.

[ ѓосты, стандарты, нормативы, инструкции, правила, строительные нормы ]